BÀI THU HOẠCH CHUYẾN ĐI THỰC TẾ
DOANH NGHIỆP SỮA NUTRICARE
Nguyễn Phương Trúc Linh - 11219076
Nguyễn Thị Hoài - 11219059
Nguyễn Thị Ngọc Khánh - 11201943
Đào Thị Thùy Nhung – 11219109
Trương Minh Ánh - 11219032
Vũ Kiều Trang - 11219141
Hanoi, tháng 11 năm 2023
2
I. Tổng quan về công ty Nutricare
1. Lịch sử hình thành
Công ty Cổ phần Dinh dưỡng Nutricare được thành lập vào năm 2010, kèm theo khánh thành
nhà máy sữa bột đạt các tiêu chuẩn cao như HACCP, GMP, ISO 22000.
¥ Những Bước Tiến Đáng Chú Ý:
- Năm 2011: Ra mắt dòng sản phẩm đầu tiên Care 100 mở rộng với Hanie Kid MetaCare.
- Năm 2013: Đoạt cúp vàng Thương hiệu thực phẩm An toàn vì Sức khỏe Cộng đồng.
- Năm 2015: Sản phẩm dinh dưỡng Y học Leanmax chính thức ra đời.
- Năm 2016: Khánh thành Nhà máy yến sào Nunest và hợp tác với Hiệp hội xuất khẩu bơ sữa
Hoa Kỳ.
¥ Chứng Nhận và Thị Trường:
- Năm 2018: Được công nhận là Thương hiệu quốc gia Việt Nam về dinh dưỡng Y học.
- Năm 2020: Lọt vào Top 10 Thương hiệu mạnh ASEAN lần thứ hai Thương hiệu quốc
gia.
¥ Sự Mở Rộng và Đổi Mới:
- Năm 2019: Khánh thành Nhà máy sữa nước hiện đại từ TETRA PAK ra mắt sản phẩm
ColosCare và Sữa hạt Nunut.
- Năm 2021: Lọt vào Top 10 Công ty uy tín ngành thực phẩm, nhãn hàng Care 100 và Hanie
Kid Top 100 Sản phẩm tốt nhất.
- Năm 2022: Thứ hai liên tiếp vào Top 10 Công ty uy tín, Smarta Grow Metacare Top 100
Sản phẩm xuất sắc, lần thứ ba là Thương Hiệu Quốc Gia.
Công ty Nutricare đã không ngừng đổi mới và đạt được nhiều giải thưởng quan trọng, chứng
minh tầm quan trọng của họ trong ngành công nghiệp dinh dưỡng và y tế.
2. Các ngành sản xuất và sản phẩm
Nutricare doanh nghiệp cung cấp các giải pháp dinh dưỡng cho người Việt, Nutricare xác
định mảng Dinh dưỡng Y học với các sản phẩm dinh dưỡng hỗ trợ bệnh lĩnh vực mũi
nhọn doanh nghiệp kiên định theo đuổi. Sau hơn một thập kỷ, Nutricare hiện đơn vị
danh mục sản phẩm dinh dưỡng đa dạng cho trẻ em, người trưởng thành, người cao tuổi, tới
sản phẩm chuyên biệt cho bệnh lý như: gan, thận, tuyến giáp, dạ dày, tiêu hóa, tiểu đường, ung
thư... Đó những sản phẩm dinh dưỡng quen thuộc cho các mẹ mang thai như Metacare
Mom, Smarta Mom; dành cho trẻ nhỏ thì Care 100, Metacare, Smarta…; dành cho người
lớn thì Nutricare Gold, Nutricare Bone, Glucare Gold… Ngoài ra, công ty cũng phát triển
những dòng sản phẩm chuyên biệt, được sử dụng trong các bệnh viện tuyến Trung ương
3
tuyến địa phương, các sở y tế. Những sản phẩm phải kể đến như Leanmax Hope cho bệnh
nhân ung thư, Leanmax Ligos cho bệnh nhân gan, Leanmax Rena cho bệnh nhân thận…
Tính tới thời điểm hiện tại, Nutricare sở hữu danh mục sản phẩm Y Dưỡng lớn nhất Việt Nam,
với hơn 50 dòng sản phẩm đáp ứng các nhu cầu dinh dưỡng chuyên sâu cho con người.
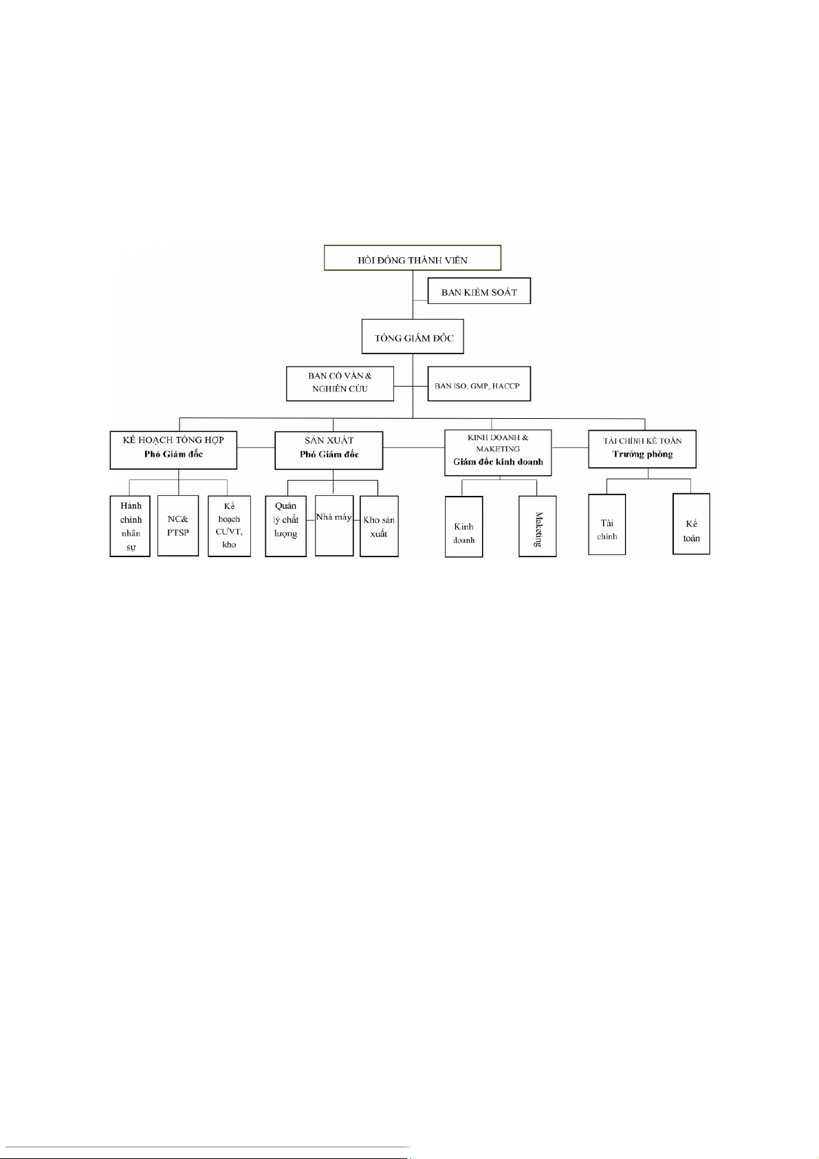
3. Cơ cấu tổ chức, quản lý, sản xuất, kinh doanh, thị trường
cấu tổ chức của công ty đứng đầu hội đồng thành viên. Hội đồng thành viên quan
quyết định cao nhất của Nutricare, bao gồm các cổ đông và những người có vai trò chiến lược
trong công ty. Chịu trách nhiệm đặt ra chiến lược tổng thể giám sát các quyết định lớn của
công ty.
Tiếp theo ban kiểm soát. Ban sẽ chịu trách nhiệm đảm bảo sự tuân thủ đạo đức kinh doanh
trong các quy trình và quy định. Thực hiện kiểm soát nội bộ, đánh giá rủi ro và đề xuất các biện
pháp cải thiện.
Tiếp đến tổng giám đốc, là người đứng đầu ban điều hành, thực hiện chiến lược do Hội đồng
Thành viên quyết định. Chịu trách nhiệm về quản hàng ngày, đưa ra quyết định chiến lược
và đạt được mục tiêu kinh doanh.
Ban cố vấn và nghiên cứu sẽ đảm nhận trách nhiệm tư vấn cho Hội đồng Thành viên và Tổng
Giám đốc về các quyết định chiến lược. Điều hành các dự án nghiên cứu đảm bảo sự đổi
mới liên tục trong sản phẩm. Song song cùng vị trí với ban cố vấn là ban ISO, GMP, HACCP.
Ban này nhiệm vụ đảm bảo rằng công ty tuân thủ đạt các tiêu chuẩn quốc tế về chất
lượng an toàn thực phẩm. Quản theo dõi các quy trình và hệ thống đảm bảo chất lượng.
Cuối cùng là các ban chức năng bao gồm:
4
Ban Kế Hoạch Tổng Hợp: Phát triển chiến lược kinh doanh tổng thể và theo dõi đối tác
chiến lược.
Ban Sản Xuất: Quản lý quá trình sản xuất để đảm bảo chất lượng và hiệu suất.
Ban Kinh Doanh & Marketing: Phát triển chiến lược tiếp thị, xây dựng thương hiệu và
duy trì mối quan hệ khách hàng.
Ban Tài Chính & Kế Toán: Quản lý tài chính, kế toán và báo cáo tài chính của công ty.
cấu tổ chức của Nutricare được thiết kế để tối ưu hóa hiệu suất đảm bảo mọi bộ phận
hoạt động hợp nhất để đạt được mục tiêu chiến lược và phát triển bền vững.
II. Các vấn đề khó khăn vướng mắc mà công ty đã và đang gặp phải trong bối cảnh môi
trường kinh doanh hiện tại và bài học kinh nghiệm trong giải quyết vấn đề.
Nutricare, công ty hoạt động trong lĩnh vực dinh dưỡng y học, đã và đang đối mặt với nhiều
khó khăn và rào cản trong môi trường kinh doanh hiện tại. Qua việc giải quyết các vấn đề
này, chúng em đã rút ra được những bài học kinh nghiệm quan trọng.
1. Thách thức và thiếu hụt trong lĩnh vực dinh dưỡng y học tại Việt Nam
Trên hành trình phát triển, Nutricare đã gặp nhiều khó khăn trong lĩnh vực dinh dưỡng y học
tại Việt Nam. Một trong những thách thức lớn là lĩnh vực dinh dưỡng y học là một ngành mới
nổi ở Việt Nam, chưa được nhiều người hiểu biết và nhận thức đầy đủ về tầm quan trọng
cũng như các lợi ích của việc ứng dụng dinh dưỡng y học trong điều trị bệnh và chăm sóc sức
khỏe. Điều này khiến công tác quảng bá, giới thiệu và mở rộng thị trường gặp rất nhiều khó
khăn. Để giải quyết vấn đề này, Nutricare đã tập trung vào việc nâng cao nhận thức của người
dân về dinh dưỡng y học thông qua các biện pháp quảng cáo và giáo dục. Công ty đã nghiên
cứu và phát triển các sản phẩm dinh dưỡng y học đặc trị cho từng đối tượng và bệnh lý, nhằm
đáp ứng cụ thể nhu cầu chăm sóc sức khỏe. Đồng thời, Nutricare đã hợp tác nghiên cứu với
các tổ chức quốc tế để không ngừng cập nhật và nâng cao chất lượng sản phẩm.
Ngoài ra, cũng do lĩnh vực đào tạo dinh dưỡng y học mới chỉ phát triển trong thời gian gần
đây tại Việt Nam nên thiếu hụt nhân lực chất lượng cao trong lĩnh vực này. Điều này ảnh
hưởng đến năng lực nghiên cứu, phát triển sản phẩm cũng như quản lý chất lượng sản phẩm
sau này. Vì vậy, Nutricare đã đầu tư xây dựng hệ thống công nghệ và trang thiết bị sản xuất
tiên tiến, nhằm nâng cao năng lực nghiên cứu, phát triển sản phẩm và quản lý chất lượng.
Công ty đã gửi cán bộ đi đào tạo, cập nhật kiến thức tại nước ngoài, và tổ chức nhân sự làm
việc thường xuyên tại các nước tiên tiến, nhằm nắm bắt các phương pháp tiên tiến trong lĩnh
vực dinh dưỡng y học.
5
Bài học kinh nghiệm từ những việc trên cho chúng em thấy khi đưa ra thị trường một sản
phẩm hay dịch vụ mới, cần quan tâm xây dựng chiến dịch truyền thông và marketing bài bản,
liên tục trên nhiều kênh phương tiện để nâng cao nhận thức và hiểu biết của người tiêu dùng
về giá trị và lợi ích của sản phẩm hoặc dịch vụ. Bên cạnh đó, đầu tư phát triển và đào tạo
nhân sự lâu dài là yếu tố then chốt. Cần xây dựng kế hoạch đào tạo chi tiết với chương trình
liên tục nhằm nâng cao trình độ chuyên môn, kỹ năng thực hành cho đội ngũ nhân viên. Qua
đó, vừa giúp khách hàng hiểu rõ và hình thành niềm tin về sản phẩm hoặc dịch vụ, vừa xây
dựng đội ngũ nhân lực chất lượng cao phục vụ khách hàng tốt hơn, góp phần đạt được thành
công trong mở rộng thị trường.
2. Gánh nặng tài chính khi đầu tư vào cơ sở hạ tầng và trang thiết bị hiện đại
Chi phí đầu tư xây dựng hệ thống cơ sở hạ tầng sản xuất, trang bị máy móc thiết bị hiện đại
đạt chuẩn quốc tế là điều đắt đỏ. Đây là gánh nặng tài chính lớn đối với doanh nghiệp. Bởi,
doanh nghiệp phải chịu chi phí cao cho việc nhập khẩu trang thiết bị từ nước ngoài. Điều này
là do ngành sản xuất trang thiết bị về dinh dưỡng y học ở Việt Nam chưa phát triển, nên
doanh nghiệp phải nhập khẩu từ các nước có nền công nghệ tiên tiến. Chi phí nhập khẩu
trang thiết bị từ nước ngoài thường cao hơn nhiều so với giá thành sản xuất trong nước do
phải chịu thêm một số chi phí khác như: thuế nhập khẩu, phí vận chuyển, phí bảo hiểm. Bên
cạnh đó, những cơ sở hạ tầng và thiết bị hiện đại đòi hỏi có sự bảo trì thường xuyên để đảm
bảo hiệu suất và an toàn tối ưu đồng thời việc triển khai các công nghệ và thiết bị mới này
còn yêu cầu sự nâng cao năng lực kĩ thuật của các nhân viên trong nhà máy sản xuất. Những
chi phí dành cho bảo trì và liên quan đến chương trình đào tạo, chứng chỉ nâng cao trình độ
có thể sẽ được cộng vào tổng chi phí của công ty, gây khó khăn cho việc quản lý ngân sách
chung.
Đầu tư vào nghiên cứu và phát triển là điều cần thiết để một công ty như Nutricare duy trì khả
năng cạnh tranh và cung cấp các sản phẩm sáng tạo với mục tiêu đặc thù về dinh dưỡng y
học. Điều này có thể lám xuất hiện một khoản chi phí đáng kể liên quan đến việc thuê nhà
nghiên cứu, tiến hành thử nghiệm lâm sàng và phát triển sản phẩm mới với những công nghệ
và kĩ thuật mới trong sản phảm và quá trình sản xuất hàng loạt.
Để đối phó với gánh nặng tài chính khi đầu tư cơ sở hạ tầng và trang thiết bị hiện đại cho
Nutricare, một công ty hoạt động trong lĩnh vực dinh dưỡng y tế, có thể xem xét một số chiến
lược:
Quan hệ đối tác công-tư (PPP) : Nutricare có thể tìm kiếm quan hệ đối tác với các tổ
chức công để chia sẻ gánh nặng tài chính của các dự án cơ sở hạ tầng. Điều này có thể
6
giúp đảm bảo nguồn vốn và chuyên môn bổ sung, cũng như phân tán rủi ro liên quan
đến các khoản đầu tư lớn.
Các công cụ tài chính đổi mới : Nutricare có thể xem xét sử dụng các công cụ tài
chính đổi mới để vượt qua những thách thức tài chính. Điều này có thể bao gồm việc
mở rộng cơ sở đầu tư, thu hút các ngân hàng phát triển đa phương và tăng cường
thông tin về thị trường để thu hút đầu tư tư nhân.
Thu hút và gắn kết các bên liên quan trong cộng đồng : Nutricare có thể thúc đẩy các
lợi ích kinh tế và xã hội toàn diện bằng cách thu hút và gắn kết các bên liên quan
trong cộng đồng. Điều này có thể giúp thu hút sự hỗ trợ cho các dự án cơ sở hạ tầng
và đảm bảo rằng chúng giải quyết được các nhu cầu rõ ràng và tạo ra lợi ích kinh tế xã
hội.
Đầu tư vào đổi mới và nghiên cứu : Bất chấp gánh nặng tài chính, đầu tư vào đổi mới
và nghiên cứu có thể dẫn đến tăng trưởng lâu dài và lợi thế cạnh tranh. Nutricare có
thể xem xét tăng chi tiêu cho đổi mới và nghiên cứu để củng cố vị trí dẫn đầu thị
trường và phát triển các công nghệ mới giảm chi phí.
Tuân thủ và quản lý rủi ro : Nutricare phải đảm bảo tuân thủ các nghĩa vụ pháp lý,
đồng thời quản lý và giải quyết mọi khiếu nại và vấn đề pháp lý hoặc thương mại.
Điều này có thể giúp tránh các rủi ro tài chính và pháp lý tiềm ẩn liên quan đến đầu tư
cơ sở hạ tầng.
3. Thách thức cạnh tranh từ các đối thủ trong nền kinh tế phát triển
a. Thách Thức
¥ Nutricare phải đối mặt với sự đa dạng hóa sản phẩm ngày càng tăng từ các đối thủ
cạnh tranh. Sự sáng tạo và khả năng nhanh chóng thích nghi là chìa khóa để duy trì và
mở rộng thị trường.
¥ Chiến lược marketing ngày càng trở nên quan trọng trong bối cảnh các công ty sử
dụng nó để thu hút và giữ chân khách hàng. Nutricare đặt ra thách thức về việc xây
dựng và duy trì hình ảnh thương hiệu mạnh mẽ, tập trung vào giá trị sản phẩm và lợi
ích sức khỏe.
¥ Sự cạnh tranh về giá cả trở nên khốc liệt, đặt áp lực lớn lên Nutricare để duy trì và mở
rộng thị trường. Chiến lược quản lý chi phí và tăng cường hiệu quả sản xuất là chìa
khóa để giữ giá cả hấp dẫn cho người tiêu dùng.
¥ Các đối thủ cạnh tranh của Nutricare bao gồm Vinamilk, TH True Milk, Friesland
Campina, Nestle, IDP, và Mộc Châu, Abbott …
7
b. Chiến Lược Đối Phó
¥ Để đối mặt với những thách thức này, Nutricare đã tập trung vào nghiên cứu và phát
triển sản phẩm, đặc biệt trong lĩnh vực dinh dưỡng y học. Họ đã thành công trong việc
phát triển các sản phẩm đáp ứng nhu cầu đa dạng của khách hàng và sử dụng kiến
thức về cơ chế bệnh học để tạo ra sản phẩm phù hợp, đặc biệt cho bệnh nhân.
¥ Chiến lược marketing sáng tạo giúp Nutricare xây dựng hình ảnh thương hiệu tích
cực, tập trung vào giá trị sản phẩm và lợi ích sức khỏe, thu hút đối tượng khách hàng
mục tiêu.
¥ Quản lý chi phí và tăng cường hiệu quả sản xuất làm giảm áp lực giá cả, giúp
Nutricare duy trì sự cạnh tranh thông qua giữ giá cả hấp dẫn cho người tiêu dùng.
III. Các vị trí công việc thực tập và cơ hội việc làm tại một doanh nghiệp như nutricare
dành cho sinh viên E-BBA và E-BDB
Với vai trò là một doanh nghiệp sản xuất, Nutricare có nhiều cơ hội thực tập và việc làm dành
cho sinh viên các ngành kinh tế, quản trị, marketing,... Trong đó, sinh viên E-BBA và E-BDB
có thể có cơ hội theo đuổi các vị trí sau:
1. Vị trí thực tập
¥ Marketing: Thực hiện các công việc liên quan đến marketing, bao gồm nghiên cứu thị
trường, phân tích đối thủ cạnh tranh, triển khai các hoạt động marketing,...
¥ Kinh doanh: Thực hiện các công việc liên quan đến kinh doanh, bao gồm bán hàng, chăm
sóc khách hàng, phân tích bán hàng,...
¥ Tài chính: Thực hiện các công việc liên quan đến tài chính, bao gồm kế toán, kiểm toán,
phân tích tài chính,...
¥ Nhân sự: Thực hiện các công việc liên quan đến nhân sự, bao gồm tuyển dụng, đào tạo,
phát triển nhân sự,...
¥ Sản xuất: Thực hiện các công việc liên quan đến sản xuất, bao gồm quản lý sản xuất,
kiểm soát chất lượng,...
2. Vị trí việc làm
¥ Marketing: Chuyên viên marketing, trưởng phòng marketing, giám đốc marketing,...
¥ Kinh doanh: Chuyên viên kinh doanh, trưởng phòng kinh doanh, giám đốc kinh doanh,...
¥ Tài chính: Chuyên viên tài chính, trưởng phòng tài chính, giám đốc tài chính,...
¥ Nhân sự: Chuyên viên nhân sự, trưởng phòng nhân sự, giám đốc nhân sự,...
8
¥ Sản xuất: Chuyên viên sản xuất, trưởng phòng sản xuất, giám đốc sản xuất,...
3. Các yêu cầu tuyển dụng
Các yêu cầu tuyển dụng đối với sinh viên thực tập và việc làm tại Nutricare bao gồm:
¥ Trình độ học vấn: Tốt nghiệp đại học hoặc đang theo học năm cuối đại học các ngành
kinh tế, quản trị, marketing,...
¥ Kỹ năng: Có các kỹ năng cơ bản như tin học văn phòng, tiếng Anh,...
¥ Thái độ: Có tinh thần ham học hỏi, cầu tiến, nhiệt tình,..
REFERENCES
1. (n.d.). Nutricare Thương hiệu Quốc gia Dinh dưỡng Y học. Retrieved November 29, 2023,
from https://nutricare.com.vn
2. CEO Nutricare: 'Dinh dưỡng y học là thị trường ngách tiềm năng'. (2022, December 29).
VnExpress. Retrieved November 29, 2023, from https://vnexpress.net/ceo-nutricare-dinh-
duong-y-hoc-la-thi-truong-ngach-tiem-nang-4546329.html
3. Cột mốc mới trên hành trình hiện thực hóa khát vọng nâng tầm sức khỏe cho hàng triệu
gia đình Việt của Nutricare. (2023, July 17). Tạp chí điện tử Thương hiệu và Công luận.
Retrieved November 29, 2023, from https://thuonghieucongluan.com.vn/cot-moc-moi-tren-
hanh-trinh-hien-thuc-hoa-khat-vong-nang-tam-suc-khoe-cho-hang-trieu-gia-dinh-viet-cua-
nutricare-a197312.html
4. Nutricare: Hành trình chăm sóc toàn diện dinh dưỡng cho người Việt. (2022, January 8).
Báo điện tử - Đảng Cộng sản Việt Nam. Retrieved November 29, 2023, from
https://dangcongsan.vn/thong-tin-kinh-te/nutricare-hanh-trinh-cham-soc-toan-dien-dinh-
duong-cho-nguoi-viet-601603.html
5. Nutricare tặng sữa đến trẻ em ung thư, hợp tác nghiên cứu phát triển dinh dưỡng y học.
(2023, July 17). Tiền Phong. Retrieved November 29, 2023, from
https://tienphong.vn/nutricare-tang-sua-den-tre-em-ung-thu-hop-tac-nghien-cuu-phat-trien-
dinh-duong-y-hoc-post1552054.tpo

Preview text:


BÀI THU HOẠCH CHUYẾN ĐI THỰC TẾ
DOANH NGHIỆP SỮA NUTRICARE
Nguyễn Phương Trúc Linh - 11219076
Nguyễn Thị Hoài - 11219059
Nguyễn Thị Ngọc Khánh - 11201943
Đào Thị Thùy Nhung – 11219109
Trương Minh Ánh - 11219032
Vũ Kiều Trang - 11219141
Hanoi, tháng 11 năm 2023
I. Tổng quan về công ty Nutricare
1. Lịch sử hình thành
Công ty Cổ phần Dinh dưỡng Nutricare được thành lập vào năm 2010, kèm theo khánh thành
nhà máy sữa bột đạt các tiêu chuẩn cao như HACCP, GMP, ISO 22000.
¥ Những Bước Tiến Đáng Chú Ý:
- Năm 2011: Ra mắt dòng sản phẩm đầu tiên Care 100 và mở rộng với Hanie Kid và MetaCare.
- Năm 2013: Đoạt cúp vàng Thương hiệu thực phẩm An toàn vì Sức khỏe Cộng đồng.
- Năm 2015: Sản phẩm dinh dưỡng Y học Leanmax chính thức ra đời.
- Năm 2016: Khánh thành Nhà máy yến sào Nunest và hợp tác với Hiệp hội xuất khẩu bơ sữa Hoa Kỳ.
¥ Chứng Nhận và Thị Trường:
- Năm 2018: Được công nhận là Thương hiệu quốc gia Việt Nam về dinh dưỡng Y học.
- Năm 2020: Lọt vào Top 10 Thương hiệu mạnh ASEAN và lần thứ hai là Thương hiệu quốc gia.
¥ Sự Mở Rộng và Đổi Mới:
- Năm 2019: Khánh thành Nhà máy sữa nước hiện đại từ TETRA PAK và ra mắt sản phẩm
ColosCare và Sữa hạt Nunut.
- Năm 2021: Lọt vào Top 10 Công ty uy tín ngành thực phẩm, nhãn hàng Care 100 và Hanie
Kid Top 100 Sản phẩm tốt nhất.
- Năm 2022: Thứ hai liên tiếp vào Top 10 Công ty uy tín, Smarta Grow và Metacare Top 100
Sản phẩm xuất sắc, lần thứ ba là Thương Hiệu Quốc Gia.
Công ty Nutricare đã không ngừng đổi mới và đạt được nhiều giải thưởng quan trọng, chứng
minh tầm quan trọng của họ trong ngành công nghiệp dinh dưỡng và y tế.
2. Các ngành sản xuất và sản phẩm
Nutricare là doanh nghiệp cung cấp các giải pháp dinh dưỡng cho người Việt, Nutricare xác
định mảng Dinh dưỡng Y học với các sản phẩm dinh dưỡng hỗ trợ bệnh lý là lĩnh vực mũi
nhọn mà doanh nghiệp kiên định theo đuổi. Sau hơn một thập kỷ, Nutricare hiện là đơn vị có
danh mục sản phẩm dinh dưỡng đa dạng cho trẻ em, người trưởng thành, người cao tuổi, tới
sản phẩm chuyên biệt cho bệnh lý như: gan, thận, tuyến giáp, dạ dày, tiêu hóa, tiểu đường, ung
thư... Đó là những sản phẩm dinh dưỡng quen thuộc cho các bà mẹ mang thai như Metacare
Mom, Smarta Mom; dành cho trẻ nhỏ thì có Care 100, Metacare, Smarta…; dành cho người
lớn thì có Nutricare Gold, Nutricare Bone, Glucare Gold… Ngoài ra, công ty cũng phát triển
những dòng sản phẩm chuyên biệt, được sử dụng trong các bệnh viện tuyến Trung ương và 2
tuyến địa phương, các cơ sở y tế. Những sản phẩm phải kể đến như Leanmax Hope cho bệnh
nhân ung thư, Leanmax Ligos cho bệnh nhân gan, Leanmax Rena cho bệnh nhân thận…
Tính tới thời điểm hiện tại, Nutricare sở hữu danh mục sản phẩm Y Dưỡng lớn nhất Việt Nam,
với hơn 50 dòng sản phẩm đáp ứng các nhu cầu dinh dưỡng chuyên sâu cho con người.
3. Cơ cấu tổ chức, quản lý, sản xuất, kinh doanh, thị trường
Cơ cấu tổ chức của công ty đứng đầu là hội đồng thành viên. Hội đồng thành viên là cơ quan
quyết định cao nhất của Nutricare, bao gồm các cổ đông và những người có vai trò chiến lược
trong công ty. Chịu trách nhiệm đặt ra chiến lược tổng thể và giám sát các quyết định lớn của công ty.
Tiếp theo là ban kiểm soát. Ban sẽ chịu trách nhiệm đảm bảo sự tuân thủ và đạo đức kinh doanh
trong các quy trình và quy định. Thực hiện kiểm soát nội bộ, đánh giá rủi ro và đề xuất các biện pháp cải thiện.
Tiếp đến là tổng giám đốc, là người đứng đầu ban điều hành, thực hiện chiến lược do Hội đồng
Thành viên quyết định. Chịu trách nhiệm về quản lý hàng ngày, đưa ra quyết định chiến lược
và đạt được mục tiêu kinh doanh.
Ban cố vấn và nghiên cứu sẽ đảm nhận trách nhiệm tư vấn cho Hội đồng Thành viên và Tổng
Giám đốc về các quyết định chiến lược. Điều hành các dự án nghiên cứu và đảm bảo sự đổi
mới liên tục trong sản phẩm. Song song cùng vị trí với ban cố vấn là ban ISO, GMP, HACCP.
Ban này có nhiệm vụ là đảm bảo rằng công ty tuân thủ và đạt các tiêu chuẩn quốc tế về chất
lượng và an toàn thực phẩm. Quản lý và theo dõi các quy trình và hệ thống đảm bảo chất lượng.
Cuối cùng là các ban chức năng bao gồm: 3
● Ban Kế Hoạch Tổng Hợp: Phát triển chiến lược kinh doanh tổng thể và theo dõi đối tác chiến lược.
● Ban Sản Xuất: Quản lý quá trình sản xuất để đảm bảo chất lượng và hiệu suất.
● Ban Kinh Doanh & Marketing: Phát triển chiến lược tiếp thị, xây dựng thương hiệu và
duy trì mối quan hệ khách hàng.
● Ban Tài Chính & Kế Toán: Quản lý tài chính, kế toán và báo cáo tài chính của công ty.
Cơ cấu tổ chức của Nutricare được thiết kế để tối ưu hóa hiệu suất và đảm bảo mọi bộ phận
hoạt động hợp nhất để đạt được mục tiêu chiến lược và phát triển bền vững.
II. Các vấn đề khó khăn vướng mắc mà công ty đã và đang gặp phải trong bối cảnh môi
trường kinh doanh hiện tại và bài học kinh nghiệm trong giải quyết vấn đề.
Nutricare, công ty hoạt động trong lĩnh vực dinh dưỡng y học, đã và đang đối mặt với nhiều
khó khăn và rào cản trong môi trường kinh doanh hiện tại. Qua việc giải quyết các vấn đề
này, chúng em đã rút ra được những bài học kinh nghiệm quan trọng.
1. Thách thức và thiếu hụt trong lĩnh vực dinh dưỡng y học tại Việt Nam
Trên hành trình phát triển, Nutricare đã gặp nhiều khó khăn trong lĩnh vực dinh dưỡng y học
tại Việt Nam. Một trong những thách thức lớn là lĩnh vực dinh dưỡng y học là một ngành mới
nổi ở Việt Nam, chưa được nhiều người hiểu biết và nhận thức đầy đủ về tầm quan trọng
cũng như các lợi ích của việc ứng dụng dinh dưỡng y học trong điều trị bệnh và chăm sóc sức
khỏe. Điều này khiến công tác quảng bá, giới thiệu và mở rộng thị trường gặp rất nhiều khó
khăn. Để giải quyết vấn đề này, Nutricare đã tập trung vào việc nâng cao nhận thức của người
dân về dinh dưỡng y học thông qua các biện pháp quảng cáo và giáo dục. Công ty đã nghiên
cứu và phát triển các sản phẩm dinh dưỡng y học đặc trị cho từng đối tượng và bệnh lý, nhằm
đáp ứng cụ thể nhu cầu chăm sóc sức khỏe. Đồng thời, Nutricare đã hợp tác nghiên cứu với
các tổ chức quốc tế để không ngừng cập nhật và nâng cao chất lượng sản phẩm.
Ngoài ra, cũng do lĩnh vực đào tạo dinh dưỡng y học mới chỉ phát triển trong thời gian gần
đây tại Việt Nam nên thiếu hụt nhân lực chất lượng cao trong lĩnh vực này. Điều này ảnh
hưởng đến năng lực nghiên cứu, phát triển sản phẩm cũng như quản lý chất lượng sản phẩm
sau này. Vì vậy, Nutricare đã đầu tư xây dựng hệ thống công nghệ và trang thiết bị sản xuất
tiên tiến, nhằm nâng cao năng lực nghiên cứu, phát triển sản phẩm và quản lý chất lượng.
Công ty đã gửi cán bộ đi đào tạo, cập nhật kiến thức tại nước ngoài, và tổ chức nhân sự làm
việc thường xuyên tại các nước tiên tiến, nhằm nắm bắt các phương pháp tiên tiến trong lĩnh vực dinh dưỡng y học. 4
Bài học kinh nghiệm từ những việc trên cho chúng em thấy khi đưa ra thị trường một sản
phẩm hay dịch vụ mới, cần quan tâm xây dựng chiến dịch truyền thông và marketing bài bản,
liên tục trên nhiều kênh phương tiện để nâng cao nhận thức và hiểu biết của người tiêu dùng
về giá trị và lợi ích của sản phẩm hoặc dịch vụ. Bên cạnh đó, đầu tư phát triển và đào tạo
nhân sự lâu dài là yếu tố then chốt. Cần xây dựng kế hoạch đào tạo chi tiết với chương trình
liên tục nhằm nâng cao trình độ chuyên môn, kỹ năng thực hành cho đội ngũ nhân viên. Qua
đó, vừa giúp khách hàng hiểu rõ và hình thành niềm tin về sản phẩm hoặc dịch vụ, vừa xây
dựng đội ngũ nhân lực chất lượng cao phục vụ khách hàng tốt hơn, góp phần đạt được thành
công trong mở rộng thị trường.
2. Gánh nặng tài chính khi đầu tư vào cơ sở hạ tầng và trang thiết bị hiện đại
Chi phí đầu tư xây dựng hệ thống cơ sở hạ tầng sản xuất, trang bị máy móc thiết bị hiện đại
đạt chuẩn quốc tế là điều đắt đỏ. Đây là gánh nặng tài chính lớn đối với doanh nghiệp. Bởi,
doanh nghiệp phải chịu chi phí cao cho việc nhập khẩu trang thiết bị từ nước ngoài. Điều này
là do ngành sản xuất trang thiết bị về dinh dưỡng y học ở Việt Nam chưa phát triển, nên
doanh nghiệp phải nhập khẩu từ các nước có nền công nghệ tiên tiến. Chi phí nhập khẩu
trang thiết bị từ nước ngoài thường cao hơn nhiều so với giá thành sản xuất trong nước do
phải chịu thêm một số chi phí khác như: thuế nhập khẩu, phí vận chuyển, phí bảo hiểm. Bên
cạnh đó, những cơ sở hạ tầng và thiết bị hiện đại đòi hỏi có sự bảo trì thường xuyên để đảm
bảo hiệu suất và an toàn tối ưu đồng thời việc triển khai các công nghệ và thiết bị mới này
còn yêu cầu sự nâng cao năng lực kĩ thuật của các nhân viên trong nhà máy sản xuất. Những
chi phí dành cho bảo trì và liên quan đến chương trình đào tạo, chứng chỉ nâng cao trình độ
có thể sẽ được cộng vào tổng chi phí của công ty, gây khó khăn cho việc quản lý ngân sách chung.
Đầu tư vào nghiên cứu và phát triển là điều cần thiết để một công ty như Nutricare duy trì khả
năng cạnh tranh và cung cấp các sản phẩm sáng tạo với mục tiêu đặc thù về dinh dưỡng y
học. Điều này có thể lám xuất hiện một khoản chi phí đáng kể liên quan đến việc thuê nhà
nghiên cứu, tiến hành thử nghiệm lâm sàng và phát triển sản phẩm mới với những công nghệ
và kĩ thuật mới trong sản phảm và quá trình sản xuất hàng loạt.
Để đối phó với gánh nặng tài chính khi đầu tư cơ sở hạ tầng và trang thiết bị hiện đại cho
Nutricare, một công ty hoạt động trong lĩnh vực dinh dưỡng y tế, có thể xem xét một số chiến lược:
● Quan hệ đối tác công-tư (PPP) : Nutricare có thể tìm kiếm quan hệ đối tác với các tổ
chức công để chia sẻ gánh nặng tài chính của các dự án cơ sở hạ tầng. Điều này có thể 5
giúp đảm bảo nguồn vốn và chuyên môn bổ sung, cũng như phân tán rủi ro liên quan
đến các khoản đầu tư lớn.
● Các công cụ tài chính đổi mới : Nutricare có thể xem xét sử dụng các công cụ tài
chính đổi mới để vượt qua những thách thức tài chính. Điều này có thể bao gồm việc
mở rộng cơ sở đầu tư, thu hút các ngân hàng phát triển đa phương và tăng cường
thông tin về thị trường để thu hút đầu tư tư nhân.
● Thu hút và gắn kết các bên liên quan trong cộng đồng : Nutricare có thể thúc đẩy các
lợi ích kinh tế và xã hội toàn diện bằng cách thu hút và gắn kết các bên liên quan
trong cộng đồng. Điều này có thể giúp thu hút sự hỗ trợ cho các dự án cơ sở hạ tầng
và đảm bảo rằng chúng giải quyết được các nhu cầu rõ ràng và tạo ra lợi ích kinh tế xã hội.
● Đầu tư vào đổi mới và nghiên cứu : Bất chấp gánh nặng tài chính, đầu tư vào đổi mới
và nghiên cứu có thể dẫn đến tăng trưởng lâu dài và lợi thế cạnh tranh. Nutricare có
thể xem xét tăng chi tiêu cho đổi mới và nghiên cứu để củng cố vị trí dẫn đầu thị
trường và phát triển các công nghệ mới giảm chi phí.
● Tuân thủ và quản lý rủi ro : Nutricare phải đảm bảo tuân thủ các nghĩa vụ pháp lý,
đồng thời quản lý và giải quyết mọi khiếu nại và vấn đề pháp lý hoặc thương mại.
Điều này có thể giúp tránh các rủi ro tài chính và pháp lý tiềm ẩn liên quan đến đầu tư cơ sở hạ tầng.
3. Thách thức cạnh tranh từ các đối thủ trong nền kinh tế phát triển a. Thách Thức
¥ Nutricare phải đối mặt với sự đa dạng hóa sản phẩm ngày càng tăng từ các đối thủ
cạnh tranh. Sự sáng tạo và khả năng nhanh chóng thích nghi là chìa khóa để duy trì và mở rộng thị trường.
¥ Chiến lược marketing ngày càng trở nên quan trọng trong bối cảnh các công ty sử
dụng nó để thu hút và giữ chân khách hàng. Nutricare đặt ra thách thức về việc xây
dựng và duy trì hình ảnh thương hiệu mạnh mẽ, tập trung vào giá trị sản phẩm và lợi ích sức khỏe.
¥ Sự cạnh tranh về giá cả trở nên khốc liệt, đặt áp lực lớn lên Nutricare để duy trì và mở
rộng thị trường. Chiến lược quản lý chi phí và tăng cường hiệu quả sản xuất là chìa
khóa để giữ giá cả hấp dẫn cho người tiêu dùng.
¥ Các đối thủ cạnh tranh của Nutricare bao gồm Vinamilk, TH True Milk, Friesland
Campina, Nestle, IDP, và Mộc Châu, Abbott … 6
b. Chiến Lược Đối Phó
¥ Để đối mặt với những thách thức này, Nutricare đã tập trung vào nghiên cứu và phát
triển sản phẩm, đặc biệt trong lĩnh vực dinh dưỡng y học. Họ đã thành công trong việc
phát triển các sản phẩm đáp ứng nhu cầu đa dạng của khách hàng và sử dụng kiến
thức về cơ chế bệnh học để tạo ra sản phẩm phù hợp, đặc biệt cho bệnh nhân.
¥ Chiến lược marketing sáng tạo giúp Nutricare xây dựng hình ảnh thương hiệu tích
cực, tập trung vào giá trị sản phẩm và lợi ích sức khỏe, thu hút đối tượng khách hàng mục tiêu.
¥ Quản lý chi phí và tăng cường hiệu quả sản xuất làm giảm áp lực giá cả, giúp
Nutricare duy trì sự cạnh tranh thông qua giữ giá cả hấp dẫn cho người tiêu dùng.
III. Các vị trí công việc thực tập và cơ hội việc làm tại một doanh nghiệp như nutricare
dành cho sinh viên E-BBA và E-BDB
Với vai trò là một doanh nghiệp sản xuất, Nutricare có nhiều cơ hội thực tập và việc làm dành
cho sinh viên các ngành kinh tế, quản trị, marketing,... Trong đó, sinh viên E-BBA và E-BDB
có thể có cơ hội theo đuổi các vị trí sau:
1. Vị trí thực tập
¥ Marketing: Thực hiện các công việc liên quan đến marketing, bao gồm nghiên cứu thị
trường, phân tích đối thủ cạnh tranh, triển khai các hoạt động marketing,...
¥ Kinh doanh: Thực hiện các công việc liên quan đến kinh doanh, bao gồm bán hàng, chăm
sóc khách hàng, phân tích bán hàng,...
¥ Tài chính: Thực hiện các công việc liên quan đến tài chính, bao gồm kế toán, kiểm toán, phân tích tài chính,...
¥ Nhân sự: Thực hiện các công việc liên quan đến nhân sự, bao gồm tuyển dụng, đào tạo, phát triển nhân sự,...
¥ Sản xuất: Thực hiện các công việc liên quan đến sản xuất, bao gồm quản lý sản xuất,
kiểm soát chất lượng,...
2. Vị trí việc làm
¥ Marketing: Chuyên viên marketing, trưởng phòng marketing, giám đốc marketing,...
¥ Kinh doanh: Chuyên viên kinh doanh, trưởng phòng kinh doanh, giám đốc kinh doanh,...
¥ Tài chính: Chuyên viên tài chính, trưởng phòng tài chính, giám đốc tài chính,...
¥ Nhân sự: Chuyên viên nhân sự, trưởng phòng nhân sự, giám đốc nhân sự,... 7
¥ Sản xuất: Chuyên viên sản xuất, trưởng phòng sản xuất, giám đốc sản xuất,...
3. Các yêu cầu tuyển dụng
Các yêu cầu tuyển dụng đối với sinh viên thực tập và việc làm tại Nutricare bao gồm:
¥ Trình độ học vấn: Tốt nghiệp đại học hoặc đang theo học năm cuối đại học các ngành
kinh tế, quản trị, marketing,...
¥ Kỹ năng: Có các kỹ năng cơ bản như tin học văn phòng, tiếng Anh,...
¥ Thái độ: Có tinh thần ham học hỏi, cầu tiến, nhiệt tình,.. REFERENCES
1. (n.d.). Nutricare Thương hiệu Quốc gia Dinh dưỡng Y học. Retrieved November 29, 2023, from https://nutricare.com.vn
2. CEO Nutricare: 'Dinh dưỡng y học là thị trường ngách tiềm năng'. (2022, December 29).
VnExpress. Retrieved November 29, 2023, from https://vnexpress.net/ceo-nutricare-dinh-
duong-y-hoc-la-thi-truong-ngach-tiem-nang-4546329.html
3. Cột mốc mới trên hành trình hiện thực hóa khát vọng nâng tầm sức khỏe cho hàng triệu
gia đình Việt của Nutricare. (2023, July 17). Tạp chí điện tử Thương hiệu và Công luận.
Retrieved November 29, 2023, from https://thuonghieucongluan.com.vn/cot-moc-moi-tren-
hanh-trinh-hien-thuc-hoa-khat-vong-nang-tam-suc-khoe-cho-hang-trieu-gia-dinh-viet-cua- nutricare-a197312.html
4. Nutricare: Hành trình chăm sóc toàn diện dinh dưỡng cho người Việt. (2022, January 8).
Báo điện tử - Đảng Cộng sản Việt Nam. Retrieved November 29, 2023, from
https://dangcongsan.vn/thong-tin-kinh-te/nutricare-hanh-trinh-cham-soc-toan-dien-dinh-
duong-cho-nguoi-viet-601603.html
5. Nutricare tặng sữa đến trẻ em ung thư, hợp tác nghiên cứu phát triển dinh dưỡng y học.
(2023, July 17). Tiền Phong. Retrieved November 29, 2023, from
https://tienphong.vn/nutricare-tang-sua-den-tre-em-ung-thu-hop-tac-nghien-cuu-phat-trien-
dinh-duong-y-hoc-post1552054.tpo 8