



















Preview text:
TRƢỜNG ĐẠI HỌC SƢ PHẠM HÀ NỘI
Biên soạn: GS.TSKH Đỗ Đức Thái (Chủ biên), PGS.TS Nguyễn Ngọc Hà,
PGS.TS Lê Huy Hoàng, PGS.TS Lục Huy Hoàng, PGS.TS Trần Đăng Hƣng, PGS.TS Mai Sĩ Tuấn
NHẬP MÔN KHOA HỌC TỰ NHIÊN VÀ CÔNG NGHỆ
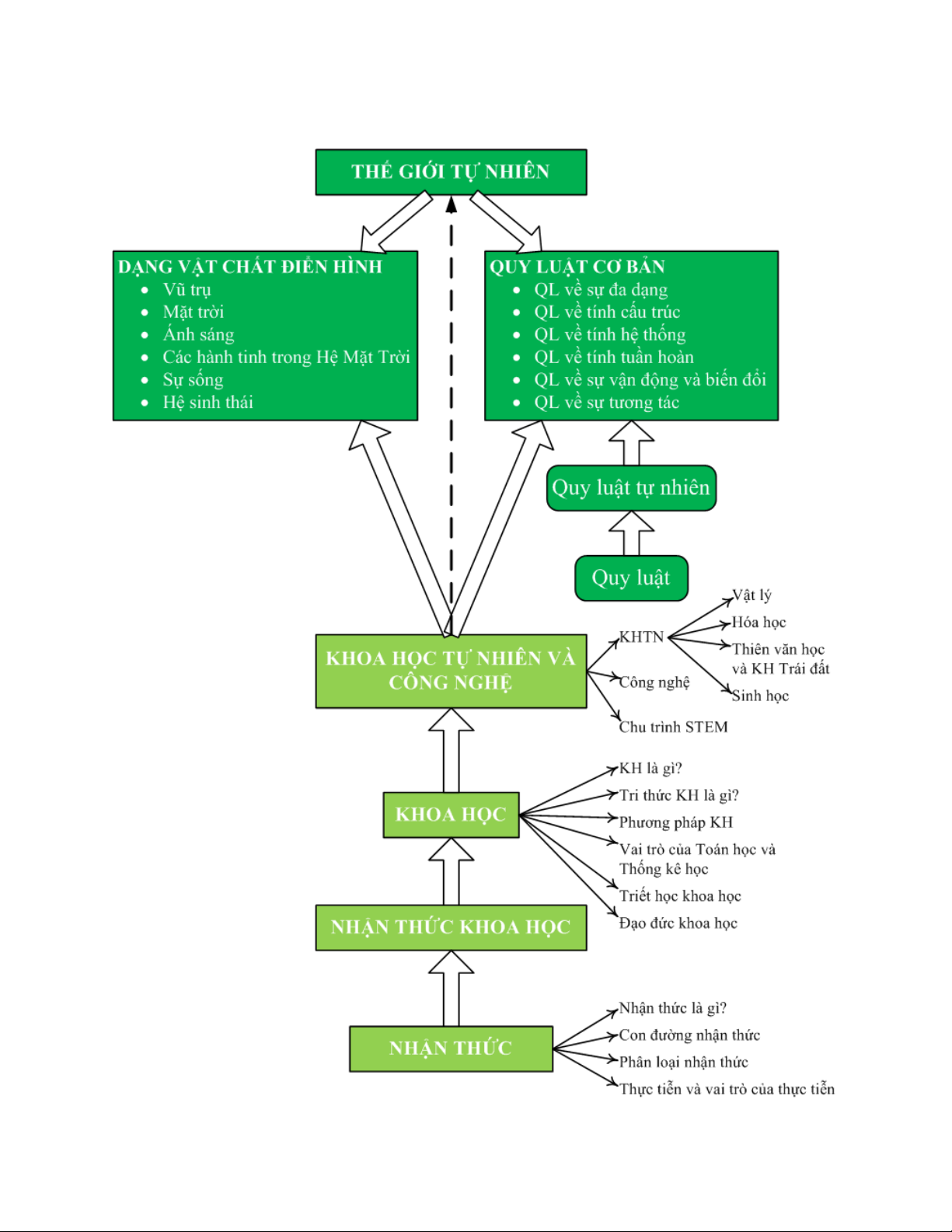
CHƢƠNG 1: KHÁI QUÁT VỀ THẾ GIỚI TỰ NHIÊN - KHOA HỌC
TỰ NHIÊN VÀ CÔNG NGHỆ HÀ NỘI – 2019 CHƢƠNG 1
KHÁI QUÁT VỀ THẾ GIỚI TỰ NHIÊN - KHOA HỌC TỰ NHIÊN VÀ CÔNG NGHỆ
§1. KHÁI QUÁT VỀ THẾ GIỚI TỰ NHIÊN
I. Thế giới tự nhiên là gì?
Con người từ lúc sinh ra đã được bao bọc bởi thế giới xung quanh. Bản thân
con người cũng là một phần của thế giới đó. Vì thế, con người luôn có khát vọng
tìm hiểu thế giới xung quanh mình là gì và hoạt động như thế nào? Những hiểu biết
đó không những giúp con người mở rộng kho tàng tri thức mà còn giúp con người
phát triển kinh tế-xã hội, nâng cao đời sống vật chất và tinh thần.
Có nhiều cách giải thích về thế giới xung quanh chúng ta. Những nhà triết
học cổ xưa đã “chia” thế giới xung quanh chúng ta thành hai loại: Thế giới vật chất
và Thế giới phi vật chất.
Thế giới vật chất có tên gọi đầy đủ là Vũ trụ và Thế giới tự nhiên, hay gọi tắt
là Tự nhiên (tiếng Anh: nature). Phạm vi bao quát của nó là rất rộng từ thế giới vi
mô cho tới thế giới vĩ mô bao la trong vũ trụ. Nói đến "Tự nhiên" là nói đến
các hiện tượng xảy ra trong thế giới vật chất cũng như trong sự sống nói chung.
Mặc dù con người là một phần của Tự nhiên, nhưng những hoạt động của
con người thường được hiểu là một phạm trù riêng biệt với các hiện tượng tự nhiên
khác. Chẳng hạn, Thế giới tinh thần của con người (như ý thức, văn hóa, nghệ
thuật, khoa học,…) là một phần của Thế giới phi vật chất.
Từ nature có nguồn gốc từ natura trong tiếng Latin, có nghĩa là "phẩm chất
thuần khiết, thiên hướng bẩm sinh", và trong thời cổ đại nó có nghĩa đen là "sự sinh
nở". Natura trong tiếng Latin là dịch từ physis (θύζις) trong tiếng Hy Lạp, một từ
có nguồn gốc liên quan đến những đặc tính nội tại mà thực vật, động vật và những
đối tượng khác của thế giới dựa theo chúng để phát triển. Bắt đầu bằng những cách
thông hiểu ý nghĩa cốt lõi của từ “θύζις” của các triết gia trước Sokrates1, khái
niệm tự nhiên (hay vũ trụ vật chất) nói chung, dần dần được mở rộng và được chấp
nhận. Ở giai đoạn phát triển của các phương pháp khoa học hiện đại trong suốt
nhiều thế kỷ qua, khái niệm tự nhiên được tiếp tục sử dụng và hoàn thiện nội hàm.
Trong cách hiểu và sử dụng ngày nay, Thế giới tự nhiên hàm chứa Thiên
nhiên, trong đó nói đến Thiên nhiên thường là nói đến Địa chất và Thế giới hoang
dã. Cũng như vậy, nói đến Thiên nhiên chúng ta có thể đề cập đến những loài động
thực vật sống khác nhau, nhưng trong một số trường hợp có thể đề cập đến những
tiến trình tồn tại và làm biến đổi môi trường quanh nó của những vật vô tri vô giác
như thời tiết, hoạt động địa chất của Trái Đất. "Môi trường tự nhiên" hoặc “Thiên
nhiên hoang dã” thường được hiểu là động vật hoang dã, đá, rừng, bờ biển,… Nói
chung là những thứ không bị thay đổi đáng kể bởi sự can thiệp của con người, hoặc
vẫn tồn tại bất chấp sự can thiệp của con người.
Bây giờ chúng ta sẽ tìm hiểu về một vài dạng điển hình của Thế giới tự nhiên. 1. Vũ trụ
1.1. Vũ trụ là gì?
Theo quan niệm của nhiều nhà khoa học hiện tại, Vũ trụ là tất cả không gian,
thời gian và thành phần của chúng, bao gồm các hành tinh, ngôi sao, thiên hà và tất
cả các dạng khác của vật chất và năng lượng. Cũng có những quan điểm cho rằng
Vũ trụ có thể được định nghĩa là mọi thứ đang tồn tại, mọi thứ đã tồn tại, mọi thứ sẽ
tồn tại và bao hàm mọi dạng sống, mọi lịch sử.
Mặc dù các nhà thiên văn chưa biết được kích thước toàn thể của Vũ trụ là bao
nhiêu (và có thể là vô hạn!), nhưng ta có thể đo kích thước của vũ trụ quan sát
1 Sokrates hay Socrates (tiếng Hy Lạp cổ: Σωκράηης Sōkrátēs) là một nhà hiền triết, một nhà tư
tưởng nằm giữa giai đoạn bóng tối và giai đoạn ánh sáng của nền triết học Hy Lạp cổ đại. Về năm
sinh của ông hiện vẫn chưa có sự thống nhất giữa năm 469 hay 470. (469–399 TCN), (470–399
TCN). Ông sinh ra tại thành phố Athena, thuộc Hy lạp. Thời trẻ, ông nghiên cứu các loại triết
học thịnh hành lúc bấy giờ của các "triết học gia trước Sokrates", đó là nền triết học nỗ lực tìm
hiểu vũ trụ và thế giới tự nhiên xung quanh chúng ta. Tên ông được phiên âm ra tiếng Việt thành Xô-crát.
được, hiện được ước tính có đường kính 93 tỷ năm ánh sáng và ước tính có khoảng
2 nghìn tỉ thiên hà trong vũ trụ quan sát được. Những thành tựu của Vật lí lí thuyết
và Vật lí thiên văn đã giúp con người ngày càng hiểu sâu sắc hơn về cấu trúc và sự
tiến triển của Vũ trụ.
Từ vũ trụ (chữ Hán: 宇宙) trong tiếng Việt được vay mượn từ tiếng
Hán. Vũ 宙 trong vũ trụ 宇宙 có nghĩa là không gian, còn trụ 宙 có nghĩa là thời
gian. Vũ trụ nghĩa mặt chữ là không gian và thời gian.
Trong tiếng Anh, danh từ universe hoặc the
universe được hình thành từ tiếng Anh Trung cổ
với nguồn gốc từ tiếng Pháp cổ univers hoặc
tiếng Latin universum.
1.2. Các mô hình về vũ trụ
Các mô hình vũ trụ đầu tiên của Vũ trụ được
phát triển bởi các nhà triết học Hy Lạp và Ấn Độ
cổ đại là Thuyết địa tâm, đặt Trái đất làm trung
tâm. Đến thế kỷ 16, bằng các quan sát thiên văn
chính xác hơn, Nicolaus Copernicus2 đã phát
triển mô hình nhật tâm với Mặt trời ở trung tâm
của Hệ Mặt trời. Dựa trên các công trình của
Copernicus cũng như các định luật của Julian
Kepler3 về chuyển động của các hành tinh và các
2 Nicolaus Copernicus (19/2/1473 – 24/5/1543) là một nhà thiên văn học đã nêu ra hình thức
hiện đại đầu tiên của Thuyết nhật tâm (Mặt Trời ở trung tâm) trong cuốn sách Về sự chuyển động
quay của các thiên thể (De revolutionibus orbium coelestium). Sự phát triển thuyết nhật tâm của
ông được coi là giả thuyết khoa học quan trọng nhất trong lịch sử, đánh dấu bước chuyển
sang thiên văn học hiện đại.
3 Julian Kepler (1571-1630) là một nhà thiên văn học người Đức với đóng góp chính là các định
luật cơ bản của sự chuyển động của các hành tinh, trong đó các hành tinh xoay quanh Mặt trời
theo quỹ đạo không tròn. Sinh thời, ông không coi chúng là luật, mà là một phần của sự hòa hợp
thiên thể phản ánh ảnh hưởng của Thiên Chúa trong vũ trụ.
quan sát thiên văn của Tycho Brahe4, Isaac Newton5 đã xây dựng nên định luật vạn vật hấp dẫn.
Bằng những quan sát sâu hơn, các nhà khoa học đã nhận ra rằng Mặt trời là
một trong hàng trăm tỷ ngôi sao trong Dải Ngân hà, là một trong ít nhất hàng trăm
tỷ thiên hà trong Vũ trụ. Nhiều ngôi sao trong thiên hà của chúng ta có các hành
tinh. Ở quy mô lớn nhất, các thiên hà được phân bố đồng đều và như nhau trong
mọi hướng, có nghĩa là Vũ trụ không có biên hay một tâm đặc biệt nào đó. Ở quy
mô nhỏ hơn, các thiên hà được phân bố thành các cụm và siêu đám tạo thành các
sợi và lỗ rỗng lớn trong không gian, tạo ra một cấu trúc giống như bọt lớn. Quan sát
về sự phân bố và vạch phổ của các thiên hà đưa đến nhiều lý thuyết vũ trụ học hiện
đại. Khám phá trong đầu thế kỷ XX về sự dịch chuyển đỏ trong quang phổ của các
thiên hà gợi đến ý tưởng rằng Vũ trụ đang giãn nở, và khám phá ra bức xạ nền vi
sóng vũ trụ cho thấy Vũ trụ phải có thời điểm khởi đầu. Gần đây, các quan sát vào
cuối thập niên 1990 chỉ ra sự giãn nở của Vũ trụ hiện vẫn đang mở rộng với tốc độ
ngày càng tăng. Điều đó còn cho thấy thành phần năng lượng chủ yếu trong Vũ trụ
thuộc về một dạng chưa biết tới gọi là năng lượng tối. Đa phần khối lượng trong Vũ
trụ cũng tồn tại dưới một dạng chưa từng biết đến, còn gọi là vật chất tối.
Lý thuyết Vụ Nổ Lớn (Big Bang) là mô hình vũ trụ học được chấp nhận rộng
rãi, nó miêu tả về sự hình thành và tiến hóa của Vũ trụ. Không gian và thời gian
được tạo ra trong Vụ Nổ Lớn xuất hiện cùng nhau 13,799 ± 0,021 tỷ năm và một
lượng cố định năng lượng và vật chất choán đầy trong nó. Khi không gian giãn nở,
mật độ của vật chất và năng lượng giảm. Sau sự giãn nở ban đầu (được gọi là kỷ
nguyên lạm phát vào khoảng 10−32 giây) và tách bốn lực cơ bản đã biết, Vũ trụ dần
dần nguội đi và tiếp tục mở rộng, nhiệt độ Vũ trụ giảm xuống đủ lạnh cho phép
hình thành lên những hạt hạ nguyên tử đầu tiên và tiếp sau là những nguyên tử đơn
giản. Vật chất tối dần dần tập hợp lại, tạo thành một cấu trúc giống như bọt của các
4 Tycho Brahe (14/12/1546-24/10/1601) là nhà thiên văn học, nhà chiêm tinh học Đan Mạch,
được coi là người sáng lập môn thiên văn quan sát trước khi có kính viễn vọng.
5 Isaac Newton Jr. (4/1/1643-31/3/1727) là một nhà vật lý, nhà thiên văn học, nhà triết học, nhà
toán học, nhà thần học và nhà giả kim thuật người Anh, được nhiều người cho rằng là nhà khoa
học vĩ đại và có tầm ảnh hưởng lớn nhất trong lịch sử nhân loại. Các định luật về chuyển động và
Định luật vạn vật hấp dẫn của Newton là cơ sở để con người nhận thức Thế giới tự nhiên.
sợi tơ và các lỗ rỗng dưới tác động của trọng lực. Những đám mây hydro và heli
khổng lồ dần dần bị hút vào những nơi có vật chất tối dày đặc nhất, tạo thành các
thiên hà, ngôi sao và mọi thứ khác mà ngày nay chúng ta nhìn thấy. Nếu giả sử mô
hình phổ biến này là đúng, thì tuổi của Vũ trụ có giá trị tính được từ những dữ liệu
quan sát là 13,799 ± 0,021 tỷ năm.
Có nhiều giả thiết đối nghịch nhau về Số phận sau cùng của Vũ trụ. Các nhà
vật lý và triết học vẫn không biết chắc về những gì (giả sử bất cứ điều gì!) có trước
Vụ Nổ Lớn. Nhiều người phản bác những ước đoán, nghi ngờ bất kỳ thông tin nào
có thể thu thập được từ trạng thái trước này. Có nhiều giả thuyết về đa vũ trụ, trong
đó một vài nhà vũ trụ học đề xuất rằng Vũ trụ có thể là một trong nhiều vũ trụ cùng
tồn tại song song với nhau. 2. Mặt trời
Hiểu biết cơ bản nhất của nhân loại về Mặt Trời đó là một đĩa sáng trong bầu
trời, khi nó xuất hiện thì gọi là ban ngày, còn khi nó biến mất là ban đêm.
Trong các nền văn hóa cổ đại và tiền sử, Mặt
Trời được xem là thần Mặt Trời hay các hiện
tượng siêu nhiên khác. Thờ cúng Mặt Trời là tâm
điểm của các nền văn minh như Inca ở Nam
Mỹ và Aztec thuộc Mexico ngày nay.
Một số tượng đài cổ được xây dựng với ý
tưởng kết hợp với các hiện tượng liên quan đến
Mặt Trời; ví dụ, các cự thạch đánh dấu một cách
chính xác đông chí hoặc hạ chí (các cự thạch nổi
tiếng phân bố ở Nabta Playa, Ai Cập, Mnajdra,
Malta và ở Stonehenge, Anh). Vào thời kỳ La Mã,
ngày sinh của Mặt Trời là ngày nghỉ (sau Đông
chí) để kỉ niệm Sol Invictus6 mà ngày nay gọi là Christmas7.
6 Sol Invictus ("Mặt Trời không thể khuất phục") là vị thần Mặt Trời chính thức của Đế chế La Mã sau
này và là người bảo trợ cho những người lính. Vào ngày 25 tháng 12 năm 274, Hoàng đế La
Dựa theo các sao cố định, các nhà thiên văn học Hy Lạp cổ đại cho rằng Mặt
Trời xoay quanh Trái Đất một lần mất một năm theo mặt phẳng hoàng đạo xuyên
qua mười hai chòm sao, và vì thế họ cho rằng Mặt Trời là một trong 7 hành
tinh (trong tiếng Hy Lạp planetes nghĩa là "đi lang thang"). Ở một số ngôn ngữ, Mặt
Trời còn được đặt tên cho một trong 7 ngày trong tuần (Sunday-Chủ Nhật).
Ở một số ngôn ngữ Đông Á, Mặt Trời được viết là 日 (tiếng Trung, phiên
âm pinyin rì hoặc tiếng Nhật nichi) hay 太阳 (giản thể)/太陽 (phồn thể) (pinyin tài
yáng hay tiếng Nhật taiyō). Trong tiếng Việt, phiên âm Hán Việt của chữ này
là nhật và thái dương.
Trong suốt lịch sử các nền văn hóa của nhân loại, Mặt Trăng và Mặt Trời còn
liên quan đến âm dương với Mặt Trăng tượng trưng cho âm và Mặt Trời tượng
trưng cho dương với ý nghĩa trái ngược nhau. Mặt Trời đại diện cho lực lượng diệt
trừ ma quỷ. Các ma cà rồng hầu hết đều bị sợ ánh sáng Mặt Trời.
Một trong những người tiên phong nêu ra lời giải thích khoa học về Mặt Trời
là nhà triết học Hy Lạp Anaxagoras8. Ông cho rằng Mặt Trời là quả cầu lửa kim
loại khổng lồ, thậm chí lớn hơn Peloponnesus9, và không phải là xe ngựa chariot
của thần Mặt Trời Helios10. Do luận điểm này bị coi là dị giáo nên ông đã bị bỏ tù
bởi nhà cầm quyền và bị tuyên án tử hình, mặc dù sau đó ông được phóng thích bởi
sự can thiệp của Pericles11. Sau đó hai thế kỷ, vào thế kỷ III TCN nhà toán học, thi
Mã Aurelian đã biến nó thành vật thờ cúng chính thức cùng với các thần La Mã được thờ cúng theo truyền thống.
7 Giáng sinh (Christmas) là một lễ hội hàng năm kỷ niệm sự ra đời của Chúa Giêsu Kitô, diễn ra vào
ngày 25 tháng 12 như một lễ kỷ niệm tôn giáo và văn hóa của hàng tỷ người trên thế giới.
8 Anaxagoras (510-428 trước Công nguyên) là một triết gia Hy Lạp trước Socrates. Ông đã đưa ra một lời
giải thích chính xác cho nhật thực, cũng như cố gắng giải thích cầu vồng và thiên thạch.
9 Peloponnesos là một bán đảo lớn đồng thời cũng là một vùng ở phía nam Hy Lạp, tạo thành khu vực
phía nam quốc gia tại vịnh Corinth.
10 Trong thần thoại Hy Lạp, Mặt Trời được nhân cách hóa thành Helios (tiếng Hy Lạp: Ἥλιος / ἥλιος).
11 Pericles là một chính khách, nhà hùng biện và tướng quân Hy Lạp nổi tiếng và có ảnh hưởng của Athens
trong thời kỳ hoàng kim của nó - đặc biệt là thời gian giữa các cuộc chiến tranh Ba Tư và Peloponnesian.
sĩ, thiên văn học Hy Lạp Eratosthenes12 đã ước tính khoảng cách giữa Trái Đất và
Mặt Trời vào khoảng "400 vạn và 80.0000 stadia". Người ta chưa biết chính xác
con số stadia của cách viết này, có thể là 4.080.000 stadia (755.000 km) hoặc là
804.000.000 stadia (148 đến 153 triệu km); con số sau so với khoảng cách thật có
sai số là vài phần trăm.
Vào thế kỷ I, Ptolemy13, nhà toán học, thiên văn học xứ Alexandria đã ước tính
khoảng cách này gấp 1.210 lần bán kính Trái Đất. Vào thế kỷ VIII, Yaqūb ibn
Tāriq14, nhà toán học, thiên văn học người Ba Tư đã ước tính khoảng cách giữa Trái
Đất và Mặt Trời gấp 8.000 lần bán kính Trái Đất, một con số lớn nhất về đơn vị
thiên văn cho đến thời điểm đó.
Giả thuyết rằng Mặt Trời là trung tâm của quỹ đạo chuyển động của các hành
tinh được Aristarchus của Samos15 đưa ra vào thế kỷ III TCN, và sau đó Seleucus
của Seleucia16 cũng theo thuyết này. Quan điểm triết học quan trọng này đã được
12 Eratosthenes (276-194 trước Công nguyên) là một nhà toán học Hy Lạp. Ông đã là Giám đốc
Thư viện Alexandria. Ông đã phát minh ra Địa lý học (Geography). Thuật ngữ Geography cũng do ông đặt ra.
13 Claudius Ptolemaeus ((khoảng 100-178; tiếng Hy Lạp: Κλαύδιος Πηολεμαῖος Klaudios
Ptolemaios), hoặc một cách đơn giản là Ptolemaeus, Ptolemy hay Ptolémée hay Ptôlêmê, là một
nhà bác học Hy Lạp xuất xứ từ Tebaida, học hành và làm việc tại Alexandria. Ông viết nhiều tác
phẩm trong các lĩnh vực như toán học, thiên văn học, địa lý và nhạc.
14 Yaʿqūb ibn Ṭāriq (قراط نب بوقعي; mất năm 796) là một nhà toán học, thiên văn học của Baghdad.
15 Aristarchus của Samos (310-230 TCN) là một nhà thiên văn học và nhà toán học Hy Lạp cổ
đại, người đầu tiên đã trình bày mô hình nhật tâm đặt Mặt trời ở trung tâm của vũ trụ và Trái đất xoay quanh nó.
16 Seleucus của Seleucia (190-150 trước Công nguyên; tiếng Hy Lạp: Σέλεσκος Seleukos) là một
nhà thiên văn học và triết gia Hy Lạp. Đến từ Seleucia trên sông Tigris, Mesopotamia, thủ đô của
Đế chế Seleucid, ông được biết đến như là một người đề xuất thuyết nhật tâm và lý thuyết về
nguồn gốc của thủy triều.
Nicolaus Copernicus phát triển thành mô hình toán học dự đoán một cách hoàn
chỉnh về hệ nhật tâm vào thế kỷ XVI.
2.1. Mặt Trời là gì?
Mặt Trời là một ngôi sao có dạng hình cầu (gần như hoàn hảo!) nằm ở trung
tâm Hệ Mặt Trời, chiếm khoảng 99,86% khối lượng của Hệ Mặt Trời. Trái Đất và
các thiên thể khác như các hành tinh, tiểu hành tinh, thiên thạch, sao chổi và bụi quay quanh Mặt Trời.
Khoảng cách trung bình giữa
Mặt Trời và Trái Đất xấp xỉ 149,6
triệu kilômét nên ánh sáng Mặt Trời
cần 8 phút 19 giây mới đến được Trái
Đất. Trong một năm, khoảng cách này
thay đổi từ 147,1 triệu kilômét ở điểm
gần nhất (khoảng ngày 3 tháng 1), tới
điểm xa nhất là 152,1 triệu km
(khoảng ngày 4 tháng 7). Năng lượng
Mặt Trời ở dạng ánh sáng hỗ trợ cho
hầu hết sự sống trên Trái Đất thông
qua quá trình quang hợp và Mặt Trời
cũng điều khiển khí hậu và thời tiết trên Trái Đất. Nhiệt độ bề mặt của Mặt Trời xấp
xỉ 5.505 °C khiến nó có màu trắng, và thường có màu vàng khi nhìn từ bề mặt Trái
Đất bởi sự tán xạ khí quyển.
2.2. Cấu tạo của Mặt Trời
Mặt Trời tồn tại ở dạng trạng thái plasma và không rắn chắc. Thành phần của
Mặt Trời gồm hydro (khoảng 74% khối lượng, hay 92% thể tích), heli (khoảng 24%
khối lượng, 7% thể tích), và một lượng nhỏ các nguyên tố khác,
gồm sắt, nickel, oxy, silic, lưu huỳnh, magiê, carbon, neon, canxi và crom.
Cấu trúc của Mặt Trời không có
ranh giới cụ thể như những hành tinh
đá: ở phần phía ngoài của nó, mật độ
các khí giảm gần như theo hàm
mũ theo khoảng cách từ tâm. Tuy
nhiên, cấu trúc bên trong của nó được
xác định rõ ràng, như được miêu tả bên dưới.
Lõi của Mặt Trời được coi là
chiếm khoảng 0,2 tới 0,25 bán kính
Mặt Trời. Nó có mật độ lên tới
150g/cm³ (150 lần mật độ nước trên
Trái Đất) và có nhiệt độ gần
13.600.000 độ K (so với nhiệt độ bề
mặt Mặt Trời khoảng 5.800 K).
Vùng bức xạ là vùng từ 0,25 tới
khoảng 0,7 bán kính Mặt Trời, vật liệu
Mặt Trời đủ nóng và đặc đủ để bức xạ
nhiệt chuyển được nhiệt độ từ trong lõi
ra ngoài. Trong vùng này không có đối lưu nhiệt.
Trong lớp ngoài của Mặt Trời, vùng đối lưu là vùng tính từ bề mặt của Mặt
Trời xuống xấp xỉ 200.000 km (hay 70% bán kính Mặt Trời), plasma Mặt Trời
không đủ đặc hay đủ nóng để chuyển năng lượng nhiệt từ bên trong ra ngoài bằng
bức xạ. Vì thế, đối lưu nhiệt diễn ra khi các cột nhiệt mang vật liệu nóng ra bề mặt
(quyển sáng) của Mặt Trời. Khi vật liệu lạnh đi ở bề mặt, nó đi xuống dưới đáy
vùng đối lưu, để nhận thêm nhiệt từ đỉnh vùng bức xạ. Ở bề mặt nhìn thấy được của
Mặt Trời, nhiệt độ đã giảm xuống 5.700 K và mật độ chỉ còn 0,2 g/m³ (khoảng
1/10.000 mật độ không khí ở mực nước biển).
Quang quyển là lớp bề mặt nhìn thấy được của Mặt Trời mà ở bên dưới nó,
Mặt Trời trở nên mờ đục với ánh sáng nhìn thấy được.
Các phần bên trên quang quyển của Mặt Trời được gọi chung là khí quyển
Mặt Trời. Chúng có thể được quan sát bằng kính viễn vọng, gồm ba vùng
chính: sắc quyển, vành nhật hoa, và nhật quyển.
Sắc quyển là vùng bên trên lớp nhiệt độ tối
thiểu, đó là một lớp dày khoảng 2.000 km, chủ yếu
là quang phổ của các đường hấp thụ và phát xạ. Nó
được gọi là sắc quyển (chromosphere, bắt nguồn
từ từ chroma của Hy Lạp, có nghĩa màu sắc), bởi
sắc quyển nhìn thấy được như một ánh sáng có
màu ở đầu và cuối của các lần nhật thực toàn phần.
Nhiệt độ của sắc quyển tăng dần cùng với độ cao,
lên khoảng 20.000 K ở gần đỉnh.
Vành nhật hoa kéo dài ra lớp khí quyển bên
ngoài của Mặt Trời, nó có thể tích lớn hơn cả Mặt
Trời. Vành nhật hoa liên tục mở rộng vào vũ trụ
hình thành nên gió Mặt Trời, lấp đầy toàn bộ Hệ
Mặt Trời.Nhật quyển là khoảng trống xung quanh
Mặt Trời, được lấp đầy bằng gió plasma Mặt Trời
và kéo dài xấp xỉ khoảng 20 lần bán kính Mặt Trời (0,1 AU) ra các mép phía ngoài của Hệ Mặt Trời.
Bán kính Mặt Trời được đo từ tâm tới cạnh ngoài Quang quyển. Đây đơn giản
là lớp mà bên trên nó các khí quá lạnh hay quá mỏng để bức xạ một lượng ánh sáng
đáng kể, và vì thế tạo ra bề mặt dễ quan sát nhất bằng mắt thường. Phía trong Mặt
Trời không thể quan sát trực tiếp được do chính Mặt Trời là vật chắn bức xạ điện
từ. Tuy nhiên, tương tự như trong Địa chất học, người ta sử dụng sóng do các trận
động đất tạo ra để xác định cấu trúc bên trong của Trái Đất, ngành Nhật chấn
học (helioseismology) sử dụng các sóng ngoại âm (infrasound) đi xuyên qua phần
trong Mặt Trời để đo và hình dung cấu trúc bên trong của ngôi sao.
2.3. Con người nghiên cứu Mặt Trời như thế nào?
Vào đầu thế kỷ XVII, việc phát minh ra kính viễn vọng đã cho phép các quan
sát chi tiết hơn về vết đen Mặt Trời do Thomas Harriot17, Galileo Galileio18 và các
nhà thiên văn khác thực hiện. Galileo đã thực hiện một số quan sát vết đen Mặt Trời
bằng kính viễn vọng và thừa nhận rằng chúng nằm trên bề mặt của Mặt Trời hơn là
các vật thể nhỏ chuyển động qua khoảng không giữa Trái Đất và Mặt Trời. Các vết
đen Mặt Trời cũng được các nhà thiên văn Trung Quốc quan sát vào thời nhà
Hán (206 TCN - 220 CN), họ đã duy trì ghi chép các quan sát này trong vài thế kỷ.
Averroes cũng đưa ra một miêu tả về các vết đen Mặt Trời trong thế kỷ XII.
Năm 1672 Giovanni Cassini19 và Jean Richer20 xác định được khoảng cách
đến Sao Hỏa và đã tính được khoảng cách đến Mặt Trời. Isaac Newton quan sát ánh
sáng Mặt Trời bằng lăng kính, và thấy nó được tạo thành từ nhiều màu sắc, trong
khi đó vào năm 1800 William Herschel21 phát hiện ra bức xạ hồng ngoại nằm gần
ánh sáng đỏ trong quang phổ của Mặt Trời. Thập niên 1800 phát triển mạnh các
kính quang phổ nghiên cứu về Mặt Trời, và Joseph von Fraunhofer22 đã thực hiện
các quan sát đầu tiên về các vạch hấp thụ quang phổ, vạch mạnh nhất vẫn thường
17 Thomas Harriot (1560-2/7/1621) là một nhà thiên văn học, nhà toán học, nhà dân tộc học và dịch giả
người Anh, đã có nhiều đóng góp cho thiên văn học, toán học và kỹ thuật hàng hải.
18 Galileo Galileio (15/2/1564-8/1/1642) là một nhà thiên văn học, vật lý học, toán học và triết học người
Ý, người đóng vai trò quan trọng trong cuộc cách mạng khoa học. Theo lệnh của Tòa án dị giáo Rôma,
Galileo cuối cùng buộc phải từ bỏ thuyết nhật tâm của mình và bị quản thúc tại gia cho tới khi qua đời.
Galileo đã được gọi là "cha đẻ của việc quan sát thiên văn học hiện đại","cha đẻ của Vật lí hiện đại","cha
đẻ của khoa học", và "cha đẻ của Khoa học hiện đại." Stephen Hawking đã nói, "Galileo, có lẽ
hơn bất kỳ một người riêng biệt nào, chịu trách nhiệm về sự khai sinh khoa học hiện đại."
19 Giovanni Domenico Cassini, hay Jean-Dominique Cassini (8/6/1625-14/9/1712), là một nhà
toán học, thiên văn học, kỹ sư và nhà chiêm tinh học người Pháp gốc Italia.
20 Jean Richer (1630-1696) là một nhà thiên văn học người Pháp. Ông là trợ lí thiên văn (élève
Astronome) tại Viện Hàn lâm Khoa học Pháp dưới sự chỉ đạo của Giovanni Domenico Cassini.
21 Frederick William Herschel (15/11/1738-25/8/1822) là một nhà thiên văn học, nhạc sĩ người Anh sinh ra ở Đức.
22 Joseph von Fraunhofer (6/3/1787-7/6/1826) là một nhà vật lý quang học người Đức. Ông
được biết đến nhờ công lao khám phá ra phổ hấp thụ của ánh sáng Mặt Trời, một khám phá đã tạo
nền tảng cho việc chế tạo ra kính quang phổ và các kính viễn vọng tiêu sắc.
được gọi theo tên của ông là vạch Fraunhofer. Khi mở rộng dải quang phổ của sánh
sáng từ Mặt Trời thì có một số màu bị mất được phát hiện.
Vào những năm đầu tiên của kỷ nguyên khoa học hiện đại, nguồn năng lượng
Mặt Trời vẫn là vấn đề còn nhiều bí ẩn. Lord Kelvin23 đã đề nghị rằng Mặt Trời là
một vật thể lỏng đang lạnh đi một cách từ từ, vì vậy nó đang phát ra nhiệt dự trữ
bên trong lòng nó. Sau đó, Kelvin và Hermann von Helmholtz24 đưa ra cơ chế
Kelvin-Helmholtz để giải thích lượng năng lượng tỏa ra này. Năm 1890, Joseph
Lockyer25, người đã phát hiện ra heli trong quang phổ của Mặt Trời, đã đưa ra giả
thuyết thiên thạch về sự hình thành và tiến hóa của Mặt Trời. Mãi cho đến năm
1904 thì vấn đề này mới được giải quyết. Ernest Rutherford26 cho rằng lượng bức
xạ Mặt Trời có thể đã được duy trì bởi một nguồn nhiệt bên trong nó, và đó là hoạt
động phân rã phóng xạ. Tuy nhiên, Albert Einstein27là người đã đưa ra mối quan hệ
giữa nguồn năng lượng phát ra từ Mặt Trời với phương trình cân bằng khối lượng-
năng lượng E = mc2.
23 William Thomson, Nam tƣớc thứ nhất Kelvin (26/6/1824-17/12/1907) là một nhà vật lý và
kỹ sư toán học người Ireland gốc Scotland.
24 Hermann Ludwig Ferdinand von Helmholtz (31/8/1821–8/9/1894) là một bác sĩ và nhà vật
lý người Đức. Suốt cuộc đời ông cống hiến cho khoa học, ông được công nhận là một trong
những nhà khoa học tiên phong của thế kỉ 19.
25 Sir Joseph Norman Lockyer (17/5/1836-16/8/1920) là nhà thiên văn người Anh. Cùng với
nhà khoa học người Pháp Pierre Janssen, ông đã khám phá ra heli. Lockyer cũng được nhớ đến
như là người thành lập và chủ bút đầu tiên của tạp chí Nature.
26 Ernest Rutherford (1871 - 1937) là một nhà vật lý người New Zealand hoạt động trong lĩnh
vực phóng xạ và cấu tạo nguyên tử. Ông được coi là "cha đẻ" của vật lý hạt nhân; sau khi đưa ra
mô hình hành tinh nguyên tử để giải thích thí nghiệm trên lá vàng. Ông khám phá ra rằng nguyên
tử có điện tích dương tập trung trong hạt nhân rất bé, và từ đó đi đầu cho việc phát triển mẫu
Rutherford, còn gọi là mẫu hành tinh của nguyên tử. Ông được giải Nobel hóa học vào năm 1908.
27 Albert Einstein (14/3/1879-18/4/1955) là nhà vật lí học người Đức, cha đẻ của Thuyết tương
đối, một trong hai trụ cột của Vật lí học hiện đại (bên cạnh Cơ học lượng tử). Công trình của ông
cũng được biết đến vì ảnh hưởng của nó đối với triết học của khoa học. Phương trình E= mc2
được mệnh danh là phương trình nổi tiếng nhất thế giới. Ông đã nhận được giải thưởng Nobel vật
lý năm 1921. Đại văn hào Bernard Shaw đã gọi Albert Einstein là “VĨ NHÂN THỨ TÁM” của
Thế giới khoa học, sau Pythagoras, Aristotle, Ptolemy, Copernicus, Galileo, Kepler và Newton.
Năm 1920, Sir Arthur Eddington28 đề xuất rằng áp suất và nhiệt động trong lõi
của Mặt Trời có thể phát sinh một phản ứng hợp hạch hạt nhân theo đó các hạt nhân
hidro (proton) hợp lại tạo ra hạt nhân heli, quá trình này sinh ra năng lượng đồng
thời sẽ làm giảm dần khối lượng. Lượng hydro chiếm ưu thế trong Mặt Trời
được Cecilia Payne29 xác nhận vào năm 1925. Quan điểm lý thuyết về tổng hợp hạt
nhân được các nhà vật lý thiên văn Subrahmanyan Chandrasekhar30 và Hans
Bethe31 phát triển vào thập niên 1930. Hans Bethe đã tính toán chi tiết hai phản ứng
sinh năng lượng chính trên Mặt Trời. Sau cùng, một bài báo có ảnh hưởng lớn
của Margaret Burbidge32 được xuất bản năm 1957 với tựa là "Sự tổng hợp các
nguyên tố của các Sao" ("Synthesis of the Elements in Stars"). Bài báo đã minh hoạ
28 Sir Arthur Stanley Eddington (28/12/1882-22/11/1944) là một nhà thiên văn học, nhà vật lý
và nhà toán học người Anh. Ông cũng là một triết gia của khoa học và là người phổ biến khoa
học. Giới hạn Eddington, giới hạn tự nhiên đối với độ sáng của các ngôi sao hoặc bức xạ được tạo
ra bởi sự bồi tụ lên một vật thể nhỏ gọn, được đặt tên để vinh danh ông.
29 Cecilia Helena Payne-Gaposchkin (nhũ danh Payne; 10/5/1900-7/12/1979) là một nhà thiên
văn học và nhà vật lý thiên văn người Mỹ gốc Anh, người đã đề xuất trong luận án tiến sĩ năm
1925 của mình rằng các ngôi sao được cấu tạo chủ yếu từ hydro và heli. Kết luận đột phá của Bà
ban đầu đã bị bác bỏ vì nó mâu thuẫn với trí tuệ khoa học thời bấy giờ, cho rằng không có sự khác
biệt đáng kể về nguyên tố giữa Mặt trời và Trái đất. Những quan sát độc lập cuối cùng đã chứng
minh luận điểm của Bà là đúng.
30 Subrahmanyan Chandrasekhar (19/10/1910-21/8/1995) là một nhà vật lý thiên văn người
Mỹ gốc Ấn. Ông đã được trao giải thưởng Nobel Vật lí năm 1983 với William A. Fowler vì "...
nghiên cứu lý thuyết về các quá trình vật lí có tầm quan trọng đối với cấu trúc và sự tiến hóa của
các ngôi sao". Nghiên cứu toán học về tiến hóa sao của ông đã mang lại nhiều mô hình lí thuyết
hiện tại về các giai đoạn tiến hóa sau này của các ngôi sao lớn và các lỗ đen. Giới hạn
Chandrasekhar được đặt theo tên ông.
31 Hans Albrecht Bethe (2/7/1906-6/3/2005) là nhà vật lí hạt nhân người Mỹ gốc Đức. Năm
1967, ông được trao giải Nobel Vật lí cho những nghiên cứu về lí thuyết tổng hợp hạt nhân sao.
32 Eleanor Margaret Burbidge, sinh 12/8/1919, là nhà vật lí thiên văn người Mỹ gốc Anh có
nhiều đóng góp quan trọng. Bà cũng nắm giữ nhiều chức vụ hành chính, bao gồm cả Giám đốc
Đài thiên văn Hoàng gia Greenwich.
một cách thuyết phục rằng hầu hết các nguyên tố trong vũ trụ đã và đang được tổng
hợp bằng các phản ứng hạt nhân bên trong các ngôi sao, giống như Mặt Trời.
Các vệ tinh đầu tiên được thiết kế để giám sát Mặt Trời là Pioneer 5, 6, 7, 8 và
9 của Cục Quản trị Hàng không và Không gian Quốc gia Hoa Kỳ (NASA), được
phóng lên trong khoảng 1959 - 1968. Các vệ tinh mang máy dò này quay quanh
Mặt Trời với khoảng cách tương tự như vệ tinh bay quanh Trái Đất, và thực hiện
các đo đạc chi tiết đầu tiên về gió Mặt Trời và trường từ Mặt Trời. Pioneer 9 vận
hành trong thời gian tương đối dài và truyền dữ liệu về đến năm 1987. Trong thập
niên 1970, hai vệ tinh Helios và Skylab cùng với kính thiên văn Apollo cung cấp
cho các nhà khoa học những dữ liệu mới về gió Mặt Trời và vành nhật hoa. Hai bộ
phận thăm dò Helios 1 and 2 kết hợp giữa Hoa Kỳ và Đức cùng nghiên cứu gió Mặt
Trời bay trong quỹ đạo của Sao Thủy ở điểm cận nhật. Trạm không gian Skylab
được NASA phóng năm 1973 gồm các mô-đun quan sát Mặt Trời gọi là Apollo
Telescope Mount, mô-đun này được vận hành bởi các nhà du hành vũ trụ sống trên
đó. Skylab đã thực hiện các quan sát thời gian đầu tiên về các vùng Mặt Trời
chuyển động qua và sự phát xạ tia tử ngoại từ vành nhật hoa. Các phát hiện bao
gồm các giám sát đầu tiên về sự phát xạ vật chất vành nhật hoa, còn gọi là "coronal
transients", và các hố nhật hoa, ngày nay cho thấy rằng nó liên quan đến gió Mặt
Trời. Năm 1980, vệ tinh Solar Maximum Mission được phóng bởi NASA. Vệ tinh
này được thiết kế để giám sát các tia gamma, tia X và UV từ các vết lóa Mặt
Trời trong suốt thời gian hoạt động của Mặt Trời mạnh và độ sáng Mặt Trời. Tuy
nhiên, chỉ một vài tháng sau khi phóng, một sự cố về điện làm cho đầu dò chuyển
sang chế độ dự phòng, và phải mất 3 tháng hoạt động ở chế độ này. Năm 1984,
Space Shuttle Challenger STS-41 đã khôi phục được vệ tinh và sửa hệ thống điện
trước khi đưa nó trở vào quỹ đạo. Solar Maximum Mission đã cung cấp hàng ngàn
tấm ảnh về vành nhật hoa trước khi trở về khí quyển Trái Đất tháng 6 năm 1989.
Một trong những chương trình quan trọng là phóng "Đài quan sát Mặt Trời và nhật
quyển" (SOHO-Solar and Heliospheric Observatory) vào ngày do Cơ quan Vũ trụ
châu Âu (ESA) và NASA hợp tác. Soho nằm tại một điểm khá đặc biệt trong
không gian, điểm Lagrange L1. Điểm Lagrange là điểm nằm giữa Trái Đất và mặt
trời, cách Trái Đất chừng 1,6 triệu km, nơi có điểm trọng lực cân bằng giữa các
hành tinh. Sự giàu có của các nguyên tố trong quang quyển được biết rất rõ từ các
nghiên cứu quang phổ thiên văn, nhưng thành phần bên trong Mặt Trời thì được
biết ít hơn. Tàu Genesis, được thiết kế để lấy mẫu gió Mặt Trời, cho phép các nhà
thiên văn có thể trực tiếp đo đạc thành phần vật chất của Mặt Trời. Nó trở lại Trái
Đất năm 2004 và lẽ ra sẽ được phân tích, nhưng nó đã bị hư hại nặng khi hạ cánh
do dù không mở khi đi vào bầu khí quyển của Trái Đất. 3. Ánh sáng
Từ xa xưa con người đã biết ánh sáng sinh ra từ Mặt Trời và rất dễ quan sát các
hiệu ứng ánh sáng. Nhưng ánh sáng cấu tạo bằng gì và nó truyền từ nơi này sang nơi khác như thế nào? Hạt và sóng
Ngay từ cuối thế kỉ 17, Newton đã cố giải đáp các câu hỏi này. Ông nghĩ rằng
ánh sáng có thể cấu tạo bằng hạt hoặc sóng và ông không muốn loại trừ khả năng
nào. Tuy nhiên, vì lý thuyết hạt phù hợp với hầu hết các hiện tượng đã biết, nên nó
được các môn đệ của Newton chấp nhận. Nhà vật lý Hà Lan Christian Huygens33
không tin theo lý thuyết hạt. Năm 1690, ông đưa ra một số lý do để tin rằng ánh
sáng truyền đi dưới dạng sóng. Tuy chứng lý của ông rất mạnh, nhưng phải hơn 100
năm sau, một thí nghiệm quan trọng mới củng cố cho lý thuyết sóng. Vào đầu thế
kỷ 20 đã có những khám phá tiếp theo về bản chất ánh sáng. Các khám phá này đã
chứng tỏ rằng cả những người ủng hộ Newton lẫn Huygens đều đúng theo những cách hiểu nào đó. Ánh sáng và sóng
Trong cuốn Luận về Ánh sáng, công bố năm 1960, Christian Huygens đã bác
bỏ lí thuyết hạt về ánh sáng. Ông cho rằng vì ánh sáng đi nhanh như vậy, chúng bắt
nguồn từ sóng ánh sáng, được truyền đi bởi “ête”, một chất vô hình, không có trọng
lượng tồn tại khắp nơi trong không gian vũ trụ. Trong “Nguyên lí Huygens”, ông
chứng tỏ rằng mỗi một điểm trên sóng có thể được coi là nơi phát sinh các sóng nhỏ
của chính nó, để rồi chúng cộng vào nhau tạo thành mặt đầu sóng. Ý tưởng này đã
giải thích hợp lí hiện tượng khúc xạ. Vì sóng có thể đan xuyên nhau nên lí thuyết
của ông cũng giải thích được tại sao các tia sáng không đâm vào nhau khi gặp nhau.
33 Christian Huygens (1629-1695) là nhà toán học, vật lý học và phát minh, người
đã chế tạo đồng hồ quả lắc đầu tiên và khám phá ra vành đai xung quanh sao Thổ.
Đặc tính ánh sáng
Có ba đặc tính quan trọng nhất của ánh sáng: ánh sáng đi theo đường thẳng, nó
có thể phản xạ, và có thể bị khúc xạ khi chuyển từ môi trường này sang môi trường
khác. Ở đây trình bày các cách hiểu ánh sáng khác nhau – theo lí thuyết hạt và theo
lí thuyết sóng – để giải thích các đặc tính nói trên.
Vận tốc ánh sáng
Xưa kia hầu hết mọi người đều nghĩ rằng tốc độ ánh sáng là vô hạn. Khi nghiên
cứu khoa học về ánh sáng bắt đầu thì quan niệm đó mới dần dần thay đổi. Alhazen34
cho rằng ánh sáng đi rất nhanh nhưng vẫn có một tốc độ hữu hạn. Đánh giá đầu tiên
về tốc độ ánh sáng đã được một nhà thiên văn học Đan Mạch tên là Roemer35 thực
hiện vào năm 1675. Roemer đã quan sát chuyển động của các vệ tinh sao Mộc và
nhận thấy rằng những khoảng thời gian mà chúng xuất hiện và biến mất dường như
có thay đổi trong năm. Ông đoán rằng nguyên nhân là do khoảng cách từ Trái Đất
tới sao Mộc thay đổi trong chu trình một năm, do đó khoảng cách mà ánh sáng phải đi cũng thay đổi.
Bằng một số phép toán đơn giản, Roemer đã ước lượng tốc độ ánh sáng vào
khoảng 220.000 km/s. Con số ước tính đầu tiên dựa vào thí nghiệm trên Trái Đất
được Armand Fizeau36 và một con số khác do Leson Foucault37 tính toán sau đó
34 Abū ʿ Ali al-Hasan ibn al-Hasan ibn al-Haytham (1/7/965-6/3/1040; tiếng Ả Rập: و بأ يل ع,
نس ح لا ن ب نس ح لا ن ب مث ي ه لا), thường được biết đến là ibn al-Haytham (tiếng Ả Rập: ن با
مث ي ه لا), được Latin hóa là Alhazen hoặc Alhacen, là nhà toán học, nhà thiên văn học, nhà triết
học Ả Rập. Ông có nhiều đóng góp cho sự phát triển của khoa học Hồi giáo nói riêng và khoa học nói chung.
35 Ole Christensen Rømer (25/9/1644-19/9/1710) là một nhà thiên văn học người Đan Mạch.
Ông là người đã thực hiện những phép đo định lượng tốc độ ánh sáng đầu tiên. Trong văn học
khoa học, tên của ông thường được viết như "Roemer", "Römer", hay "Romer".
36 Armand Hippolyte Louis Fizeau (23/9/1819-18/9/1896) là nhà vật lý người Pháp. Vào năm
1849, Fizeau trở thành người đầu tiên xác định bằng thực nghiệm một giá trị khá chính xác cho vận tốc ánh sáng.
một năm, cho thấy ước lượng của Roemer là quá thấp. Ngày nay tốc độ ánh sáng
trong chân không được viết khá chính xác là 300.000 km/s.
Đo thời gian ánh sáng trên mặt đất
Armad Fizeau38 (1819-1896) đã đo thời gian đi của một chùm ánh sáng tới một
chiếc gương đặt cách xa 9km rồi bị phản xạ trở lại. Ông đã dùng một bánh xe răng
cưa quay rất nhanh để đo. Trên đường xuất phát ánh sáng đi qua một khe răng cưa.
Nếu bánh xe quay đủ nhanh, ánh sáng có thể lọt qua khe răng cưa bên cạnh trên
đường trở về. Biết được tốc độ quay của bánh xe Fizeau có thể tính được tốc độ ánh sáng.
Ánh sáng trong vũ trụ
Trong thế kỉ 19, hầu hết các nhà khoa học đều cho rằng vũ trụ “trống rỗng”
thực ra không trống rỗng tí nào. Giống như Christian Huygens, họ đều tin rằng vũ
trụ chứa đầy một chất gọi là “ête truyền sáng”. Họ cho rằng sóng ánh sáng đi qua
ête, các ngôi sao và các hành tinh cũng di chuyển trong ête. Theo lí thuyết này thì
ête vô hình, không có ma sát và tuyệt đối tĩnh lặng.
Năm 1887, hai nhà vật lí người Mỹ Albert Michelson39 và Edward Morley40
đã thử áp dụng giao thoa để tìm xem Trái Đất di chuyển qua ête nhanh tới đâu tại cơ
37 Jean Bernard Léon Foucault (18/9/1819-11/2/1868) là một nhà vật lý người Pháp nổi tiếng
với việc trình diễn con lắc Foucault, một thiết bị thể hiện tác dụng của sự quay của Trái đất. Ông
cũng thực hiện một phép đo ban đầu về tốc độ ánh sáng và phát hiện ra dòng điện xoay chiều.
38 Armand Hippolyte Louis Fizeau (23/9/1819-18/9/1896) là nhà vật lý người Pháp. Vào năm
1849, Fizeau trở thành người đầu tiên xác định bằng thực nghiệm một giá trị khá chính xác cho vận tốc ánh sáng.
39 Albert Abraham Michelson (19/12/1852-9/5/1931) là một nhà vật lý người Mỹ nổi tiếng với
công trình đo tốc độ ánh sáng và đặc biệt là thí nghiệm Michelson- Morley. Năm 1907, ông nhận
được giải thưởng Nobel về vật lý, trở thành người Mỹ đầu tiên giành giải thưởng Nobel về khoa học.
40 Edward Williams Morley (29/1/1838-24/2/1923) là một nhà khoa học người Mỹ, nổi tiếng
vì thí nghiệm Michelson-Morley.
sở mà ngày nay là Đại học Case Western Reserve. Nhưng mọi ý định của họ không
thành công: Họ không thể phát hiện một sự dịch chuyển nào. Các nguyên lí làm căn
cứ cho thí nghiệm này khá đơn giản. Một chùm ánh sáng được tách ra làm hai và
hai chùm sáng được cho đi vuông góc với nhau vào một loạt các gương. Nếu Trái
Đất di chuyển qua ête thì chùm ánh sáng nào đi tới đi lui qua luồng ête sẽ phải đi xa
hơn. Như vậy có nghĩa là các sóng của hai chùm ánh sáng sẽ hơi lệch pha nhau. Khi
hai chùm ánh sáng được đưa về gặp lại nhau thì nó phải sinh ra các vân giao thoa.
Trái Đất càng đi nhanh thì các sóng càng lệch pha. Đó là điều mà thí nghiệm lẽ ra
phải thể hiện. Michelson và Morley đã thiết kế thiết bị sao cho chỉ một khác biệt
chút ít giữa hai chùm sóng cũng sẽ tạo ra một kết quả nhận thấy được. Như vậy, thí
nghiệm của Michelson-Morley đã phủ định giả thuyết bức xạ điện từ truyền trong
môi trường giả định ê-te.
Năm 1905 kết quả hóc búa này đã được Albert Einstein giải thích trong
thuyết tương đối hẹp của ông. Einstein cho rằng mọi chuyển động đều là tương đối.
Không thể có cái gọi là chuyển động tuyệt đối, vì không có cái gì đứng yên tuyệt
đối để làm mốc đo. Lí thuyết của ông đã đặt dấu chấm hết cho ête, và ngày nay các
nhà khoa học tin rằng ánh sáng có thể truyền trong chân không.
4. Các hành tinh trong Hệ Mặt Trời
Từ thời Hy Lạp cổ đại, con người đã nghiên cứu về Thiên văn học, tìm tòi, phát
hiện ra các vì sao, các thiên thể và những điều bí ẩn trong Vũ Trụ. Họ cũng đã có
một nền văn minh tương đối phát triển, đặc biệt là di sản văn hóa “Thần thoại Hy
Lạp”, một giá trị phổ biến vô cùng quý báu của nền văn hóa nhân loại. Người Hy
Lạp xưa đã dùng tên của những vị thần trong các câu chuyện thần thoại để đặt tên
cho các vì sao trên bầu trời.
Vào năm 146 trước Công nguyên, lúc bấy giờ Đế chế La Mã đang là một quốc
gia hùng mạnh, người La Mã đã tiến hành các cuộc chinh phạt vào các vùng xung
quanh trong đó có Hy Lạp. Hy Lạp bị xâm lược và đã bị nhập vào Đế quốc La Mã.
Người La Mã đã chịu ảnh hưởng và tiếp thu văn hóa Hy Lạp một cách mạnh mẽ,
trong đó có việc tiếp thu nền văn học “Thần thoại Hy Lạp”. “Thần thoại La Mã” ra
đời dựa trên sự biến tấu lại từ “Thần thoại Hy Lạp”. Song sự biến tấu này của
“Thần thoại La Mã” là rất ít, gần như nguyên mẫu với “Thần thoại Hy Lạp”, tên các
vị thần Hy Lạp chỉ đổi tên thành tiếng La Tinh. Tương tự như người Hy Lạp, người