









Preview text:
CRIMINAL LAW – MULTIPLE-CHOICE QUESTIONS Question 1:
Under the 2015 Criminal Code, what is the age of criminal responsibility? a. Persons aged 14 and above. b. Persons aged 16 and above. c. Persons aged 17 and above. d. Persons aged 18 and above. Question 2:
What constitutes intentional commission of a crime?
a. The offender did not foresee that their act might cause socially dangerous consequences,
although they should and could have foreseen such consequences.
b. The offender is fully aware that their act is dangerous to society, foresees the consequences,
and desires such consequences to occur.
c. The offender is aware that their act is dangerous to society but commits the act to protect a public interest.
d. The offender did not foresee that their act might cause socially dangerous consequences,
although they should and could have foreseen such consequences. Question 3:
Based on the nature and degree of danger to society, crimes are classified as:
a. Intentional crimes and unintentional crimes.
b. Less serious crimes and serious crimes.
c. Less serious crimes, serious crimes, very serious crimes, and especially serious crimes.
d. Dangerous crimes and non-dangerous crimes. Question 4:
What defines a very serious crime?
a. The maximum term of imprisonment ranges from over 15 years to 20 years, life imprisonment, or death penalty.
b. The maximum term of imprisonment ranges from over 7 years to 15 years.
c. The maximum penalty is a fine, non-custodial reform, or imprisonment of up to 3 years.
d. The maximum term of imprisonment ranges from over 3 years to 7 years. Question 5:
What are the principal penalties imposed on commercial legal entities that commit crimes?
a. Fine; Suspension of operations for a definite period.
b. Fine; Prohibition from raising capital.
c. Suspension of operations; Prohibition from business in certain sectors.
d. Prohibition from business in certain sectors. Question 6:
Which of the following may be an additional penalty against the offender?
a. Deprivation of certain civil rights. b. Warning. c. Non-custodial reform. d. Fixed-term imprisonment. Question 7:
Which of the following is NOT a circumstance excluding criminal liability? a. Justifiable defense. b. State of emergency.
c. Execution of orders from superiors.
d. Loss of self-awareness due to the use of alcohol, beer, or other strong stimulants. Question 8:
What is the statute of limitations for prosecuting a less serious crime? a. 3 years. b. 4 years. c. 5 years. d. 7 years. Question 9:
What are the possible penalties for the crime of Murder under Article 123 of the 2015 Criminal Code? a. Life imprisonment. b. Death penalty. c. Non-custodial reform. d. Both a and b are correct. Question 10:
The act of “using force, threatening immediate use of force, or other acts making the victim
unable to resist to appropriate property” constitutes which offense? a. Theft of property. b. Extortion. c. Robbery. d. Snatching property. Question 11
What is the definition of accomplice?
a. Three or more persons intentionally committing a crime together.
b. Two or more persons intentionally committing a crime together.
c. Four or more persons intentionally committing a crime together.
d. Multiple persons intentionally committing a crime together. Question 12
If a person causes harmful consequences in a situation where the consequences could not have
been foreseen or were not required to be foreseen, then:
a. They are not criminally liable.
b. They are exempt from criminal liability.
c. They are partly criminally liable.
d. They are fully criminally liable. Question 13
What is the range of fixed-term imprisonment?
a. Minimum of 3 months and maximum of 30 years.
b. Minimum of 3 months and maximum of 25 years.
c. Minimum of 1 month and maximum of 25 years.
d. Minimum of 3 months and maximum of 20 years. Question 14
Life imprisonment or the death penalty shall not apply to:
a. Offenders who have made meritorious contributions. b. Elderly offenders.
c. Offenders who honestly confess and show remorse.
d. Offenders under 18 years of age. Question 15
In which of the following cases is the death penalty NOT applied?
a. Persons under 18 at the time of the offense, pregnant women, women nursing children under
36 months, or persons aged 75 or older at the time of the offense or trial.
b. Persons convicted of embezzlement or accepting bribes who voluntarily return at least half of
the embezzled or bribed assets.
c. Cases of especially serious crimes.
d. Women nursing children under 40 months old. Question 16
The 2015 Criminal Code adds which new subject as criminally liable? a. Individuals. b. Legal entities. c. Commercial legal entities.
d. State agencies and organizations. Question 17
Which of the following does NOT exclude criminal liability? a. Unexpected events. b. Lack of criminal capacity. c. Justifiable defense.
d. Unintentional commission of a crime. Question 18
What is the maximum cumulative imprisonment term for multiple offenses? a. 20 years. b. 25 years. c. 30 years. d. 40 years. Question 19
Who can be the subject of the crime of having sexual intercourse or other sexual acts with a person aged 13 to under 16? a. Persons aged 16 and above. b. Persons aged 17 and above. c. Persons aged 18 and above. d. Persons aged 19 and above. Question 20
Which crime involves threatening to use force or using other means to coerce the victim’s spirit to appropriate property? a. Robbery. b. Snatching. c. Extortion.
d. Public appropriation of property. Question 21
Using fraudulent means to appropriate another's property constitutes which crime? a. Theft.
b. Fraudulent appropriation of property.
c. Abuse of trust to appropriate property. d. Illegal use of property. Question 22
What is the act of failing to report a crime?
a. Knowing the crime was committed but hiding the offender.
b. Knowing the crime is being prepared, committed, or has been committed but not reporting.
c. Knowing the crime was committed and facilitating the offender’s escape.
d. Knowing the crime was committed but not reporting to the police. Question 23
What is the definition of lacking criminal capacity?
a. Persons under the age of criminal responsibility.
b. Persons emotionally agitated during the offense.
c. Persons suffering from mental illness or another disease that removes their capacity for awareness or behavior control.
d. Persons losing capacity due to drug or stimulant use. Question 24
Which act constitutes legitimate self-defense?
a. Chasing and catching the offender.
b. Reasonably resisting someone infringing on legal rights and interests of oneself or others.
c. Attacking the offender to protect one’s health, life, or property.
d. Attacking the offender to stop harm to health, life, or property. Question 25
Which penalty may the offender be subject to? a. Reprimand.
b. Prohibition from leaving the place of residence. c. Exit ban. d. Warning. Question 26
What penalty may be imposed on a commercial legal entity committing a crime?
a. Prohibition on recruiting labor. b. Warning.
c. Prohibition from doing business or raising capital. d. Non-custodial reform.
Reference: Article 33 of the Vietnamese Criminal Code (2015) – Penalties for commercial legal entities. Question 27
What is the penalty of expulsion?
a. Forcing a Vietnamese citizen to leave the territory of the Socialist Republic of Vietnam.
b. Forcing a foreigner to come to Vietnam to serve a sentence.
c. Forcing a convicted foreigner to leave the territory of Vietnam.
d. Forcing an overseas Vietnamese to leave Vietnam.
Reference: Article 37 of the Criminal Code – Expulsion. Question 28
What is the correct definition of life imprisonment?
a. An indefinite term of imprisonment imposed on offenders of extremely serious crimes but not sentenced to death.
b. Fixed-term imprisonment exceeding 30 years.
c. Imprisonment without the right to parole.
d. Imprisonment without leaving the prison cell.
Reference: Article 39 of the Criminal Code – Life Imprisonment. Question 29
Which of the following is an aggravating circumstance in criminal liability?
a. First-time offense that is very serious.
b. Committing a crime due to despicable motives.
c. Committing a crime due to difficult circumstances not of the offender’s making.
d. Committing a crime by exceeding the limit of justifiable defense.
Reference: Article 52 of the Criminal Code – Aggravating circumstances. Question 30
Which of the following penalties may be applied to juvenile offenders (under 18)? a. Life imprisonment. b. Death penalty. c. Fixed-term imprisonment.
d. Imprisonment exceeding 18 years.
Reference: Article 40 and Article 91 of the Criminal Code – Exemption from death penalty for minors. Question Topic / Crime Legal Reference Q1 Age of Criminal Responsibility Article 12 Q2 Intentional Crime Article 10 Q3 Crime Classification Article 9 Q4 Seriousness Levels Article 9 Q5 Corporate Penalties Article 33 Q6 Additional Penalties Article 32(2) Q7
Exclusions from Criminal Liability Articles 22, 23, 24, 25, 26 Q8 Statute of Limitations Article 27 Q9 Murder Article 123 Q10 Robbery Article 168 Q11 Accomplice Article 17 Q12 Unforeseeable Consequences Article 11 Q13 Fixed-term Imprisonment Range Article 38 Q14
Exclusion of Death/Life Sentences for Minors Article 40(2) Q15 Death Penalty Exceptions Article 40(3) Q16
Criminal Liability of Commercial Legal Entities Article 75 Q17
Exclusion of Criminal Liability – Which applies Articles 20–26 Q18 Maximum Aggregated Sentence Article 55(2) Q19
Sexual Crime against Minor (13-16) Article 145 Q20 Extortion Article 170 Q21 Fraudulent Misappropriation Article 174 Q22 Misprision Article 19 Q23 Lack of Criminal Capacity Article 21 Q24 Justifiable Defense Article 22 Question Topic / Crime Legal Reference Q25 Warning Penalty Article 34 Q26 Corporate Sanctions Article 33 Q27 Expulsion Article 37 Q28 Life Imprisonment Article 39 Q29 Aggravating Circumstances Article 52 Q30
Juvenile Criminals – Sentence Limitations Article 91
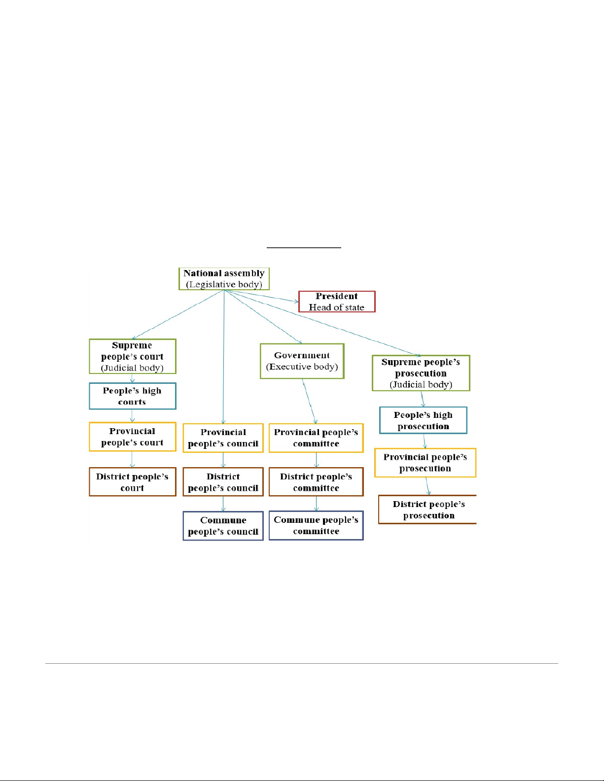
The State of Vietnam: Structure: Quốc hội (Cơ quan lập pháp) ⬇
Tòa án nhân dân tối cao (Cơ quan tư pháp) oTòa án nhân dân cấp cao oTòa án nhân dân tỉnh oTòa án nhân dân huyện
Hội đồng nhân dân tỉnh
oHội đồng nhân dân huyện oHội đồng nhân dân xã
Chính phủ (Cơ quan hành pháp) oỦy ban nhân dân tỉnh oỦy ban nhân dân huyện oỦy ban nhân dân xã
Viện kiểm sát nhân dân tối cao (Cơ quan tư pháp)
oViện kiểm sát nhân dân cấp cao
oViện kiểm sát nhân dân tỉnh
oViện kiểm sát nhân dân huyện
➡ Chủ tịch nước (Nguyên thủ quốc gia)