



















Preview text:
TRƯỜNG ĐẠI HỌC CÔNG NGHỆ ĐỒNG NAI KHOA KHOA CÔNG NGHỆ
TS.Trần Thanh Đại, ThS. Nguyễn Hồng Ánh
ThS. Võ Thị Diễm Kiều, ThS. Trần Vặn Khánh
TÀI LIỆU GIẢNG DẠY MÔN HỌC
THỰC HÀNH MÁY VÀ THIẾT BỊ
(Tài liệu lưu hành nội bộ) ĐỒNG NAI, NĂM 2022 1 MỤC LỤC
BÀI 1: MẠCH LƯU CHẤT ......................................................................................... 3
BÀI 2: TRUYỀN NHIỆT ỐNG XOẮN .................................................................... 22
BÀI 3: TRUYỀN NHIỆT ỐNG CHÙM ................................................................... 41
BÀI 4: GHÉP BƠM .................................................................................................... 48
BÀI 5: THÁP ĐỆM .................................................................................................... 63
BÀI 6: CHƯNG CẤT LIÊN TỤC ............................................................................. 79
BÀI 7: SẤY ĐỐI LƯU ............................................................................................... 89
BÀI 8: THỜI GIAN LƯU ........................................................................................ 107 2
BÀI 1: MẠCH LƯU CHẤT
1. Mục đích thí nghiệm
Khảo sát sự chảy của nước ở nhiệt độ phòng thí nghiệm trong một hệ thống chảy
với hai đường ống có đường kính khác nhau Ø 16 và Ø 27 và có lưu lượng kế màng
chắn, ventury, những bộ phận nối cùng những van kiểm soát.
Xác định hệ số lưu lượng kế màng chắn và venturi (trắc định lưu lượng kế màng chắn và venturi).
Xác định thừa số ma sát cho các đường ống Ø 16 và Ø 27.
Xác định chiều dài tương đương của van.
2. Cơ sở lý thuyết: 2.1. Các khái niệm
Mạch lưu chất: Mạch lưu chất là dòng di chuyển của lưu chất trong hệ thống
chảy. Thường được sử dụng trong công nghiệp: Hệ thống cấp nước, hệ thống nước thải,
hệ thống các đường ống dẫn dầu, hệ thống chưng cấp, hấp phụ…
Áp suất: là đại lượng vật lý biểu thị lực tác dụng lên một đơn vị diện tích. Nếu
lực tác dụng được phân bố đều trên diện tích bề mặt thì áp suất được tính theo công thức: F P = (N/m2) S Trong đó: F là lực tác dụng, N
S là diện tích bề mặt chịu lực, m2
Trong kỹ thuật, người ta thường phân biệt các loại áp suất như sau:
Áp suất khí quyển: bằng 0 nếu tính theo áp suất dư hoặc áp suất chân
không, bằng 1atm nếu tính theo áp suất tuyệt đối.
Áp suất dư: là áp suất so với áp suất khí quyển và có trị số lớn hơn áp suất khí quyển.
Áp suất chân không: là áp suất so với áp suất khí quyển và có trị số nhỏ hơn áp suất khí quyển.
Áp suất tuyệt đối: là áp lực toàn phần tác động lên bề mặt chịu lực. Áp
suất tuyệt đối luôn có giá trị lớn hơn hoặc bằng 0.
Chất lỏng: là loại chất có tính dễ chảy, chỉ dùng một lực rất bé có thể làm biến
dạng/thay đổi hình dạng, chất lỏng tự chảy dưới tác động của trọng lượng bản thân.
Nước có các tính chất vật lý sau: 3
Nước là một loại dung môi rất tốt, có khả năng hòa tan một số chất rắn,
khi nồng độ chất tan trong nước càng lớn thì nhiệt độ sôi càng cao và nhiệt
độ đông đặc của dung dịch càng thấp.
Độ hoà tan của các khí trong nước phụ thuộc vào nhiệt độ và áp suất.
Nước là chất lỏng không có màu, trong suốt, cho ánh sáng và sóng dài đi
qua (hấp thụ ánh sáng sóng ngắn mạnh hơn) giúp cho quá trình quang hợp
có thể thực hiện ở độ sâu trong nước.
Bảng 1.1: Khối lượng riêng và độ nhớ động lực của nước theo nhiệt độ Nhiệt độ Độ nhớt μ (0C) ρ (kg/m3) (kg/ms) 0 1001,489 1,792 10-3 5 1001,576 1,519 10-3 10 1001,282 1,308 10-3 15 1000,657 1,140 10-3 20 999,741 1,000 10-3 25 998,566 8,937 10-3 30 997,156 8,007 10-3 35 995,532 7,225 10-3 40 993,709 6,560 10-3 45 991,701 5,988 10-3 50 989,519 5,494 10-3 55 987,175 5,064 10-3 60 984,675 4,688 10-3
Ngoài ra, ứng với nhiệt độ đo được ta có công thức tính khối lượng riêng của nước theo nhiệt độ: x − x1 x = 2 − x1 y − y 1 y2 − y1 Trong đó:
x: Giá trị nhiệt độ đo được (0C) 4
x1: Giá trị nhiệt độ thấp gần giá trị nhiệt độ đo được tra bảng 1.1 (0C)
x2: Giá trị nhiệt độ cao gần giá trị nhiệt độ đo được tra bảng 1.1 (0C)
y: Giá trị khối lượng riêng của nước tính được (g/cm3)
y1: Giá trị khối lượng riêng thấp ứng với x1 tra bảng 1.1 (g/cm3)
y2: Giá trị khối lượng riêng cao ứng với x2 tra bảng 1.1 (g/cm3)
Chế độ chảy tầng: là khi các lớp chất lỏng trượt trên nhau và không có sự xáo
trộn nào trong khi chảy, khi đó trở lực trong ống dẫn tỉ lệ tuyến tính với vận tốc chảy trong ống: h v.
Chế độ chảy rối: là sự chuyển động hỗn loạn, xáo trộn, không trật tự và luôn thay
đổi theo thời gian, khi đó trở lực trong ống tỉ lệ với vận tốc chảy theo dạng lũy thừa: h vn.
Năng lượng dòng chảy: Tạo ra nhờ quá trình chuyển động của dòng nước. Phụ
thuộc vào các yếu tố nhiệt độ, độ nhớt, thiết bị tác động làm dòng nước di chuyển, năng
lượng này có thể bị hao phí trong quá trình di chuyển của dòng nước.
Chiều dài tương đương của van hay khúc nối được định nghĩa là chiều dài của
một ống thẳng có cùng sự mất mát năng lượng với van hay khúc nối trong những điều kiện giống nhau.
2.2. Các thông số cơ bản
Lưu lượng: là lượng nước chảy qua mạch cắt ngang trong một đơn vị thời gian,
được ký hiệu là Q đơn vị m3/s hoặc l/s. V Q (m3/s) t Trong đó:
Q: là lưu lượng nước chảy trong ống (m3/s)
V: là thể tích của lưu chất chảy trong ống (m3)
t: là thời gian lưu chất chảy trong ống (s)
Vận tốc: là khả năng di chuyển của dòng nước trên một quảng đường trong một
đơn vị thời gian. Ký hiệu v, đơn vị (m/s). 4Q v (m/s) 2 d Trong đó:
v: là vận tốc của lưu chất chảy trong ống (m/s) 5
Q: là lưu lượng chảy trong ống (m3/s)
d: là đường kính ống (m) Đường kính ống:
Ống dẫn Ø 16mm (d= 14, D = 16)
Ống dẫn Ø 27mm (d= 24, D = 27) Ống nhựa trong Ø 6mm
Hệ số ma sát: hệ số không phải là một đại lượng có đơn vị, nó biểu thị tỷ số của
lực ma sát nằm giữa hai vật trên lực tác dụng đồng thời lên chúng. Hệ số ma sát phụ
thuộc vào chất liệu của vật liệu. 2 5 g d p 0 2 8lQ Trong đó:
g: gia tốc trọng trường g = 9,81 m/s2 d: đường kính ống (m)
l: chiều dài đoạn ống khảo sát (m) Q: lưu lượng nước chảy trong ống
(m3/s) Δp0: tổn thất cột áp ở hai đầu ống khảo sát (mH2O)
2.3. Tổn thất năng lượng 2.3.1. Khái niệm
Là sự thất thoát năng lượng trong quá trình chuyển động của lưu chất trong ống.
Tổn thất năng lượng có hai dạng: tổn thất dọc đường (hd) và tổn thất cục bộ (hc).
Tổn thất dọc đường là tổn thất xảy ra dọc theo đường di chuyển của dòng chảy.
Tổn thất cục bộ là tổn thất xảy ra tập trung tại một nơi nào đó của dòng chảy, ví
dụ tại khóa, van, lưới lọc hoặc tại nơi ống mở rộng, co hẹp hay uốn khúc đột ngột…
Số hạng hw trong phương trình Bernoulli là năng lượng tính cho một đơn vị trọng
lượng lưu chất của dòng chảy bị tiêu hao để khắc phục các sức cản trong quá trình
chuyển động, hw được gọi là tổn thất năng lượng đơn vị hay tổn thất cột áp, hd là tổn
thất năng lượng dọc đường, hc là tổn thất năng lượng cục bộ.
Ta coi như các tổn thất xảy ra độc lập với nhau và có thể viết: hw = Σhd + Σhc 6
Tổn thất năng lượng trong các dòng chảy phụ thuộc nhiều vào trạng thái chảy
của chúng. Vì vậy trước tiên cần nghiên cứu cấu trúc nội bộ của dòng chảy tương ứng
trong mỗi trạng thái chảy.
2.3.2. Các loại tổn thất năng lượng
2.3.2.1. Tổn thất năng lượng dọc đường
Khi lưu chất chảy trong ống sẽ có sự thất thoát năng lượng do ma sát giữa các
lớp chất lỏng với nhau và giữa chất lỏng với thành rắn. Tổn thất năng lượng càng lớn
khi chuyển động trên đường ống càng dài.
Theo thí nghiệm của Reynolds Đối với chảy tầng : hd = k1v Đối với chảy rối : hd = k2vm
k1, k2: hằng số tỷ lệ, m = 1,7 – 2 trong đoạn quá độ AC và m = 2 trong đoạn chảy rối CD.
Công thức tổng quát của Darcy
Thực nghiệm chứng tỏ rằng lớp lưu chất mỏng sát thành coi như dính chặt vào
thành nghĩa là vận tốc các phần tử lưu chất tiếp xúc với thành rắn bằng không. Mặt khác
khi dòng lưu chất chuyển động, các lớp, các phần tử của chúng có thể trượt lên nhau
hoặc có thể chuyển động rối loạn, va chạm lẫn nhau nếu là dòng chảy rối, do đó gây
nên lực cản làm tiêu hao năng lượng của dòng chảy. Phân tích các yếu tố ảnh hưởng
đến tổn thất dọc đường, Darcy đã lập ra công thức tính tổn thất dọc đường cho dòng
chảy đều trong ống tròn: Lv2 h d 2gd Trong đó:
L: Chiều dài đoạn ống khảo sát (m) d: đường kính ống (m)
λ: hệ số ma sát vô thứ nguyên
Hệ số ma sát phụ thuộc vào chế độ dòng chảy 64
Nếu chế độ là chảy tầng (Re < 2320) thì Re 7
Nếu chế độ là chảy rối (Re > 2320) thì = f (Re, /D), có thể tra từ đồ thị
Moody hay từ một số công thức thực nghiệm (hệ số ma sát phụ thuộc vào Re và độ nhám tương đối /D).
Độ nhám tương đối của ống là tỉ số giữa độ nhám thành trên đường kính ống D.
Hf: tổn thất năng lượng do ma sát trong ống (m).
Có thể tính hệ số ma sát theo công thức: Lv2 h p d 0 2gd 4Q v 2 d 2 5 g d p => 0 2 8LQ Trong đó:
g: gia tốc trọng trường g = 9,81 m/s2 d: đường kính ống (m)
L: chiều dài đoạn ống khảo sát (m)
Q: lưu lượng nước chảy trong ống (m3/s).
p0: tổn thất cột áp ở hai đầu ống khảo sát (mH2O)
2.3.2.2. Tổn thất cục bộ
Ngoài sự mất mát năng lượng do ma sát nói trên còn có sự mất mát năng lượng
do trở lực cục bộ là do sự thay đổi tiết diện chảy, hướng chảy, bị cản bởi van, khúc nối,
hay chỗ đột mở, đột thu, các co…
Đối với van hay khúc nối, tổn thất được biểu diễn bằng phương trình: L v2 h e c 2gD
Le: chiều dài tương đương của van hay khúc nối được định nghĩa là chiều dài của
một ống thẳng có cùng sự mất mát năng lượng với van hay khúc nối trong những điều kiện giống nhau.
Xác định chiều dài tương đương Le: 8 2 2 L v 8L Q p p e e v 0 2 5 2gd gd 2 5 g d p 0 L e 2 8Q P p v v g Trong đó:
g: gia tốc trọng trường g = 9,81 m/s2 d: đường kính ống (m)
Le: chiều dài đoạn ống khảo sát tương đương (m)
Q: lưu lượng nước chảy trong ống (m3/s). Q được xác định từ đồ thị Q
theo chênh lệch áp suất Pm/g.
: được xác định từ đồ thị - Re. Ứng mỗi giá trị Re ta có giá trị tương
ứng (sử dụng đồ thị trong khảo sát đường ống Ø 27). 2.4. Các thiết bị 2.4.1. Bơm
Bơm là loại thiết bị được ứng dụng rộng rãi trong các ngành công nghiệp, dùng
để vận chuyển chất lỏng chuyển động trong ống. Bơm là thiết bị chính cung cấp năng
lượng cho chất lỏng để thắng trở lực trong đường ống khi chuyển động, nâng chất lỏng
lên độ cao nào đó, tạo lưu lượng chảy trong thiết bị công nghệ... Năng lượng của bơm
được lấy từ các nguồn động lực khác nhau. Hình 2.1: Bơm
Vai trò của bơm trong hệ thống thiết bị công nghệ vô cùng quan trọng, do vậy
để hệ thống công nghệ hoạt động được tốt, một trong những vấn đề quan trọng là biết
phương pháp tính toán và chọn các thông số của bơm cho phù hợp với điều kiện kĩ
thuật, lắp đặt và vận hành đúng yêu cầu kỹ thuật. 9 2.4.2. Venturi
Ống Venturi là dụng cụ đo độ giảm áp suất của lưu chất khi chảy qua dụng cụ
này để xác định lưu lượng dòng chảy.
Thiết bị ống Venturi bao gồm ba phần: phần hội tụ, một phần thắt eo, và một
phần phân kỳ. Các dòng nước đầu vào phần hội tụ và vào phần ống thắt eo có diện tích
nhỏ nên vận tốc dòng chảy tăng (phù hợp với phương trình Bernoulli).
Hình 2.2: Cấu tạo ống venturi
Hình 2.3: Ống Venturi 2.4.3. Màng chắn
Nguyên tắc của dụng cụ này là đo lưu lượng dựa trên cơ sở của sự chênh lệch áp
suất do có sự giảm tiết diện đột ngột của dòng lưu chất.
Việc nguyên cứu này có ý nghĩa thực tiễn cao, áp dụng cho nhiều lĩnh vực. Nhờ
vậy ta xác định được mối quan hệ giữa áp suất/cột chất lỏng của bể chứa với lưu lượng
hay vận tốc thoát ra lỗ. Hiện tượng này xảy ra nhờ lực quán tính của chất lỏng gây nên.
Khi chảy qua lỗ thu hẹp của màng chắn, vận tốc lưu chất tăng lên và đạt cực đại
(v2) tại tiết diện 2-2, do đó tạo sự chênh áp trước và sau lỗ thu hẹp. Sử dụng một áp kế
đo độ chênh áp này có thể xác định được lưu lượng của dòng chảy. 10
Hình 2.4: Cấu tạo màng chắn
Hình 2.5: màng chắn
- Sử dụng phương trình Bernoulli cho hai mặt cắt ướt 1-1, 2-2: 2 2 P v P v 1 2 1 2 2 2 Z Z H (1) 1 2 2g 2 f g Trong đó:
Z1, Z2: độ cao mặt cắt ướt so với mặt chuẩn, nếu lấy mặt chuẩn trùng mặt ống thì Z1, Z2 = 0.
Hf: tổn thất năng lượng dọc ống, nếu bỏ qua tổn thất năng lượng dọc ống này thì Hf = 0.
1, 2: hệ số điều chỉnh động lượng, nếu chế độ chảy rối thì 1= 2 = 1.
Trọng lượng riêng của lưu chất = g (với là khối lượng riêng của lưu chất).
v1, v2: Vận tốc dòng chảy tại mặt cắt tại các tiết diện 1-1, 2-2. 2 2 v v P P P 1 2 1 2 (1) p (2) 2g Trong đó
g: gia tốc trọng trường.
p: hệ số thủy dầu áp suất.
Lưu lượng kế màng chắn và venturi được thiết lập qua công thức: 11 2 2 2 D d d
Q v A v A v v v v 1 1 2 2 1 2 1 2 2 4 4 D d 2 v v 1 1 2 D P 2 4 v (1 ) P 2 (2) p v 2 2 4 2g 1 2 2 2 g p d Q v A K p 2 2 4 1 4 2 d 2g K 4 4 1
- d, D: là đường kính ống venturi hoặc màng chắn tại mặt cắt 2-2 và 1-1
Đối với Venturi và màng chắn: d=14mm, D=24mm
Trong thực tế có tổn thất năng lượng khi chất lỏng đi từ 1-1, 2-2. Để hiệu chỉnh
người ta đưa vào hệ số hiệu chỉnh C, lưu lượng thực của ống là: Q CK p 2.4.4. Van
Van có công dụng điều chỉnh lưu lượng chất lỏng trong hệ thủy lực hoặc một bộ
phận hệ thủy lực, qua đó điều chỉnh vận tốc dòng lưu chất qua động cơ thủy lực.
Để điều chỉnh lưu lượng, từ công thức Q = v.s dẫn tới có thể điều chỉnh vận tốc
hoặc tiết diện dòng chảy. Với chất lỏng, sự thay đổi vận tốc liên quan trực tiếp tới sự
hao phí áp suất – hay chính là độ tụt áp suất qua van. Do đó vấn đề điều chỉnh lưu lượng
có thể thu được từ điều chỉnh độ tụt áp suất Δp. Hao phí áp suất qua van có thể là hao
phí do ma sát theo độ dài hoặc hao phí do trở lực cục bộ. Hình 2.6: Van 2.4.5. Bầu khí 12 Hình 2.7: Bầu khí
Bầu khí cấu tạo là hộp kín có chứa khí. Khi bơm có lưu lượng lớn thì lực quán
tính cũng sẽ lớn, dẫn đến tổn thất do lực quán tính lớn, do vậy để giảm tổn thất này
trong bơm thường thiết kế bầu khí ở ống hút và ống đẩy của bơm.
Khi bơm hút hoặc đẩy chất lỏng, một phần chất lỏng sẽ đi vào bầu khí chứa trong
đó và nén khí trong bầu khí.
Khi áp lực trong dòng chảy giảm dần (thấp hơn áp lực khí trong bầu khí) thì phần
chất lỏng bầu khí sẽ chảy ra hòa chung với dòng chảy làm tăng độ điều hòa của dòng
chảy, giảm bớt lực quán tính của dòng chảy. 2.4.6. Co nối
Hiện nay, trên thị trường có nhiều loại co để phù hợp cho mục đích sử dụng. Hình 2.8: Co nối
2.4.7. Bình chứa nước
Thường được làm bằng inox, trên thành bình có thước đo thể tích. 13
Hình 2.9: Bình chứa nước
2.4.8. Bảng ống đo áp suất
Các ống nhựa trong được gắn trên bảng dùng để đo sự chênh lệch áp suất của
van, co, ống venturi, màng chắn...
Hình 2.10: Bảng ống đo áp suất 3. Thí nghiệm:
3.1. Chuẩn bị trang thiết bị, dụng cụ và hóa chất
Thiết bị và dụng cụ: - Ống Ø 16 và Ø 27 14 - Màng chắn - Ventury - Bơm - Van - Co nối Hóa chất: - Nước
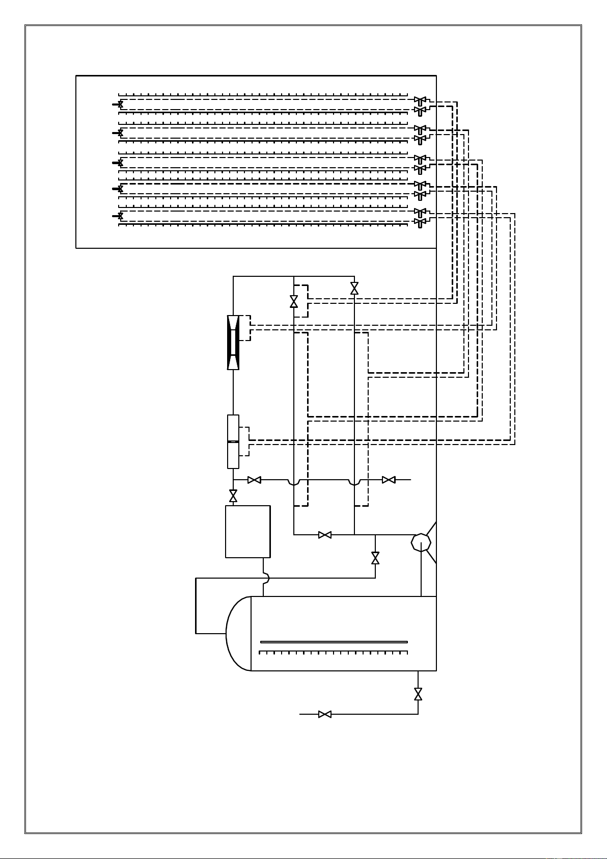
3.2. Mô hình thí nghiệm: 15 5 0 4 0 3 0 2 0 1 0 4 3 I R U T N E V 6 T 1 7 Ấ 2 D H D G N N Ắ C À H U M C Ư L H C 1 2 Ạ ri tu M M 6 Ơ en G 1 U Í B N Ầ H : V : d 2 4 Ố B K 0 0 5 H T Ệ H àng chắn 7 2 an : M : d : v 1 3 5 0 0 0 H A T G Ứ Ấ N ÌN H H Ỏ B C C L N A V , 6 , 5 , 4 N 6 Ồ C , 3 U Ớ , 2 G Ư 1 N N
3.3. Cách tiến hành thí nghiệm 16
3.3.1. Trắc định lưu lượng kế màng chắn, lưu lượng kế venturi
Mở van nguồn nước và van số 6 cho nước vào bình chứa đến vạch tối đa.
- Mở van số 5, 3 và đóng van 4, 2.
- Mở công tắc điện cho bơm chạy và từ từ mở van 1 tối đa đồng thời mở van
của áp kế dưới (thường các van này đã mở) venturi và màng chắn. Tắt bơm, đóng van
1. So sánh mực chất lỏng trong các nhánh áp kế có bằng nhau không. Nếu không bằng
nhau thì tiến hành chỉnh cho mức chất lỏng trong các nhánh bằng nhau bằng cách: mở
công tắc điện cho bơm chạy, mở van 1, đồng thời mở các van phía trên áp kế để thông
với khí quyển sau đó tắt bơm và khóa các van phía trên áp kế lại. Sau đó tiến hành thí nghiệm.
- Ta chọn thể tích nước W (trước như trong bảng). Ứng với mỗi độ mở van 2
(lưu lượng sẽ khác nhau) ta đo độ giảm áp của màng chắn, venturi và đồng thời đo thời
gian mà máy bơm, bơm hết thể tích nước đó.
- Đóng hoàn toàn van 1 và van 4, mở hoàn toàn van 3, điều chỉnh van 2 để đo độ
giảm áp của màng chắn và venturi.
- Sẽ tiến hành đo với các độ mở van: hoàn toàn, ¾ van, ½ van, ¼ van của van
số 2 (mở hoàn toàn 9 vòng).
Mở hoàn toàn: sẽ mở van tối đa Mở ¾ van: khóa van 2 + ¼ vòng
Mở ½ van: khóa van thêm 2 + ¼ vòng
Mở ¼ van: khóa van thêm 2 + ¼ vòng
- Tiến hành mở bơm đồng thời tính thời gian, xác định và ghi lại sự chênh lệch
cột nước trên màng chắn và venturi. Khi bơm đã bơm đủ thể tích thì tắt bơm và ghi lại thời gian.
- Khi hết nước trong bình chứa: tắt bơm, khóa van 2, mở van 6 và van nguồn nước.
- Tiến hành làm thí nghiệm 3 lần, có thể lấy số liệu trung bình và loại những
thông số thí nghiệm sai.
3.3.2. Thiết lập giản đồ theo Re cho đường ống có đường kính Ø 27 mm và Ø 16 mm
Cho ống Ø 27 mm mở van 5, 3, 1 khóa van 4, 2 17
- Mức chất lỏng trong các nhánh áp kế phải bằng nhau (nếu không bằng nhau
tiến hành chỉnh cho mức chất lỏng bằng nhau tiến hành giống mục 3.3.1).
- Tiến hành làm thí nghiệm cho chiều dài l = 1m. Ứng với các độ mở van 3 ta
đo độ giảm áp trên ống Ø 27 và màng chắn.
- Van 3 sẽ thí nghiệm cho các độ mở: hoàn toàn, ¾ van, ½ van, ¼ van. Van số
3 mở hoàn toàn (8 + ½ vòng).
Mở hoàn toàn: sẽ mở van tối đa Mở ¾ van: khóa van 2 + 1/8 vòng
Mở ½ van: khóa van thêm 2 +1/8 vòng
Mở ¼ van: khóa van thêm 2 +1/8 vòng
- Tiến hành làm thí nghiệm 3 lần, có thể lấy số liệu trung bình và loại những
thông số thí nghiệm sai.
Cho ống Ø 16 mm mở van 5, 4, 1 khóa van 2, 3
- Tiến hành làm thí nghiệm cho chiều dài l = 1m, ứng với các độ mở van 4 ta
đo độ giảm áp trên ống Ø 16 và màng chắn.
- Van 4 sẽ thí nghiệm cho các độ mở: hoàn toàn, ¾ van, ½ van, ¼ van. Van số 4 mở hoàn toàn (9 vòng).
Mở hoàn toàn: sẽ mở van tối đa. Mở ¾ van: khóa van 2 + ¼ vòng.
Mở ½ van: khóa van thêm 2 + ¼ vòng.
Mở ¼ van: khóa van thêm 2 + ¼ vòng.
3.3.3. Định chiều dài tương đương của van
- Mức chất lỏng trong các nhánh áp kế phải bằng nhau (nếu không bằng nhau
tiến hành chỉnh cho mức chất lỏng bằng nhau tiến hành giống mục 3.3.1).
- Mở van 5, 3, 1 khóa van 4, 2. Ứng với các độ mở van 3 ta đo độ giảm áp của
van 3 và màng chắn.
- Van 3 sẽ thí nghiệm cho các độ mở: hoàn toàn, ¾ van, ½ van, ¼ van. Van số
3 mở hoàn toàn (8 + ½ vòng).
Mở hoàn toàn: sẽ mở van tối đa. 18 Mở ¾ van: khóa van 2 + 1/8 vòng.
Mở ½ van: khóa van thêm 2 +1/8 vòng.
Mở ¼ van: khóa van thêm 2 +1/8 vòng.
Tiến hành làm thí nghiệm 3 lần, có thể lấy số liệu trung bình và loại những thông số thí nghiệm sai.
3.5. Công thức tính toán: V
- Tính lưu lượng Q: Q (m3/s) t - Tính hệ số C: d D 2 d 2g K 4 4 1 Q CK p (4.2) 4Q - Tính vận tốc v: v (m/s) 2 d 2 5 g d p - Tính hệ số ma sát: 0 2 8lQ vd
- Tính Reynolds: Re với v: là vận tốc
- Tính chiều dài tương đương: 2 5 g d p 0 L e 2 8Q p d L 0 e v2 2g 19
4. Kết quả thí nghiệm:
4.1. Bảng số liệu:
Bảng 4.1: Trắc định lưu lượng kế màng chắn, lưu lượng kế Venturi Độ W T Q
Pm/g Pv/g Re C mở m Cv (lít) (s) (m3/s) (cmH2O) (cmH2O) HT 3/4 1/2 1/4
Bảng 4.2: Thiết lập giản đồ theo Re cho đường ống có đường kính 27 mm Độ Pm/g P/g Ø 27 Q V Re λ mở (cmH2O) (cmH2O) (m3/s) (m/s) HT 3/4 1/2 1/4
Bảng 4.3: Thiết lập giản đồ theo Re cho đường ống có đường kính 16 mm Pm/g P/g Ø 16 Q V Độ mở Re λ (cmH2O) (cmH2O) (m3/s) (m/s) HT 3/4 20