Report tài liệu
Chia sẻ tài liệu
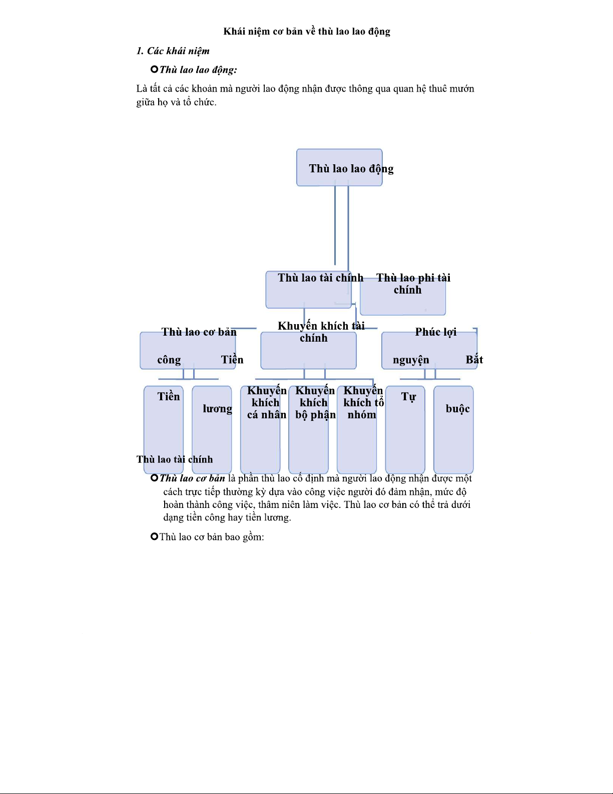
Khái niệm cơ bản về thù lao lao động trong tổ chức và doanh nghiệp
Khái niệm cơ bản về thù lao lao động trong tổ chức và doanh nghiệp
Môn: Luật doanh nghiệp(HUBT) 29 tài liệu
Trường: Trường Đại học Kinh Doanh và Công Nghệ Hà Nội 1.8 K tài liệu
Tác giả:
Tài liệu liên quan:
-
MÔ HÌNH CƠ CẤU TRỰC TUYẾN VÀ ỨNG DỤNG TRONG DOANH NGHIỆP
10 5 -
Tài Chính Doanh Nghiệp: Khái Niệm, Quan Hệ & Đặc Trưng Chính
12 6 -
Phân tích khả năng thanh toán doanh nghiệp HAGL giai đoạn 2018-2019
13 7 -
Kế hoạch Kinh Doanh Quán Ăn: Hủ Tiếu & Đặc Sản Hải Phòng
10 5 -
Tổ Chức Công Tác Kế Toán Trong Doanh Nghiệp: Nhiệm Vụ và Nguyên Tắc
10 5




