















Preview text:
CHỦ ĐỀ 4: ARENE ( HYDROCARBON THƠM)
A. HỆ THỐNG LÝ THUYẾT
I. KHÁI NIỆM, PHÂN LOẠI, DANH PHÁP 1. Khái niệm
- Arene còn gọi là hydrocarbon thơm là những hydrocarbon trong phân tử có chứa một hay nhiều vòng benzene
2. Phân loại: gồm alkyl benzene và hydrocarbon thơm khác:
- Alkyl benzene : CnH2n-6 (n≥6).
- Hydrocarbon thơm khác gồm styrene và naphthalene. 3. Danh pháp
Một số arene, gốc aryl thường gặp có công thức cấu tạo và tên gọi như sau: Công
Công thức cấu tạo Tên thông Tên hệ thống Tên bán hệ thống thức thường phân tử ALKYL BENZENE C6H6 benzene benzene ; hoặc C7H8 toluene methylbenzene CH3 C8H10 CH2 CH3 ethylbenzene CH3 o -xylene 1,2- o- CH3 dimethylbenzene dimethylbenzene CH3 m -xylene 1,3- m- dimethylbenzene dimethylbenzene CH3 CH3 p -xylene 1,4- p- dimethylbenzene dimethylbenzene CH3 HYDROCARBON KHÁC C8H8 styrene vinylbenzene CH CH2 C10H8 naphthalene
II. ĐẶC ĐIỂM CẤU TẠO CỦA BENZENE
Phân tử Benzene có 6 nguyên tử carbon tạo thành hình lục giác đều, tất cả các nguyên
tử carbon và hydrogen đều nằm trên một mặt phẳng, có góc liên kết bằng 120o, độ dài
liên kết carbon- carbon bằng 139 pm. H H C H C C C C H C H H
Công thức cấu tạo benzene ; Mô hình phân tử benzene
Để đơn giản benzene thường được biểu diễn bởi các kiểu công thức dưới đây: ; hoặc
III. TÍNH CHẤT VẬT LÝ VÀ TRẠNG THÁI TỰ NHIÊN
- Benzene, toluene, xylene, styrene ở điều kiện thường là chất lỏng không màu, trong
suốt, dễ cháy và có mùi đặc trưng. Naphthalene là chất rắn màu trắng, có mùi đặc trưng
(có thể phát hiện ở nồng độ thấp).
- Các arene không phân cực hoặc kém phân cực nên không tan trong nước và thường nhẹ
hơn nước, tan trong các dung môi hữu cơ.
- Các arene tác động đến sức khỏe của con người chủ yếu thông qua hít thở không khí bị
ô nhiễm, đặc biệt ở các khu vực có nhiều xe cơ giới, khu vực có trạm xăng dầu và nơi có khói thuốc lá.
- Benzene, toluen, xylene (được gọi chung là BTX) có trong dầu mỏ với hàm lượng thấp.
Khi chưng cất dầu thô thường nhận được phân đoạn có chứa các arene này. Naphthalene
và các arene đa vòng khác có trong dầu mỏ và nhựa than đá.
IV. TÍNH CHẤT HÓA HỌC 1. Phản ứng thế
Arene có thể tham gia phản ứng thế hydrogen ở vòng benzene như phản ứng halogen hóa, Nitro hóa,..
Quy tắc thế: khi Benzene có nhóm alkyl các phản ứng thế nguyên tử hydrogen ở vòng benzene xảy ra dễ
dàng hơn so với benzene và ưu tiên thế vào vị trí số 2 hoặc số 4 ( vị trí ortho hoặc para). so với alkyl
a. Phản ứng halogen hóa
Các arene tham gia phản ứng thế nguyên tử halogen gắn với vòng thơm bằng halogen
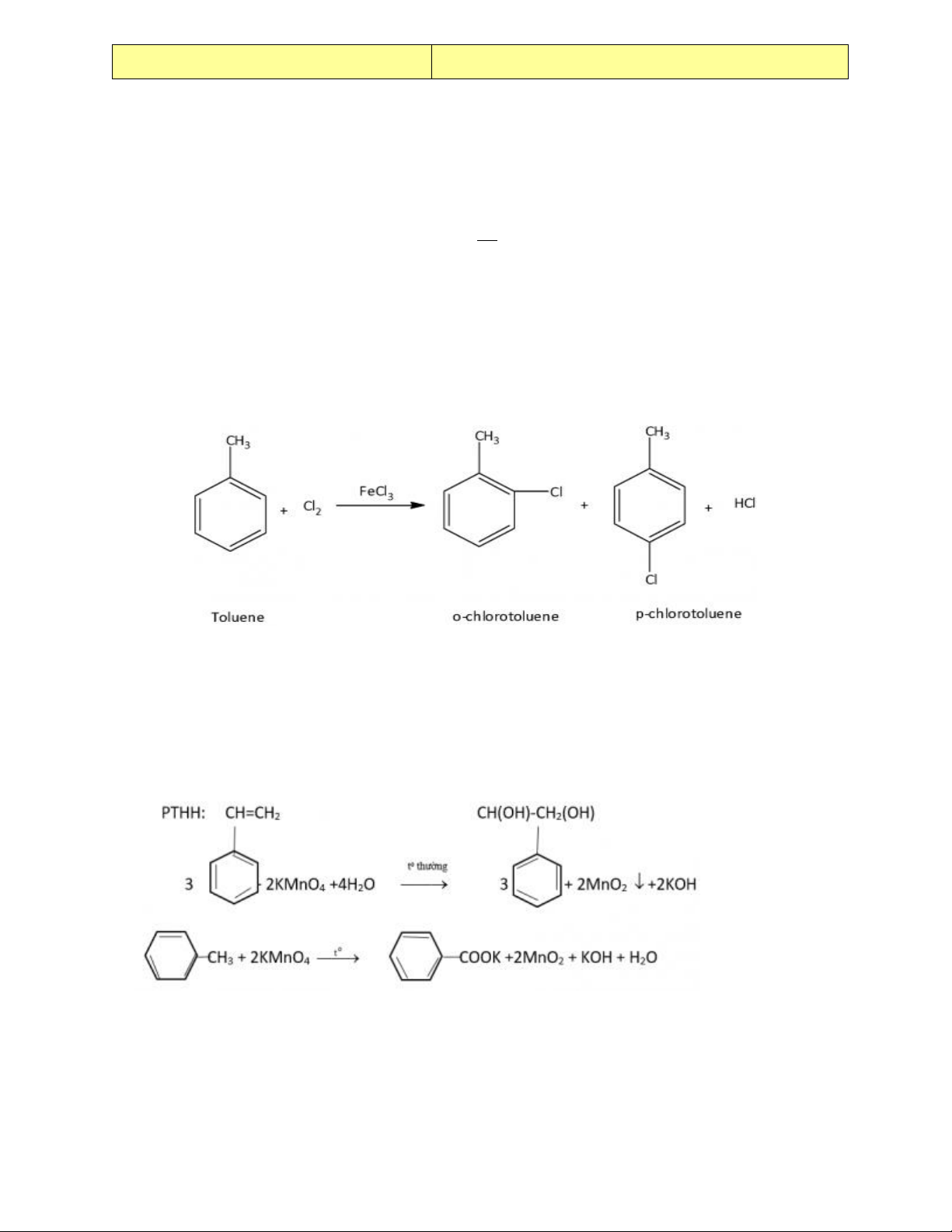
( chlorine, bromine) ở nhiệt độ cao khi có xúc tác muối Iron (III) halide Br FeBr + 3 , t0 + HBr Br2 bromobenzene CH3 Br CH3 FeBr o - bromotoluene (40%) 3 , t0 + Br2 - HBr CH3 Br p - bromotoluene (60%) b. Phản ứng Nitro hóa
-Benzene được nitro hóa bằng hỗn hợp HNO3 đặc và H2SO4 đặc ở nhiệt độ không quá
50oC Nitrobenzene dạng lỏng màu vàng nhạt, sánh như dầu NO2 H t 0 2SO4 ñaëc + HNO3 ñaëc + H2O nitrobenzene
- Toluene được nitro hóa tạo thành hỗn hợp 2 sản phẩm chính là ortho và para- nitroToluene CH3 NO2 o - nitrotoluene (59%) CH3 CH3 , t0 + H2SO4 ñaëc p - nitrotoluene (37%) HNO3 ñaëc - H2O NO2 CH3 m - nitrotoluene (4%) NO2 2. Phản ứng cộng
a. phản ứng cộng chlorine
Phản ứng cộng Chlorine vào Benzene trong điều kiện có ánh sáng tử ngoại và đun
nóng, sản phẩm thu được là 1,2,3,4,5,6- hexachlorocyclohexane Cl Cl Cl 0 + 3 Cl UV, t 2 Cl Cl Cl
1,2,3,4,5,6 - hexachlorocylohexane
b)Phản ứng cộng hydrogen
Phản ứng cộng hydrogen vào benzene tạo thành cyclohexane phản ứng xảy ra ở điều
kiện áp suất cao và nhiệt độ cao, với sự có mặt của các chất xúc tác dị thể như platium, Nickel
Phản ứng này được sử dụng trong công nghiệp để điều chế cyclohexane 0 + 3 H Ni, t , p 2 cylohexane 3. Phản ứng oxi hóa
a. Phản ứng oxi hóa hoàn toàn ( phản ứng cháy)
Các arene như benzene, toluene, xylene dễ cháy và tỏa nhiều nhiệt 15 C H 6H6(g) + 2 O2(g) t 6CO2(g) +3H2O(g) 0 r 298 = -3272kJ C 6H5CH3 + 9O2 t 7CO2+ 4H2O 3n - 3
Phương trình tổng quát: C t nH2n-6 + 2 O2 nCO2+ (n-3)H2O
b. Phản ứng oxi hóa nhóm alkyl
- Do ảnh hưởng của vòng benzene, mạch nhánh alkyl thường bị gãy mạch ở nguyên
tử carbon liên kết trực tiếp với vòng thơm bởi các tác nhân oxi hóa như KMnO4.
- Benzene không có phản ứng làm mất màu thuốc tím, mà các đồng đẳng của benzene làm mất màu thuốc tím.
Môi trường trung tính diễn ra chậm hơn môi trường acid. C 6H5CH3 + 2KMnO4 t C6H5COOK + KOH + 2MnO2 + H2O potassium benzene
Trong môi trường acid, phản ứng xảy ra dễ hơn và cho sản phẩm là benzoic acid. 5C t 6H5CH3 + 6KMnO4 + 9H2SO4 5C6H5COOH +3 K2SO4 + 6MnSO4 + 14H2O C6H5COOK + HCl C6H5COOH + 3KCl V. ỨNG DỤNG
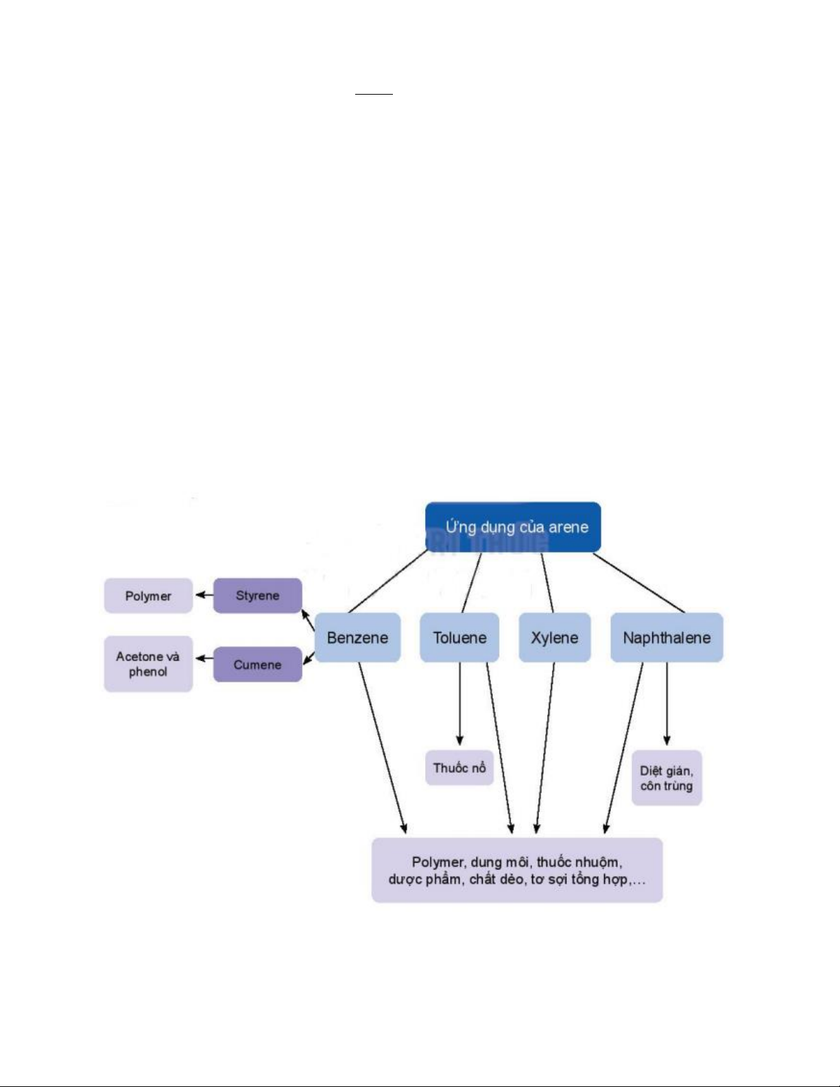
- Arene (chủ yếu là benzene, Toluene và xylene) là nguồn nguyên liệu để tổng hợp nhiều
loại hóa chất và vật liệu hữu cơ quan trọng, có nhiều ứng dụng trong đời sống.
- Hydrocarbon thơm có trong thành phần của xăng, dầu (trong xăng có khoảng 5%
toluene và khoảng 1% -6% xylene). Mặc dù có chỉ số octane cao, nhiều arene lại là tác
nhân gây đột biến tế bào (dẫn tới bệnh ung thư) nên hiện nay người ta có xu hướng hạn
chế sự có mặt của chúng trong thành phần của nhiên liệu. Hydrocarbon thơm thường
được dùng làm dung môi để sản xuất sơn, cao su, các loại polymer, mực in, mĩ phẩm, dược phẩm,...
- Benzene là nguyên liệu quan trọng để sản xuất các alkylbenzene sulfonate mạch không
phân nhánh (linear alkylbenzenesulfonate, LAS) là thành phần chính của bột giặt; sản
xuất styrene - nguyên liệu cho chế tạo nhựa PS (polystyrene) và một số polymer khác.
Benzene và một số hydrocarbon thơm khác là nguyên liệu đầu dùng để sản xuất thuốc trừ
sâu, chất điều hoà sinh trưởng thực vật, phẩm nhuộm...
Cách ứng xử thích hợp với việc sử dụng arene
Arene (chủ yếu là benzene, toluene và xylene) là nguồn nguyên liệu để tổng hợp
nhiều loại hoá chất và vật liệu hữu cơ quan trọng, có nhiều ứng dụng trong đời sống.
Tuy nhiên, arene là những chất độc nên khi làm việc với arene cần tuân thủ đúng
quy tắc an toàn. Benzene là chất làm tăng nguy cơ gây ung thư và các bệnh khác, vì vậy
không được tiếp xúc trực tiếp với hoá chất này.
Đặc biệt, các thuốc bảo vệ thực vật (thuốc trừ sâu, trừ cỏ) thế hệ cũ là dẵn xuất của
benzene đều có tác hại đối với sức khoẻ con người và gây ô nhiễm môi trường, do vậy
cần hết sức thận trọng khi sử dụng. Không được sử dụng các chất đã bị cấm như DDT
(dichlorodiphenyltrichloroethane) hay 666 (1,2,3,4,5,6-hexachlorocyclohexane), thay vào
đó là những thuốc thế hệ mới vừa hiệu quả vừa an toàn.
Ngày nay, các nhà khoa học nghiên cứu và đưa ra công nghệ tổng hợp hữu cơ an
toàn, thân thiện môi trường và hướng đến các nguồn nguyên liệu nguồn gốc thiên nhiên. VI. ĐIỀU CHẾ
- Trong Công nghiệp, Benzene, toluene được điều chế từ quá trình reforming phân đoạn
dầu mỏ chứa các alkane và cycloalkaneC6 - C8. Ví dụ: xuùc taùc, t0 + 4H xuùc taùc, t0 2 + 4H2 ;
- Ethylbenzene được điều chế từ phản ứng giữa benzene và ethylene với xúc tác acid rắn zeolit CH2 CH3 CH=CH2 + CH2=CH2, H+ xuùc taùc, t0 - H2 ethylbenzene styrene
- Naphthalene được điều chế chủ yếu bằng phương pháp chưng cất nhựa than đá. ❖ BÀI TẬP TỰ LUẬN ♦ VÍ DỤ MINH HỌA
Câu 1. Cho một số hợp chất có công thức cấu tạo như sau:
Chất nào thuộc loại hợp chất arene? Vì sao? Hướng dẫn giải
- Chất thuộc loại hợp chất aren là: (1), (2), (4), (6), (7), (8). Vì chúng chứa vòng benzene.
Câu 2. Viết đồng phân và gọi tên các alkylbenzene có công thức C8H10, C9H12. Hướng dẫn giải C8H10 C9H12 (1) propylbenzene (1) ethylbenzene (2) isopropylbenzene (cumene)
(2) 1, 2 – dimethylbenzene (o - xylene)
(3) 1, 3 – dimethylbenzene (m – xylene)
(4) 1, 4 – dimethylbenzene (p - xylene)
(3) 1 – ethyl - 2 - methylbenzene
(4) 1 – ethyl – 3 - methylbenzene
(5) 1 – ethyl – 4 - methylbenzene
(6) 1, 2, 3 – trimeylbenzene
(7) 1, 2, 4 – trimeylbenzene
(8) 1, 3, 5 – trimeylbenzene
BT2/99. [CD - SGK] Toluene và xylene được dùng làm dung môi pha sơn, mực in….. Trong
trường hợp họa sỹ muốn tranh chậm khô hơn để giữ được độ bóng độ mịn của màu sơn thì nên
pha sơn bằng toluene hay xylene sẽ cho hiệu quả tốt hơn? Giải thích. Hướng dẫn giải
Toluene: C6H5 – CH3, xylene: CH3 – C6H4 – CH3
Xylene có phân tử khối lớn hơn toluene, tương tác van der walls lớn hơn so với toluene nên có
nhiệt độ sôi cao hơn và khó bay hơi hơn toluene 3n 1 Xylene sẽ cho hiệu quả tốt hơn 2
BT3/99. [CD - SGK] Theo Data Bridge Market Research, trong giai đoạn 2021 – 2028, tốc độ
tăng trưởng thương mại của chlorotoluene (bao gồm các đồng phân khác nhau) dự đoán vào
khoảng 6,2% hằng năm và có thể sẽ đạt đến 3 654,7 triệu USD vào năm 2028. Chlorotoluene
được sử dụng trong các lĩnh vực hoá dược, hoá nông, polymer, dệt,... và được điều chế bằng
phản ứng giữa chlorine và toluene. Viết phương trình hoá học và nêu rõ điều kiện của phản ứng trên. Hướng dẫn giải
BT4/99-CD-SgkTrình bày cách làm khi chỉ dùng một thuốc thử để phân biệt ba chất lỏng riêng
biệt toluene, styrene, benzene Hướng dẫn giải
Cho lần lượt từng chất vào mỗi ống nghiệm và đánh số thứ tự (1), (2), (3).Cho vào mỗi ống
nghiệm dung dịch KMnO4 ở nhiệt độ thường và lắc đều.Chất làm mất màu dung dịch KMnO4 ở
nhiệt độ thường là styrene.Với 2 hỗn hợp phản ứng còn lại ta đem đun nóng.Chất làm mất màu
dung dịch KMnO4 (nóng) là toluene, còn lại là benzene
Cách 2. Cho từng chất toluene, styrene, benzene vào ống nghiệm đựng dung dịch Br2/CCl4,
lắc nhẹ. Styrene phản ứng làm nhạt màu bromine; đặt mẩu giấy quỳ ẩm lên miệng hai ống
nghiệm còn lại và chiếu ánh sáng tử ngoại vào hai ống nghiệm này: toluene là chất làm quỳ tím
ẩm chuyển thành màu đỏ do có phản ứng thế tạo thành C6H5CH2Br và HBr bay ra; benzene
không phản ứng trong điều kiện này
BT5/99. [CD - SGK] Terephthalic acid (p-HOOCC6H4COOH) là nguyên liệu để sản xuất poly
(ethylene terephthalate) (PET, một loại polymer quan trọng được sử dụng làm sợi dệt và chai
nhựa,...). Viết phương trình hoá học của phản ứng điều chế terephthalic acid từ p-xylene. Hướng dẫn giải o 5CH t
3 – C6H4 – CH3 + 12KMnO4 + 18H2SO4
5HOOC – C6H4 – COOH + 6K2SO4 + 12MnSO4 + 28H2O
BT6/99. [CD - SGK] 2,4,6-trinitrotoluene được dùng để sản xuất thuốc nổ TNT.
(a) Viết phương trình hoá học của phản ứng điều chế 2,4,6-trinitrotoluene từ toluene và nitric
acid (xúc tác sulfuric acid đặc).
(b) Từ 1 tấn toluene có thể điều chế được bao nhiêu kg 2,4,6-trinitrotoluene, biết hiệu suất của phản ứng là 62%? Hướng dẫn giải (a) (b)
PTHH: C6H5CH3 + 3HNO3 → C6H2(NO2)3CH3 + 3H2O gam 92 227 kg 1000.62% x
Từ 1 tấn toluene có thể điều chế được số kilôgam 2,4,6-trinitrotoluene, biết hiệu suất của phản
ứng là 62% là: x = 1530 kg
Câu 4. Nối cột A và B cho phù hợp:
Cột A Chất phản ứng) Cột B (Sản phẩm) o (1) + Br FeB 3 r ,t 2 (a) o H SO ,t (2) + HNO 2 4(®Æ c) 3 (b) o (3) + H Ni,150 C 2 (c) o (4) + Br FeB 3 r ,t 2 (d) o (5) + 3Cl UV,t 2 (e) o H SO ,t (6) + HNO 2 4(dac) 3 (f) (g) (h) (i) (k) Hướng dẫn giải
1-d, h; 2-e, f; 3-c; 4-i; 5-a; 6-k
Câu 5. [CTST - SGK] Hoàn thành phường trình hóa học của các phản ứng theo sơ đồ: (1) chlorobenzne (a) Benzene (2) nitrobenzene (b) (1) (2) Hep tan e Toluene o bromotoluene Hướng dẫn giải a) (1) (2) b) (1) (2)
Câu 6. [KNTT - SBT] Viết các phương trình phản ứng minh hoạ các quá trình điều chế: (a) Polystyrene từ hexane.
(b) 2,4,6-trinitrotoluene từ heptane. Hướng dẫn giải
(a) Điều chế polystyrene từ hexane: C6H14 refor min g C6H6 + 4H2 C 6H6 + CH2=CH2 H C6H5CH2CH3 0 xt, t C6H5CH2CH3 C6H5CH=CH2 + H2 0 C xt, t 6H5CH=CH2 ( CH(C H ) CH ) 6 5 2 n
(b) Điều chế 2,4,6-trinitrotoluene từ heptane: C7H16 refor min g C6H5CH3 + 4H2 H SO ñaëc C 6H5CH3 + 3HONO2 2 4
2,4,6-(O2N)3C6H2CH3 + 3H2O
Câu 7. [KNTT - SBT] Biết nhóm thế -Br trong vòng benzene định hướng thế ưu tiên các vị trí
ortho và para, còn nhóm thế -NO2 trên định hướng thế vào vị trí meta. Hãy xác định cấu tạo và
tên gọi của các chất còn thiếu trong mỗi sơ đồ chuyển hoá sau đây (mỗi phản ứng chỉ xảy ra một
lần thế và các chất còn thiếu là sản phẩm chính của phản ứng). Hướng dẫn giải
Các sản phẩm chính và tên gọi:
Câu 8. [CTST - SBT]* Khi cho ethylbenzene phản ứng với bromine khan, xúc tác FeBr3 thu
được hỗn hợp 3 sản phẩm thế theo sơ đồ sau:
Giải thích tỉ lệ % các sản phẩm hình thành. Hướng dẫn giải
Khi vòng benzene có gắn nhóm thế alkyl, phản ứng thế nguyên tử hydrogen ở vòng benzene xảy
ra dễ dàng hơn so với benzene và ưu tiên thế vào vị trí ortho hoặc para so với nhóm alkyl. Do đó
m-bromoethylbenzene chỉ tạo thành ở dạng vết (<1%).
Tuy nguyên tử bromine đã ưu tiên thế vào các vị trí ortho và para, nhưng phản ứng thế ở vị trí
ortho khó khăn hơn so với vị trí para, do bị cản trở không gian. Do đó o-bromoethylbenzene
(38%) hình thành ít hơn so với p-bromoethylbenzene (62%).
Câu 9. [CTST - SBT] Với sự có mặt của bột nhôm, có bao nhiêu sản phẩm monobromo dự kiến
thu được do quá trình bromine hóa p-xylene, o-xylene và m-xylene. Viết các phương trình phản ứng minh họa. Hướng dẫn giải
Câu 10. [CTST - SBT] Toluene có giá trị thương mại thấp hơn nhiều so với benzene. Chính vì lí
do đó nên người ta đã tiến hành loại bỏ nhóm methyl khỏi toluene bằng một quá trình gọi là
dealkyl hóa. Toluene được trộn với hydrogen ở nhiệt độ từ 550 oC đến 650 oC và áp suất từ 30
atm đến 50 atm, với hỗn hợp gồm silicon dioxide (SiO2) và aluminium oxide (Al2O3) làm xúc tác.
Viết phương trình phản ứng dealkyl hóa toluene thành benzene. Hướng dẫn giải
Sử dụng thông tin sau để trả lời các câu 13 và 14
Trong phản ứng nitro hóa benzene và các hợp chất có vòng benzene, nếu quy ước tốc độ phản
ứng tại một trong các carbon bất kì của benzene là 1,0 thì tỉ lệ tốc độ phản ứng tương đối của các
vị trí trong vòng benzene ở một số hợp chất được cho như sau:
Câu 13. [CTST - SBT] Từ dữ liệu tỉ lệ tốc độ phản ứng tương đối của các vị trí trong vòng
benzene của một số hợp chất đã cho trên, hãy cho biết:
(a) Nhóm thế nào làm tăng hoạt và giảm hoạt trong vòng benzene ở trên.
(b) Nitro hóa toluen thu được hỗn hợp 3 sản phẩm là o-nitrotoluene, m-nitrotoluene và p-
nitrotoluene với tỉ lệ phần trăm mỗi sản phẩm là bao nhiêu?
(c) Câu hỏi tương tự khi nitro hóa tert-butylbenzene thu được hỗn hợp 3 sản phẩm ở các vị trí ortho, meta và para?
(d) Vì sao sản phẩm thế ở vị trí ortho trong phản ứng nitro hóa tert-butylbenzene lại giảm hẳn so
với trong phản ứng nitro hóa toluene?
(e) Nhận xét tỉ lệ phần trăm sản phẩm thế meta trong các phản ứng nitro hóa toluene và tert-
butylbenzene. Rút ra kết luận. Hướng dẫn giải
(a) Quan sát dữ kiện đề cho, ta thấy các nhóm thế alkyl làm tăng hoạt vòng benzene, các nhóm
thế halogen và ester làm giảm hoạt vòng benzene.
(b) Toluene có 2 vị trí ortho, 2 vị trí meta và 1 vị trí para nên: 2.43
- Phần trăm sản phẩm thế ortho là: .100 58, 5% 43 43 3 3 55 2.3
- Phần trăm sản phẩm thế meta là: .100 4, 08% 43 43 3 3 55 55
- Phần trăm sản phẩm thế para là: .100 37, 41% 43 43 3 3 55
c) tert-butylbenzene cũng có 2 vị trí ortho, 2 vị trí meta và 1 vị trí para nên: 2.8
- Phần trăm sản phẩm thế ortho là: .100 16,16% 8 8 4 4 75 2.4
- Phần trăm sản phẩm thế meta là: .100 8, 08% 8 8 4 4 75 75
- Phần trăm sản phẩm thế para là: .100 75, 76% 8 8 4 4 75
(d) Nhóm tert-butyl có kích thước lớn làm cản trở sự tấn công tại các vị trí ortho nên phần trăm
sản phẩm thế ortho vào tert-butylbenzene giảm so với toluene.
(e) Tỉ lệ phần trăm sản phẩm thế meta trong các phản ứng nitro hóa toluene và tert-butylbenzene
đều thấp, chứng tỏ các nhóm alkyl làm cho phản ứng có hướng thế ưu tiên vào các vị trí ortho và
para hơn so với vị trí meta.
Câu 14. [CTST - SBT] Cũng từ dữ liệu đã cho trên, hãy cho biết:
(a) Phần trăm sản phẩm thế ở các vị trí ortho, meta, para khi nitro hóa chlorobenzene và methyl benzoate.
(b) So sánh khả năng nitro hóa của chlorobenzene và methyl benzoate với khả năng nitro hóa của
toluene và tert-butylbenzene. Rút ra kết luận.
(c) Phát biểu quy luật thế vào vòng benzene. Hướng dẫn giải
(a) Chlorobenzene cũng có 2 vị trí ortho, 2 vị trí meta và 1 vị trí para nên: 2.0, 03
- Phần trăm sản phẩm thế ortho là: .100 30% 0, 03 0, 03 0,14
- Phần trăm sản phẩm thế meta là: 0% 0,14
- Phần trăm sản phẩm thế para là: .100 70% 0, 03 0, 03 0,14
Methylbenzene cũng có 2 vị trí ortho, 2 vị trí meta và 1 vị trí para nên: 2.0, 0025
- Phần trăm sản phẩm thế ortho là: .100 22, 73%
0, 0025 0, 0025 0, 008 0, 008 0, 001 2.0, 008
- Phần trăm sản phẩm thế meta là: .100 72, 73%
0, 0025 0, 0025 0, 008 0, 008 0, 001 0, 001
- Phần trăm sản phẩm thế para là: .100 4, 55%
0, 0025 0, 0025 0, 008 0, 008 0, 001
(b) Khả năng nitro hoá của chlorobenzene và methyl benzoate giảm hơn so với khả năng nitro
hoá của toluene và tert-butylbenzene. Tuy nhiên hướng thế của chlorobenzene ưu tiên vào các vị
trí ortho và para, trong khi hướng thế của methyl benzoate ưu tiên vào vị trí meta.
(c) Quy luật thế vào vòng benzene: Khi trong vòng benzene đã có sẵn một nhóm alkyl, như -CH3
(hay các nhóm -OH, -NH2, ...), phản ứng thế vào vòng sẽ dễ dàng hơn, với hướng thế ưu tiên vào
các vị trí ortho và para. Ngược lại, nếu vòng benzene đã có sẵn một nhóm -NO2 (hay -COOH, -
COOR, -CHO,...), phản ứng thế vào vòng sẽ khó hơn và hướng thế ưu tiên vào các vị trí meta.
Nhóm -Cl làm khả năng phản ứng thế trong vòng benzene khỏ hơn, nhưng hướng thế lại ưu tiên
thế vào các vị trí ortho và para.
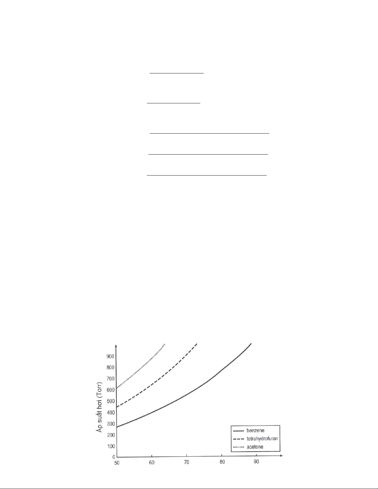
Câu 15. [CTST - SBT]* Áp suất thể hiện bởi hơi xuất hiện trên bề mặt chất lỏng (hoặc rắn)
được gọi là áp suất hơi. Một chất lỏng (hoặc rắn) có áp suất hơi cao ở nhiệt độ bình thường được
gọi là chất dễ bay hơi. Khi nhiệt độ của chất lỏng (hoặc rắn) tăng, động năng của các phân tử
cũng tăng lên làm cho số phần tử chuyển thành thể hơi tăng theo, do đó áp suất hơi tăng.
Đồ thị dưới đây biểu diễn áp suất hơi của 3 chất lỏng khác nhau là benzne (C6H6),
tetrahydrofuran (C4H8O) và axetone (C3H6O) theo nhiệt độ. Nhiệt độ
Sử dụng đồ thị trên để trả lời các câu hỏi sau đây:
(a) Trong cùng một nhiệt độ, chất nào dễ bay hơi nhất trong số 3 chất lỏng nêu trên?
(b) Chỉ dựa vào đồ thị, ở điều kiện áp suất bình thường (1 atm hay 760 torr, khoảng 1,013 bar),
mỗi chất lỏng trên có nhiệt độ sôi là bao nhiêu?
(c) Nếu đặt một cốc chứa benzene lỏng vào trong một bình kín chứa hơi benzene ở 73 oC và 600
torr (khoảng 0,799 bar). Sau 10 phút, thể tích chất lỏng trong cốc có thay đổi không? Giải thích. Hướng dẫn giải
(a) Trên đồ thị, ta thấy ở cùng nhiệt độ như nhau, áp suất hơi của cetone lớn nhất, tiếp đến là
tetrahydrofuran và cuối cùng là benzene. Do đó ở cùng nhiệt độ như nhau, axetone là chất dễ bay hơi nhất.
(b) Căn cứ vào đồ thị đã cho, ở điều kiện áp suất 1 atm hay 760 torr, các chất acetone,
tetrahydrofuran và benzene lần lượt có nhiệt độ sôi tương ứng là 56 oC, 65 oC, 80,1 oC.
(c) Nếu đặt một cốc chứa benzene lỏng vào trong một bình kín chứa hơi benzene ở 73 oC và 600
torr. Sau 10 phút, thể tích chất lỏng trong cốc vẫn không thay đổi. Đó là do trong điều kiên nhiệt
độ và áp suất đã nêu, áp suất hơi của benzene trong cốc và áp suất hơi trong bình kín bằng nhau
nên không xảy ra sự chuyển pha của benzene.