

















Preview text:
I. Introduction to State and Law 1. Introduction to state
1.1. Definition of a state: an organization that holds special political power to govern,
control, enforce and maintain social order within the specified scope of a territory 1.2. The nature of a state
- Must have control over a certain territory
- Holding special political power - Be sovereign
- Entitled to compulsorily impose tax - Entitled to enact law
2. Functions of a state (what does a state do?)
- The main functions of a state are defined in specific aspects such as: + Performance of state powers + Specific operation areas + International relationship
2.1. The performance of state powers
- Legislative functions: make laws, enact laws
- Executive functions: administer laws, carry out laws, enforce laws
- Judicial functions: interpret and apply laws in specific cases, adjudicate, settle disputes legally 2.2. Specific operation areas - Economic functions:
+ Manage and control the economy + Develop the economy + Cooperate in investment + Transfer technologies - Social functions:
+ Build and develop education, science, technology…
+ Ensure the protection of the environment
+ Ensure the security of society and labour
2.3. International relationship - Protect the country - Protect the sovereignty
- Build relationships with other countries
3. Common state forms in present
- National level: (Classification based upon who holds the state power and is the head of state)
+ Monarchy: absolute monarchy, limited monarchy
+ Republic: presidential republic, parliamentary republic, semi-presidential republic
- Local level: (Classification based upon independence between local and central state) + Unitary + Federal 3.1. Absolute monarchy
- Head of state: the monarch (a king or queen) has all the state power + Make laws + Enforce laws
+ Adjudicate and ensure compliance to law
3.2. Constitutional monarchy (Limited monarchy): Quân chủ lập hiến
The monarch (a king or queen) is the head of state but shares the power with bodies selected by the citizen 3.3. Presidental republic
- The citizens have the state power and elect their representatives to exercise their power
- The head of the executive body will be the head of state
- The executive body exists separately from the legislative body 3.4. Parliamentary republic
- The citizens entrust their state power to the parliament
- The parliament selects members of the executive body and the head of state
- The head of state is distinct from the head of the executive body
3.5. Semi-presidential republic
The citizens elect the head of state. The head of state is also the head of the executive body.
The legislative body will select members of the executive body.
The members of executive body are responsible to the legislative body and the head of state 3.6. Unitary state
- A state - governed as one single power
- Local state – does not have their own power independent to the central state 3.7. Federal state
- The central state – constituted by local states
- Local states have their own state power independent to the central government
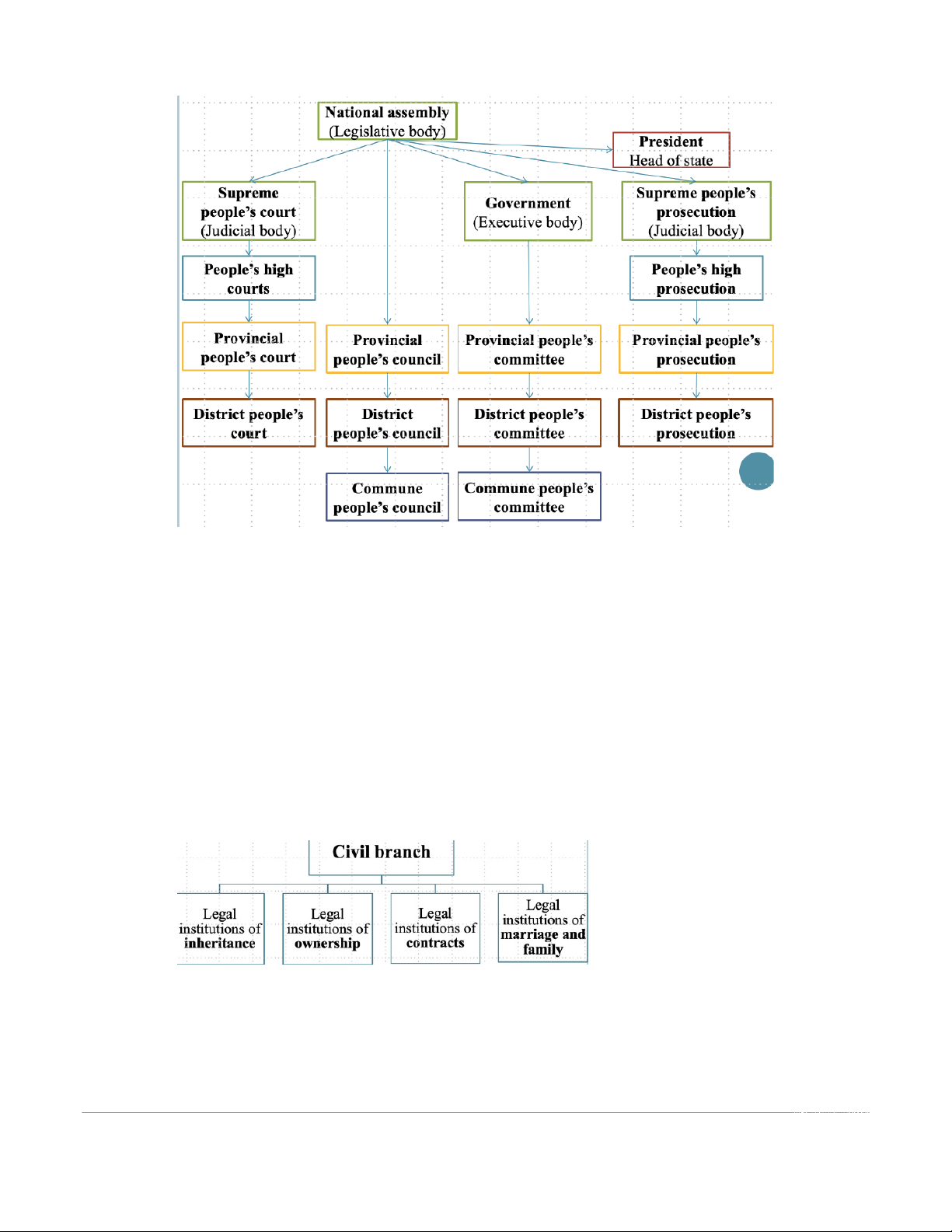
4. The state of Vietnam’s structure II. Introduction to law
1. Definition of law and its nature
- Law is a system of rules created or recognized by a state to regulate all social relations
within its territory (legal norms) and guaranteed by the state
- A tool of a state to govern social relations
- Regulate what persons can do, what persons must not do, or what persons must do
- Apply for all individuals and organizations within a territory
- Made or recognized by a state
- Persons will bear liability for breaches of law - Enforced by the state power 2. Law structure
2.1. Law branches: a legal institution system that regulates social relations in a specific social field. - Ex:
2.2. Legal institutions: a system of legal norms that have the same features and regulate a
group of correlative social relations Ex: 2.3. Legal norms
- A legal norm is rules and standards of conduct which are applied to regulate social relationships
- Ex: Article 47 of the constitution of Vietnam regulates “everyone has the obligation to
pay taxes in accordance with the law”
- A legal norm consists of the three parts: Hypothesis, Disposition, Sanction 2.3.1. Hypothesis
- Hypothesis is a part of a legal norm which sets conditions and circumstances in which
people should be guided by the given legal norm.
- Hypothesis is normally defined through the following questions: “Who will be the subject
of the norm?” And “In which condition or circumstance will the subject be impacted by the norm?”
- Ex: Article 31 of the law on administrative violation of Vietnam regulates:
“Administrative violators shall apply measures to remedy environmental pollution or
spreading of epidemics or diseases, if failing to voluntarily apply these measures, they shall be forced to do so” 2.3.2. Disposition
- Disposition is a part of a legal norm that indicates rights and duties of the person arising in
the conditions, circumstances stated in the hypothesis
- Disposition is defined through the question: How will the person act in the conditions or circumstance?
- Ex: Article 31 of the law on administrative violation of Vietnam regulates:
“Administrative violators shall apply measures to remedy environmental pollution or
spreading of epidemics or diseases, if failing to voluntarily apply these measures, they shall be forced to do so” 2.3.3. Sanction
- Sanction is a part of a legal norm which defines consequences for persons violating the disposition of the norm.
- Sanction is defined through the questions: “What is the consequence in case of breaches
of the disposition?” Or “What is the benefit in case of compliance with the disposition?”
- Ex: Article 31 of the law on administrative violation of Vietnam regulates:
“Administrative violators shall apply measures to remedy environmental pollution or
spreading of epidemics or diseases, if failing to voluntarily apply these measures, they shall be forced to do so”
3. Vietnamese legal system structure 4. Forms of law 1. Statutes 2. Judicial precedent 3. Customs
- Statutes are the most dominant form of Vietnamese law. Statutes in the Vietnamese legal system include: 5. Legal systems at present - Common law - Civil law (Statute law) 6. Law performance 1. Do not do what law forbids
- Ex: Not drive through a red light 2. Do what law requires - Ex: Pay taxes
3. Authority applies rules of law
- Ex: A court sentences a person who stole property from others to 3 years imprisonment
4. Do or not do what the law allows - Ex: Enter into a contract 7. Breach of law
- A breach of law means that a subject, who has liability capacity, intentionally or
unintentionally fails to perform what law requires, perform acts forbidden by law, or exercise
their rights exceeding the scope allowed by law. - Breach of law:
+ A specific act of a subject (perform or fail to perform)
+ Intentional or unintentional acts (at fault)
+ Unlawful acts (do what law forbid, not do what law require, exercise rights exceeding the allowed scope by law)
+ Violator has liability capacity (reach the certain age and have capacity to cognise)
7.1. Liabilities for the breach
- Liabilities are negative consequences enforced by the state, which violators must bear for their breach. - Liabilities include:
+ Criminal liability: apply for crimes
+ Administrative liability: apply for administrative violation
+ Civil liability: apply for violations arising in the civil branch
+ Disciplinary liability: apply for violations arising in labor branch
II. Introduction to Vietnamese legal System 1. History About the Constitution:
-The HIGHEST legal document in Vietnam’s legal system
-The MOST IMPORTANT political-legal document after the Communist Party’s Credo:
the core law regulating fundamental issues of the state
-The version in effect: Constitution 2013 – inherited and developed from previous
versions (1946; 1959; 1980 and 1992) to institutionalize the Party’s Credo on the
building of the country in the transitional period to socialism -Constitution 1946 :
-1945: Vietnam independence proclaimed >>> the Democratic Republic of
Vietnam: need a DEMOCRATIC constitution -Basic principles :
1. UNITE all people –non-discrimination of race, sex, class, religion 2. Ensuring DEMOCRATIC FREEDOM
3. Implementing STRONG & CONSCIOUS People’s Government •Constitution 1959 :
•1946-1959: various significant political
events CHANGING the political, social
and economic situation of the country •War against French
•Winning the war >>> Rebuilding (just the North while the country was split into two parts)
•Mission: (1) constructing Socialism in the North & (2) fight to UNIFY the country
1. REAFFIRM Vietnam is a UNIFIED country from Lang Son to Ca Mau
2. ReafÏrm valuable traditions of Vietnam
3. Acknowledge the LEADERSHIP ROLE of the Labour Party of Vietnam
(Communist Party of Vietnam) – determining nature of the state: People’s
democratic state based on the agrarian alliance (working class + peasant class) led by the working class •Constitution 1980 :
•Events of 1975: a new period in Vietnam’s history: UNIFICATION •Basic con tents :
1. Acknowledge great victories in the Revolution of 1945; the war against
the French; the war against the American
2. Regulating fundamental national rights based on 4 elements:
Independence, Sovereignty, Unification, Territorial integrity
3. Determining the nature of the state’s class: DICTATORSHIP PROLETARIAT •Constitution 1992 :
•Why needed? – many regulations of the Constitution 1980 NOT SUITABLE
with the social and economic condition of the country;
•The practical situation required an updated Constitution that is suitable to
promote the development of society and build a better life for the People.
•Events of 1986? – RENOVATION PERIOD
Dictatorship proletariat (chế độ chuyên chính vô sản) => The state of the people, by the people, for the people
2. Vietnam Constitution 2013: Nature & Basic principles About Constitution 2013:
•Ratified 28/11/2013 – Effect 01/1/2014 •Why needed?
•Constitution 1992 >>> The need of Constitution 2013?
***Inherited great values from previous versions + institutionaliz ed perspectives,
orientation, and contents of the Party’s Credo on the new context/situation of the country
=> The changing of International Context
Nature of the Constitution 2013: -11 Chapters; 120 Articles
-A decrease of 1 Chapter and 27 Articles compared to the 1992 version -Showing :
1. Deep & comprehensive synchronized innovation in both politics & economics
2. Building of Socialist Rule-of-law state of the People, by the People and for the
People led by the Communist Party 3. Human rights
Basic principles of Constitution 2013:
• Political regime: Socialist Rule-of-law State
>>> ReafÏrming the Socialist Republic of Vietnam is an independent, unified country that
has sovereignty and territorial integrity, including land, islands, sea and air (Art.1) •P
olitical regime : Socialist Rule-of-law State
•State power: unified, assigned, coordinated, and controlled among state organs in
the implementation of legislative, executive and judicial rights
•Citizens implement state power by direct and representative democracy measures
via the National Assembly, People’s Council & other state organs
•Members of the Communist Party act within the framework of the Constitution
and the Law – Party is responsible before the People for its decisions •Human righ
ts, basic rights & obligations of citizens : - In Vietnam, human rights –
civil, political, economical, cultural and social rights
are acknowledged, respected, protected, ensured by Constitution and Law
•Human rights are ONLY RESTRICTED in accordance to the law in cases necessary for
national defense, security, social order-morality, and community health
*** Human rights are NOT separated from human (citizen) obligations – everyone
shall respect others’ rights; a citizen has the RESPONSIBILITY with State and society
*** IMPLEMENTATION of human rights must NOT violate national interests &
legitimate rights and interests of others
•Economy, society, culture, education, science, technology & environment : About Economy:
- Entities of all economic sectors: equality – cooperation – competition in accordance with the law
- Enterprises of all economic sectors must operate under economy market –
eliminate monopoly & mechanisms/policies that create inequality
About Society, culture, education, science, technology & environment:
- Policies on: employment, medical, social, culture, education, science &
technology, protection of environment
>>> Showing generally and in principles – other issues and specific policies will be governed by the law • Protecting the country :
- Important mandate of all (Party, citizens, military and all political system)
- Must be implemented in all sectors (political,
economical, cultural, defense,
security, and foreign relations)
3. Organization of state power of Vietnam
Socialist political-legal Model: 1. SOCIALIST LEGALITY
2. DEMOCRATIC CENTRALISM (Core organizational principles, Freedom of
discussion – Unity of action)
3. COLLECTIVE MASTERY (*Party leads, state manages, people owns, *Unifying
relationships among (1) Communist Party, (2) State, (3) Citizens, * Collective values > individual’s ones) 3.1. National Assembly
- Is the state organ that implements legislative rights (Art.69)
- Has supreme monitoring right over the operation of the State
** The highest representing organ of the People
** The highest state organ of the Vietnam
• National Assembly deputies :
Representatives of the WILL of the People in his/her election unit & People of the
whole country >>> Is responsible for performing delegation tasks
• National Assembly committees : 1. Committee on Laws
2. Committee on Judicial affairs
3. Committee on Economic affairs
4. Committee on Financial and Budgetary affairs
5. Committee on National Defense and Security
6. Committee on Culture, Education, Adolescents, and Children 7. Committee on Social affairs
8. Committee on Science, Technology and Environment
9. Committee on Foreign affairs
3.2. Government: Ministry of Foreign Affairs, Ministry of Defense, Ministry of
Education & Training, Ministry of Finance, Ministry of Public Security, Ministry of
Science & Technology, Ministry of Information and Communication, Ministry of
Planning & Investment, Ministry of Construction, VOV, Vietnam News Agency, HCM National Academy of Politics
- Is the state organ that implements executive rights (Art.94)
*** the executive body of the National Assembly >>> the highest state
administrative and executive organ
(Art.98): Clarify the competence of the Prime Minister in directing & managing activities of the Government
- Leads & be Responsible for the operation of the state’s Central and Local administrative system
Clarify the relationship between (1) the Government , (2) Prime Minister and (3)
other members of the Government
- Requires each member of the Gov. bear individual responsibility on his/her assigned tasks
** together with all other members for collective responsibility for the operation of the Government. State President
In relation with the National Assembly:
-Competence to announce the Constitution, Laws and Ordinances
-Propose the National Assembly’s Standing Committee to reconsider Ordinances
In relation with the Government:
-Propose the National Assembly to elect, remove, dismiss Prime Minister
-Based on NA’s resolutions, to appoint, remove, dismiss Deputy Prime Minister, Ministers, etc.
-Competence to attend Government’s meetings
-Ask the Government to discuss issues that State President considers necessary
In relation with People’s Court & People’s Procuracy:
-Propose NA to elect, remove, dismiss the Chief Judge, Chairman of the Supreme People’s Procuracy
-Based on NA’s resolution, appoint, remove or dismiss Judges of the Supreme People’s Court…
People’s Court & People’s Procuracy •Peopl
e’s Court : state organ that implements judicial rights (Art.102)
•Responsible to protect justice, human rights, citizen rights, socialist regime,
national interests, legitimate rights and interests of individuals & organizations •Peopl
e’s Procuracy : state organ that (1) implements prosecuting rights and (2)
controls judicial activities (Art.107) Local Governments •Limita tion of Constitution 1992: •Not det
ermining CLEARLY which organ(s) is/are local government:
People’s Committee? People’s Council? People’s Court? People’s Procuracy?
•The REAL local government: (1) People’s Committee & (2) People’s Council
>>> Consequences for not making this clear?
•Constitution 2013: “Local government INCLUDES local People’s Committee & local People’s Council” 1.Political system
-The masters of the Socialist Republic of Vietnam: >> The People
-All state powers belong to the people
->>> The alliance between the working class, the peasantry and the intelligentsia
-State powers (legislative, executive, judicial) are UNIFIED & DELEGATED to state bodies
→shall COORDINATE and CONTROL one another 1. The state :
.+guarantees & promotes the People’s mastery
.+Acknowledges, respects, protects & guarantees human rights & citizens’ rights 2.
-The state is organized & operated in concordance with the Constitution and the law
-Manages society by the Constitution and the law
-Practices the principles of democratic centralism
3. the Communist Party of Vietnam – the Vanguard of the Vietnamese working class…
the faithful representative of the interests of the working class, laborers & the whole
nation, acting upon the Marxist-Leninist doctrine & Ho Chi Minh’s thought:
> Is the LEADING FORCE of the state and the society
4. all organizations and members of the Communist Party operate WITHIN the
framework of the Constitution and the law
-Because:CPV maintains close ties with the People, serves the People, submits to
People’s supervision & is ACCOUNTABLE to the People in its decisions
5. +the Vietnam Trade Union, Vietnam Peasant Society, the Ho Chi Minh Communist
Youth Union, Vietnam Women Society, Vietnam Veteran Society:
+Socio-political organizations representing & protecting legal & legitimate rights & interests of their members
+Coordinating with other members of the Fatherland Front and unify activities of the Fatherland Front
6. The Vietnam Fatherland Front, its member organizations & other organizations
operate in accordance with the framework of the Constitution and the Law 7.
-Internal :•Vietnamese Fatherland (country/nation) is sacred and inviolable
All acts against the independence, sovereignty, unity and territorial integrity
against the course of building and protecting the country (Fatherland) must be strictly punished
-External: •Vietnam consistently implements a diplomatic policy of independence,
autonomy, peace, friendship, cooperation and development
2. Basic Rights & Responsibilities of citizens – Relationship between citizens & the state
a.Human rights & Citizens’ fundamental Rights & Duties 1. Citizen
s’ rights are INSEPARABLE from citizens’ DUTIES -Duty to respect the rights o f OTHERS
-Are responsible to practice their duties to the State & society
->Practice of human rights & citizens’ rights CANNOT infringe national interests &
legal and legitimate rights & interests of others
2. ALL citizens are EQUAL before the Law
>>> No one shall be discriminated against based on his/her political, civic, economic, cultural or social life
3. Everyone has the right to live
* Human life is protected by the law – no one shall be illegally deprived of his/her life
4. Vietnamese living abroad make up an INSEPARABLE part of Vietnamese national
community>>> Create conditions to preserve Vietnamese cultural identity, maintain
close tie with their families and native lands & to contribute to the construction of the native land and the nation
5. No one shall be arrested in the absence of
(1) a People’s Court decision
(2) Decision/Sanction of the People’s Procuracy 6. Ab out Religion :
-Everyone shall enjoy freedom of belief & religion
-> Individuals can follow any religion or follow NONE -All religions are EQ UA L before the law
-The state respects & protects freedom of belief or of religion
*** No one has the right to infringe on the freedom of belief & religion or to
TAKE ADVANTAGE of belief & religion to violate the laws
7. Male & Female citizens have EQUAL rights in ALL FIELDS – guaranteed by the state
-State, society & family create conditions for COMPREHENSIVE development of
women & promotion of their role in society
* Sex discrimination is STRICTLY PROHIBITED
->The state protects marriage & family; protects the interests of Mothers & Children
8. Citizens from 18 years old – have the right to vote
9. Everyone has the rights to lodge complaints about illegal acts of state bodies, organizations, and individuals
- Relevant state bodies, organizations & individuals must receive & handle such complaints
10. A defendant shall be regarded as innocent until the crime IS PROVED in accordance with legal procedures
* Anybody who contravenes the law in arresting, holding in custody, prosecuting,
investigating, enforcing judgment, etc. that causes damages to others shall be dealt with in accordance to the law
11. Everyone shall enjoy the right of ownership
-In cases made absolutely necessary by reason of national defense, security or
national interests, emergency, etc., the state can make forcible PURCHASE (with current market prices)
12. Everyone shall enjoy freedom of enterprise in industries & trades NOT banned by the law
13. Citizens have the right to work; select career, job & workplace
** With Salary paid & with NONE discrimination, NO forced labor & employment of
workers under minimum age of labor
14. Everyone has the right to carry out scientific and industrial research, etc. and enjoy BENEFITS from such activities
15. An individual has the right to determine his/her NATIONALITY However:
-Citizens must show LOYALTY to their Fatherland
- Treason: >>> the MOST SERIOUS crime
-it’s a sacred duty & noble right of citizens to defend their Fatherland 16. Citizens’ DUTIES :
-Citizens have the DUTY to obey Constitution and the Law
-Citizens have the DUTY to pay taxes
: Foreigners residing in Vietnam must obey Constitution and the Law of Vietnam 3. State system of Vietnam a. National Assembly
1. To draw up & amend the Constitution; make & amend Laws
-Exercise supreme control over conformity to the Constitution, laws & resolutions of the National Assembly
-Decide on major objectives, targets, policies & duties of national socio-economic development
-Decide on fundamental national financial & monetary policies; policies in external
relations; ratify international treaties; etc.
-Elect, suspend & revoke State President, Vice-President, Chairperson & Vice-
chairperson of the National Assembly, Prime Minister, Chief Justice of the Supreme People’s Court, etc. 2. Duration of each term of Na tional Assembly : 5 years
3. The National Assembly holds 2 sessions per year.
4. Laws and Resolutions of National Assembly must be APPROVED by the MAJORITY of its members (deputies)
->drafting/amendment of Constitution; decision to revoke its members; etc. must be
approved by AT LEAST 2/3 of total members
5. National Assembly deputies :
-National Assembly deputies represent the WILL & ASPIRATIONS of the People
>>> Maintain close ties with voters; collect & faithfully reflect their views &
aspirations for the consideration of the National Assembly and other state bodies
-NA’s deputies have the right to question the State President, Prime Minister, Ministers, etc.
-A deputy CANNOT be arrested/prosecuted WITHOUT the CONSENT of the National Assembly 6. State President -Is the Head of state and r
epresents the Socialist Republic of Vietnam in both domestic and foreign affairs
-To recommend NA to elect, suspend or revoke Vice-President, Prime Minister
*** Upon resolutions of the NA, to appoint, suspend or revoke Deputy Prime Ministers, Ministers, etc.
-Decide on award of medals, badges, state prizes & honors, etc.
-Have overall command of the armed forces
-Accept foreign ambassadors, etc. 7. Government
Organize the implementation of the Constitution, the laws, resolutions of the National Assembly, etc.
•Exercise uniform management of the economy, culture, society, education,
medicine, science, technology, environment, information, media, international
relations, national defense & security, etc.
•Protect rights & interests of state and society, human rights & citizens’ rights &
ensure social order & security
•Direct work of the ministries, ministerial-level agencies & bodies of the
Government, the People’s Committees at all levels
•Guide & control People’s Councils in the implementation of their legal duties & authorities
-Term of the Government is the SAME as that of the National Assembly
*** When the latter’s tenure ends, the Government shall continue in ofÏce
UNTIL the new legislature establishes a new Government 9. People’ s Court; People’s Procuracy
-People’s Courts comprise the Supreme People’s Court & other courts established by law
*** responsible for the protection of justice, human rights, citizens’ rights,
socialist regime, interests of state and legitimate rights & interests of organizations and individuals
-Term of the Chief Judge of the Supreme People’s Court is CONSISTENT with the term of National Assembly
-Decisions of People’s Courts must be RESPECTED & FULLY COMPLIED WITH
-People’s Procuracoes exercise the power of prosecution and control judicial activities
-Responsible for protection of law, human rights, citizens’ rights, socialist regime,
interests of state and legitimate rights & interests of organizations & individuals
>>> contributing to ensure that laws are STRICTLY and UNIFORMLY observed
-Term of Chairperson of the Supreme People’s Procuracy is consistent with the term of the National Assembly 10. Local Government -Administrative units of state
-The country is DIVIDED into Provinces & Cities under DIRECT CENTRAL RULE
-A city under direct central rule is divided >>> urban districts, rural districts, etc.
-A Province is divided >>> provincial cities & towns, districts
* A Provincial city/urban district is divided >>> wards
* A District is divided >>> communes & townlets
-Organize & ensure the implementation of Constitution & the laws at LOCAL LEVEL;
deal with local issues – are subject to the examination & supervision of superior state bodies