Report tài liệu
Chia sẻ tài liệu
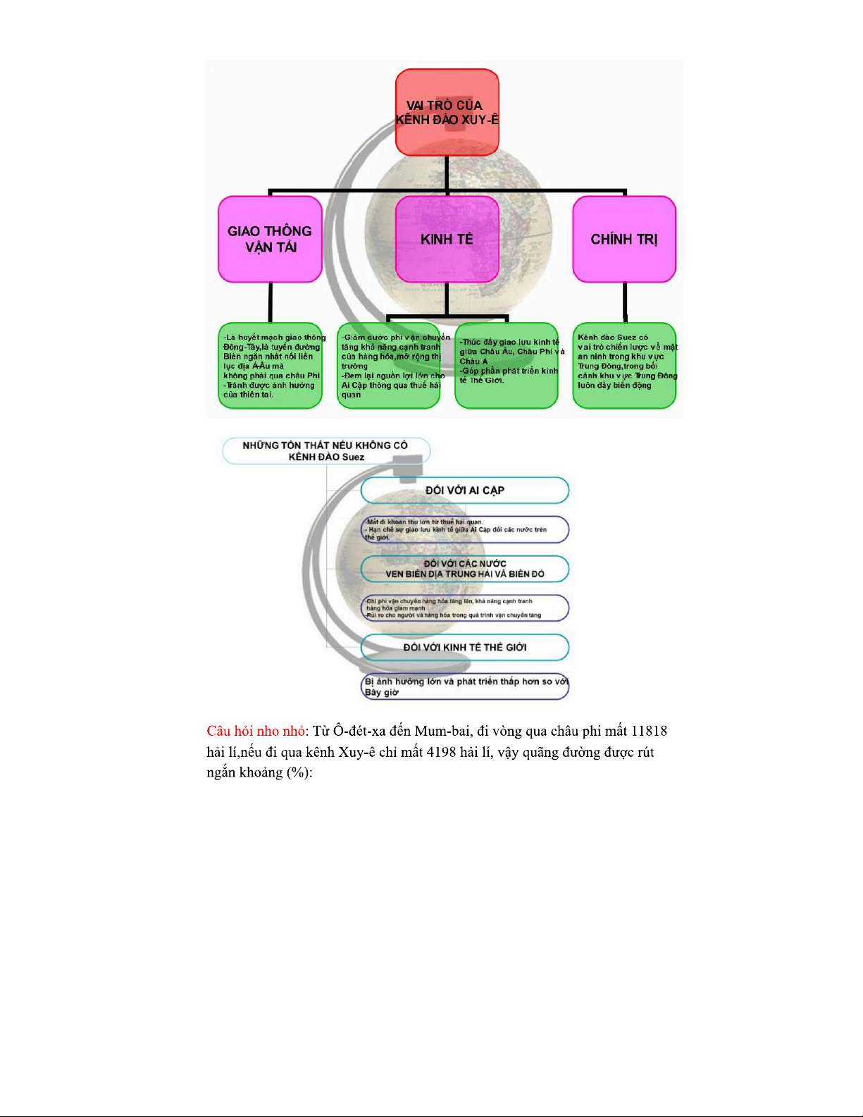
Nghiên cứu lịch sử và vai trò của kênh đào Suez trong thương mại
Nghiên cứu lịch sử và vai trò của kênh đào Suez trong thương mại
Chủ đề: Tài liệu chung Ngữ Văn 12 477 tài liệu
Môn: Ngữ Văn 12 1.6 K tài liệu
Tác giả:
Đăng nhập để bắt đầu sử dụng dịch vụ của chúng tôi.
Đăng nhập bằng GoogleSử dụng email của bạn
Sử dụng tài khoản đã đăng ký
Nghiên cứu lịch sử và vai trò của kênh đào Suez trong thương mại
Chủ đề: Tài liệu chung Ngữ Văn 12 477 tài liệu
Môn: Ngữ Văn 12 1.6 K tài liệu
Tác giả:




