Report tài liệu
Chia sẻ tài liệu
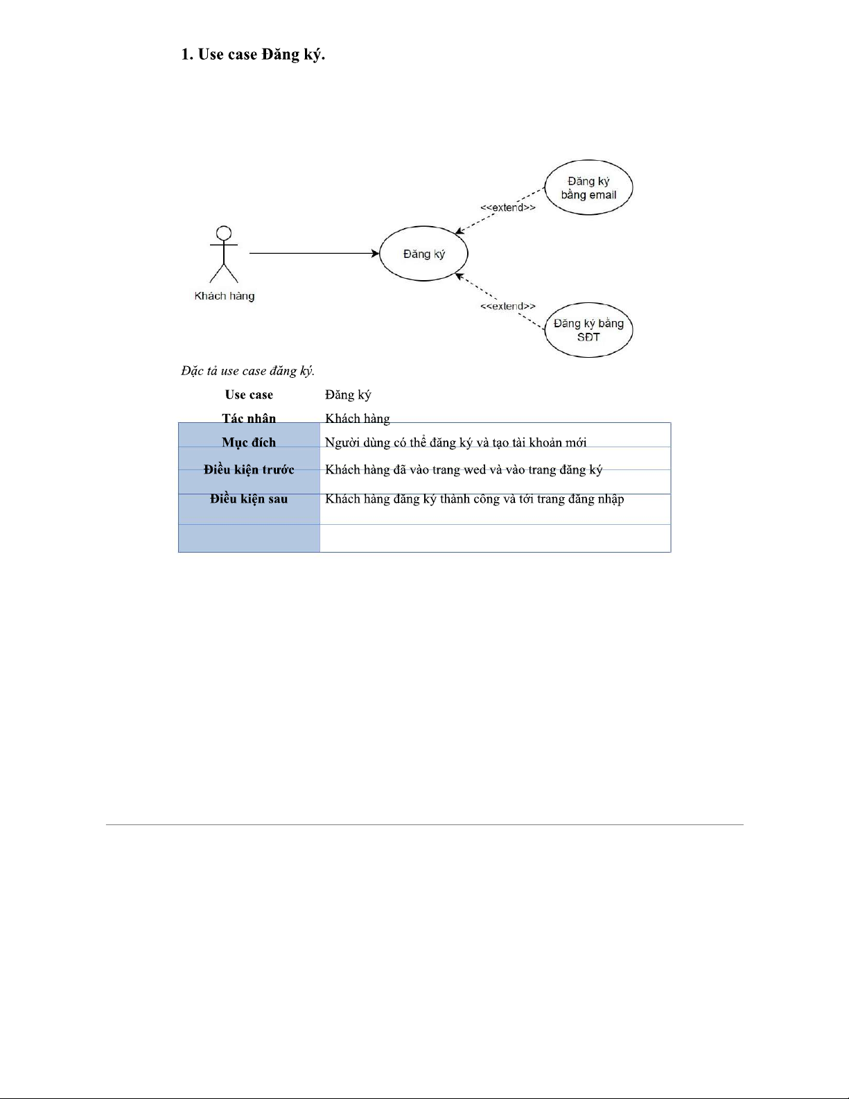
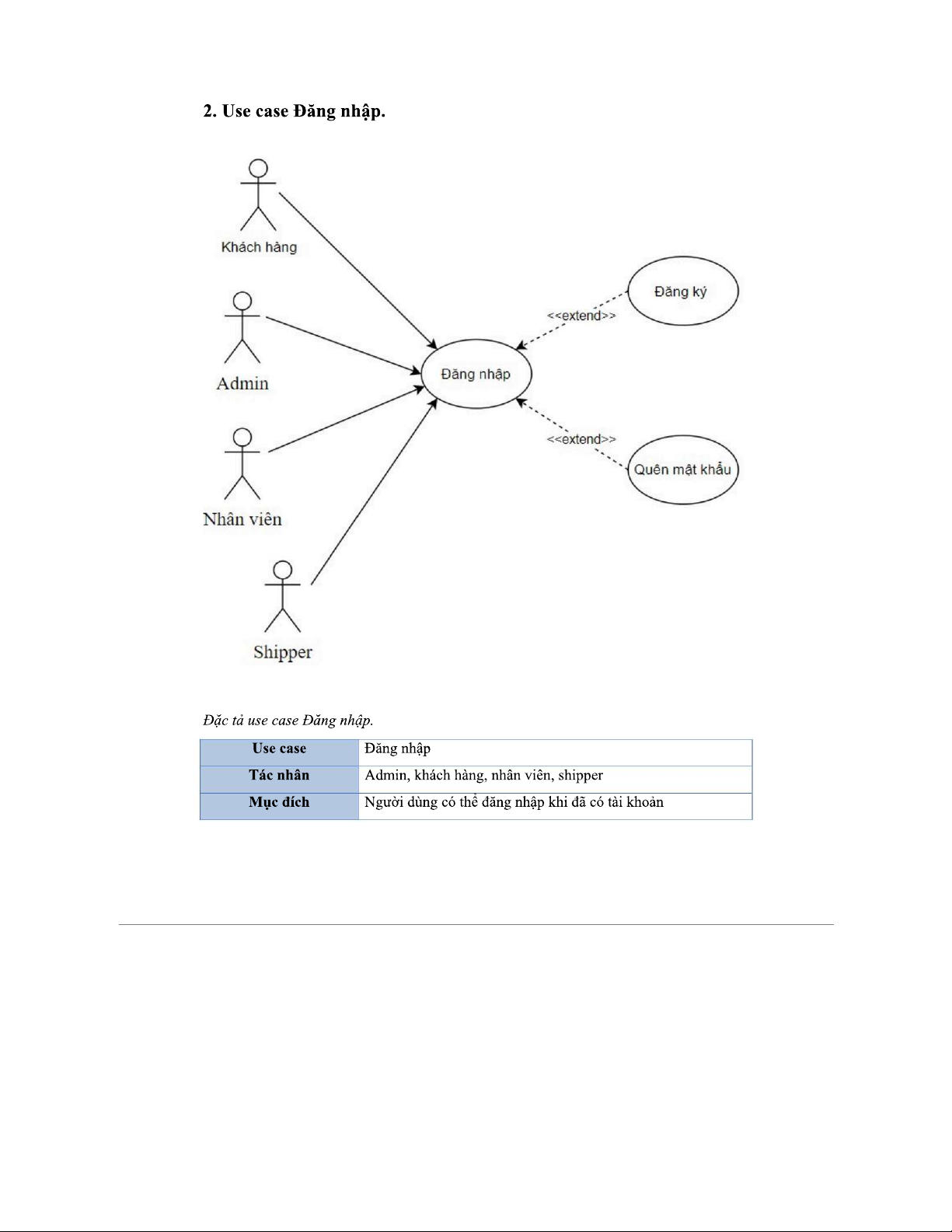
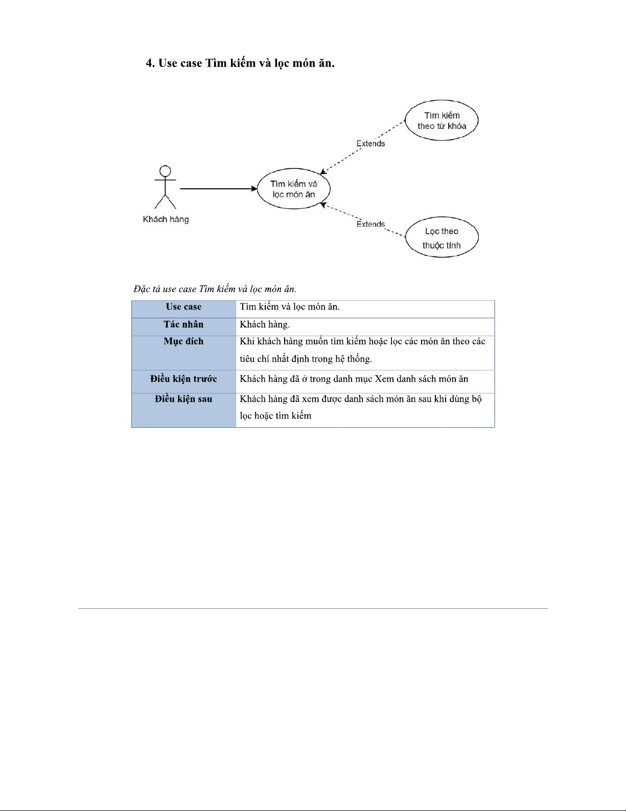
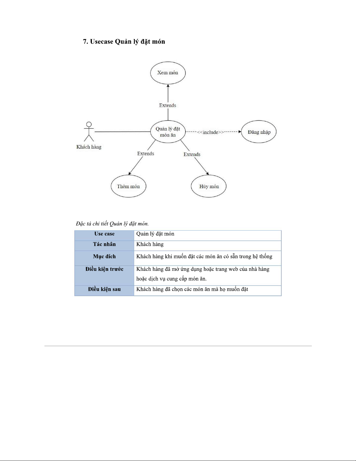
Phân rã Use Case Hệ Thống Đặt Món - Đặc Tả Chi Tiết
Phân rã Use Case Hệ Thống Đặt Món - Đặc Tả Chi Tiết
Môn: Xã hội 2.2 K tài liệu
Trường: Văn hóa - Xã hội - Nghệ thuật 2.6 K tài liệu
Tác giả:
Đăng nhập để bắt đầu sử dụng dịch vụ của chúng tôi.
Đăng nhập bằng GoogleSử dụng email của bạn
Sử dụng tài khoản đã đăng ký
Phân rã Use Case Hệ Thống Đặt Món - Đặc Tả Chi Tiết
Môn: Xã hội 2.2 K tài liệu
Trường: Văn hóa - Xã hội - Nghệ thuật 2.6 K tài liệu
Tác giả:



















