



















Preview text:
4.1. THỰC CHẤT, ĐẶC ĐIỂM, PHÂN LOẠI 4.1.1. Thực chất
Là P2 chế tạo phôi : Nấu chảy KLoại (Hợp Kim)
→ Rót vào khuôn đúc (có hình dáng k/t của vật cần Kim loại lỏng
đúc) → Đông đặc → Vật đúc (hình dạng giống như Lòng khuôn lòng khuôn đúc) Chi tiết đúc (Sử dụng ngay) Khuôn đúc Vật đúc Phôi đúc
(qua gia công CK → tăng độ
chính xác, độ bóng) Sau khi đông đặc Vật đúc
DWE / Vo Van Phong , MSc.
Add: 306C1 - Dai Co Viet Str. No.1 - Hanoi – Vietnam / E-Mail: phong-dwe@mail.hut.edu.vn Tel.: +84. (04). 8692204
4.1. THỰC CHẤT, ĐẶC ĐIỂM, PHÂN LOẠI 4.1.2. Đặc điểm Ưu điểm Nhược điểm
→ Đúc được từ các loại vật liệu khác nhau:
* Tốn KL cho hệ thống rót , phải tận dụng phế liệu Gang Thép Kim loại màu
Các loại hợp kim, v.v..
Khối lượng Vật đúc: gam → hàng trăm tấn
→ Có thể chế tạo được Vật đúc có hình dạng,
* Có nhiều khuyết tật (thiếu hụt, rỗ khí…)
kích thước phức tạp: Thân máy công cụ Vỏ động cơ
mà các phương pháp khác khó khăn hoặc
* Tính đồng nhất về tổ chức, thành phần hóa học
không thực hiện được. không cao.
→ Đúc được nhiều lớp KL khác nhau trong vật
* Khó khăn trong việc kiểm tra khuyết tật bên đúc.
trong vật đúc.
→ Cơ khí hoá, Tự động hoá
* Độ chính xác không cao.
→ Giá thành rẻ, sản xuất linh hoạt, năng suất cao
DWE / Vo Van Phong , MSc.
Add: 306C1 - Dai Co Viet Str. No.1 - Hanoi – Vietnam / E-Mail: phong-dwe@mail.hut.edu.vn Tel.: +84. (04). 8692204
2. ĐẶC ĐIỂM CỦA ĐÚC:
2.1. ƯU ĐIỂM CHUNG CỦA ĐÚC:
- Đúc được các loại vật liệu khác nhau: Gang, thép, kim loại màu, các loại hợp kim, v.v..
- Khối lượng vật đúc đa dạng: gam → hàng trăm tấn
- Có thể chế tạo được vật đúc có hình dạng, kích thước rất phức tạp mà các phương
pháp khác khó khăn hoặc không thể thực hiện được: Thân máy công cụ, vỏ động cơ,…
- Có thể tạo ra được vật đúc có nhiều lớp vật liệu khác nhau
- Khả năng Cơ khí hoá, Tự động hoá cao
- Giá thành rẻ, sản xuất linh hoạt, năng suất cao
2.2. NHƯỢC ĐIỂM CHUNG CỦA ĐÚC:
- Tốn vật liệu cho hệ thống rót, đậu hơi, đậu ngót,…
- Thường có nhiều khuyết tật: thiếu hụt kích thước, rỗ khí, thiên tích,…
- Khó khăn trong việc kiểm tra khuyết tật bên trong vật đúc
- Độ chính xác không cao
DWE / Vo Van Phong , MSc.
Add: 306C1 - Dai Co Viet Str. No.1 - Hanoi – Vietnam / E-Mail: phong-dwe@mail.hut.edu.vn Tel.: +84. (04). 8692204
4.1. THỰC CHẤT, ĐẶC ĐIỂM, PHÂN LOẠI
4.2. QUÁ TRÌNH SẢN XUẤT ĐÚC 4.1.3. Phân loại
❖ Theo VL làm KHUÔN, ĐỘ CHÍNH XÁC → Khuôn cát → Khuôn kim loại
❖ Theo thời gian sử dụng
➢ Sử dụng 1 lần (khuôn cát)
➢ Vĩnh cửu (sử dụng nhiều lần): khuôn kim loại
❖ Theo công nghệ đúc ➢ Đúc áp lực ➢ Đúc chân không ➢ Đúc ly tâm, …
DWE / Vo Van Phong , MSc.
Add: 306C1 - Dai Co Viet Str. No.1 - Hanoi – Vietnam / E-Mail: phong-dwe@mail.hut.edu.vn Tel.: +84. (04). 8692204
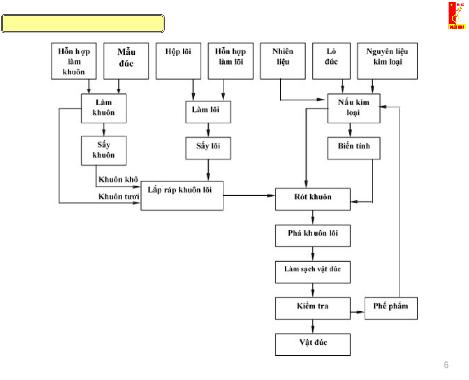
4.2. QUÁ TRÌNH SẢN XUẤT ĐÚC
Sơ đồ QTCN đúc trong khuôn cát
DWE / Vo Van Phong , MSc.
Add: 306C1 - Dai Co Viet Str. No.1 - Hanoi – Vietnam / E-Mail: phong-dwe@mail.hut.edu.vn Tel.: +84. (04). 8692204 Bộ môn Hàn&CNKL
4.2. QUÁ TRÌNH SẢN XUẤT ĐÚC 6
Sơ đồ QTCN đúc trong khuôn cát
4.1. THỰC CHẤT, ĐẶC ĐIỂM, PHÂN LOẠI
4.2. QUÁ TRÌNH SẢN XUẤT ĐÚC 4.1.3. Phân loại
Theo VL làm KHUÔN, ĐỘ CHÍNH XÁC → Khuôn cát → Khuôn kim loại Cốc rót
Đậu hơi, Đậu ngót Hòm khuôn trên Nửa khuôn trên Ống rót Cát Thao (Lõi) Định vị Nửa khuôn dưới Cát Lọc xỉ Lòng khuôn Đường dẫn
Các bộ phận cơ bản của khuôn đúc (Khuôn cát)
DWE / Vo Van Phong , MSc.
Add: 306C1 - Dai Co Viet Str. No.1 - Hanoi – Vietnam / E-Mail: phong-dwe@mail.hut.edu.vn Tel.: +84. (04). 8692204
Cấu tạo khuôn đúc 1- Lòng khuôn 2- Phễu rót 3- Ống rót 4- Rãnh lọc xỉ 5- Rãnh dẫn 6- Đậu hơi, đậu ngót 7- Hòm khuôn trên 8- Chốt định vị 9- Hòm khuôn dưới
10, 11- Hỗn hợp làm khuôn 12- Lớp cát áo 13- Lõi (thao) 14- gối lõi 15- Gân hòm khuôn 16- Xương tăng bền 17- Lỗ thoát khí
DWE / Vo Van Phong , MSc.
Add: 306C1 - Dai Co Viet Str. No.1 - Hanoi – Vietnam / E-Mail: phong-dwe@mail.hut.edu.vn Tel.: +84. (04). 8692204
Các công đoạn làm khuôn cát
DWE / Vo Van Phong , MSc.
Add: 306C1 - Dai Co Viet Str. No.1 - Hanoi – Vietnam / E-Mail: phong-dwe@mail.hut.edu.vn Tel.: +84. (04). 8692204
DWE / Vo Van Phong , MSc.
Add: 306C1 - Dai Co Viet Str. No.1 - Hanoi – Vietnam / E-Mail: phong-dwe@mail.hut.edu.vn Tel.: +84. (04). 8692204
a) Chi tiết cần chế tạo b) Bản vẽ đúc c) Bản vẽ mẫu Đậu hơi Hệ thống rót Nửa khuôn trên Chốt định vị Nửa khuôn dưới Lõi
Hình 4.3. Lắp ráp khuôn đúc
DWE / Vo Van Phong , MSc.
Add: 306C1 - Dai Co Viet Str. No.1 - Hanoi – Vietnam / E-Mail: phong-dwe@mail.hut.edu.vn Tel.: +84. (04). 8692204
4.4. Các công nghệ đúc
4.4.1. Công nghệ đúc trong khuôn cát
Là điền đầy KL lỏng vào khuôn làm bằng cát, hình dạng bên ngoài vật đúc có
hình dạng của lòng khuôn.
4.4.1.1. Bộ mẫu và hộp lõi
Gồm: mẫu, tấm mẫu, mẫu của hệ thống rót, đậu hơi, đậu ngót.
Mẫu: Dùng để tạo ra lòng khuôn, mẫu thường có hình dáng giống mặt ngoài của vật đúc.
Tấm mẫu: Dùng để kẹp mẫu khi làm khuôn.
Mẫu của hệ thống rót, đậu hơi, đậu ngót để tạo ra những bộ phận này trong khuôn.
Hộp lõi dùng để chế tạo lõi. Lõi để tạo ra hình dạng bên trong vật đúc.
a) Vật liệu làm mẫu và hộp lõi
Vật liệu làm bộ mẫu và hộp lõi phải đạt các yêu cầu:
➢ Đảm bảo độ bóng, độ chính xác;
➢ Chịu được tác dụng cơ, hóa, kg bị gỉ và ăn mòn;
➢ Bền, cứng, sử dụng được lâu;
➢ Kg bị co, trương, nứt, …;
➢ Rẻ tiền và dễ gia công.
Vật liệu thường dùng: Gỗ, KL, thạch cao, xi măng, chất dẻo,…
DWE / Vo Van Phong , MSc.
Add: 306C1 - Dai Co Viet Str. No.1 - Hanoi – Vietnam / E-Mail: phong-dwe@mail.hut.edu.vn Tel.: +84. (04). 8692204
b) Công nghệ chế tạo mẫu và hộp lõi
Bản vẽ chi tiết Bản vẽ vật đúc Bản vẽ mẫu và hộp lõi Chế tạo mẫu và hộp lõi.
Bản vẽ vật đúc: Cần thể hiện tính công nghệ của đúc (thể hiện: Mặt phân
khuôn, độ dốc đúc, bán kính góc lượn, lượng dư độ co ngót, lượng dư gia công CK).
Bản vẽ mẫu, hộp lõi: Cần thể hiện được công nghệ, nguyên vật liệu chế tạo mẫu, hộp lõi.
Nếu mẫu và hộp lõi được chế tạo từ gỗ, để tránh cong vênh khi gỗ co,
tránh nứt nẻ và tăng độ bền cần chú ý: (KL, chất deo, xi măng, …)
➢ Theo tiết diện ngang, các vòng thớ gỗ ko được trùng hướng;
➢ Theo chiều dọc thớ gỗ, các thớ cần tránh phân bố song song;
➢Khi chế tạo những bề mặt lớn cần phân ra nhiều mảnh;
➢ Để tăng sức bền mối ghép, b/m ghép làm dưới dạng mặt bậc;
➢ Dùng giấy nhám để mài và đánh bóng, sơn màu:
Màu xanh: Đúc thép; Đỏ: Đúc gang; Vàng: Đúc KL màu.
DWE / Vo Van Phong , MSc.
Add: 306C1 - Dai Co Viet Str. No.1 - Hanoi – Vietnam / E-Mail: phong-dwe@mail.hut.edu.vn Tel.: +84. (04). 8692204
4.4.1.2. Công nghệ làm khuôn và lõi
b) Vật liệu làm khuôn và lõi Yêu cầu
Tính dẻo: Để dễ làm khuôn và lõi, cho lòng khuôn và lõi rõ nét;
Độ bền: Để ko bị vỡ khi vận chuyển, lắp ráp và khi rót KL lỏng;
Tính lún: Là khả năng giảm thể tích của hỗn hợp làm khuôn khi chịu t/d của
ngoại lực. Để vật đúc dễ co ngót;
Tính thông khí: Để khí dễ thoát ra Tránh rỗ khí vật đúc;
Tính bền nhiệt: Để khuôn, lõi ko bị cháy khi rót KL lỏng;
Độ ẩm: Là lượng nước chứa trong hỗn hợp (=8%).
Các vật liệu làm khuôn và lõi
Hỗn hợp gồm: Cát, đất sét, chất kết dính và chất phụ gia.
Cát (TP chính là SiO ): Là TP chủ yếu của h2 làm khuôn, lõi; 2
Đất sét: Làm tăng độ dẻo, độ bền của hỗn hợp.
Chất kết dính: Dầu thực vật, đường, mật, nhựa thông, xi măng, … và nước thủy tinh.
Chất phụ: Tăng tính lún, thông khí, độ bóng, khả năng chịu nhiệt.
Chất phụ gồm: Mùn cưa, rơm rạ,… và chất sơn khuôn.
DWE / Vo Van Phong , MSc.
Add: 306C1 - Dai Co Viet Str. No.1 - Hanoi – Vietnam / E-Mail: phong-dwe@mail.hut.edu.vn Tel.: +84. (04). 8692204
b) Công nghệ làm khuôn và lõi bằng tay
Độ chính xác của khuôn, lõi ko cao; Năng suất thấp;
Yêu cầu trình độ công nhân cao, điều kiện LĐ nặng nhọc;
Có thể làm được các khuôn, lõi phức tạp, k/t khối lượng tùy ý.
Các phương pháp làm khuôn, lõi bằng tay
Làm khuôn, lõi bằng 2 hòm khuôn (hộp 2 nửa);
Làm khuôn, lõi bằng dưỡng gạt;
Làm khuôn, lõi bằng mẫu (hộp lõi) có miếng rời …
c) Công nghệ làm khuôn và lõi bằng máy
Khắc phục được các nhược điểm của làm khuôn = tay: Nhận được chất
lượng tốt, năng suất cao.
Tuy nhiên thao tác = máy chỉ rẻ khi hệ số sử dụng máy > 40% Dùng cho
SX hàng loạt hoặc hàng khối.
Các loại máy làm khuôn, lõi:
➢ Làm khuôn, lõi trên máy ép
➢ Làm khuôn, lõi trên máy dằn
➢ Làm khuôn, lõi trên máy vừa dằn vừa ép
DWE / Vo Van Phong , MSc.
Add: 306C1 - Dai Co Viet Str. No.1 - Hanoi – Vietnam / E-Mail: phong-dwe@mail.hut.edu.vn Tel.: +84. (04). 8692204
4.4.2. Các công nghệ đúc đặc biệt
Đúc trong khuôn cát ko thỏa mãn được nhu cầu về số lượng và
khối lượng đòi hỏi ngày càng tăng Xuất hiện các dạng đúc mới.
4.4.2.1. Đúc trong khuôn KL
Là điền đầy KL lỏng vào khuôn chế tạo bằng KL.
Cơ bản giống như khuôn cát nhưng có những đặc điểm riêng:
Tốc độ kết tinh lớn (vì nguội nhanh) Cơ tính của vật đúc tốt (hạt mịn, độ
bền, dẻo, độ dai va đập,… tăng).
Độ nhẵn b/m, độ chính xác của lòng khuôn cao Chất lượng vật đúc tốt.
Tuổi thọ của khuôn KL cao (khuôn vĩnh cửu).
Tiết kiệm t/g làm khuôn nên nâng cao NS và giảm giá thành. Nhược điểm:
Không đúc được vật đúc quá phức tạp, thành mỏng và lớn.
Dễ bị nứt, liên quan tốc độ nguội lớn và tính co kém.
Ko có tính lún và thoát khí Khó khăn cho CN đúc.
Phương pháp này chỉ thích hợp trong SX hàng loạt với vật đúc đơn
giản, nhỏ hoặc trung bình.
DWE / Vo Van Phong , MSc.
Add: 306C1 - Dai Co Viet Str. No.1 - Hanoi – Vietnam / E-Mail: phong-dwe@mail.hut.edu.vn Tel.: +84. (04). 8692204
4.4.2.2. Đúc áp lực
Là khi KL lỏng điền đầy vào lòng khuôn dưới một áp lực nhất định. Chi tiết đúc Khuôn Áp lực khí Kim loại lỏng Ống quay tròn Chi tiết đúc Bình chứa
DWE / Vo Van Phong , MSc.
Add: 306C1 - Dai Co Viet Str. No.1 - Hanoi – Vietnam / E-Mail: phong-dwe@mail.hut.edu.vn Tel.: +84. (04). 8692204 Đúc áp lực Nửa khuôn
Nửa khuôn cố định di động Cốc rót Chấu Ép giữ Vật đúc Pistong Xylanh ống dẫn Lấy vật đúc ra
DWE / Vo Van Phong , MSc.
Add: 306C1 - Dai Co Viet Str. No.1 - Hanoi – Vietnam / E-Mail: phong-dwe@mail.hut.edu.vn Tel.: +84. (04). 8692204
4.4.2.2. Đúc áp lực
Là khi KL lỏng điền đầy vào lòng khuôn dưới một áp lực nhất định. Đặc điểm:
Tốc độ điền đầy lớn.
➢ Đúc được vật phức tạp, thành mỏng (15 mm), đúc được các
loại lỗ có k/t nhỏ, hợp kim có tính dẫn nhiệt cao.
Độ bóng và độ c/x cao.
Cơ tính vật đúc cao nhờ mật độ vật đúc lớn.
Năng suất cao nhờ điền đầy nhanh và khả năng CK hóa.
Ứng dụng: để đúc các HK màu (Al, Cu,…), pít tông ô tô, xe máy, cánh tỏa nhiệt. Nhược điểm:
Ko dùng được lõi cát vì dòng chảy có áp lực lớn Hình
dạng lỗ hoặc mặt trong phải đơn giản.
Khuôn chóng bị mài mòn do dòng chảy áp lực của HK ở To cao.
DWE / Vo Van Phong , MSc.
Add: 306C1 - Dai Co Viet Str. No.1 - Hanoi – Vietnam / E-Mail: phong-dwe@mail.hut.edu.vn Tel.: +84. (04). 8692204 4.4.2.3. Đúc ly tâm
Là điền đầy HK lỏng vào khuôn quay. Lực ly tâm sinh ra khi quay làm KL
lỏng phân bố lên thành khuôn và đông đặc. Đặc điểm:
Tốc độ điền đầy lớn. Tổ chức KL mịn chặt ko tồn tại các khuyết tật rỗ khí, rỗ co ngót.
Tạo ra vật đúc có lỗ rỗng mà ko cần lõi.
Ko dùng hệ thống rót phức tạp nên ít hao phí KL.
Tạo ra vật đúc gồm vài lớp KL riêng biệt trong cùng 1 vật đúc: vừa là ưu, vừa là nhược điểm.
Dùng để đúc các loại xi lanh, xéc măng ô tô.
Đúc ly tâm đứng (a):
Trục quay thẳng đứng.
Đúc được các vật có chiều cao
nhỏ, đường kính lớn.
Đúc ly tâm ngang (b): Trục quay nằm ngang.
Đúc được các vật có đường kính
nhỏ, chiều dày mỏng, chiều dài lớn a) Đứng b) Ngang
DWE / Vo Van Phong , MSc.
Add: 306C1 - Dai Co Viet Str. No.1 - Hanoi – Vietnam / E-Mail: phong-dwe@mail.hut.edu.vn Tel.: +84. (04). 8692204