



















Preview text:
HỌC VIỆN NGÂN HÀNG KHOA TÀI CHÍNH ----------***----------
DỰ ÁN KẾT THÚC HỌC PHẦN
MÔN NĂNG LỰC SỐ ỨNG DỤNG
ĐỀ TÀI: IoT và ứng dụng của IoT trong Smarthome Nhóm thực hiện : Nhóm 5 Sinh viên thực hiện :
1. Nguyễn Thu Phương - 26A4010650
2. Lưu Thị Hà My - 26A4010642
3. Hà Thị Ngọc Ánh - 26A4010259 4. Phạm Thu Hà - 26A4010629
5. Nguyễn Khánh Linh - 26A4010637 Mã lớp học phần : 231IS52A03 Giảng viên hướng dẫn : ThS. Nguyễn Thanh Thụy
Hà Nội, ngày 17 tháng 12 năm 2023 HỌC VIỆN NGÂN HÀNG KHOA TÀI CHÍNH ----------***----------
DỰ ÁN KẾT THÚC HỌC PHẦN
MÔN NĂNG LỰC SỐ ỨNG DỤNG
ĐỀ TÀI: IoT và ứng dụng của IoT trong Smarthome
Giảng viên hướng dẫn: ThS. Nguyễn Thanh Thụy STT Họ tên Mã SV Chức vụ Nhiệm vụ Mức độ Chữ kí đóng góp xác nhận 1 Nguyễn Thu Phương 26A4010650
Trưởng nhóm Tìm nội dung chương 2, 3 20% 2 Lưu Thị Hà My 26A4010642 Thành viên Tìm nội dung chương 2,3 20% 3 Hà Thị Ngọc Ánh 26A4010259 Thành viên Tìm nội dung chương 1,3 20% 4 Phạm Thu Hà 26A4010629 Thành viên Tìm nội dung chương 1,3 20% Tổng hợp file 5 Nguyễn Khánh Linh 26A4010637 Thành viên Word, làm 20% Powerpoint MỤC LỤ C
LỜI MỞ ĐẦU...............................................................................................................1
NỘI DUNG....................................................................................................................3
Chương 1: Cơ sở lý thuyết.......................................................................................3
1.1 Tổng quan về IoT............................................................................................3
1.1.1 Khái niệm IoT............................................................................................3
1.1.2 Lịch sử hình thành và phát triển.................................................................3
1.1.3 Phạm vi ứng dụng của IoT.........................................................................4
1.1.4 Đặc tính của IoT........................................................................................5
1.1.5 Kiến trúc của một hệ thống IoT.................................................................7
a, Lớp cảm biến..............................................................................................8
b, Lớp mạng..................................................................................................10
c, Lớp xử lí dữ liệu.......................................................................................12
d, Lớp ứng dụng............................................................................................12
1.2. Tổng quan về Smarthome...........................................................................13
1.2.1 Khái niệm................................................................................................13
1.2.2 Nguyên lý hoạt động của IoT trong Smarthome......................................13
1.2.3 Một số công nghệ/thiết bị ứng dụng IoT dùng trong Smarthome.............14
Chương 2: Thực trạng............................................................................................17
2.1 Thực trạng của người dùng Smarthome trên thế giới và ở Việt Nam......17
2.2 Lợi ích............................................................................................................18
2.2.1 Lợi ích của IOT trong Smarthome...........................................................18
2.2.2. Lợi ích của Smarthome đối với người dùng............................................19
2.3 Hạn chế của những căn nhà, căn hộ bình thường so với Smarthome.......25
Chương 3: Giải pháp..............................................................................................27
3.1 Các bước xây dựng hệ thống Smarthome...................................................27
3.2 Giải pháp để xây dựng nơi ở theo mô hình nhà thông minh.....................28
3.3 Một số công cụ/ nền tảng/ phần mềm tích hợp hệ thống Smarthome.......29
a, Apple HomeKit & Siri..............................................................................29
b, Samsung SmartThings..............................................................................30
c, Hubitat Elevation......................................................................................31
d, OpenHAB.................................................................................................31
e, Home Assistant.........................................................................................32
f, Hệ thống nhà thông minh Bkav Smarthome..............................................33
g, Các công cụ khác......................................................................................34 DANH MỤC TỪ VIẾT TẮT STT Ký hiệu Nguyên nghĩa 1 IoT
Internet vạn vật kết nối 2
IARJSET Tạp chí Nghiên cứu Tiên tiến Quốc tế về Khoa học, Kỹ thuật và Công nghệ 3 RFID
Công nghệ nhận dạng đối tượng bằng sóng vô tuyến 4 IPv4
Giao thức liên mạng thế hệ 4 5 IPv6
Giao thức liên mạng thế hệ 6 6 4G
Công nghệ truyền thông thế hệ thứ tư 7 OSI
Kết nối giữa các hệ thống mở 8 NIC Thẻ giao diện mạng 9 Wi-Fi
Sóng vô tuyến truyền tín hiệu thông qua kết nối mạng không dây 10 IC
Vi mạch tích hợp điện tử 11 MQ2 Cảm biến khí ga MQ2 12 LED Đi-ốt phát quang 13 OLED Đi-ốt hữu cơ phát quang 14 CMOS
Bán dẫn kim loại ô-xít bù 15 DAS
Hệ thống thu nhập dữ liệu 16 LAN Mạng máy tính nội bộ 17 3G
Công nghệ truyền thông thế hệ thứ ba 18 RF Tần số vô tuyến 19 IEEE
Hội Kỹ sư Điện và Điện tử 20 PC Máy tính cá nhân 21 ISM
Công nghiệp, Khoa học và Y tế 22 PLC
Truyền thông đường dây điện 23 OFDM
Ghép kênh phân chia theo tần số trực giao 24 BLE
Bluetooth năng lượng thấp 25 HVAC
Hệ thống sưởi ấm, thông gió và điều hoà không khí 26 SMS Dịch vụ nhắn tin ngắn 27 SOS Tín hiệu cầu cứu 28 BRF Chất chống cháy brom 29 PVC Polyvinyl clorua 30 MQTT
Giao thức truyền thông điệp 31 GPL
Giấy phép Công cộng GNU – Giấy phép phần mềm tự do 32 MIT
Viện Công nghệ Massachusetts DANH MỤC HÌNH ẢNH
Hình 1: Bốn lĩnh vực công nghệ chính gắn với Internet of Things................................5
Hình 2: Kiến trúc 4 lớp của một hệ thống IoT...............................................................6
Hình 3: Thiết bị IoT Gateway........................................................................................9
Hình 4: Kiến trúc IoT 6 lớp.........................................................................................10
Hình 5: Tỷ lệ người đã nghe và sử dụng Smarthome tại Việt Nam..............................15
Hình 6: HomePod.........................................................................................................20 LỜI MỞ ĐẦU
Sống trong kỷ nguyên số, nhân loại được chứng kiến những bước chuyển mình của
công nghệ, nó phát triển ngày càng hiện đại, từng bước thâm nhập sâu hơn và trở thành một
phần không thể thiếu trong đời sống của mỗi con người. Đi đôi cùng với sự phát triển ấy là
sự nảy sinh vấn đề gia tăng dân số, làm cho nhu cầu về các dịch vụ và tiện ích cũng tăng
theo. Bên cạnh đó, tốc độ phát triển của các cuộc cách mạng công nghệ đang diễn ra theo số
nhân, khiến mọi thứ thay đổi chóng mặt. Do đó cá nhân, tổ chức, doanh nghiệp bắt buộc
phải thích ứng và nhanh chóng tiếp cận với công nghệ hiện đại mới có thể tồn tại và cạnh
tranh với đối thủ. Và xu thế tất cả vật thể (bao gồm con người và máy móc) đều kết nối
thông qua một mạng lưới và có thể trao đổi một lượng lớn dữ liệu sẽ đáp ứng được những
yêu cầu trên, trong đó có Internet of Things (IoT). Nhờ sự phát triển không ngừng trong
công nghệ, IoT ngày một tiến đến gần hơn với danh nghĩa là mạng máy tính toàn cầu, nơi
mà mọi người, mọi thứ đều được kết nối với Internet. Các thiết bị trong một hệ thống IoT có
khả năng tự động hóa và đơn giản hóa nhiều lĩnh vực trong cuộc sống. Lấy ví dụ trong lĩnh
vực nông nghiệp, ứng dụng của IoT là những bộ cảm biến đặt trong lòng đất để theo dõi
nhiệt độ và các thông số vật lý, hóa học giúp canh tác vụ mùa hiệu quả hơn. Hay trong y tế,
đó là những thiết bị theo dõi đường huyết, kiểm tra huyết áp, và phát hiện hydrat hóa... của con người.
Ngoài ra, IoT còn có thể được ứng dụng để xây dựng mô hình Nhà thông minh
(Smarthome). Ngày nay, trong các ngôi nhà hiện đại phải chứa rất nhiều trang thiết bị điện,
điện tử, lại thêm vấn đề về kiến trúc, khi mà khoảng cách địa lý giữa chúng quá xa sẽ khiến
cho việc điều khiển các thiết bị này trở nên bất cập. Vì vậy, việc áp dụng các công nghệ điều
khiển tự động nhằm giải quyết tương tác giữa môi trường và các thiết bị trong nhà một cách
linh hoạt, dễ dàng là điều tất yếu, và từ đó khái niệm nhà thông minh ra đời.
Dự án với đề tài “IoT và ứng dụng của IoT trong Smarthome” sẽ cung cấp thông tin
tổng quan về IoT và Smarthome, bao gồm giải thích khái niệm, kiến trúc, đặc tính của hai
đối tượng này. Dự án cũng sẽ phân tích ưu điểm của đối tượng và hạn chế của những căn
nhà, chỗ ở không theo mô hình Smarthome khi đặt lên bàn cân so sánh. Và từ hạn chế xây
dựng một số giải pháp sử dụng hệ thống IoT cho những căn nhà, căn hộ thông thường. 1 NỘI DUNG
Chương 1: Cơ sở lý thuyết 1.1 Tổng quan về IoT 1.1.1 Khái niệm IoT
Theo định nghĩa của Wikipedia: “IoT là một kịch bản của thế giới, khi mà mỗi đồ vật,
con người được cung cấp một định danh của riêng mình, và tất cả có khả năng truyền tải,
trao đổi thông tin, dữ liệu qua một mạng duy nhất mà không cần đến sự tương tác trực tiếp
giữa người với người, hay người với máy tính. IoT đã phát triển từ sự hội tụ của công nghệ
không dây, công nghệ vi cơ điện tử và Internet. Nói đơn giản là một tập hợp các thiết bị có
khả năng kết nối với nhau, với Internet và với thế giới bên ngoài để thực hiện một công việc nào đó” [1].
Bài báo “Introduction to IoT” của tạp chí IARJSET lại định nghĩa về Internet of Things
như sau: “Internet of Things (IoT) là mạng lưới của các vật thể vật lý – thiết bị, dụng cụ, xe
cộ, các tòa nhà và các đồ dùng khác được gắn điện tử, vi mạch, phần mềm, cảm ứng và sự
kết nối mạng giúp thực thi hóa việc thu thập và trao đổi dữ liệu giữa các vật thể này” [2].
Nói chung, không có một định nghĩa độc nhất nào của IoT được chấp thuận bởi tất cả
cộng đồng người dùng trên toàn thế giới. Trên thực tế là do có những nhóm người khác nhau
như viện sĩ hàn lâm, nhà nghiên cứu, những người hành nghề chuyên môn, nhà sáng chế,
nhà phát triển và các doanh nghiệp đã tự định nghĩa cho thuật ngữ này. Song tất cả những
khái niệm đó đều có một điểm chung là ý tưởng về sự tự động hóa, tối thiểu hóa sự can thiệp
của con người. Định nghĩa tốt nhất về IoT cho đến thời điểm hiện tại được phát biểu như sau:
“Một mạng lưới mở và toàn diện của các vật thể thông minh có khả năng tự tổ chức,
chia sẻ thông tin, dữ liệu và tài nguyên, phản ứng và hành động đối với các tình huống và
thay đổi của môi trường” [3].
1.1.2 Lịch sử hình thành và phát triển
Có thể thấy được rằng Internet vạn vật trong những năm gần đây đã thực sự bùng nổ và
ngày càng thâm nhập sâu hơn vào đời sống xã hội của con người. Song trên thực tế IoT đã
có từ rất lâu, khoảng từ nhiều thập kỷ trước đó. Mãi đến năm 1999, cụm từ “Internet of
Things” này mới được đưa ra thị trường bởi nhà khoa học Kevin Ashton. Ông là một trong
những nhà khoa học sáng lập ra Trung tâm Auto ID tại đại học MIT. Đây được xem là nơi 3
thiết lập các quy chuẩn toàn cầu của một phương thức giao tiếp không dây dùng sóng radio
(RFID). Cụ thể lịch sử của IOT được hình thành như sau:
Năm 1982, đã có những ý tưởng thảo luận được đưa ra về việc tổ chức và xây dựng
một mạng lưới các thiết bị thông minh.
Năm 1999, tại buổi thuyết trình của công ty Procter & Gamble, nhà khoa học Kevin
Ashton là người đầu tiên đề cập đến thuật ngữ Internet of Things.
Giai đoạn từ năm 2000 đến 2013, IoT được nghiên cứu và cho vào sử dụng rộng rãi
trong các lĩnh vực khác nhau như thiết bị chăm sóc sức khỏe hay đồ gia dụng.
Đến năm 2014, số lượng các thiết bị máy móc và di động được kết nối với mạng
Internet đã vượt qua cả dân số của thế giới lúc bấy giờ.
Năm 2015, một số loại mô hình trang trại IoT, robot IoT đã được công bố và đưa vào
ứng dụng cũng như được phát triển cho đến ngày nay [4].
1.1.3 Phạm vi ứng dụng của IoT Ngành chế tạo
Các nhà sản xuất có thể đạt được lợi thế cạnh tranh bằng cách sử dụng giám sát dây
chuyền sản xuất để cho phép bảo trì chủ động trên thiết bị khi cảm biến phát hiện ra lỗi sắp xảy ra.
Các cảm biến thực sự có thể đo lường khi sản lượng sản xuất bị tổn hại. Với sự trợ giúp
của cảnh báo cảm biến, các nhà sản xuất có thể nhanh chóng kiểm tra độ chính xác của thiết
bị hoặc loại bỏ nó khỏi sản xuất cho đến khi nó được sửa chữa. Điều này cho phép các công
ty giảm chi phí hoạt động, có thời gian hoạt động tốt hơn và cải thiện quản lý hiệu suất tài sản. Ngành ô tô
Ngành công nghiệp ô tô đã nhận ra những lợi thế đáng kể từ việc sử dụng các ứng dụng
IoT. Ngoài những lợi ích của việc áp dụng IoT vào dây chuyền sản xuất, các cảm biến có thể
phát hiện lỗi thiết bị sắp xảy ra trên các phương tiện đã đi trên đường và có thể cảnh báo cho
người lái xe một cách chi tiết.
Nhờ thông tin tổng hợp được thu thập bởi các ứng dụng dựa trên IoT, các nhà sản xuất
và nhà cung cấp ô tô có thể tìm hiểu thêm về cách giữ cho xe chạy và thông báo cho chủ xe
về các thông tin phía trước. Giao thông vận tải 4
Các đội xe ô tô, xe tải và tàu chở hàng tồn kho có thể được định tuyến lại dựa trên điều
kiện thời tiết, tính sẵn có của xe hoặc tính khả dụng của tài xế, nhờ dữ liệu cảm biến IoT.
Bản thân hàng tồn kho cũng có thể được trang bị các cảm biến để theo dõi và kiểm soát nhiệt độ.
Các ngành công nghiệp thực phẩm và đồ uống, hoa và dược phẩm thường là những mặt
hàng tồn kho nhạy cảm với nhiệt độ sẽ được hưởng lợi rất nhiều từ các ứng dụng giám sát
IoT gửi thông báo khi nhiệt độ tăng hoặc giảm có thể ảnh hưởng đến sản phẩm. Ngành bán lẻ
Các ứng dụng IoT cho phép các công ty bán lẻ quản lý hàng tồn kho, cải thiện trải
nghiệm của khách hàng, tối ưu hóa chuỗi cung ứng và giảm chi phí hoạt động.
Ví dụ: kệ thông minh được trang bị cảm biến trọng lượng có thể thu thập thông tin dựa
trên RFID và gửi dữ liệu tới nền tảng IoT để tự động theo dõi hàng tồn kho và kích hoạt
cảnh báo nếu các mặt hàng sắp hết. Chăm sóc sức khỏe
IoT cung cấp nhiều lợi ích cho ngành chăm sóc sức khỏe. Bác sĩ, y tá thường cần biết
chính xác vị trí của các tài sản hỗ trợ bệnh nhân như xe lăn. Khi xe lăn của bệnh viện được
trang bị cảm biến IoT, chúng có thể được theo dõi từ ứng dụng giám sát tài sản IoT để bất kỳ
ai đang tìm kiếm đều có thể nhanh chóng tìm thấy chiếc xe lăn có sẵn gần nhất.
Nhiều tài sản của bệnh viện có thể được theo dõi theo cách này để đảm bảo sử dụng
hợp lý cũng như kế toán tài chính cho các tài sản vật chất trong mỗi khoa [5]. 1.1.4 Đặc tính của IoT Thông minh
Trong thời gian đầu phát triển, khả năng điều khiển tự động và thông minh không nằm
trong ý tưởng về IoT. Máy móc và thiết bị lúc này có thể nhận biết và phản hồi lại môi
trường xung quanh, tự điều khiển mà không cần kết nối mạng. Tuy nhiên, nếu chỉ dừng lại ở
các hoạt động riêng lẻ đó thì các thiết bị vẫn còn nhiều hạn chế. Từ đó, một số nhà nghiên
cứu đã đặt vấn đề kết hợp IoT và khả năng tự điều khiển lại với nhau.
Trong tương lai IoT sẽ trở thành một mạng lưới các thực thể thông minh có khả năng
tự tổ chức và hoạt động riêng lẻ tùy theo tình huống, môi trường, đồng thời chúng cũng có
thể liên lạc với nhau để trao đổi thông tin, dữ liệu. Khả năng kết nối liên thông với IoT rất 5
quan trọng và cốt lõi. Bất cứ thiết bị và thực thể nào cũng có thể kết nối với nhau thông qua
mạng lưới thông tin và cơ sở hạ tầng liên lạc tổng thể.
Ngoài ra, việc tích hợp trí thông minh vào hệ thống IoT còn có thể giúp các thiết bị, đồ
vật, phần mềm thu thập và phân tích các dấu vết hành động của con người. Mỗi khi chúng ta
có bất kỳ tương tác nào tới hệ thống, phiên bản số của các tương tác đó sẽ được ghi nhận và
phân tích ngay lập tức. Từ đó, phát hiện ra các tri thức mới liên quan tới cuộc sống, môi
trường, các mối tương tác xã hội cũng như hành vi của con người. Điều này rất quan trọng,
giúp cho hệ thống phát triển một cách linh hoạt và đạt hiệu quả tương tác ngày càng cao hơn theo thời gian.
Kiến trúc dựa trên sự kiện
Các thực thể, máy móc trong hệ thống IoT sẽ phản hồi dựa theo các sự kiện diễn ra
trong lúc chúng hoạt động theo thời gian thực. Mạng lưới các cảm biến có khả năng thay đổi
linh hoạt chính là thành phần cơ bản của hệ thống IoT. Trạng thái của các thiết bị sẽ tự động
thay đổi. Ví dụ, kết nối hoặc bị ngắt, đang ngủ hoặc thức dậy, thay đổi vị trí hoặc tốc độ…
Xa hơn nữa, số lượng thiết bị trong hệ thống IoT có thể tự động thay đổi, cho phép nhiều
thiết bị mới có thể được tích hợp thành công vào hệ thống hiện tại.
Một hệ thống phức tạp và không đồng nhất
Hệ thống IoT mang tính chất phức tạp bởi vì nó bao gồm một lượng lớn các đường liên
kết giữa nhiều thiết bị, máy móc, dịch vụ với nhau. Với khả năng thêm vào các thành phần
mới, hệ thống IoT có thể sẽ cung cấp các dịch vụ liên quan đến “Things”, chẳng hạn như bảo
vệ sự riêng tư và nhất quán giữa thực thể vật lý và thực thể ảo. Để cung cấp được dịch vụ
này, công nghệ phần cứng và công nghệ thông tin (phần mềm) sẽ phải thay đổi.
Bên cạnh đó, các thiết bị trong IoT là không đồng nhất vì nó có phần cứng khác nhau
và mạng khác nhau. Các thiết bị giữa các mạng có thể tương tác với nhau nhờ vào sự liên
thông và kết nối của các mạng.
Quy mô và kích thước lớn
Sẽ có một số lượng rất lớn các thiết bị được quản lý và giao tiếp với nhau trong hệ
thống IoT. Số lượng này lớn hơn nhiều so với số lượng máy tính kết nối Internet hiện nay.
Số lượng các thông tin được truyền bởi thiết bị sẽ lớn hơn nhiều so với được truyền bởi con
người. Một mạng lưới IoT có thể chứa từ 50 đến 100 nghìn tỷ đối tượng được kết nối và
mạng lưới này có thể theo dõi sự di chuyển của từng đối tượng. Một con người sống trong
thành thị có thể bị bao bọc xung quanh bởi 1.000 đến 5.000 đối tượng có khả năng theo dõi. 6
Tính không gian và thời gian
Trong hệ thống IoT, vị trí địa lý chính xác của một vật nào đó rất quan trọng. Hiện nay,
Internet chủ yếu sử dụng để quản lý thông tin được xử lí bởi con người. Do đó những thông
tin như địa điểm, thời gian, không gian của đối tượng không mấy quan trọng bởi người xử lí
thông tin có thể quyết định các thông tin này có cần thiết hay không và nếu cần họ có thể bổ
sung thêm. Trong khi đó, IoT về lý thuyết sẽ thu thập rất nhiều dữ liệu, trong đó có thể có dữ
liệu thừa về địa điểm, việc xử lí dữ liệu đó được xem như không hiệu quả. Ngoài ra, việc xử
lí một khối lượng lớn dữ liệu trong thời gian ngắn đủ để đáp ứng cho hoạt động của các đối
tượng cũng là một thách thức lớn hiện nay. Luồng năng lượng mới
Hiện nay, IoT đang trải qua giai đoạn phát triển “bộc phát”. Điều này xảy ra nhờ vào
một số nhân tố, trong đó gồm giao thức liên mạng thế hệ 6 (IPv6), công nghệ 4G, chi phí và
tính sẵn có của công nghệ. Trong 5 năm tiếp theo, chúng ta sẽ thấy ngày càng có nhiều thiết bị trên thị trường.
Một số thách thức được đặt ra là quản lý dữ liệu và chuyển sang IPv6 (IPv6 đã sẵn
sàng và chạy với địa chỉ đã được cấp phát trong khi IPv4 đã cạn kiệt và năm 2011 chỉ còn lại
những địa chỉ cuối cùng). IPv6 cần thiết cho tương lai của IoT, với IPv6 chúng ta sẽ có
lượng địa chỉ phong phú và điều này sẽ mở ra khả năng gán địa chỉ cho mỗi thiết bị và con
chip điện tử. Theo đó, các giải pháp sẽ trở nên đơn giản và rõ ràng hơn, có thể phục hồi đến
từng mục địa chỉ riêng và phạm vi phát triển lớn. Sự phát triển của IoT sẽ mang đến luồng
năng lượng mới, tăng khả năng tương tác và giúp xây dựng nhiều hệ thống thông minh,
trong đó có các thư viện thông minh, nhằm nâng cao chất lượng cuộc sống của con người [6].
1.1.5 Kiến trúc của một hệ thống IoT
Sự phát triển của IoT không phải là sự phát triển của một công nghệ riêng lẻ nào mà là
sự tổng hợp, thúc đẩy cải tiến không ngừng của hàng loạt các lĩnh vực công nghệ nền tảng
Hình 1: Bốn lĩnh vực công nghệ chính gắn với Internet of Things (Nguồn: Beecham)
khác nhau, trong đó gồm 4 lĩnh vực công nghệ chính luôn gắn liền với sự phát triển xu thế
IoT bao gồm: phần cứng, truyền thông kết nối, phần mềm và ứng dụng [7].
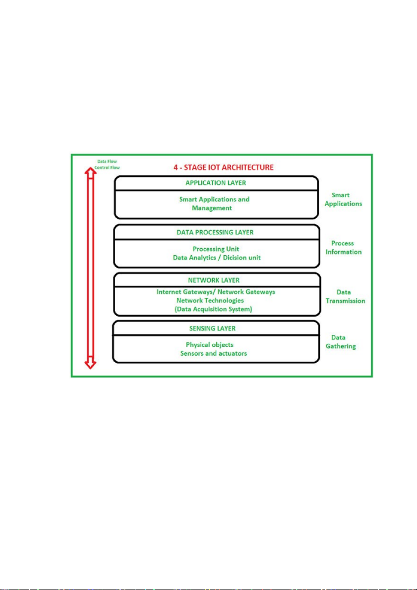
Để triển khai thực tế, đòi hỏi định nghĩa một kiến trúc tổng quát IoT theo các lớp của
mô hình lý thuyết OSI để có thể ứng dụng chung trong nhiều lĩnh vực, ngữ cảnh. Sau nhiều
năm phát triển và từ các nghiên cứu chỉ ra rằng kiến trúc IoT có thể chia thành 3 lớp, 4 lớp
hoặc thậm chí là 5 lớp tùy theo tính chi tiết của kiến trúc, nhưng nhìn chung mô hình 4 lớp
phổ biến và được ứng dụng nhiều nhất gồm các lớp: lớp cảm biến (sensing layer), lớp mạng
(network layer), lớp xử lí dữ liệu (data processing layer) và lớp ứng dụng (application layer),
bên cạnh đó yếu tố bảo mật đi kèm mỗi lớp cũng cực kỳ quan trọng [8]. 8
Hình 2: Kiến trúc 4 lớp của một hệ thống IoT a, Lớp cảm biến
Cảm biến IoT có phần giống với Network Interface Cards (NIC), kết nối các máy tính
thông qua Ethernet hoặc Wi-Fi. Trên thực tế, cảm biến IoT có các địa chỉ IPv6 duy nhất để
tiện theo dõi trên mạng IoT. Theo đó, những cảm biến giống như hệ thống thần kinh trên các
mạng IoT vì chúng phát hiện và đo lường các hiện tượng trong thế giới thực.
Trên thực tế có rất nhiều các loại cảm biến IoT đang được sử dụng khá rộng rãi trong nhiều ứng dụng. Cảm biến nhiệt độ
Cảm biến nhiệt độ tương tự trong một nhiệt kế (thủy ngân). Phiên bản kỹ thuật số của
chúng bao gồm một mạch tích hợp điện tử (IC) kết hợp với bộ điều khiển vi mô và pin siêu
công suất. Thông thường, chúng phổ biến trong máy điều nhiệt kỹ thuật số, lò sưởi phòng, lò vi sóng,…
Cảm biến này được sử dụng để đo nhiệt độ môi trường xung quanh và điện áp đầu ra tỷ
lệ tuyến tính với nhiệt độ C. Điện áp hoạt động là 4 - 30V, và nó là một cảm biến tương tự,
dựa trên một ứng dụng được thiết kế các bóng bán dẫn khác nhau. Cảm biến độ ẩm
Lượng hơi nước trong không khí hoặc độ ẩm có thể ảnh hưởng đến sự thoải mái của
con người hay các quy trình sản xuất trong ngành công nghiệp. Vì vậy ta cần phải theo dõi
độ ẩm thường xuyên, đơn vị phổ biến là độ ẩm tương đối (rh), điểm sương/sương (DF PT)
và các bộ phận trên 1 triệu điểm (PPM) Cảm biến tiệm cận
Nhiều người trong chúng ta đã có trải nghiệm trực tiếp với các cảm biến này điển hình
như việc sử dụng smartphone. Cảm biến tiệm cận có thể tìm thấy sự hiện diện của các vật 9
thể gần đó và rất nhạy cảm với các cử chỉ. Về mặt kỹ thuật, chúng có thể sử dụng các tụ điện
tạo ra dòng điện từ. Chúng cũng có thể sử dụng các pin quang điện, sonar và tia hồng ngoại.
Một số ứng dụng của cảm biến tiệm cận bao gồm đỗ xe thông minh, xe tự hành và giày thông minh. Cảm biến chuyển động
Cảm biến chuyển động rất nhạy và sử dụng các vi sóng để phát hiện sự thay đổi (dịch
chuyển) trong môi trường xung quanh, do các vật thể chuyển động tạo ra. Chúng khác với
các cảm biến tiệm cận ở tất cả các khía cạnh: vỏ, mạch và ứng dụng. Tuy nhiên, chúng cũng
có thể được sử dụng như cảm biến tiệm cận.
Các mạch thường bao gồm một loạt các cảm biến chuyển động trong bo mạch và bộ
điều khiển vi mô. Ngoài ra, đèn LED phát sáng theo đúng hướng khi chúng phát hiện sự
thay đổi trong môi trường. Cảm biến khí
Nó được sử dụng để theo dõi những thay đổi về chất lượng không khí và phát hiện sự
hiện diện của các loại khí khác nhau. Trong cảm biến này chủ yếu được sử dụng trong các
ngành sản xuất, trạm vũ trụ và công nghiệp hóa học, cảm biến khí thay thế có sẵn, nhưng
chủ yếu, MQ2 được sử dụng trong các ngành công nghiệp IoT. Cảm biến khói
Thiết bị phát hiện khói thường được gắn trong khách sạn và nhiều ngôi nhà. Thông
thường, chúng sử dụng chùm tia laser để phát hiện bụi trong không khí. Trong mọi trường
hợp, chúng bắt đầu báo động sau khi lượng bụi phát hiện được đạt đến một mức nhất định.
Ngoài công dụng hạn chế việc hút thuốc, những cảm biến này còn được sử dụng trong các
thiết bị tiêu dùng, IoT công nghiệp và các tòa nhà thông minh. Gia tốc kế
Gia tốc kế đang trở nên phổ biến trong điện thoại thông minh vì chúng giúp kiểm soát
thiết bị cảm ứng. Trong IoT, chúng được sử dụng trong việc nghiêng, phóng to, lắc và điều
hướng một thiết bị thông minh. Rõ ràng, điều này khiến chúng thật tuyệt vời đối với các
thiết bị tiêu dùng thông minh như TV OLED có thể cuộn lại. Đáng nói hơn, gia tốc kế là một
trong những cảm biến rẻ nhất mà người dùng có thể mua trực tuyến. Cảm biến áp suất 10
Cảm biến áp suất không khí thường được tìm thấy trong đồng hồ đo áp suất, áp kế và
thậm chí trong điện thoại thông minh. Trong thực tế, hãy nhớ đến nó khi điện thoại cho bạn
biết độ cao chính xác tính từ mực nước biển. Những cảm biến này có rất nhiều ứng dụng
trong nhà thông minh. Ví dụ, hãy tưởng tượng nếu có hiện tượng rò rỉ nước trong nhà, chắc
chắn, cảm biến áp suất trên các thiết bị thông minh sẽ tự động kích hoạt và tắt thiết bị. Nhìn
chung, giống như gia tốc kế, chúng khá rẻ. Cảm biến ảnh Các cảm biến hình ảnh được sử dụng để
chuyển đổi hình ảnh quang học thành tín hiệu điện. Thiết bị camera được sử dụng để chụp
ánh sáng. Điều này phản ánh khả năng đáp ứng với các màu sắc khác nhau của cảm biến
CMOS mù màu. Microlens được sử dụng để tập trung tín hiệu đến. Đây là một trong những
cảm biến phổ biến nhất trong ngành [9]. b, Lớp mạng
Các cổng Internet, hệ thống thu nhập dữ liệu (Data Acquisition System - DAS) xuất
hiện trong lớp này. DAS thực hiện chức năng tổng hợp và chuyển đổi dữ liệu (Thu thập dữ
liệu và tổng hợp dữ liệu sau đó chuyển đổi dữ liệu analog của cảm biến sang dữ liệu digital,
…). Các cổng nâng cao chủ yếu mở ra kết nối giữa mạng cảm biến và Internet cũng thực
hiện nhiều chức năng cơ bản, như bảo vệ chống phần mềm độc hại và lọc một số lần ra
quyết định dựa trên dữ liệu đã nhập và các dịch vụ quản lý dữ liệu.
IoT Gateway là một thiết bị phổ biến của lớp mạng, đóng vai trò là điểm kết nối giữa
đám mây và các thiết bị điều khiển, cảm biến và các thiết bị thông minh, … Tất cả dữ liệu di
chuyển lên đám mây hoặc ngược lại sẽ đi qua gateway này. IoT Gateway thông thường sẽ là
một thiết bị phần cứng chuyên dụng, có thiết kế linh hoạt, chịu được môi trường khắc nghiệt,
hỗ trợ các chuẩn kết nối cục bộ như: LAN, Wi-Fi, 3G, Zigbee, Z-wave, RF. Hoặc nó cũng 11
có thể là một máy chủ thông thường nếu không gian lắp đặt cho phép, được cài đặt phần
mềm gateway và tích hợp các cổng kết nối, wireless phù hợp.
Một số cảm biến có thể tạo ra hàng chục ngàn điểm dữ liệu mỗi giây. IoT Gateway
cung cấp một nơi để xử lí trước dữ liệu cục bộ ở vùng biên trước khi nó được gửi lên đám
mây. Khi dữ liệu được tổng hợp, thu gọn và phân tích một cách khôn ngoan ở vùng biên, nó
sẽ giảm thiểu khối lượng dữ liệu cần chuyển tiếp lên đám mây, điều này có thể tác động lớn
đến thời gian hồi đáp và chi phí đường truyền mạng.
Các chức năng của IoT Gateway
Một IoT Gateway đa năng có thể thực hiện bất kỳ nhiệm vụ nào sau đây:
Tạo điều kiện giao tiếp với các thiết bị cũ hoặc không có kết nối Internet.
Bộ nhớ đệm dữ liệu, caching và media streaming.
Xử lí trước dữ liệu (data preprocessing), làm sạch, lọc và tối ưu hóa. Tổng hợp dữ liệu thô.
Liên lạc Device-to-Device / Machine-to-Machine.
Tính năng kết nối mạng và lưu trữ dữ liệu trực tiếp.
Trực quan hóa dữ liệu và phân tích dữ liệu cơ bản thông qua các ứng dụng IoT Gateway.
Tính năng lịch sử dữ liệu ngắn hạn.
Bảo mật – quản lý truy cập người dùng và các tính năng bảo mật mạng.
Quản lý cấu hình thiết bị. Chẩn đoán hệ thống. c, Lớp xử lí dữ liệu
Đây là đơn vị xử lí của hệ sinh thái IoT. Tại đây, dữ liệu được phân tích và xử lí trước
khi gửi đến trung tâm dữ liệu, nơi dữ liệu được truy cập bởi các ứng dụng phần mềm thường
được gọi là ứng dụng kinh doanh. Đây là nơi dữ liệu được theo dõi và quản lý. Các hành
động khác cũng được chuẩn bị tại lớp này. Tại đây có chứa các công nghệ như điện toán đám
mây (Cloud computing), tính toán rộng khắp (Ubiquitous computing). 12 d, Lớp ứng dụng
Đây là lớp cuối cùng trong 4 giai đoạn của kiến trúc IoT. Trung tâm dữ liệu hoặc đám
mây (Cloud) là giai đoạn quản lý, nơi dữ liệu được quản lý và sử dụng bởi các ứng dụng
người dùng cuối như nông nghiệp, chăm sóc sức khỏe, hàng không vũ trụ, nông nghiệp,
quốc phòng và những ứng dụng khác.
Ngoài ra hệ thống IoT còn có kiến trúc 3 lớp, 5 lớp, thậm chí là 6 lớp.
Hình 4: Kiến trúc IoT 6 lớp (Nguồn: ResearchGate) 13