


















Preview text:
ĐẠI HỌC BÁCH KHOA HÀ NỘI
TRƯỜNG ĐIỆN - ĐIỆN TỬ BÀI TẬP LỚN
Môn: Phân tích thiết kế hướng đối tượng
Đề tài: Hệ thống quản lý đăng kí khám chữa bệnh.
Giảng viên hướng dẫn: Th.S Vũ Song Tùng Sinh viên thực hiện: Lê Văn Kiều Quý 20193070
Hà Nội, tháng 7 năm 2022. LỜI MỞ ĐẦU
Hiện nay, trong thời đại 4.0, công nghệ thông tin phát triển như vũ bão. Mọi
thứ đều phải chuyển mình để bắt kịp xu hướng của thời đại nếu không muốn bị
bỏ lại phía sau. Việc áp dụng công nghệ vào cuộc sống đã và đang dần phổ biến
hơn bao giờ hết, khiến cho công việc được thực hiện một cách nhanh chóng và
chuẩn xác hơn, giảm gánh nặng, chi phí vận hành hệ thống.
Trải qua đại dịch Covid 19, con người ngày càng quan tâm tới sức khỏe của
bản thân và mọi người. Cùng với đó là các bệnh viện, cơ sở, trung tâm chăm sóc
sức khỏe cho người dân ngày càng xuất hiện nhiều hơn nhằm đáp ứng nhu cầu ngày càng cao.
Việc áp dụng công nghệ vào y tế ngày càng được quan tâm bởi những ưu
điểm, lợi ích mà nó mang lại. Nếu như trước đây, việc đăng kí khám chữa bệnh
chưa được vi tính hóa thì rất nhiều công việc được thực hiện thủ công trên giấy
tờ rất rườm rà phức tạp dẫn tới phức sai sót, lãng phí thời gian, chưa chủ động.
Thậm chí việc đến tận bệnh viện đăng kí còn tăng nguy cơ lây lan dịch bệnh.
Đó là lý do để em lựa chọn đề tài Thiết kế hệ thống quản lý đăng kí khám
chữa bệnh. Hệ thống đơn giản, tinh chỉnh gọn gàng dễ dàng triển khai tại bất kì
cơ sở khám chữa bệnh nào.
Do kiến thức còn hạn chế cũng như chưa có sự tham khảo trực tiếp từ các
cơ sở khám chữa bệnh nên hệ thống có thể chưa thực sự tối ưu, phù hợp hay còn
những thiếu sót. Vì vậy, em rất mong nhận được ý kiến từ thầy để bài phân tích
hệ thống này được hoàn thiện hơn. Em xin chân thành cảm ơn. MỤC LỤC Trang LỜI MỞ ĐẦU 2
DANH MỤC HÌNH VẼ 4
DANH MỤC BẢNG BIỂU 5
CHƯƠNG 1. TỔNG QUAN HỆ THỐNG 1.1.
Tổng quan chức năng hệ thống 6 1.2. Thiết kế kiến trúc 6
CHƯƠNG 2. BẢNG KÊ UCP 9
CHƯƠNG 3. BIỂU ĐỒ USE CASE 3.1.
Biểu đồ use case quản trị viên 14 3.2.
Biểu đồ use case bệnh nhân 15 3.3.
Biểu đồ use case bác sĩ 16
CHƯƠNG 4. BIỂU ĐỒ ACTIVITY
4.1 Biểu đồ activity của bệnh nhân 17
4.2 Biểu đồ activity của bác sĩ 20
4.3 Biểu đồ activity của quản trị viên 22
CHƯƠNG 5. BIỂU ĐỒ SEQUENCE 5. 1
Biểu đồ sequence chức năng Sign in/ Login 26 5. 2
Biểu đồ sequence chức năng của bệnh nhân 28 5. 3
Biều đồ sequence chức năng của quản trị viên 30 5. 4
Biểu đồ sequence chức năng của bác sĩ 33
CHƯƠNG 6. BIỂU ĐỒ CLASS 35 KẾT LUẬN 36 DANH MỤC HÌNH VẼ Trang Hình 1. Mô hình MVC 7
Hình 2. Usecase của Quản trị viên 14
Hình 3. Usecase của Bệnh nhân 15
Hình 4. Usecase của Bác sĩ 16
Hình 5. Biểu đồ hoạt động đăng kí tài khoản bệnh nhân 17
Hình 6. Biểu đồ hoạt động đăng kí khám của bệnh nhân 18
Hình 7. Biểu đồ hoạt động sửa lịch khám của bệnh nhân. 19
Hình 8. Biểu đồ hoạt động cập nhật kết quả khám của bác sĩ 20
Hình 9. Biểu đồ hoạt động sửa lịch khám của bác sĩ 21
Hình 10. Biểu đồ hoạt động sửa lịch khám của bác sĩ 22
Hình 11. Biểu đồ hoạt động chỉnh sửa thông tin chuyên khoa 23
Hình 12. Biểu đồ hoạt động thêm dịch vụ của Quản trị viên 24
Hình 13. Biểu đồ hoạt động thêm bác sĩ của Quản trị viên. 25
Hình 14. Biểu đồ Sequence chức năng Đăng nhập của User 26
Hình 15. Biểu đồ Sequence chức năng Tạo tài khoản bệnh nhân 27
Hình 16. Biểu đồ Sequence chức năng đăng kí khám của bệnh nhân 28
Hình 17. Biểu đồ Sequence của hoạt động sửa lịch đăng kí khám 29 của bệnh nhân
Hình 18. Biểu đồ Sequence chức năng Sửa dịch vụ của Admin 30
Hình 19. Biểu đồ Sequence chức năng Sửa chuyên khoa của Admin 31
Hình 20. Biểu đồ Sequence chức năng Sửa thông tin bác sĩ của 32 Admin
Hình 21. Biểu đồ Sequence chức năng Cập nhật kết quả của Bác sĩ 33
Hình 22. Biểu đồ Sequence Sửa lịch khám của Bác sĩ 34
Hình 23. Biểu đồ Class của hệ thống. 35
DANH MỤC BẢNG BIỂU Trang 3 Bảng 1. Danh sách actors 9
Bảng 2. Danh sách chứa năng 10
Bảng 3. Bảng chuyển đổi Use – Case 11 Bảng 4. Phân loại Actors 12 Bảng 5. Bảng kê UCP 12
CHƯƠNG 1. TỔNG QUAN VỀ HỆ THỐNG
1.1. Tổng quan chức năng của hệ thống
Đối tượng sử dụng hệ thống được chia thành ba nhóm:
• Admin – Quản trị viên. • Doctor – Bác sĩ. • Patient – Bệnh nhân.
a. Chức năng của Quản trị viên
- Đăng nhập/ Đăng xuất/ Đổi mật khẩu.
- Chỉnh sửa thông tin bác sĩ: Thêm/ sửa/ xóa bác sĩ.
- Chỉnh sửa thông tin chuyên khoa: Thêm/ sửa/ xóa chuyên khoa.
- Chỉnh sửa thông tin dịch vụ: Thêm/ sửa/ xóa dịch vụ.
- Chỉnh sửa trang tin tức: Thêm/ xóa tin tức.
b. Chức năng của Bác sĩ
- Đăng nhập/ Đăng xuất/ Đổi mật khẩu.
- Cập nhật kết quả khám của bệnh nhân: Thêm tiền sử/ kết quả khám/ chỉ định.
- Chỉnh sửa lịch khám của bác sĩ: Thêm/ sửa/ xóa lịch khám.
c. Chức năng của Bệnh nhân - Tạo tài khoản.
- Đăng nhập/ đăng xuất. - Thay đổi mật khẩu.
- Chỉnh sửa thông tin bệnh nhân.
- Chỉnh sửa đăng kí khám. - Đăng kí khám.
1.2. Thiết kế kiến trúc
Hệ thống sử dụng mô hình MVC (Model – View – Controller)
MVC là mô hình thiết kế được sử dụng phổ biến trong các ứng dụng hiện
nay. MVC tổ chức các sắp xếp mã nguồn một cách gọn gàng, điều này giúp cho
lập trình viên nhìn vào ứng dụng và chia sẻ ứng dụng với người khác dễ dàng và
gọn hơn nhièu. Mô hình này tách ứng dụng thàng 3 phần riêng biệt với nhau, mỗi
thành phần thực hiện nhiệm vụ riêng biệt và độc lập với các thành phần khác.
MVC bao gồm Model – mô hình (dữ liệu), View – chế độ xem (giao diện người
dùng) và Controller – bộ điều khiển (các quy trình xử lý đầu vào). Các thành phần
và các thức hoạt động mô hình MVC được mô tả dưới đây: Hình 1. Mô hình MVC Các thành phần: •
Model: Là thành phần chịu trách nhiệm quản lý dữ liệu, nó lưu trữ
dữ liệu và các tính toán xử lý logic để xử lý logic truy xuất các thực thể từ cơ sở
dữ liệu. Có những cơ sở dữ liệu phổ biến như mysql, sql server, postgresSQL, ... •
View: Là thành phần chịu trách nhiệm hiển thị dữ liệu đã được truy
xuất từ model dưới một định dạng nào đó như form, textbox, … Còn về cách sử
dụng của View thì View thực hiện format lại dữ liệu được gửi từ controller và
trình bày theo 1 định dạng (file html). •
Controller: Là thành phần trung gian, thực hiện nhiệm vụ xử lý cho
model và view tương tác với nhau. Controller nhận các dữ liệu từ người dùng đưa
vào thông qua các phương tiện chuột, bàn phím, hoặc các tương tác thực hiện trên
control, … sau đó gọi tới các model để thực hiện các yêu cầu xử lý dữ liệu và gửi
các dữ liệu đã được truy xuất ra ngoài View.
Dưới đây là mô tả cách mô hình MVC làm việc: •
Người dùng tương tác với màn hình View thông qua việc click vào
button, người dùng sẽ gửi yêu cầu đi. •
Controller nhận yêu cầu và điều hướng đến đúng phương thức xử lý ở Model. •
Model nhận thông tin và thực thi xử lý dữ liệu các yêu cầu. •
Khi Model hoàn tất việc xử lý, View sẽ nhận kết quả từ Model và
hiển thị lại cho người dùng.
CHƯƠNG 2. BẢNG KÊ UCP 2. 1 Danh sách Actors STT Tác nhân Mô tả Phân loại 1 Quản trị viên
Quản lý thông tin bác sĩ, Phức tạp
chuyên khoa, dịch vụ và trang tin tức của phòng khám 2 Bác sĩ
Cập nhật lịch khám. Cập nhật Trung bình
kết quả khám bệnh của bệnh nhân 3 Bệnh nhân
Đăng kí khám chữa bệnh Trung bình Bảng 1. Danh sách actors 2. 2
Danh sách chức năng. STT Mô tả yêu cầu Phân loại Mức độ A
Quản lý tài khoản 1 Đăng nhập Dữ liệu đầu vào Đơn giản 2 Đăng xuất Dữ liệu đầu vào Đơn giản 3 Đổi mật khẩu Dữ liệu đầu vào Đơn giản 4 Cấu hình trang cá nhân Dữ liệu đầu vào Đơn giản B
Quản lý phòng khám 5 Thêm, sửa, xóa bác sĩ Cơ sở dữ liệu Trung bình 6
Thêm, sửa, xóa dịch vụ Cơ sở dữ liệu Trung bình 7
Thêm, sửa, xóa chuyên khoa Cơ sở dữ liệu Trung bình 8
Thêm, sửa, xóa lịch khám Cơ sở dữ liệu Đơn giản 9 Thêm, sửa, xóa tin tức Cơ sở dữ liệu Đơn giản C
Quản lý khám bệnh 10 Thêm kết quả khám Cơ sở dữ liệu Trung bình 11
Thêm, sửa xóa đăng kí khám Cơ sở dữ liệu Trung bình
Bảng 2. Danh sách chứa năng 2. 3
Chuyển đổi USE CASE
STT Tên use case
Actor Actor Mô tả trường hợp Nhóm Phân
chính phụ sử dụng usecase loại I. Quản trị hệ thống 1 Chỉnh sửa thông Admin Admin chỉnh sửa B Trung tin bác sĩ các thông tin về bình bác sĩ 2 Chỉnh sửa thông Admin Admin chỉnh sửa B Trung tin chuyên khoa các thông tin liên bình quan tới chuyên khoa 3 Chỉnh sửa thông Admin Admin chỉnh sửa B Trung tin dịch vụ thông tin liên quan bình tới thông tin dịch vụ 4 Chỉnh sửa trang Admin Admin chỉnh sửa B Đơn tin tức thông tin trên trang giản tin tức II. Bác sĩ 5 Chỉnh sửa lịch Bác sĩ Bác sĩ chỉnh sửa B Trung khám lịch khám bình
6 Cập nhật kết quả Bác sĩ Bác sĩ cập nhật kết B Trung khám quả khám cho bình bệnh nhân: Kết quả khám, chỉ định, tiền sử bệnh
III. Bệnh nhân 7 Đăng kí tài Bệnh Đăng kí tài khoản B Đơn khoản nhân với quyền bệnh giản nhân 8 Đăng nhập Bệnh Bệnh nhân đăng B Đơn nhân nhập vào hệ thống giản 9 Đổi mật khẩu Bệnh Bệnh nhân đổi mật B Đơn nhân khẩu giản 10 Đăng xuất Bệnh Kết thúc phiên làm B Đơn nhân việc giản 11 Đăng kí khám Bệnh Bệnh nhân đăng kí B Trung nhân khám: được chọn bình chuyên khoa, chọn lịch khám, chọn bác sĩ
12 Chỉnh sửa đăng Bệnh Bệnh nhân có thể B Trung kí khám nhân sửa đăng kí khám bình 13 Xóa đăng kí Bệnh Bệnh nhân xóa B Đơn khám nhân đăng kí khám giản
Bảng 3. Bảng chuyển đổi Use – Case 2. 4 Phân loại Actors
STT Loại Actor Mô tả Số tác
Trọng Điểm nhân số từng loại tác nhân 1 Đơn giản
Tác nhân được xác định 2 1 2 bằng một API
2 Trung bình Tác nhân tương tác 1 2 2 thông qua một giao thức (như TCP/IP, MQTT, …) 3 Phức tạp Tác nhân tương tác 0 3 0 thông qua giao diện đồ họa Cộng TWA 2 + 2 + 0 (1+2+3) = 4 Bảng 4. Phân loại Actors 2. 5 Bảng kê UCP
STT Loại Use Case Trọng Hệ số Số Điểm của Mô tả số BMT trường từng UCP hợp sử trường chuẩn dụng hợp 1 B 100 Các chức năng cơ bản Use case đơn 5 1 6 30 giản Use case trung 10 1 7 70 bình Use case phức 15 1 0 0 tạp 2 M 0 Các chức năng mở rộng Use case đơn 5 1.2 0 0 giản Use case trung 10 1.2 0 0 bình Use case phức 15 1.2 0 0 tạp 3 T 0 Các chức năng nâng cao Use case đơn 5 1.5 0 0 giản Use case trung 10 1.5 0 0 bình Use case phức 15 1.5 0 0 tạp TBF = Cộng 100 (1+2+3) Bảng 5. Bảng kê UCP
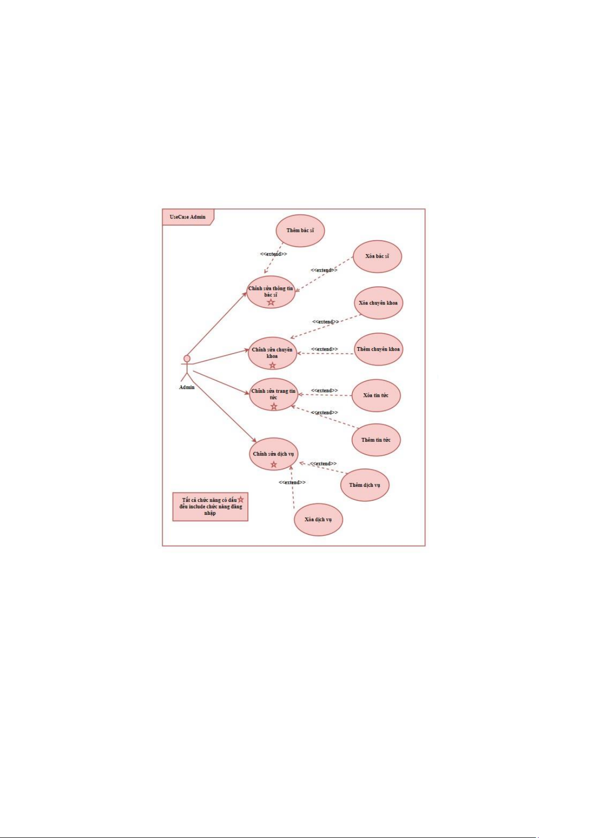
CHƯƠNG 3. BIỂU ĐỒ USE CASE
Dưới đây là sơ đồ ca sử dụng của hệ thống, biểu đồ mô tả rõ được chức năng
của người dùng, quản trị viên, bệnh nhân và bác sĩ 3.1.
Biểu đồ use case của quản trị viên
Biểu đồ ca sử dụng của quản trị viên được minh họa ở hình 2 dưới đây cho
ta cái nhìn về chức năng mà quản trị viên có.
Hình 2. Usecase của Quản trị viên
Các chức năng của quản trị viên:
• Chỉnh sửa thông tin bác sĩ, thêm/ xóa bác sĩ.
• Chỉnh sửa chuyên khoa, thêm/ xóa chuyên khoa.
• Chỉnh sửa tin tức, thêm/ xóa tin tức.
• Chỉnh sửa dịch vụ, thêm/ xóa dịch vụ
Các chức năng trên chỉ có thể được thực hiện sau khi quản trị viên đã đăng nhập. 3.2.
Biểu đồ use case của bệnh nhân
Biểu đồ ca sử dụng của bệnh nhân được minh họa ở hình 3 dưới đây cho ta cái
nhìn về chức năng mà một bệnh nhân có.
Hình 3. Usecase của bệnh nhân
Các chức năng của bệnh nhân:
• Quên mật khẩu, thay đổi mật khẩu. • Tạo tài khoản. • Chỉnh sửa thông tin
• Chỉnh sửa đăng kí khám bệnh • Đăng kí khám bệnh
Trong đó 4 chức năng sau chỉ được thực hiện sau khi đã đăng nhập vào hệ thống
với tài khoản của bệnh nhân 3.3.
Biểu đồ use case của bác sĩ
Biểu đồ ca sử dụng của bác sĩ được minh họa ở hình 4 dưới đây cho ta cái nhìn
về chức năng mà bác sĩ có.
Hình 4. Usecase của bác sĩ
Các chức năng của bác sĩ:
- Cập nhật thông tin của bệnh nhân:
• Thêm tiền sử bệnh nhân • Thêm kết quả khám • Thêm chỉ định
- Sửa lịch khám của bác sĩ: • Xóa kip khám • Thêm kip khám
Các chức năng trên chỉ được thực hiện sau khi người dùng đã đăng nhập với tài khoản của bác sĩ.
CHƯƠNG 4. BIỂU ĐỒ ACTIVITY
4.1 Biểu đồ hoạt động một số chức năng của bệnh nhân
4. 1. 1 Biểu đồ hoạt động của người dùng tạo tài khoản với vai trò bệnh nhân
Hình 5. Biểu đồ hoạt động đăng kí tài khoản bệnh nhân
4. 1. 2 Biểu đồ hoạt động đăng kí khám của bệnh nhân
Hình 6. Biểu đồ hoạt động đăng kí khám của bệnh nhâ lOMoAR cPSD| 59545296 Biểu đồ hoạt độ 4. 1. 3
ng bệnh nhân sửa đăng kí khám lOMoAR cPSD| 59545296 Biểu đồ hoạt độ
Hình 7. Biểu đồ hoạt động sửa lịch khám của bệnh nhân
