



















Preview text:
BỘ GIÁO DỤC VÀ ĐÀO TẠO
TRƯỜNG ĐẠI HỌC VINH
BÀI TẬP THỰC HÀNH
TIN HỌC NHÓM NGÀNH KINH TẾ
(Dùng cho sinh viên các ngành: Kinh tế, Kinh tế nông nghiệp, Kế
toán, Quản trị kinh doanh và Tài chính ngân hàng) Nghệ an, 2023 MỤC LỤC
Bài thực hành 1: Làm việc với hệ điều hành Windows và mạng Internet ..................... 1
Bài thực hành 2: Soạn thảo, định dạng, chèn đối tượng vào văn bản ............................ 3
Bài thực hành 3: Tạo bảng biểu và bài thực hành tổng hợp ........................................... 9
Bài thực hành 4: Các thao tác tạo nội dung bài trình chiếu .......................................... 12
Bài thực hành 5: Thêm hiệu ứng, layout, màu nền....................................................... 15
Bài thực hành 6: Các thao tác cơ bản, nhóm hàm toán học, vẽ đồ thị ......................... 17
Bài thực hành 7: Nhóm hàm xử lý dữ liệu kiểu văn bản, ngày tháng, logic, tham
chiếu và thống kê .......................................................................................................... 20
Bài thực hành 8: Nhóm hàm tài chính .......................................................................... 23
Bài thực hành 9: Sắp xếp và trích lọc dữ liệu cơ bản và nâng cao ............................... 26
Bài thực hành 10: Bài tập tổng hợp .............................................................................. 29
Bài thực hành 11: Tạo kênh bán hàng trực tuyến ......................................................... 32
Bài thực hành 12: Sử dụng phần mềm quản lý cửa hàng trực tuyến ............................ 32
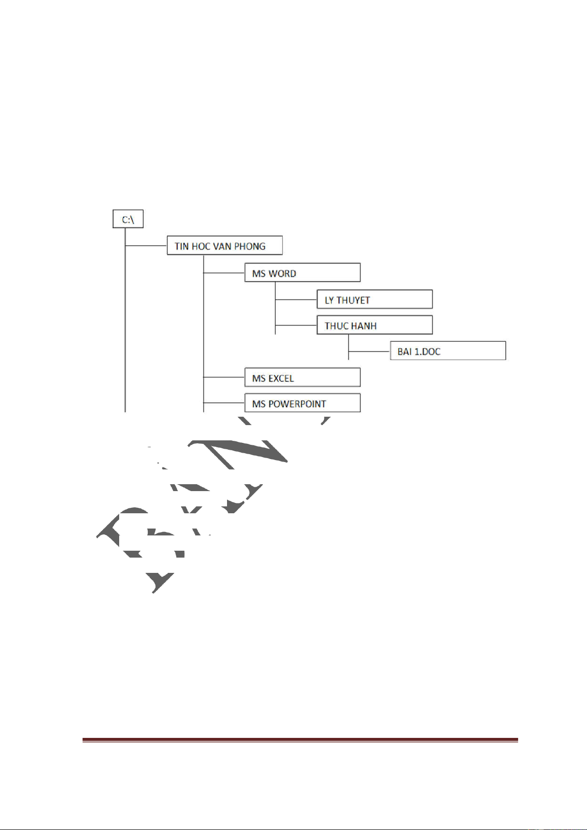
Bài thực hành 1: Làm việc với hệ điều hành Windows và mạng Internet Câu 1
1. Trong Windows 10, tạo cây thư mục sau:
2. Sao chép 2 thư mục LY THUYET và THUC HANH vào thư mục MS EXCEL.
3. Di chuyển thư mục THUC HANH trong thư mục MS WORD sang thư mục MS POWERPOINT.
4. Đổi tên thư mục MS WORD thành thư mục MICROSOFT WORD.
5. Xoá toàn bộ thư mục TIN HOC VAN PHONG.
6. Khôi phục lại thư mục vừa xoá. Câu 2
Sử dụng chức năng tìm kiếm của Windows, thực hiện những công việc sau:
1. Tìm kiếm thư mục LY THUYET.
2. Tìm kiếm tập tin Bai1.doc.
3. Tìm kiếm tất cả những tập tin có phần mở rộng là *.doc. Trang 1 | 32 Câu 3
Trong Windows 10, thực hiện một số công việc sau:
(Cách 1: Start/ Control Panel)
Cách 2: Chuột phải My Computer/ Properties)
1. Thay đổi chế độ hiển thị.
2. Thay đổi thời gian hệ thống.
3. Thay đổi cách biểu diễn về số, tiền tệ, giờ và ngày.
4. Thiết lập tùy chọn cho thư mục.
5. Thiết lập khu vực, ngôn ngữ.
6. Xem cấu hình máy tính. Câu 4
1. Thực hiện việc nén thư mục TIN HOC VAN PHONG đã tạo ở bài 1.
2. Thực hiện việc giải nén thư mục TIN HOC VAN PHONG.
3. Mở chương trình duyệt Virus và thực hiện việc quét Virus trên máy tính. Câu 5
1. Mở trình duyệt web, thực hiện tìm kiếm thông tin nào đó.
2. Đăng ký tài khoản thư điện tử, thực hiện gửi thư.
3. Thực hiện sao lưu dữ liệu trên mạng Internet.
Tài liệu dùng cho năm học 2017-2018 Trang 2 | 32
Bài thực hành 2: Soạn thảo, định dạng, chèn đối tượng vào văn bản Câu 1
Thực hiện các yêu cầu sau:
1. Khởi động và làm quen với môi trường làm việc của Word.
2. Tạo một tệp văn bản mới có nội dung giới thiệu về bản thân.
3. Chèn ảnh chân dung vào bài viết.
4. Thiết lập font chữ, cỡ chữ, màu chữ, canh lề phù hợp, có thẩm mỹ.
5. Lưu tệp văn bản với tên là gioithieu.docx và đóng chương trình Word.
6. Mở lại têp văn bản đã tạo.
7. Ghi lại tệp mới có tên là gioithieu.doc Câu 2
Soạn thảo và định dạng đoạn thơ sau:
Trăm năm trong cõi người ta,
Chữ tài chữ mệnh khéo là ghét nhau.
Trải qua một cuộc bể dâu,
Những điều trông thấy mà đau đớn lòng.
Lạ gì bỉ sắc tư phong,
Trời xanh quen thói má hồng đánh ghen.
Cảo thơm lần giở trước đèn,
Phong tình có lục còn truyền sử xanh.
Rằng năm Gia Tĩnh triều Minh,
Bốn phương phẳng lặng, hai kinh vững vàng.
Có nhà viên ngoại họ Vương,
Gia tư nghĩ cũng thường thường bực trung.
Một trai con thứ rốt lòng,
Vương Quan là chữ, nối dòng nho gia. Trang 3 | 32 Câu 3
Soạn thảo và định dạng văn bản theo mẫu sau: KÝ ỨC THÁNG TƯ
Trần Đức Cường
Ai có về khung trời cũ tháng tư
Có điều gì nhắc nhỏm bất an
Nơi hò hẹn bây giờ xa xôi quá Khi hạ đến bất ngờ
Vệt thời gian hằn trên nếp lá
Xuân dùng dằng nuối tiếc
Lối về xanh cỏ miên man
Nắng vô tư không hề biết tuổi Câu 4
Soạn thảo và định dạng văn bản theo mẫu sau:
(Home/ Paragraph/ chọn biểu tượng có số 1,2,3
/ Define New Number Fomat để định
nghĩa kiểu viết số. Lưu ý: k xóa số bôi nền đậm)
Chương 2: Một số kiến thức chuẩn bị
2.1. Cơ sở toán học
2.1.1. Lý thuyết xác xuất thống kê
2.1.2. Lý thuyết thông tin 2.1.3. Entropy
2.1.4. Đỗ tương hỗ
2.2. Cơ sở ngôn ngữ học 2.2.1. Từ loại
2.2.2. Cụm cấu trúc
2.2.3. Corpus (Ngữ liệu)
Tài liệu dùng cho năm học 2017-2018 Trang 4 | 32 Câu 5
Soạn thảo văn bản theo mẫu sau:
Ngoại ngữ và Tin học có vai trò
rõ vai trò quan trọng của ngoại ngữ, tin
vô cùng quan trọng trong tất cả các lĩnh
học. Tuy nhiên, thực tế là phần lớn các
vực hoạt động và ảnh hưởng trực tiếp
bạn sinh viên nước ta có trình độ đến sự nghiệp công
ngoại ngữ và tin học chưa
nghiệp hóa, hiện đại hóa
cao, thậm trí ở mức trung
và hội nhập quốc tế đối bình, yếu kém. Trong khi
với tất cả các quốc gia.
đó, trong thời đại hội
Vậy làm thế nào để có thể nhập mọi mặt như ngày
đi tắt, đón đầu, để những
nay, đây lại là hai nhân tố thế hệ sinh viên Việt
có vai trò rất lớn trong
Nam có thể vươn lên tầm
việc quyết định việc các cao trí tuệ thế bạn có thể học
giới? Câu trả lời đó là: phải đầu tư, phát
hỏi kinh nghiệm từ thế giới, hội nhập
triển giáo dục, đặc biệt “phải biết, phải
vào sân chơi chung trong bối cảnh “thế
giỏi ngoại ngữ và tin học”. Rõ ràng, giới phẳng” hay không?
giới trẻ Việt Nam ý thức rất
1. Hướng dẫn: Chữ nghệ thuật: Insert/ Text/ CHọn biểu tượng chữ A (word Art), sau đó tùy chỉnh mẫu ở Menu Sharp Format
2. Chèn ảnh: Insert/ Picture/ CHọn vào ảnh và chọn menu Picture Format/ Wrap Text/ Square Yêu cầu:
Tài liệu dùng cho năm học 2017-2018 Trang 2 | 32
1. Đánh số trang phía dưới, ở giữa. (Insert/ Page Number)
2. Tạo tiêu đề đầu trang và cuối trang cho văn bản: (Insert/ Header hoặc Footer)
+ Tiêu đề đầu trang: Tin học ứng dụng
+ Tiêu đề cuối trang: Ngày tháng năm
Tài liệu dùng cho năm học 2017-2018 Trang 6 | 32 Câu 6
Soạn thảo văn bản theo mẫu sau:
HD: Tạo 1 bảng biểu đưa thông tin tiêu đề vào, sau đó bỏ
bảng bằng cách Home/ Paragraph/ No Border
BỘ GIÁO DỤC VÀ ĐÀO TẠO
CỘNG HÒA XÃ HỘI CHỦ NGHĨA VIỆT NAM
TRƯỜNG ĐẠI HỌC VINH
Độc lập - Tự do - Hạnh phúc
GIẤY BÁO NHẬP HỌC
Kính gửi anh (chị): .......................................................................................................................
Ngày sinh:.....................................................................................................................................
Địa chỉ: ................... Phường (xã): ...................................... Thành phố: .....................................
Đã trúng tuyển kỳ thi tuyển sinh Ngành ĐIỆN TỬ VIỄN THÔNG của trường Đại học
Vinh - Thành phố Vinh - Nghệ An.
Thông báo cho anh (chị) đúng 8h ngày 5/9/2017 có mặt tại hội trường A (Đại Vinh – 182
Lê Duẩn – Thành phố Vinh – Nghệ An) để nghe phổ biến kế hoạch học tập sắp tới.
Đề nghị anh (chị) có mặt đúng thời gian quy định.
Nghệ An, ngày 10 tháng 8 năm 2017
Cách thiết lập Tab tạo điểm chấm tự động:
B1. Đánh dấu điểm đen kết thúc trên thanh thước
B2. Truy cập hộp thoại Tab:
Cách 1: Home/ Paragraph/ Tabs/ Chọn lần lượt từng khoảng trong hộp thoại/
chọn Leader là mục số 2/ Chọn Set/ Ok
Cách 2: Nháy đúp chuột vào điểm đen trên thanh thước Yêu cầu:
1. Soạn thảo văn bản đẩy đủ nội dung, đúng chính tả.
2. Thiết lập: cỡ giấy A4; Canh lề trái 3 cm, lề trên, dưới, phải 2,5 cm.
Tài liệu dùng cho năm học 2017-2018 Trang 2 | 32
3. Tìm chuỗi ” ĐIỆN TỬ VIỄN THÔNG” và thay chuỗi đó
bằng chuỗi ”Công nghệ thông tin”. (Crtl + H để mở hộp thoại tìm kiếm)
4. Ghi lại tệp với tên là giaybao.docx
Chỉ số trên: Crtl + Shift +”+”: Viết chỉ số trên X20
Chỉ số dưới: Ctrl +”+”’
Tài liệu dùng cho năm học 2017-2018 Trang 6 | 32 Câu 7 Insert/ Equation:
Soạn thảo công thức toán học theo mẫu sau:
Ax2 + Bx + C = 0
1. Giải phương trình bậc hai: = b2 − 4ac
+) Nếu 0 phương trình vô nghiệm.
+) Nếu = 0 phương trình có nghiệm kép: x = x = − 2a
+) Nếu 0 phương trình có hai nghiệm phân biệt: b + x = − 1 2a b − x = − 2 2a
tgx − cos( * x) = sin x
2. Giải hệ phương trình: x
x2 + y * x3 + = 10 3 y
3. Tính tổng: n3 + (n2 + 4n + 4n2 ) 10 25 i=1 i=5 4. Tính tích phân: dx e 1 + ln x a) b) dx
2 cos x + sin x + 3 x 1 Trang 7 | 32 Câu 8
Soạn thảo văn bản theo mẫu sau:
CỘNG HÒA XÃ HỘI CHỦ NGHĨA VIỆT NAM
Độc lập - Tự do - Hạnh phúc
BIÊN BẢN THANH LÝ HỢP ĐỒNG Số: ....... /TLHĐ
Căn cứ hợp đồng kinh tế số: .../HĐKT ngày ....... tháng .......năm 2010 được ký kết
giữa Trung tâm Viễn thông Tam Đảo và Công ty TNHH D-INTEC.
Căn cứ biên bản nghiệm thu ngày ......... tháng ............. năm 2010
Hôm nay, ngày ...... tháng ............ năm 2010 tại Trung tâm viễn thông II chúng tôi gồm:
A/ Đại diện bên A: TRUNG TÂM VIỄN THÔNG TAM ĐẢO
- Đại diện : Ông Hoàng Thống Chức vụ: Giám đốc
- Điện thoại : 02113585999 Fax: 02113537889
B/ Đại diện bên B: Công ty TNHH D-INTEC
- Đại diện: Ông Nguyễn Văn Huy Chức vụ: Giám đốc
- Số điện thoại: 04.3789.2958/04.85872570 Fax : 37892958
Hai bên cùng nhau thống nhất thanh lý hợp đồng kinh tế số: /HĐKT về việc bên A hợp đồng
thi công, Công trình: “Dịch chuyển, căng chỉnh tuyễn cáp, cột treo cáp từ cổng trại giam
Vĩnh Ninh đi thôn Vĩnh Ninh – Trạm Viễn Thông Đạo Trù”, Bên A thanh toán số tiến như
ký kết trong hợp đồng cho bên B cụ thể:
+ Tổng giá trị thanh toán : 7.596.871đ
Bằng chữ: (Bảy triệu, năm trăm chín mươi sáu nghìn, tám trăm bảy mươi mốt đồng).
Hai bên nhất trí thanh lý hợp đồng đã ký ngày ....../...../2010 Hợp đồng chấm dứt
hiệu lực khi hai bên ký biên bản thanh lý hợp đồng.
Biên bản được lập thành 02 bản có giá trị như nhau, mỗi bên giữ 01 bản. ĐẠI DIỆN BÊN B ĐẠI DIỆN BÊN A
Tài liệu dùng cho năm học 2023-2024 Trang 8 | 32
Bài thực hành 3: Tạo bảng biểu và bài thực hành tổng hợp Câu 1
Soạn thảo tài liệu theo mẫu sau:
DANH SÁCH KHÁCH HÀNG VAY TIỀN Ngày trả 12/06/1997 % lãi quá hạn/ngày 0.0002 Ngày đến Tiền Tiền lãi Tổng Tên khách Ngày vay Tiền vay hạn lãi Quá hạn cộng Thanh Hà 12/06/1996 12/06/1997 2000.000 Anh Xuân 20/02/1996 15/06/1996 1500.000 Hà An 15/03/1995 20/06/1996 3000.000 Anh Tuấn 30/06/1995 10/04/1996 2500.000 Câu 2
Soạn thảo tài liệu theo mẫu sau:
BẢNG ĐIỂM XÉT TUYỂN Điểm thi Tổng TT Họ tên Ngày sinh Khu vực điểm Toán Văn NN 1 Nguyễn Văn An 18/01/1979 II 7 8 6 2 Đoàn Văn Bình 23/06/1983 I 0 7 5 3 Lê Thị Hồng Hoa 15/06/1980 I 5 9 7 4 Nguyễn Tiến Mạnh 03/06/1980 III 5 0 6 Trang 9 | 32 Câu 3
Soạn thảo tài liệu theo mẫu sau:
Hướng dẫn: Chèn ký hiệu đặc biệt: Insert/ Symbol/ More
Symbol, chọn Font Wingding hoặc wingding 2
BỘ GIÁO DỤC VÀ ĐÀO TẠO
CỘNG HOÀ XÃ HỘI CHỦ NGHĨA VIỆT NAM
TRƯỜNG ĐẠI HỌC VINH
Độc lập - Tự do - Hạnh phúc
Vinh, ngày 20 tháng 09 năm 2017
BẢN ĐỀ XUẤT HÌNH THỨC THI KẾT THÚC HỌC PHẦN Kính gửi: - Ông Hiệu trưởng;
- Trung tâm Đảm bảo Chất lượng.
Căn cứ điều 9 Quy định của Hiệu trưởng Trường Đại học Vinh cụ thể hóa một
số điều của Quy chế đào tạo đại học và cao đẳng hệ chính quy theo hệ thống tín chỉ
(văn bản số 2294/ĐT ngày 02/11/2007), Khoa Công nghệ Thông Tin đề xuất hình
thức thi kết thúc học phần đối với các học phần do Khoa đảm nhận giảng dạy như sau: Tín Dùng cho Hình thức Có ngân STT Tên học phần chỉ ngành thi hàng đề 1 Tin học Đại cương 4 Cử nhân Tin Thực hành 2 Lập trình Pascal 4 Sư phạm Tin Thực hành 3 Ngôn ngữ C và C++ 5 Kỹ sư Tin Thực hành
Kính đề nghị Hiệu trưởng xét duyệt.
Ý KIẾN CỦA HIỆU TRƯỞNG TRƯỞNG KHOA
Tài liệu dùng cho năm học 2023-2024 Trang 10 | 32
(Ký và ghi rõ họ tên) Yêu cầu:
1. Đặt các tham số trang theo các yêu cầu: - Trang giấy: A4
- Lề trên: 2,5 cm; Lề dưới: 2,5 cm; Lề trái: 3,5 cm; Lề phải: 2,5 cm
- Đánh số trang: Phía dưới bên trái./ (Insert/ Page Number)
2. Đặt các tham số đoạn văn bản như sau:
- Căn lề: Đều 2 phía. (Bôi đen văn bản, bấm Crtl +J) - Giãn dòng: Multiple: 1,4
(Bôi đen văn bản : Home/ Hộp thoại Paragrap, chọn mục
Line Spacing, Chọn chế độ giãn tương ứng)
3. Ghi văn bản với tên: dexuat.docx Câu 4
Soạn thảo tài liệu theo mẫu sau:
HD: Khung ngoài (Insert/ Sharpe), Chữ nghệ thuật Insert/ text/
Wort Art, nội dung bên trong tạo 1 bảng gồm 3 cột và 4 dòng, sau
đó chọn chế độ bỏ đường viền của bảng ở Home/ Paragraph
- Để đưa trỏ chuột vào khung, bấm chuột phải/ chọn Add text Số giải Giải thưởng Trị giá 1 giải nhất 1 bộ máy tính Pentium IV 20.000.000đ 3 giải nhì 1 bộ máy Pentium III 10.000.000đ 70 giải ba 1 moderm external 1.000.000đ 150 giải khuyến khích 1 thẻ cào VinaCard 300.000đ Trang 11 | 32
Bài thực hành 4: Các thao tác tạo nội dung bài trình chiếu Câu 1
Thực hiện các yêu cầu sau:
1. Khởi động và làm quen với môi trường làm việc của PowerPoint.
2. Tạo một bài trình chiếu mới có nội dung giới thiệu về bản thân.
3. Đặt hình nền cho bài trình chiếu, thiết lập font chữ, cỡ chữ, màu chữ, canh lề phù hợp, có thẩm mỹ.
4. Lưu bài trình chiếu lên bộ nhớ ngoài và đóng bài trình chiếu.
5. Mở lại bài trình chiếu đã tạo.
6. Thiết lập mật khẩu mở và mật khẩu sửa nội dung cho bài trình chiếu mới tạo.
7. Thực hiện trình chiếu bài thuyết trình mới tạo. Câu 2
1. Tạo một bài trình chiếu gồm 3 Slide có nội dung như sau:
Tài liệu dùng cho năm học 2023-2024 Trang 12 | 32
2. Thiết lập liên kết của mục I ở slide 2, cho phép chuyển đến Slide 3.
3. Thiết lập Font chữ, cỡ chữ, màu chữ, giãn dòng phù hợp.
4. Lưu bài trình chiếu lên bộ nhớ ngoài với tên là bai1.pptx và đóng bài trình chiếu.
5. Mở lại bài trình chiếu đã tạo, thêm mới 2 slide có nội dung như sau: Trang 13 | 32
6. Thực hiện trình chiếu bài thuyết trình.
7. Thiết chế độ trình chiếu tự động.
Tài liệu dùng cho năm học 2023-2024 Trang 14 | 32
Bài thực hành 5: Thêm hiệu ứng, layout, màu nền Câu 1
Thực hiện các yêu cầu sau:
1. Tạo một bài trình chiếu gồm 3 Slide có nội dung như sau: Trang 15 | 32
2. Chú ý: ở slide 3, cần chèn SmartArt.
3. Thiết lập hiệu ứng chuyển trang cho 3 slide.
4. Thiết lập hiệu ứng chuyển động cho văn bản, ảnh, SmartArt ở Slide 2 và 3.
5. Lưu bài trình chiếu lên bộ nhớ ngoài với tên là bai3.pptx và đóng bài trình chiếu. Câu 2
1. Mở tệp thuyết trình bai3.pptx đã lưu ở câu 3.
2. Lưu lại bài thuyết trình với tên bai4.pptx.
3. Áp dụng thay đổi định dạng theo các mẫu, và chọn mẫu phù hợp.
4. Thiết lập màu nền cho slide.
5. Đổi thứ tự slide 2 và 3.
6. Thiết lập chế độ trình chiếu tự động.
7. Thực hiện trình chiếu.
Tài liệu dùng cho năm học 2023-2024 Trang 16 | 32