



















Preview text:
Học viên: Nguyễn Minh Tiến
Môn: Lý luận dạy học và lý luận giáo dục
Lớp: QLGD – Long An – Ngày 18/10/2022 BÀI TẬP TUẦN 1
Bài 1. Anh (chị) hãy xây dựng một tình huống nói về động lực quá trình dạy học cho một bài học cụ thể. A. Lý thuyết
Điều kiện để việc giải quyết mâu thuẫn trở thành động lực:
- ĐK 1: Chủ thể dạy - học (GV, HS) phải nhận thức rõ khó khăn mà mình đang gặp, vì sao
có khó khăn đó; chủ thể phải có nhu cầu giải quyết khó khăn và tự mình giải quyết khó khăn.
- ĐK 2: Việc giải quyết mâu thuẫn phải vừa sức
- ĐK 3: Việc giải quyết mâu thuẫn phải do tiến trình dạy học đó qui định
Mâu thuẫn diễn ra trong tiến trình dạy học nào thì phải được chính tiến trình dạy học đó
giải quyết .Từ lý luận và thực tiễn trên có thể nói dạy tốt, học tốt là quá trình phát hiện và
giải quyết tốt các khó khăn (mâu thuẫn) nảy sinh trong quá trình dạy - học.
B. Ví dụ minh hoạ về xây dựng động lực trong một giờ lên lớp
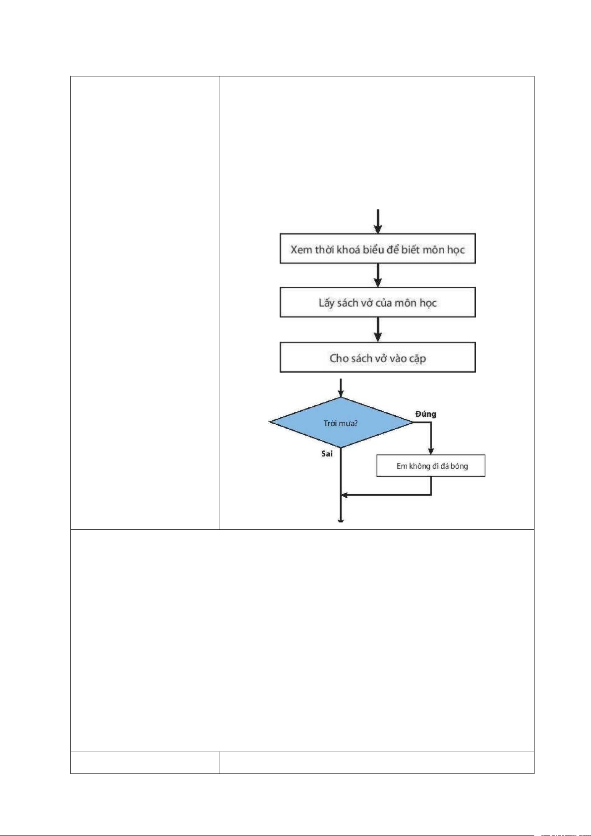
HÌNH THÀNH TÍNH CHU VI TAM GIÁC
- Điều kiện 1: Tồn tại mâu thuẫn và học sinh ý thức được
Mâu thuân: 3 số như thế nào mới được xem là 3 cạnh của tam giác (là tri thức cũ) mâu
thuẫn với tính chu vi của tam giác (tri thức mới)
- Điều kiện 2: Mâu thuẫn này là vừa sức với học sinh
Tri thức cũ làm nền tảng, cơ sở cho tri thức mới, đã được học từ trước. Học sinh đã biết
cách xác định 3 cạnh của tam giác (tổng 2 cạnh bất kì phải lớn hơn cạnh còn lại).
Tri thức mang tính hệ thống: xác định được 3 số có phải là 3 cạnh của tam giác hay
không rồi mới tính chu vi tam giác.
- Điều kiện 3: Mâu thuẫn này được nảy sinh từ chính lôgíc của quá trình dạy học, chứ không
phải do giáo viên hoặc hoàn cảnh bên ngoài tác động vào quá trình dạy học.
Các đơn vị tri thức (cái đã biết và cái chưa biết) được lần lượt cung cấp từ lớp trước
Học viên: Nguyễn Minh Tiến
Môn: Lý luận dạy học và lý luận giáo dục
Lớp: QLGD – Long An – Ngày 18/10/2022
BÀI 2: Xây dựng Kế hoạch cho một tiết học cụ thể cho môn học mà thầy cô phụ trách.
CHỦ ĐỀ: GIẢI QUYẾT VẤN ĐỀ VỚI SỰ TRỢ GIÚP CỦA MÁY TÍNH
BÀI 16: CÁC CẤU TRÚC ĐIỀU KHIỂN MÔN: TIN HỌC – LỚP 6
(Thời gian thực hiện: 2 tiết) I. Mục tiêu: 1. Về kiến thức:
- Biết ba cấu trúc điều khiển thuật toán: tuần tự, rẽ nhánh và lặp.
- Mô tả được thuật toán đơn giản có các cấu trúc tuần tự, rẽ nhánh và lặp dưới dạng liệt kê hoặc sơ đồ khối. 2. Về năng lực: 2.1. Năng lực Tin học
Năng lực C (NLc): Bước đầu có tư duy phân tích và điều khiển hệ thống:
- Nhận biết được ba cấu trúc điều khiển thuật toán: tuần tự, rẽ nhánh và lặp.
- Phân biệt được ba cấu trúc điều khiển.
- Nêu được ví dụ minh họa của cấu trúc tuần tự, rẽ nhánh và lặp.
- Mô tả được thuật toán đơn giản có các cấu trúc tuần tự, rẽ nhánh và lặp dưới dạng
liệt kê hoặc sơ đồ khối. 2.2. Năng lực chung
- Năng lực tự chủ và tự học: HS có khả năng tự đọc SGK, kết hợp với gợi ý và dẫn dắt
của GV để trả lời các câu hỏi về ba cấu trúc điều khiển.
- Năng lực giải quyết vấn đề và sáng tạo: HS đưa ra thêm một số ví dụ về các cấu trúc
tuần tự, rẽ nhánh và lặp trong cuộc sống.
- Năng lực giao tiếp và hợp tác: HS có khả năng hoạt động nhóm để hoàn thành các nhiệm vụ học tập. 3. Về phẩm chất:
Thực hiện bài học này sẽ góp phần hình thành và phát triển một số thành tố Phẩm chất của học sinh như sau:
Học viên: Nguyễn Minh Tiến
Môn: Lý luận dạy học và lý luận giáo dục
Lớp: QLGD – Long An – Ngày 18/10/2022
- Ham học: Có ý thức vận dụng kiến thức, kĩ năng học được ở nhà trường, trong sách
báo và từ các nguồn tin cậy khác vào học tập và đời sống hằng ngày.
- Trách nhiệm: có trách nhiệm với các công việc được giao trong hoạt động nhóm.
II. Thiết bị dạy học và học liệu 1. Đối với giáo viên:
- Tài liệu giảng dạy: Sách giáo khoa, giáo án,
- Chuẩn bị thiết bị, đồ dùng dạy học: Máy chiếu, máy tính giáo viên, phiếu học tập 2. Đối với học sinh:
- Sách giáo khoa Tin học 6, vở ghi, đồ dùng học tập III. Tiến trình dạy học HOẠT ĐỘNG CỦA HS DỰ KIẾN SẢN PHẨM
1. HOẠT ĐỘNG 1: KHỞI ĐỘNG
a) Mục tiêu: HS trải nghiệm các cấu trúc điều khiển một cách trực quan sinh động.
b) Nội dung: GV giới thiệu mục đích, yêu cầu và tiến trình của HĐ trước toàn lớp.
HS thực hiện hoạt động trò chơi (4 HS chơi và 1 HS bấm thời gian) (Các chủ đề câu
hỏi có thể linh hoạt điều chỉnh theo đặc thù của địa phương và khả năng của HS) .
c) Sản phẩm: Kết quả điểm của các nhóm. Nhóm thắng cuộc là nhóm có điểm số cao nhất. d) Tổ chức thực hiện:
Bước 1: GV chuyển giao nhiệm vụ học tập
- GV chuẩn bị phiếu học tập thuộc các chủ đề khác nhau (ví dụ sinh học và toán học),
mỗi phiếu ghi một câu khẳng định (đúng hoặc sai)
Ví dụ: tam giác có 1 góc bằng 900 là tam giác vuông…
- GV chia nhóm, mỗi nhóm có một 1 cặp chơi. Mỗi cặp chơi bốc phiếu chọn chủ đề và
trả lời lần lượt các phiếu hỏi thuộc chủ đề vừa chọn trong thời gian 1 phút. Mỗi phiếu hai bạn cần thực hiện
1. Bạn thứ nhất đọc câu ghi trong phiếu
2. Bạn thứ hai trả lời bằng cách gật đầu (đồng ý) hoặc lắc đầu (không đồng ý)
Mỗi câu trả lời đúng nhóm được cộng 1 điểm. GV cử ra một bạn ghi lại câu trả lời của mỗi cặp.
Học viên: Nguyễn Minh Tiến
Môn: Lý luận dạy học và lý luận giáo dục
Lớp: QLGD – Long An – Ngày 18/10/2022
- Kết thúc trò chơi, cả lớp tổ chức đánh giá kết quả mỗi lượt chơi. Hai bạn thắng cuộc
là hai bạn có điểm số cao nhất.
Bước 2: HS thực hiện nhiệm vụ học tập
Các nhóm thực hiện nhiệm trò chơi, bạn thư ký ghi điểm của các nhóm.
Tổng hợp điểm của các nhóm
Bước 3: Báo cáo kết quả hoạt động và thảo luận
+ Kết thúc trò chơi, thư kí tổng hợp điểm.
+ Công bố kết quả các nhóm chơi.
Bước 4: Đánh giá kết quả thực hiện nhiệm vụ học tập
GV nhận xét, đánh giá các nhóm khi tham gia trò chơi, tuyên dương nhóm thắng, đưa
ra hình phạt với nhóm thua.
2. HOẠT ĐỘNG 2: HÌNH THÀNH KIẾN THỨC
Hoạt động 2.1: Cấu trúc tuần tự, cấu trúc rẽ nhánh a) Mục tiêu:
- HS tiếp cận khái niệm và nhận biết được cấu trúc tuần tự, cấu trúc rẽ nhánh và cấu trúc lặp.
b) Nội dung: GV giới thiệu mục đích, yêu cầu của HĐ thảo luận trước toàn lớp,
chia các nhóm HS để HS phân công nhóm trưởng để trình bày. Thảo luận và ghi kết quả vào bảng nhóm.
c) Sản phẩm: Kết quả trên bảng nhóm và nhóm trưởng mỗi nhóm trình bày. Giáo
viên chốt kiến thức cho các mục tiêu.
d) Tổ chức thực hiện: Giao yêu cầu cho các nhóm, các nhóm thảo luận và trả lời.
GV đặt các câu hỏi để khai thác sâu sự hiểu biết của học sinh (có thể sử dụng các câu
hỏi trong SGK hoặc các câu hỏi do GV tự đưa ra).
Bước 1: GV chuyển giao 1. Cấu trúc tuần tự, cấu trúc rẽ nhánh nhiệm vụ học tập
- NV1: GV chia nhóm lớp Hoạt động 1. Đánh giá kết quả chơi
thành các nhóm (6 8 - Điều kiện cộng điểm là bạn 2 trả lời đúng yêu cầu mà
nhóm, mỗi nhóm không bạn 1 đưa ra.
quá 6 người). Thảo luận - Việc đánh giá điểm gồm:
và đánh giá kết quả của B1: Trả lời câu hỏi
Học viên: Nguyễn Minh Tiến
Môn: Lý luận dạy học và lý luận giáo dục
Lớp: QLGD – Long An – Ngày 18/10/2022
trò chơi đã thực hiện ở B2: Kiểm tra xem câu trả lời đúng hay sai phần khởi động.
B3: Nếu đúng được cộng 1 điểm, nếu không thì không
- NV2: GV yêu cầu các cộng điểm.
nhóm vẽ sơ đồ khối thể Hoạt động 2. Cấu trúc tuần tự, cấu trúc rẽ nhánh
hiện cho yêu cầu 1 và yêu
cầu 2 của phần đánh giá kết quả chơi - NV 3: GV yêu cầu HS thực hiện theo nhóm, xác
định xem các sơ đồ trên thuộc cấu trúc nào?
Nguyên tắc thực hiện của cấu trúc đó? - NV 4: GV yêu cầu HS
hoạt động cá nhân trả lời các câu hỏi 1,2 – SGK Bước 2: HS thực hiện nhiệm vụ học tập + HS thảo luận nhóm để
trả lời câu hỏi vào bảng Hoạt động 3. Nguyên tắc thực hiện của cấu trúc tuần tự, nhóm. cấu trúc rẽ nhánh
+ HS thực hiện nhiệm vụ cá nhân + GV quan sát HS hoạt
động, hỗ trợ khi HS cần
Bước 3: Báo cáo kết quả
hoạt động và thảo luận
+ Kết thúc thảo luận, GV cho các nhóm báo cáo kết quả
- Cấu trúc tuần tự: Thực hiện lần lượt các lệnh các lệnh
+ GV gọi một số HS đứng theo trình tự từ bắt đầu đến kết thúc
Học viên: Nguyễn Minh Tiến
Môn: Lý luận dạy học và lý luận giáo dục
Lớp: QLGD – Long An – Ngày 18/10/2022
dậy nhận xét, đánh giá bài - Cấu trúc rẽ nhánh dạng thiếu: Kiểm tra điều kiện, nếu làm của các nhóm.
điều kiện đúng thì thực hiện Lệnh
Bước 4: Đánh giá kết quả - Cấu trúc rẽ nhánh dạng đủ: Kiểm tra điều kiện, nếu điều
thực hiện nhiệm vụ học kiện đúng thì thực hiện lệnh 1, nếu điều kiện sai thì thực tập hiện lệnh 2
+ GV đánh giá, nhận xét Hoạt động 4. Củng cố kiến thức
từng nhóm -> đưa ra kết
quả chính xác, chốt kiến
thức chuyển nội dung bài học.
Hoạt động 2.2: Cấu trúc lặp
a) Mục tiêu: HS tiếp cận khái niệm và nhận biết được cấu trúc lặp.
b) Nội dung: GV giới thiệu mục đích, yêu cầu của HĐ thảo luận trước toàn lớp, chia
các nhóm HS để HS phân công nhóm trưởng để trình bày. Thảo luận và ghi kết quả vào bảng nhóm.
c) Sản phẩm học tập: Kết quả trên bảng nhóm và nhóm trưởng mỗi nhóm trình bày.
Giáo viên chốt kiến thức cho các mục tiêu.
d) Tổ chức thực hiện: Giáo viên giao yêu cầu cho các nhóm, các nhóm thảo luận và trả
lời. GV đặt các câu hỏi để khai thác sâu sự hiểu biết của học sinh. Các nhóm học sinh báo cáo kết quả
Bước 1: GV chuyển giao 2. Cấu trúc lặp
Học viên: Nguyễn Minh Tiến
Môn: Lý luận dạy học và lý luận giáo dục
Lớp: QLGD – Long An – Ngày 18/10/2022 nhiệm vụ học tập
Hoạt động 1. Câu lệnh lặp NV1: GV yêu cầu học
sinh thực hiện hoạt động 2
theo nhóm và trả lời vào - Hoạt động lặp: Đọc phiếu và trả lời
phiếu bài tập các yêu cầu
1. Trong trò chơi ở phần - Điều kiện để dừng chơi: hết thời gian
khởi động, hoạt động nào Vẽ sơ đồ thể hiện hoạt động trên được lặp lại
2. Điều kiện để dừng trò chơi là gì NV2: GV yêu cầu các nhóm phân tích lại trò
chơi vẽ sơ đồ thể hiện
hoạt động lặp lại trong trò chơi. - Cấu NV3: GV yêu cầu HS trúc lặp
hoạt động cá nhân vẽ sơ dùng
đồ khối mô tả cấu trúc lặp để mô tổng quát. tả các NV4: GV yêu cầu HS làm bước
việc theo nhóm thực hiện của thuật toán được thực hiện lặp lại nhiều lần
yêu cầu của phần bài tập - Trong cấu trúc lặp, bao giờ cũng có bước kiểm tra điều
hoàn thiện sơ đồ Hình kiện kết thúc quá trình lặp
6.10. Sơ đồ khối chưa Kết luận: Như vậy có ba cấu trúc thể hiện thuật toán là cấu hoàn thành.
trúc tuần tự, rẽ nhánh và cấu trúc lặp
Bước 2: HS thực hiện Hoạt động 2: Củng cố kiến thức nhiệm vụ học tập 1. Ví dụ:
+ HS tiếp nhận nhiệm vụ, Hãy nêu các bước để cắm một nồi cơm
quan sát kĩ các bước thực B1: Cho gạo vào nồi hiện của GV.
B2: Cho nước vào và dùng tay vo gạo
+GV giảng giải kĩ hơn cho B3: Chắt nước vo gạo đi. Lặp lại bước B2 đến bước B3 2
Học viên: Nguyễn Minh Tiến
Môn: Lý luận dạy học và lý luận giáo dục
Lớp: QLGD – Long An – Ngày 18/10/2022
HS ở những nội dung nắm hoặc 3 lần rõ.
B4: Cho lượng nước vừa đủ vào nồi rồi cho vào nồi cắm
Bước 3: Báo cáo kết quả điện
hoạt động và thảo luận 2. Trò chơi
+ HS báo cáo kết quả theo a. Điểu kiện để chú mèo dừng lại là “chạm biên”. nhóm và cá nhân. b. Sơ đồ khối + HS nhận xét, bổ sung kiến thức
Bước 4: Đánh giá kết quả
thực hiện nhiệm vụ học tập + GV đánh giá, nhận xét, chuẩn kiến thức.
3. HOẠT ĐỘNG 3: LUYỆN TẬP
a) Mục tiêu: Củng cố kiến thức đã học. Học sinh biết vận dụng các cấu trúc lặp để giải
quyết các yêu cầu trong phần luyện tập
b) Nội dung: Trả lời các câu hỏi.
c) Sản phẩm học tập: Các câu trả lời đúng của học sinh
d) Tổ chức thực hiện: Giáo viên giao nhiệm vụ cho học sinh theo nhóm và cá nhân
Bước 1: Giáo viên chuyển giao nhiệm vụ học tập
- GV yêu cầu HS thực hiện BT luyện tập 1; 2 và 3 SGK trang ………….
Bước 2: HS thực hiện nhiệm vụ học tập
- HS tiếp nhận nhiệm vụ, đưa ra câu trả lời:
Bước 3: Báo cáo kết quả hoạt động và thảo luận
Câu 1: Sơ đồ khối cấu trúc rẽ nhánh: Có người đe dọa em trên mạng Đúng Nói cho cha mẹ biết Sai
Downloaded by An Minh (vjt2@gmail.com)
Học viên: Nguyễn Minh Tiến
Môn: Lý luận dạy học và lý luận giáo dục
Lớp: QLGD – Long An – Ngày 18/10/2022 Câu 2:
ý b: Nếu vẫn chưa làm hết bài tập, em phải làm bài tập đến khi nào hết. Câu 3:
- Hình 6.11a là cấu trúc lặp, việc lặp lại là ném bóng vào đích. Điếu kiện dừng là bóng
trúng đích. Diễn đạt cấu trúc này thành câu thông thường như sau: “Ném bóng cho đến
Học viên: Nguyễn Minh Tiến
Môn: Lý luận dạy học và lý luận giáo dục
Lớp: QLGD – Long An – Ngày 18/10/2022
khi trúng đích thì dừng lại.”
- Hình 6.1lb là cấu trúc rẽ nhánh, kiểm tra bóng đã trúng đích chưa, nếu chưa trúng thì
ném bóng vào đích. Hành động ném bóng ở trường hợp này chỉ xảy ra một lẩn.
Bước 4: Đánh giá kết quả thực hiện nhiệm vụ học tập
- GV nhận xét, đánh giá kết quả thực hiện của HS, chuẩn kiến thức.
4. HOẠT ĐỘNG 4: VẬN DỤNG
a) Mục tiêu: sử dụng được kiến thức đã học vào cuộc sống thực tế để biểu diễn cấu trúc
dưới dạng sơ đồ khối.
b) Nội dung: GV nêu các câu hỏi phần vận dụng để học sinh trả lời.
c) Sản phẩm học tập: Câu trả lời của HS
d) Tổ chức thực hiện: Giáo viên yêu cầu học sinh đọc thông tin câu hỏi, trả lời cá nhân.
Gọi HS đứng tại chỗ trình bày, HS khác nhận xét, bổ sung. Gv chốt kiến thức
Bước 1: GV chuyển giao nhiệm vụ học tập
- Gv yêu cầu học sinh làm các bài tập 1, 2, 3 trong phần vận dụng
Bước 2: HS thực hiện nhiệm vụ học tập
- HS tiếp nhận nhiệm vụ, đưa ra câu trả lời:
Bước 3: Báo cáo kết quả hoạt động và thảo luận Câu 1:
- Sơ đồ khối ở hình 6.12a được diễn giải như sau:
+ Nếu đúng là chưa hiểu bài thì đọc lại sách, còn không thì làm bài tập.
+ Sơ đồ khối này thể hiện cấu trúc rẽ nhánh và nếu chưa hiểu bài thì việc đọc lại sách
chỉ thực hiện một lần, sau đó làm bài tập.
Trên thực tế, việc đọc lại sách một lần chưa chắc đã đảm bảo hiểu bài. Vì vậy, cấu trúc
lặp thể hiện trong hình 6.12b diễn đạt việc đọc lại sách có thể lặp lại nhiểu lần cho đến
khi hiểu bài thì làm bài tập.
- Nhận xét của bạn An vế cấu trúc ở hình 6.12b cần điều chỉnh lại là: Nếu chưa hiểu bài
thì việc đọc lại sách được thực hiện nhiều lần cho đến khi hiểu bài thì thôi và làm bài
tập. Như vậy việc làm bài tập không phải thực hiện nhiều lần, mà chỉ thực hiện một lần sau khi đã hiểu bài. Câu 2:
Trong trò chơi ở phần khởi động, việc tính điểm cho mỗi cặp chơi chính là một hoạt
Học viên: Nguyễn Minh Tiến
Môn: Lý luận dạy học và lý luận giáo dục
Lớp: QLGD – Long An – Ngày 18/10/2022
động lặp. Công việc đánh giá từng phiếu mà nhóm đã thực hiện trong thời gian một
phút là công việc được lặp lại. Công việc này sẽ dừng lại khi hết số phiếu mà nhóm đã
trả lời trong lượt chơi của mình. Sơ đồ khối: Còn phiếu trả lời Sai Đúng
Thực hiện việc đánh giá điểm Câu 3:
Phân tích hoạt động điểm danh của cô giáo: Với mỗi HS, cô giáo gọi tên. Nếu HS trả
lời “Có” thì cô giáo gọi tên bạn tiếp theo, còn không thì cô đánh dấu vắng mặt và gọi
bạn tiếp theo. Hoạt động điểm danh này được lặp đi lặp lại và chỉ kết thúc khi điểm
danh xong HS cuối cùng. Việc điểm danh của cô giáo có thể mô tả bằng cấu trúc tuần tự, rẽ nhánh và lặp. Sơ đồ khối:
Học viên: Nguyễn Minh Tiến
Môn: Lý luận dạy học và lý luận giáo dục
Lớp: QLGD – Long An – Ngày 18/10/2022
Bước 4: Đánh giá kết quả thực hiện nhiệm vụ học tập
- GV nhận xét, đánh giá kết quả thực hiện của HS, chuẩn kiến thức. IV. Kế hoạch đánh giá Hình thức đánh giá Phương pháp đánh giá Công cụ đánh giá Ghi Chú
Sự tích cực, chủ động Vấn đáp, kiểm tra miệng Phiếu quan sát trong của HS trong quá trình giờ học tham gia các hoạt động học tập Sự hứng thú, tự tin khi Kiểm tra viết Thang đo, bảng kiểm tham gia bài học
Thông qua nhiệm vụ Kiểm tra thực hành Hồ sơ học tập, phiếu học tập, rèn luyện học tập, các loại câu nhóm, hoạt động tập hỏi vấn đáp thể,. . V. Hồ sơ dạy học
Học viên: Nguyễn Minh Tiến
Môn: Lý luận dạy học và lý luận giáo dục
Lớp: QLGD – Long An – Ngày 18/10/2022
PHIẾU HỌC TẬP SỐ 01
Trò chơi đúng hay sai:
Chủ đề Toán học:
Câu 1: Phép cộng số tự nhiên có các tính chất giao hoán và kết hợp? A. Đúng B. Sai
Câu 2: 8 là một số chính phương đúng hay sai? A. Đúng B. Sai
Câu 3: 16 là số chia hết cho 2 đúng hay sai? A. Đúng B. Sai Chủ đề Tin học:
Câu 1: Bàn phím là thiết bị xuất đúng hay sai?
PHIẾU HỌC TẬP SỐ 02 Làm viêc theo nhóm:
1. Trong trò chơi ô ở phần khởi động, điều kiện để cặp chơi được cộng điểm là gì?
2. Việc đánh giá điểm gồm những bước nào? Em hãy viết các bước đó ra giấy?
…………………………………………………………………………………………
…………………………………………………………………………………………
…………………………………………………………………………………………
…………………………………………………………………………………………
…………………………………………………………………………………………
PHIẾU HỌC TẬP SỐ 03 Làm viêc theo nhóm:
1. Trong trò chơi ô ở phần khởi động, hoạt động nào được lặp lại?
2. Điều kiện để dừng trò chơi là gì?
…………………………………………………………………………………………
…………………………………………………………………………………………
…………………………………………………………………………………………
…………………………………………………………………………………………
…………………………………………………………………………………………
…………………………………………………………………………………………
Học viên: Nguyễn Minh Tiến
Môn: Lý luận dạy học và lý luận giáo dục
Lớp: QLGD – Long An – Ngày 18/10/2022
NỘI DUNG CHUẨN BỊ CHO BUỔI THUYẾT TRINH VÀO CHIỀU THỨ BẢY TUẦN SAU 29/10/2022
Câu 1. Trình bày về xu thế sử dụng phương pháp dạy học hiện nay.
GDPT 2018 xem việc chuyển từ dạy học lấy GV làm trung tâm của quá trình dạy
học sang dạy học định hướng vào người học (dạy học định hướng HS), phát huy tính tích
cực, tự lực, sáng tạo của HS là định hướng chung cho việc đổi mới PPDH.
Những đặc điểm của dạy học tích cực là:
• Dạy học thông qua tổ chức hoạt động học tập của HS;
• Dạy học chú trọng PP tự học;
• Tăng cường học tập cá thể, phối hợp với học tập hợp tác;
• Kết hợp đánh giá của thầy với tự đánh giá của trò.
Một số phương pháp dạy học tích cực như: • Dạy học nhóm
• Dạy học phát hiện và giải quyết vấn đề ;
• Nghiên cứu phương pháp trường hợp ;
• Dạy học theo dự án.
Một số kĩ thuật dạy học tích cực như: …….
Câu 2. So sánh quá trình kiểm tra, đánh giá theo chương tr…ìn…
h G.DPT 2018 với trước kia. Từ
đó, chỉ ra những ưu điểm và hạn chế trong hoạt động kiểm tra đánh giá kết quả học tập của học sinh. 2.1 Bảng so sánh
Học viên: Nguyễn Minh Tiến
Môn: Lý luận dạy học và lý luận giáo dục
Lớp: QLGD – Long An – Ngày 18/10/2022
2.2 Ưu điểm và hạn chế trong hoạt động kiểm tra đánh giá kết quả học tập của học sinh.
2.2.1 Ưu điểm và hạn chế trong hoạt động kiểm tra đánh giá Ưu điểm
- Linh hoạt cho tất cả các đối tượng học sinh, bất kể nền tảng kiến thức hoặc trình độ hiểu biết
- Loại bỏ sự bất bình đẳng trong quá trình học tập, học sinh nắm chắc “chất lượng kiến - thức”
- Học sinh được chuẩn bị các kỹ năng cần thiết để thành công khi trưởng thành
- Học sinh học các kĩ năng để học tập tốt hơn và chịu trách nhiệm về quá trình học tập của mình Nhược điểm
Học viên: Nguyễn Minh Tiến
Môn: Lý luận dạy học và lý luận giáo dục
Lớp: QLGD – Long An – Ngày 18/10/2022
- Các năng lực chính phải được xác định và phân loại cho từng lớp, điều này rất khó khăn
trong quá trình áp dụng thực tế
- Đánh giá phải có ý nghĩa và sáng tạo hơn thay vì các bài kiểm tra đơn thuần như trước kia.
- Giáo viên phải liên tục phải nhận thức được sự tiến bộ của học sinh, và do đó phải làm
việc vất vả hơn để có thể giúp học sinh đạt được các chuẩn đầu ra về năng lực.
2.2.2 Ưu điểm và hạn chế của một số phương pháp sử dụng trong đánh giá kết quả học tập của người học
2.2.2.1 Phương pháp quan sát
Là phương pháp thu thập thông tin về đối tượng bằng cách quan sát thông qua các tri giác trực tiếp [1]. Ưu điểm:
+ Thuận lợi để đánh giá thái độ, cung cấp cho giảng viên những thông tin bổ sung có giá trị
mà những thông tin này khó đo được bằng các phương pháp khác;
+ Quan sát thường xuyên có thể cung cấp thông tin liên lục về sự tiến bộ của sinh viên;
+ Giảng viên có thể sửa lỗi kịp thời cho sinh viên; Nhược điểm
+ Kết quả phụ thuộc vào các yếu tố chủ quan của người quan sát
+ Những yếu tố chi phối ảnh hưởng đến sai sót khi quan sát: ấn tượng ban đầu của giảng
vên về sinh viên, giảng viên không quan tâm đến việc lý giải các hành vi của sinh viên hoặc lý giải không đúng.
- Sử dụng phương pháp quan sát khi muốn đánh giá:
+ Mức độ tích cực tham gia của sinh viên vào thảo luận nhóm
+ Các kỹ năng giao tiếp giữa các cá nhân trong nhóm
+ Các phản ứng của sinh viên đối với nội dung bài học, nhiệm vụ giảng viên cao
+ Cách phản ứng của sinh viên đối với điểm kiểm tra
+ Nhịp độ bài học: Nhanh hay chậm
+ Mức độ hứng thú của sinh viên học tập
Vì vậy, phương pháp này phù hợp trong sử dụng đánh giá quá trình học.
2.2.2.2. Phương pháp vấn đáp Ưu điểm
Học viên: Nguyễn Minh Tiến
Môn: Lý luận dạy học và lý luận giáo dục
Lớp: QLGD – Long An – Ngày 18/10/2022
- Kích thích tính cực độc lập tư duy ở sinh viên để tìm ra câu trả lời tối ưu trong thời gian nhanh nhẩt.
- Bồi dưỡng sinh viên năng lực diễn đạt bằng lời nói; bồi dường hứng thú học tập qua kết quả trả lời.
- Giúp giảng viên thu tín hiệu ngược từ sinh viên một cách nhanh gọn kể kịp thời điều chỉnh
hoạt động của mình, mặt khác có điều kiện quan tâm đến từng sinh viên, nhất là những sinh viên giỏi và kém.
- Tạo không khí làm việc sôi nổi, sinh động trong giờ học. Nhược điểm
- Dễ làm mất thời gian ảnh hưởng không tốt đến kế hoạch lên lớp cũng như mất nhiều thời
gian để soạn hệ thống câu hỏi.
- Nếu không khéo léo sẽ không thu hút được toàn lớp mà chỉ là đối thoại giữa giảng viên vả một sinh viên.
Vấn đề then chốt của phương pháp vấn đáp là vấn đề đặt câu hỏi - đây vừa là một vẩn đề
khoa học, vừa là một nghệ thuật. Đề sinh viên phát huy được tính tích cực và trả lời đúng vào vấn đề thỉ:
- Giảng viên phải chuẩn bị tốt những câu hỏi sẽ đặt ra cho sinh viên: xác định rõ mục đích,
yêu cầu của vấn đáp, nội dung câu hỏi, dự kiến trả lời, đối tượng sẽ hỏi.
- Đặt câu hỏi tốt: nội dung câu hỏi phải chính xác, sát trình độ sinh viên, phương pháp phải ngắn gọn dễ hiểu.
- Hướng dẫn sinh viên trả lời tốt: bình tĩnh lắng nghe và theo dõi câu trả lời của sinh viên,
hướng dẫn tập thể nhận xét bổ sung, rồi giảng viên mới tổng kết, chú ý động viên những em
trả lời tốt và có cố gắng phát biểu, dù chưa đúng.
Vì vậy, nên sử dụng phương pháp kiểm tra đánh giá vấn đáp đối với những học phần cần
đánh giá khả năng phản xạ của người học.
2.2.2.3. Phương pháp kiểm tra viết
2.2.2.3.1. Hình thức trắc nghiệm khách quan
Trắc nghiệm khách quan bao gồm: (1) Có nhiều phương án trả lời cho mỗi câu; (2) loại
“đúng sai”; (3) loại ghép đôi; (4) loại điền khuyết hay có câu trả lời ngắn Ưu điểm
Học viên: Nguyễn Minh Tiến
Môn: Lý luận dạy học và lý luận giáo dục
Lớp: QLGD – Long An – Ngày 18/10/2022
+ Bài trắc nghiệm bao quát được phạm vi kiến thức rộng nên đại diện được cho nội dung cần đánh giá
+ Việc chấm điểm dễ dàng, nhanh chóng, có thể chấm bằng máy và bảo đảm tính khách
quan trọng khâu chấm bài.
+ Kết quả trắc nghiệm có thể dễ dàng phân tích độ tin cậy và độ giá trị bằng các phần mềm
có sử dụng các mô hình phương pháp toán học Nhược điểm
+ Việc xây dựng câu hỏi trắc nghiệm khá phức tạp, tốn thời gian đòi hỏi người xây dựng
trắc nghiệm phải được huấn luyện đầy đủ.
+ Trắc nghỉệm khách quan khó đo lường khả năng diễn đạt, sắp xếp, trình bày và đưa ra ý tưởng mới.
Sử dụng trắc nghiệm khách quan cần tuân theo một số yêu cầu sau:
+ Câu trắc nghiệm cần có độ tin cậy và độ giá trị đảp ứng yêu cầu đo đúng mục tiêu cần đo
và kết quả ổn định không phụ thuộc vào người chấm hay thời gian địa điểm thi.
+ Quá trình tiến hành trắc nghiệm cần phải được chuẩn bị chu đáo, cần có những biện pháp
chống gian lận khi làm bài, có thể bằng phương án đảo ngẫu nhiên các câu hỏi để những
người ngồi cạnh nhau không có trình tự câu hỏi giống nhau.
Phương pháp kiểm tra đánh giá trắc nghiệm khách quan thường được sử dụng đối với những
học phần đại cương hoặc cơ sở ngành, ít đòi hỏi kỹ năng phân tích, tổng hợp, sáng tạo.
a. Trắc nghiệm khách quan có nhiều phương án trả lời cho mỗi câu Ưu điểm
+ Có thể đo được khả năng tư duy khách nhau, với sự phội hợp của nhiều phương án trả lời
để chọn cho mỗi câu hỏi giảng viên có thể dùng loại trắc nghiệm có nhiều phương án chọn
để kiểm tra đánh giá những mục tiêu giảng dạy, học tập khác nhau
+ Độ tin cậy cao hơn. Yếu tố đoán mò may rủi giảm đi so với loại trắc nghiệm khách quan
khác khi số phương án lực chọn tăng lên.
+ Sinh viên phải xét đoán và phân biệt rõ ràng khi trả lời câu hỏi. Tính chất tuyệt đối trong
loại “đúng, sai” nhường chỗ cho tính chất tương đối khi sinh viên ơhar lựa chọn câu trả lời
đúng nhất hay hợp lý nhất trong số các phương án trả lời đã cho.
+ Tính chất giá trị tốt hơn. Loại trắc nghiệm này có độ giá trị cao hơn nhờ tính chất có thể
dùng đo những mức tư duy khác nhau. Với một bài trắc nghieemj có nhiều câu trả lời cho
Học viên: Nguyễn Minh Tiến
Môn: Lý luận dạy học và lý luận giáo dục
Lớp: QLGD – Long An – Ngày 18/10/2022
sẵn đề chọn, người ta có thể đo được khả năng nhớ, áp dụng các nguyên lý, suy diễn, tổng quát…rất hữu hiệu.
+ Tính chất khách quan khi chấm thi. Cũng như các loại trắc nghiệm khách quan khác, trong
loại trắc nghiệm có nhiều phương án trả lời để chọn thì điểm số không phụ thuộc các yếu tố
như phẩm chất của chữ viết hoặc khả năng diễn đạt tư tưởng. Nhược điểm
+ Khó soạn câu hỏi. Một giảng viên phải có nhiều năm kinh nghiệm và khả năng cũng như
mất nhiều thời gian và công phu mới có thể viết ra được những câu hỏi hay, đúng chuẩn kỹ
thuật. Điều khó ở chỗ phải tìm cho được một câu trả lời đúng nhất trong các phương án, các
phương án trả lời khác cũng có vẻ hợp lý.
+ Sinh viên có khả năng sáng tạo có thể tìm ra những câu trả lời hay hơn phương án đúng đã
cho, nên họ có thể không thoả mãn hay cảm thấy khó chịu.
+ Các câu trắc nghiệm có nghiều phương án lựa chọn co sthể không đo được khả năng phán
đoán tình vi và khả năng giải quyết vấn đề khéo léo một cách hiệu quả bằng câu hỏi tự
b. Trắc nghiệm khách quan loại “đúng sai” Ưu điểm
+ Đây là loại câu hỏi đơn giản nhất để trắc nghiệm kiến thức về các sự kiện
+ Loại câu hỏi đúng sai giúp cho việc trắc nghiệm bao gồm một lĩnh vực rồng lớn trong kh thời gian ít ỏi
+ Thiết kế câu hỏi trắc nghiệm đúng sai đơn giản hơn , nhanh hơn câu hỏi trắc nghiệm
khách quan có nhiều phương án lựa chọn, Nhược điểm
+ Xác xuất sinh viên đúng do đoán mò cao
+ Trong các môn học thuộc khoa học xã hội có thể có nhiều quan điểm khác nhua nên câu
hỏi thuộc loại đúng sai có thể tối nghĩa, khó hiểu
+ Loại trắc nghiệm đúng sai có độ tin cậy thấp
+ Giảng viên dùng loại câu hỏi này thường có khuynh hướng trích ngueyen văn bản các câu
trong sách, do đó sinh viên có thói quen học thuộc nhiều hơn là tư duy
c. Trắc nghiệm loại ghép đôi Ưu điểm
Học viên: Nguyễn Minh Tiến
Môn: Lý luận dạy học và lý luận giáo dục
Lớp: QLGD – Long An – Ngày 18/10/2022
+ Trắc nghiệm ghép đôi rất thích hợp với các câu hỏi bắt đầu bằng những chữ “ai”, “ở đâu”,
“Khi nào”, “Cái gì”. Các giảng viên có thể dùng loại này để sinh viên ghép một số từ kê
trong một cột với ý nghĩa tỏng cột thứ hai.
+ Các câu hỏi ghép đôi dễ viết và dễ dùng, đặc biệt rất thích hợp khi cần thẩm định các mục
tiêu ở mức tư duy thấp. Tuy nhiên, chúng ta nên cố gắng viết những câu hỏi ở mức kỹ năng cao hơn
+ So với câu hỏi có nhiều phương án lựa chọn, loại ghép đôi tốn ít giấy khi in
+ Khi được soạn kỹ, loại câu hỏi ghép đôi đòi hỏi sinh viên phải chuẩn bị rất tốt vì yếu tố
đoán mò giảm đi nhiều, sai một câu này sẽ kéơ theo sai ở câu khác. Nhược điểm
Thường vì muốn soạn câu hỏi để đo các mức kiến thức cao đỏi hỏi nhiều công phu, thời gian
Nếu danh sách trong mỗi cột quá dài sinh viên sẽ mất nhiều thời gian để đọc cả một cột mỗi lần muốn ghép đôi
d. Trắc nghiệm khách quan loại điền khuyết hay có câu trả lời ngắn
Loại trắc nghiệm điền khuyết hay trắc nghiệm có câu trả lời ngắn thực ra chỉ là một thứ, chỉ
khác nhau về dạng thưucs vấn đề được đặt ra. Nếu được trình bày dưới dạng câu hỏi, chúng
ta gọi là loại câu trả lời ngắn, nếu được trình bày dưới dạng một câu phát biểu chưa đầy đủ,
chúng ta gọi là loại câu điền khuyết. Ưu điểm
+ Sinh viên có cơ hội trình bày những câu trả lời khác nhua thướng phát huy tính sáng tạo
+ Phương pháp chấm điểm nhanh hơn và đáng tin cậy hơn với loại đề tự luận, mặc dù việc
cho điểm có phần rắc rối hơn so với các loại trắc nghiệm khách quan khác.
+ Thí sinh mất cơ hội đoán mò câu trả lời như trong trường hợp các loại trắc nghiệm khách
quan khác. Thí sinh phải nhớ ra hoặc nghĩ ra câu trả lời thay vì chỉ chọn câu trả lờ đúng
trong các phương án cho sẵn.
+ Loại trắc nghiệm điền khuyết hay câu trả lời ngắn dễ soạn hơn loại ghép đôi hoặc loại có
nhiều câu trả lời để lựa chọn;
+ Câu hỏi loại điền khuyết hay có câu trả lời ngắn rất thích hợp cho những vấn đề tính toán,
sự hiểu biết về các nguyên lý, giải thích dữ liệu, diễn đạt ý kiến và thái độ.
+ Giúp sinh viên rèn luyện trí nhớ khi học.