

















Preview text:
lOMoARcPSD|50662567
Báo-cáo-quản-lý-tiệm-bánh
Cong nghe thong tin (Đại học Điện lực) Scan to open on Studocu
Studocu is not sponsored or endorsed by any college or university
Downloaded by B?p Tr??ng Thành (baptruongthanh@gmail.com) lOMoARcPSD|50662567 BỘ CÔNG THƯƠNG
TRƯỜNG ĐẠI HỌC ĐIỆN LỰC
KHOA CÔNG NGHỆ THÔNG TIN
BÁO CÁO CHUYÊN ĐỀ HỌC PHẦN LẬP TRÌNH .NET QUẢN LÝ NHÂN VIÊN
Giảng viên hướng dẫn
: ThS. Nguyễn Đình Thái
Sinh viên thực hiện
: Đoàn Viết Dũng – 22810340388
: Nguyễn Văn Huy – 22810310317
: Nguyễn Đức Duy – 22810340399 Ngành
: CÔNG NGHỆ THÔNG TIN Chuyên ngành
: HỆ THỐNG THƯƠNG MẠI ĐIỆN TỬ Lớp : D17HTTMDT Khóa : 2022 – 2027
Downloaded by B?p Tr??ng Thành (baptruongthanh@gmail.com) lOMoARcPSD|50662567 PHIẾU CHẤM ĐIỂM STT
Họ và tên sinh viên
Nội dung thực hiện Điểm Chữ ký 1 Đoàn Viết Dũng 2 Nguyễn Văn Huy 3 Nguyễn Đức Duy
Họ và tên giảng viên Chữ ký Ghi chú Giảng viên chấm 1: Giảng viên chấm 2:
Downloaded by B?p Tr??ng Thành (baptruongthanh@gmail.com) lOMoARcPSD|50662567 MỤC LỤC
Downloaded by B?p Tr??ng Thành (baptruongthanh@gmail.com) lOMoARcPSD|50662567 DANH MỤC HÌNH ẢNH
Hình 1.1: Cửa hàng bánh ngọt Minh Thái. Hình 1.2: Phiếu nhập kho.
Hình 1.3: Hóa đơn bán hàng.
Hình 2.1: Use case tổng quát của hệ thống.
Hình 2.2: Use case chức năng đăng ký tài khoản.
Downloaded by B?p Tr??ng Thành (baptruongthanh@gmail.com) lOMoARcPSD|50662567 LỜI MỞ ĐẦU
Trong thời đại công nghệ số, việc ứng dụng các giải pháp công nghệ vào
quản lý và vận hành doanh nghiệp đã trở thành xu thế tất yếu. Sự kết hợp giữa
kinh doanh truyền thống và nền tảng công nghệ hiện đại không chỉ giúp tối ưu
hóa quy trình làm việc mà còn nâng cao trải nghiệm khách hàng, tạo ra lợi thế
cạnh tranh trên thị trường.
Hệ thống quản lý hiện đại không chỉ đơn thuần là công cụ hỗ trợ, mà còn là
giải pháp cốt lõi giúp doanh nghiệp vận hành hiệu quả hơn. Các phương pháp
thiết kế hướng đối tượng, với khả năng phân tích và mô hình hóa chặt chẽ, mang
đến nền tảng vững chắc để xây dựng các hệ thống quản lý phù hợp với từng nhu
cầu cụ thể. Bằng cách này, doanh nghiệp có thể tận dụng tối đa nguồn lực và
nâng cao hiệu suất làm việc.
Cùng với sự phát triển không ngừng của công nghệ, việc tích hợp các yếu
tố bảo mật, khả năng mở rộng và sự thân thiện với người dùng là những yêu cầu
cấp thiết. Một hệ thống hiệu quả không chỉ tạo điều kiện thuận lợi cho công tác
quản lý mà còn nâng cao hình ảnh chuyên nghiệp, góp phần thúc đẩy sự phát
triển bền vững trong dài hạn. Chính vì vậy, nhóm em lựa chọn đề tài: “Quản lý
cửa hàng bánh ngọt Minh Thái” làm đề tài của báo cáo.
Downloaded by B?p Tr??ng Thành (baptruongthanh@gmail.com) lOMoARcPSD|50662567
Downloaded by B?p Tr??ng Thành (baptruongthanh@gmail.com) lOMoARcPSD|50662567 1
CHƯƠNG 1: KHẢO SÁT HIỆN TRẠNG VÀ XÁC LẬP DỰ ÁN
1.1. Khảo sát hiện trạng 1.1.1. Tổng quan
Hiện nay trào lưu mua bán qua mạng ngày càng trở nên phố biến Internet
phát triển kéo theo nhiều dịch vụ phát triển theo đi liền với nó. Và việc tiếp cận
với Inernet hiện nay không còn mấy xa lạ với con người, nó trở thành phương
tiện truyền thông được nhiều người sử dụng nhất trên thế giới. Internet không
chỉ làm phương tiện truyển thông tin trao đổi, giải trí, xem tin tức, tìm kiếm
thông tin... mọi người còn dùng Internet để kinh doanh các mặt hàng bình
thường đến đặc biệt của mình.
Ở Việt Nam cũng có rất nhiều trang web mua-bán qua mạng với đa dạng
các mặt hàng thời trang, mĩ phẩm, đồ ăn,... Trong đó ngành thực phẩm cũng có
sử dụng nhiều đến Website để giới thiệu và quảng bá sản phẩm của cửa hàng
của mình. Việc lên mạng tìm kiếm và mua sản phẩm trở nên khá gần gũi với
nhiều người hiện nay. Khách hàng chỉ cần thực hiện các thao tác đơn giản trên
trang web, lựa chọn sản phẩm mà mình muốn và đặt hàng là có thể chờ đơn
hàng chuyển tới vị trí của mình. Bên cạnh đó, Website còn giúp giới thiệu hình
ảnh cửa hàng đến với mọi người.
Biết được những điều trên, cửa hàng bánh ngọt “Minh Thái” hiện nay đang
cần một website để thuận tiện cho việc kinh doanh và quảng bá hình ảnh. Về
hiện trạng của của hàng hiện nay:
Cửa hàng bánh ngọt Minh Thái:
Địa chỉ: 2 P. Văn La, Phú La, Hà Đông, Hà Nội. Điện thoại: 190018034 Email: banhngotEster@gmail.com
Khách hàng có thể mua sản phẩm trực tiếp tại cửa hàng hoặc nhắn tin
qua trang Facebook để đặt hàng.
Các sản phẩm được bố trí thông minh, khoa học, chia thành nhiều danh mục khác nhau.
Đội ngũ nhân viên gồm 18 người.
Nguyên liệu có nguồn gốc rõ ràng.
Downloaded by B?p Tr??ng Thành (baptruongthanh@gmail.com) lOMoARcPSD|50662567 2
Quy trình làm bánh an toàn vệ sinh thực phẩm. Ưu đãi hấp dẫn. Nhập nguyên liệu: Lập đơn hàng mua. Gửi đơn đặt hàng. Nhận sản phẩm. Lưu sản phẩm vào kho. Thanh toán.
Thời gian hoạt động: 9 giờ đến 21 giờ mỗi ngày, chia làm 2 ca: Ca 1: 9 giờ đến 15 giờ.
Ca 2: 15 giờ đến 21 giờ.
Mỗi ca gồm 9 nhân viên làm việc: 3 nhân viên làm bánh, 2 bán hàng, 1 quản
lý kho, 1 tư vấn, 1 thu ngân và 1 bảo vệ. Lương: Part time: 20.000 VND/ giờ. Full time: 25.000 VND/ giờ.
Thực nhận = số giờ làm lương (part time/ full time) ± thưởng/ phạt
Hình 1.1: Cửa hàng bánh ngọt Minh Thái.
Downloaded by B?p Tr??ng Thành (baptruongthanh@gmail.com) lOMoARcPSD|50662567 3
1.1.2. Hoạt động nghiệp vụ
Người quản lý trực tiếp quản lý toàn bộ nhân viên, giám sát các hoạt động của
nhân viên, doanh thu của cửa hàng, là người đưa ra kế hoạch phát triển, quảng
bá sản phẩm, trực tiếp có mặt khi khách hàng yêu cầu.
Người thủ kho sẽ quản lý việc nhập xuất sản phẩm, nguyên liệu và kiểm tra
sản phẩm của cửa hàng dưới quyền của người quản lý. Khi sản phẩm,
nguyên liệu nào đó hết, cần nhập thêm thì thủ kho sẽ tiến hành tạo Phiếu nhập kho.
Downloaded by B?p Tr??ng Thành (baptruongthanh@gmail.com) lOMoARcPSD|50662567 4 Hình 1.2: Phiếu nhập kho
Downloaded by B?p Tr??ng Thành (baptruongthanh@gmail.com) lOMoARcPSD|50662567 5
Nhân viên làm bánh sẽ làm thêm sản phẩm nếu sản phẩm cũ đã hết và làm
bánh theo yêu cầu nếu có của khách hàng.
Nhân viên tư vấn khách hàng có đầy đủ thông tin của các sản phẩm. Khi có
khách hàng đến mua hàng, nhân viên tư vấn có nhiệm vụ giúp đỡ khách
hàng tìm kiếm hay tư vấn về sản phẩm họ tìm mua hay tham khảo, từ đó sẽ
có sự sắp xếp cụ thể.
Khi xác nhận được nhu cầu của khách hàng sẽ tiến hành viết hóa đơn mua
hàng. Thực hiện quản lý in hóa đơn tự động sẽ giúp giải quyết công việc viết
hóa đơn bằng tay chậm và dễ sai sót, đồng thời sẽ lưu trữ hóa đơn trên hệ
thống tránh việc thất lạc hóa đơn.
Hình 1.3: Hóa đơn bán hàng
Nhân viên thu ngân trực tiếp đứng tại quầy thanh toán, nhận tiền thanh toán
từ khách hàng và in hóa đơn cho khách hàng. Sau đó, sản phẩm được khách
hàng mua sẽ giao tới tay cho khách hàng.
Downloaded by B?p Tr??ng Thành (baptruongthanh@gmail.com) lOMoARcPSD|50662567 6
Những kệ trưng bày nào còn thiếu hoặc trống sẽ được nhân viên mang sản phẩm mới lên trưng bày.
1.2. Xác lập dự án 1.2.1. Yêu cầu
a. Yêu cầu về phần mềm
Phần mềm sẽ đáp ứng được việc quản lý của cửa hàng bánh ngọt, nhân viên, quản lý dễ dàng hơn. b. Yêu cầu phi chức năng
Các chức năng chính của cửa hàng: Đăng nhập. Quản lý đơn hàng. Quản lý khách hàng. Quản lý nhân viên. Quản lý tồn kho.
Quản lý báo cáo thông kê. Tích hợp thanh toán.
Độ bảo mật của phần mềm sẽ được ưu tiên lên hàng đầu, để bảo vệ thông tin
khách hàng, bảo vệ phần mềm khỏi các tin tặc muốn phá hoại phần mềm,
gây ảnh hưởng đến hoạt động của cửa hàng. Vì thế đây là chức năng nên
được đặt lên hàng dầu.
Việc sao lưu dữ liệu của cửa hàng, hệ thống sẽ tự động sao lưu dữ liệu sau
30 – 45 phút tùy thuộc theo yêu cầu của khách hàng, đây là việc rất quan
trọng tránh mất dữ liệu khi phần mềm xảy ra lỗi bất thường hoặc mất điện
đột ngột khiến cho phần mềm tắt đột ngột, điều này sẽ làm giảm khả năng bị
mất dữ liệu các hóa đơn thanh toán, thống kê tồn hàng và giảm được chi phí phát sinh của cửa hàng.
Hệ thống yêu cầu thiết kế như sau:
Hệ thống được xây dựng trên IDE Rider bằng ngôn ngữ C# và Winform.
Hệ quản trị dữ liệu SQL sever 2019.
Downloaded by B?p Tr??ng Thành (baptruongthanh@gmail.com) lOMoARcPSD|50662567 7
Yêu cầu phần cứng của hệ thống:
Hệ điều hành Windows 10 trở lên.
Bộ xử lý: CPU i5-6800 trở lên. Ram: 16GB trở lên.
Ổ cứng: SSD hoặc HDD 512GB trở lên.
Yêu cầu khi sử dụng phần mềm: Dễ dàng tiếp cận với những người không
chuyên sử dụng máy tính. Các yêu cầu khác:
Giao diện dễ nhìn, dễ tiếp cận, mang tính thương hiệu của cửa hàng.
Có các phần hướng dẫn sử dụng cho những người mới tiếp cận đến phần mềm của cửa hàng.
Khả năng bảo trì và nâng cấp của phần mềm.
1.2.2 Phạm vi thực hiện
Các chức năng của hệ thống: Người quản lý: Quản lý nhân viên. Nhân viên: Quản lý khách hàng. Quản lý khuyến mại Quản lý hóa đơn. Quản lý kho. Nhập hàng. Quản lý sản phẩm. Thống kê doanh thu. Khách hàng: Đăng ký tài khoản. Đăng nhập.
Xem danh mục sản phẩm. Tìm kiếm sản phẩm.
Đặt hàng trực tuyến.
Theo dõi tình trạng đơn hàng.
Quản lý thông tin cá nhân.
Đánh giá và phản hồi sản phẩm.
Downloaded by B?p Tr??ng Thành (baptruongthanh@gmail.com) lOMoARcPSD|50662567 8
CHƯƠNG 2: PHÂN TÍCH THIẾT KẾ HỆ THỐNG
2.1. Xác định các Actor và Use case tổng quát của hệ thống 2.1.1. Các Actor
Actor người quản lý: là tác nhân quản lý toàn bộ nhân viên, khách hàng,
quản lý nhà cung cấp, kho, nhập hàng và thống kê doanh thu.
Actor nhân viên: là tác nhân quản lý hóa đơn, kho và các sản phẩm của cửa hàng.
Actor khách hàng: là tác nhân tác động đến các chức năng như tìm kiếm, đặt mua và đánh giá sản phẩm. 2.1 .2.
Use case tổng quát của hệ thống
Downloaded by B?p Tr??ng Thành (baptruongthanh@gmail.com) lOMoARcPSD|50662567 9
Hình 2.1: Use case tổng quát của hệ thống
2.2. Phân tích, thiết kế từng chức năng của hệ thống 2.2.1. Chức năng đăng ký tài khoản
Hình 2.2: Use case chức năng đăng ký tài khoản
Đặc tả chức năng đăng ký tài khoản: Tác nhân: Khách hàng.
Mô tả: Khi khách hàng truy cập trang web và muốn đăng ký tài khoản trên hệ thống. Các sự kiện:
Tác nhân yêu cầu giao diện đăng ký tài khoản.
Hệ thống hiển thị giao diện đăng ký.
Tác nhân nhập gmail, đặt mật khẩu.
Hệ thống kiểm tra dữ liệu, nếu thành công sẽ lưu thông tin và thông báo,
đưa tác nhân vào giao diện chính.
Downloaded by B?p Tr??ng Thành (baptruongthanh@gmail.com) lOMoARcPSD|50662567 10
Hình 2.3: Biểu đồ hoạt động chức năng đăng ký tài khoản
Downloaded by B?p Tr??ng Thành (baptruongthanh@gmail.com) lOMoARcPSD|50662567 11
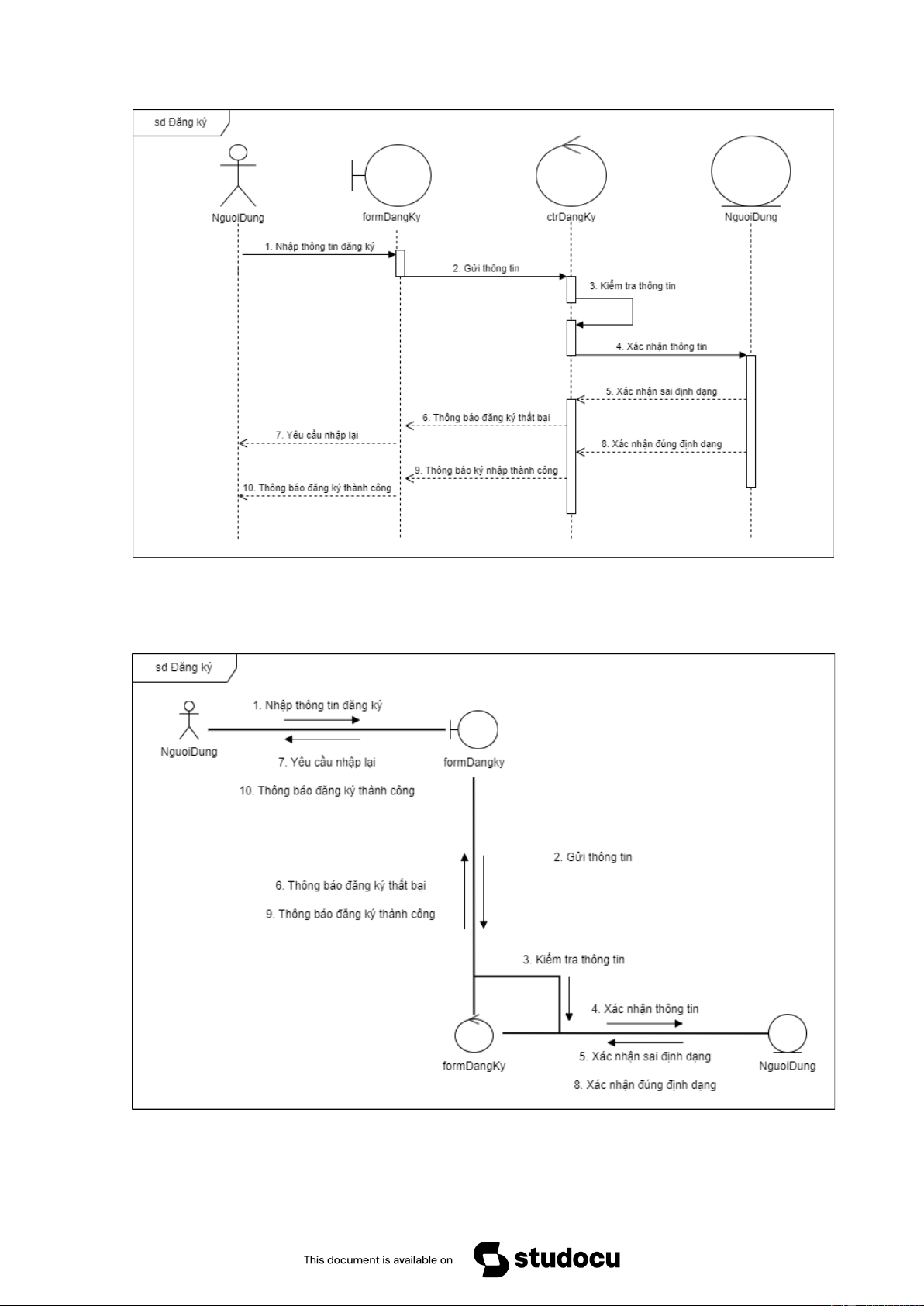
Hình 2.4: Biểu đồ trình tự chức năng đăng ký
Hình 2.5: Biểu đồ cộng tác chức năng đăng ký
Downloaded by B?p Tr??ng Thành (baptruongthanh@gmail.com) lOMoARcPSD|50662567 12
Hình 2.6: Biểu đồ trạng thái chức năng đăng ký
Downloaded by B?p Tr??ng Thành (baptruongthanh@gmail.com) lOMoARcPSD|50662567 13
2.2.2. Chức năng đăng nhập
Hình 2.7: Use case chức năng đăng nhập
Đặc tả chức năng đăng nhập: Tác nhân: Người dùng.
Mô tả: Khi người dùng truy cập trang web, người dùng cần đăng nhập vào
hệ thống. Khi đăng nhập, hệ thống sẽ xác thực tài khoản và kiểm tra quyền của người dùng. Các sự kiện:
Tác nhân yêu cầu giao diện đăng nhập vào hệ thống.
Hệ thống hiển thị giao diện đăng nhập.
Tác nhân nhập tên đăng nhập và mật khẩu.
Hệ thống kiểm tra dữ liệu, kiểm tra quyền và xác nhận thông tin của tác nhân.
Nếu thông tin đúng, hệ thống đưa tác nhân vào giao diện chính của hệ thống.
Downloaded by B?p Tr??ng Thành (baptruongthanh@gmail.com)

