



















Preview text:
LỜI CẢM ƠN.................................................................................................................................1
LỜI NÓI ĐẦU.................................................................................................................................2
CHƯƠNG 1: GIỚI THIỆU CÔNG TY/ ĐƠN VỊ THỰC TẬP.................................................3
1.1 Giới thiệu về Công ty TNHH tư vấn DP............................................................................3 1.2
Các danh hiệu...........................................................................................................................3
CHƯƠNG 2: KHẢO SÁT HIỆN TRẠNG V MÔ TẢ B I TOÁN BẢO HIỂM VẬN
CHUYỂN H NG HÓA..................................................................................................................5
2.1 Mô tả bài toán...........................................................................................................................5
2.2 Giới thiệu bài toán bảo hiểm vận chuyển hàng hóa..............................................................5
2.3 Tính cấp thiết của đề tài trong thực tiễn................................................................................6
2.4 Các chức năng tổng quát của module.....................................................................................6
2.5 Các yêu cầu phi chức năng......................................................................................................6
2.6 Khái quát lập trình web...........................................................................................................6
2.6.1 Một số khái niệm cơ bản.......................................................................................................6
Hình 2.1: các ngôn ngữ lập trình web được ưa chuộng................................................................7
2.6.2 Một số vấn đề trong lập trình Web......................................................................................7
2.6.2.1 Các quy trình lập trình Web.............................................................................................7
2.6.2.2 Hiểu cách làm một Website đơn giản...............................................................................8
2.7 Những ngôn ngữ lập trình Web thông dụng..........................................................................9
2.7 Bài toán bảo hiểm vận chuyển hàng hóa..............................................................................10
2.7.1 Phát biểu bài toán................................................................................................................10
2.7.2 Những khó khăn của nhận dạng khuôn mặt người..........................................................11
2.7.3 Tầm quan trọng của bài toán bảo hiểm vận chuyển hàng hóa.......................................11
2.7.4 Các ứng dụng đặc trưng của bài toán bảo hiểm vận chuyển hàng hóa..........................12
CHƯƠNG 3: PHÂN TÍCH HỆ THỐNG...................................................................................13
3.1 Sơ đồ use-case.........................................................................................................................13
Hình 3.1: Sơ đồ usecase đăng nhập............................................................................................13
Hình 3.2: Sơ đồ usecase quản lý hệ thống..................................................................................13
3.2 Mô tả sequence diagram........................................................................................................14
3.2.1 Mô hình đăng nhập hệ thống..............................................................................................14
Hình 3.3: Mô hình đăng nhập.....................................................................................................14
3.2.2 Mô hình chức năng thêm mới khách hàng........................................................................15
Hình 3.4: Mô hình chức năng thêm mới khách hàng.................................................................15
3.2.3 Mô hình chức năng chỉnh sửa thông tin khách hàng.......................................................16
Hình 3.5: Chức năng sửa thông tin khách hàng.........................................................................16
3.3 Cấu trúc bảng và kiểu dữ liệu thuộc tính ....................................................................... .... .. 17
CHƯƠNG 4: THIẾT KẾ GIAO DIỆN CHƯƠNG TRÌNH ......................................... ... .... .... 19
4.1 Giao diện đăng nhập ....................................................................................... ... .... ... .... .... ... .. 19
Hình 4.1: Giao diện đăng nhập............................................................................................... ... .19
4.2 Giao diện trang chủ ..................................................................................................... .... .... ... 19
Hình 4.2: Giao diện trang chủ.............................................................................. ... .... ... .... .... ... .19
Danh sách hợp đồng bảo hiểm.................................................................................. ... .... ... .... 20
Hình 4.3: giao diện danh sách hợp đồng bảo hiểm........................................... ... .... .... ... .... ... .... 20
Form thêm mới khách hàng.......................................................................... .... .... ... .... ... .... .... 20
Hình 4.4: giao diện form thêm mới khách hàng.................................................................... ... .. 20
Form sửa thông tin khách hàng.................................................................................... .... .... ... 21
Hình 4.5: giao diện form sửa thông tin khách hàng............................................... ... .... ... .... .... .. 21
Hình 4.6: giao diện form chương trình bảo hiểm......................................................... .... ... .... ... 21
4.4 Form xuất báo cáo.................................................................................................. .... .... ... .... ... 22
Hình 4.7: giao diện form xuất báo cáo................................................................... .... .... ... .... .... . 22
KẾT LUẬN ............................................................................................................... ... .... ... .... .... .. 23
T I LIỆU THAM KHẢO ............................................................................................................24 LỜI CẢM ƠN
Em xin gửi lời cảm ơn chân thành và sự tri ân sâu sắc đối với các thầy cô của
trường Đại học Điện Lực, đặc biệ t là các thầy c ô Công Nghệ Thông Tin của trường đã tạo
điều kiện cho em thực hiện báo cáo. Và em cũng xin châ n thành cả m ơn thầy Ngô Hoàng
Huy đã nhiệt tình hướng dẫn hướng dẫn em hoàn thành tốt báo cáo.
Trong quá trình thực tập, cũng như là trong quá trình làm bài báo cáo thực tập, khó
tránh khỏi sai sót, rất mong các thầy, cô bỏ qua. Đồng thời do trình độ lý luận cũng như
kinh nghiệm thực tiễn còn hạn chế nên bài báo cáo không thể tránh khỏi những thiếu sót,
em rất mong nhậ n được ý kiến đóng góp thầy, cô để em học thêm được nhiều kinh
nghiệm và sẽ hoàn thành tốt hơn bài báo cáo.
Em xin chân thành cảm ơn!
Sinh viên thực hiện Nguyễn Thế Hiển 1 LỜI NÓI ĐẦU
Công nghệ thông tin phát triển ngày càng hiện đại và đổi mới không ngừng,bằng việc
chinh phục hết đỉnh cao này đến đỉnh cao khác. Mạng internet đang trở thành mạng truyền
thông có sức ảnh hưởng lớn nhất, không thể thiếu trong tất cả các hoạt động của con người
trong việc truyền tải và trao đổi dữ liệu. Không như ngày xưa, ngày nay mọi việc liên quan
đến thông tin ngày càng dễ dàng hơn cho người sử dụng bằng việc kết nối internet và một dòng
dữ liệu truy tìm thì ngay lập tức cả kho tài nguyên không chỉ trong nước mà ngoài nước hiện
ra không chỉ bằng ngôn ngữ mà cả bằng hình ảnh, âm thanh.
Chính vì lợi ích từ internet đã thúc đẩy sự ra đời và phát triển của thương mại điện tử
làm biến đổi bộ mặt văn hóa cũng như nâng cao chất lượng cuộc sống của con người trong các
hoạt động thông thường như sản xuất, kinh doanh, các doanh nghiệp phát triển. Cuộc sống con
người ngày càng phát triển thì nhu cầu sống của con người cũng được nâng cao và những nhu
cầu đơn giản nhưng cũng rất thiết thực. Đó là nhu cần ăn, ở và mặc đây là 1 bài toán của các
nhà kinh doanh, làm sao để đáp ứng nhu cầu của con người để cải thiện đời sống ngày càng cao.
Chính vì vậy để đáp ứng những nhu cầu đó của con người trên cơ sở kế thừa những
trang web khác, nhóm em xây dựng nên một website cung cấp bảo hiểm qua mạng để đáp
ứng nhu cầu của mọi người. Thay vào việc họ phải đi ra các công ty truyền thống để mua và
tìm kiếm các gói bảo hiểm thì họ chỉ việc ngồi ở nhà với cái điện thoại hoặc chiếc máy tính
đã kết nối internet, họ có thể thỏa sức tìm kiếm, lựa chọn gói bảo hiểm mà mình cần. Giúp
người quản trị dễ dàng trong việc phân chia quyền quản lý, quản lý khách hàng, các gói bảo
hiểm. Đó là lí do nhóm em chọn đề tài “Xây dựng website cung cấp gói bảo hiểm vận chuyển hàng hóa”.
Trong quá trình này, với sự giúp đỡ và tư vấn nhiệt tình từ thầy Ngô Hoàng Huy, cùng
với các thầy cô và toàn thể các anh chị đồng nghiệp tại Công Ty Cổ Phần Công Nghệ DP đã
giúp em xây dựng sản phẩm này. Em xin chân thành cảm ơn! 2
CHƯƠNG 1: GIỚI THIỆU CÔNG TY/ ĐƠN VỊ THỰC TẬP
1.1 Giới thiệu về Công ty TNHH tư vấn DP
Thành lập năm 2001 với đội ngũ kiến trúc sư, kỹ sư chuyên nghiệp-kinh nghiệm-nhiệt
huyết, kết hợp hệ thống quản lý khoa học – hiệu quả, DP đảm bảo cung cấp sản phẩm tư vấn
tốt nhất về kiến truc kỹ thuật – kinh tế thông qua việc luôn đề xuất – so sánh lựa chọn giải
pháp tối ưu cho từng hạng mục công trình trong quá trình thiết kế.
Luôn kiên trì với định hướng công nghệ là năng lực cốt lõi quan trọng, DP tập trung đầu
tư nghiên cứu và cho ra đời các sản phẩm công nghệ Make in Vietnam với tiêu chuẩn quốc tế
mang lại hiệu quả cao cho khách hàng, luôn coi lợi ích và niềm tin của khách hàng là SỨ
MỆNH của mình. Các giải pháp do DP đã được triển khai tại nhiều Bộ, Ban Ngành và nhiều
doanh nghiệp, tổ chức lớn trong và ngoài nước.
Với quan niệm, con người là tài sản vô giá của doanh nghiệp, trong quan hệ đối tác chiến
lược, DP đã xây dựng cho mình mối quan hệ hợp tác với các chuyên gia tư vấn, các nhà phân
tích quy trình và kinh doanh, nhà phát triển phần mềm, tư vấn kỹ thuật chất lượng hàng đầu.
Đồng thời, tập trung xây dựng một văn hóa doanh nghiệp đoàn kết, thân thiện, sáng tạo và là
môi trường làm việc lý tưởng cho tất cả các thành viên của mình.
DP đã cung cấp dịch vụ tư vấn thiết kế thành công cho nhiều dự án xây dựng tại Viêt Nam.
Đến nay nhiều công trình hoàn thành đưa vào sử dụng, không những mang lại hiệu quả cao,
mà còn vinh dự đạt được các giải thưởng và danh hiệu cao quý trong-ngoài nước. 1.2 Các danh hiệu • 2020
GIẢI THƯỞNG BCI ASIA : 10 Công ty kiến trúc hàng đầu Việt Nam • 2019
GIẢI THƯỞNG BCI ASIA : 10 Công ty kiến trúc hàng đầu Việt Nam • 2018
GIẢI THƯỞNG BCI ASIA : 10 Công ty kiến trúc hàng đầu Việt Nam GIẢI
THƯƠNG KIẾN TRÚC TP HCM 2018 : Tòa nhà văn phòng nghiệp vụ – Báo SGGP • 2017
GIẢI THƯỞNG BCI ASIA : 10 Công ty kiến trúc hàng đầu Việt Nam • 2016
GIẢI THƯỞNG BCI ASIA : 10 Công ty kiến trúc hàng đầu Việt Nam • 2015
GIẢI THƯỞNG BCI ASIA : 10 Công ty kiến trúc hàng đầu Việt Nam 3 2014
GIẢI THƯỞNG BCI ASIA : 10 Công ty kiến trúc hàng đầu Việt Nam 2013
GIẢI THƯỞNG ĐỈNH CAO CHẤT LƯỢNG QUỐC TẾ ( BID ) Giải Vàng
GIẢI THƯỞNG BCI ASIA : 10 Công ty kiến trúc hàng đầu Việt Nam 2012
GIẢI THƯỞNG BCI ASIA : 10 Công ty kiến trúc hàng đầu Việt Nam 2009
WFUCA-LIÊN HIỆP CÁC HỘI UNESCO THẾ GIỚI : Bằng khen phát triển bền vững
GIẢI THƯỞNG BCI ASIA : 10 Công ty kiến trúc hàng đầu Việt Nam 2008
GIẢI THƯỞNG KIẾN TRÚC QUỐC GIA 2008 Cao ốc căn hộ cao cấp Thảo Điền
GIẢI THƯỞNG KIẾN TRÚC TP HCM Cao ốc văn phòng SACOMBANK
HỘI ĐỒNG CÔNG TRÌNH XANH VIỆT NAM Chứng nhận thành viên sáng lập 2008 2007
GIẢI THƯỞNG BCI ASIA : 10 Công ty kiến trúc hàng đầu Việt Nam 2006
GIẢI THƯỞNG BCI ASIA : 10 Công ty kiến trúc hàng đầu Việt Nam 2005
GIẢI THƯỞNG BCI ASIA : 10 Công ty kiến trúc hàng đầu Việt Nam
CHƯƠNG 2: KHẢO SÁT HIỆN TRẠNG V MÔ TẢ B I TOÁN BẢO
HIỂM VẬN CHUYỂN H NG HÓA 4
2.1 Mô tả bài toán
Vận chuyển giao thương hàng hóa là một khâu thiết yếu trong quá trình sản xuất và
kinh doanh của mọi doanh nghiệp. Những mất mát, tổn thất về hàng hóa trong quá trình vận
chuyển là điều không thể tránh khỏi, và trong nhiều trường hợp có thể gây ảnh hưởng nghiêm
trọng tới hoạt động kinh doanh của doanh nghiệp. Bằng những giải pháp bảo hiểm hàng hóa
toàn diện, Bảo hiểm Bảo Việt sẵn sàng cung cấp sự đảm bảo về tài chính cho doanh nghiệp
trước những rủi ro trong quá trình vận chuyển hàng hóa thương mại.
Bảo hiểm hàng hóa vận chuyển là bảo hiểm cho các rủi ro từ bên ngoài gây mất mát,
tổn thất vật chất đối với hàng hóa được bảo hiểm, xảy ra trong quá trình vận chuyển (và/hoặc
lưu kho tạm thời trong quá trình vận chuyển) được thực hiện bởi bất kỳ loại phương tiện vận
chuyển nào, trong phạm vi lãnh thổ Việt Nam hoặc trên phạm vi toàn thế giới.
2.2 Giới thiệu bài toán bảo hiểm vận chuyển hàng hóa
Đầu tiên là vào khoảng thế kỷ thứ 5 trước Công nguyên người ta đã tìm cách giảm nhẹ
tổn thất toàn bộ một lô hàng bằng cách san nhỏ lô hàng của mình ra làm nhiều chuyến hàng.
Đây là cách phân tán rủi ro, tổn thất và có thể coi đó là hình thức nguyên khai của bảo hiểm.
Sau đó để đối phó với những tổn thất nặng nề thì hình thức “cho vay mạo hiểm” đã xuất hiện
theo đó trong trường hợp xảy ra tổn thất đối với hàng hoá trong quá trình vận chuyển, người
vay sẽ được miễn không phải trả khoản tiền vay cả vốn lẫn lãi. Ngược lại họ sẽ phải trả một
lãi suất rất cao khi hàng hoá đến bến an toàn, như vậy có thể hiểu lãi suất cao này là hình thức
sơ khai của phí bảo hiểm. Song số vụ tổn thất xảy ra ngày càng nhiều làm cho các nhà kinh
doanh cho vay vốn cũng lâm vào thế nguy hiểm và thay thế nó là hình thức bảo hiểm ra đời.
Ngày nay, khi mà các phương thức vận chuyển ngày càng nhiều và phát triển, vì vậy
các hình thức bảo hiểm cho các chuyện hàng cũng đa dạng và cần thiết hơn. Nhằm giúp các
doanh nghiệp có thể nhanh chóng lựa chọn được gói bảo hiểm phù hợp với hình thức vận
chuyển của công ty, việc có một trang web giúp tìm và lựa chọn 1 gói bảo hiểm mà không cần
phải thông qua việc đến công ty truyền thông là cần thiết và có thể áp dụng rộng rãi trong thực tiễn 5 .
2.7 Những ngôn ngữ lập trình Web thông dụng
Có nhiều ngôn ngữ lập trình web được sử dụng phổ biến trong việc phát triển ứng
dụng web. Dưới đây là một số ngôn ngữ lập trình web thông dụng: 9 •
HTML (HyperText Markup Language): HTML là ngôn ngữ cơ bản và chủ yếu
được sử dụng để xây dựng cấu trúc và định dạng nội dung trên trang web. Nó định
nghĩa các phần tử và các thẻ để tạo cấu trúc giao diện và hiển thị nội dung trên trình duyệt. •
CSS (Cascading Style Sheets): CSS là ngôn ngữ sử dụng để định dạng và trình bày
giao diện trang web. Nó cho phép bạn điều chỉnh màu sắc, kích thước, vị trí và các
thuộc tính khác của các phần tử HTML. CSS giúp tạo ra giao diện hấp dẫn và đáng chú ý cho trang web. •
JavaScript: JavaScript là một ngôn ngữ lập trình web mạnh mẽ. Nó cho phép bạn
thực hiện các tác vụ tương tác và động trên trang web, bao gồm xử lý sự kiện, thay
đổi nội dung trang, và tạo hiệu ứng động. JavaScript cung cấp khả năng tương tác
người dùng mạnh mẽ và làm cho trang web trở nên sống động. •
PHP: PHP là một ngôn ngữ lập trình phía server phổ biến. Nó được sử dụng để xây
dựng ứng dụng web động và tương tác với cơ sở dữ liệu. PHP giúp thực hiện các tác
vụ như đăng nhập, gửi và nhận dữ liệu từ người dùng và tạo ra nội dung động trên trang web. •
Python: Python là một ngôn ngữ lập trình đa mục đích và cũng được sử dụng trong
lĩnh vực phát triển web. Nó cung cấp các framework như Django và Flask, giúp xây
dựng ứng dụng web mạnh mẽ và linh hoạt. Python được đánh giá cao về đơn giản, dễ đọc và hiệu suất cao •
React JS: React là một thư viện UI phát triển tại Facebook để hỗ trợ việc xây dựng
những thành phần (components) UI có tính tương tác cao, có trạng thái và có thể sử
dụng lại được. React được sử dụng tại Facebook trong production, và
www.instagram.com được viết hoàn toàn trên React.
2.7 Bài toán bảo hiểm vận chuyển hàng hóa
2.7.1 Phát biểu bài toán
Xác định rõ yêu cầu cụ thể của trang web bảo hiểm hàng hóa vận chuyển. Điều này bao
gồm việc xác định loại hình bảo hiểm, tính năng cần có, quy trình đăng ký và quản lý hồ sơ.
Tạo giao diện trực quan và dễ sử dụng cho người dùng. Đảm bảo giao diện thân thiện với
người dùng và thích hợp cho các loại thiết bị khác nhau. Xây dựng các tính năng như đăng ký
bảo hiểm, tìm hiểu các loại bảo hiểm, quản lý đơn hàng và hồ sơ bảo hiểm, tính toán phí bảo
hiểm, thanh toán trực tuyến, và thông tin liên lạc. 10
2.7.2 Những khó khăn của nhận dạng khuôn mặt người Dữ liệu phức tạp.
Tính toán phí bảo hiểm.
Bảo mật và tuân thủ quy định.
Tích hợp hệ thống thanh toán. …
2.7.3 Tầm quan trọng của bài toán bảo hiểm vận chuyển hàng hóa
Tầm quan trọng của một trang web bảo hiểm hàng hóa vận chuyển không thể nhận, v à
nó có ảnh hưởng rất lớn đến các khía cạnh sau:
1. Tiện lợi và Trải nghiệm người dùng: Một trang web bảo hiểm hàng hóa vận
chuyển cung cấp tiện ích cho người dùng, cho phép họ dễ dàng tìm hiểu, so sánh
và mua các gói bảo hiểm phù hợp cho hàng hóa vận chuyển của họ . Việc cung cấp
trải nghiệm người dùng tốt sẽ tạo sự hài lòng và tạo ra một cộng đồng người dùng trung thành.
2. Tối ưu hóa hoạt động vận chuyển: Trang web bảo hiểm cung cấp thông tin cần
thiết và tiện ích để tối ưu hóa hoạt động vận chuyển cho các doanh nghiệp v ận
chuyển và các chủ hàng. Nó giúp họ lựa chọn gói bảo hiểm phù hợp, giảm thiểu rủi
ro và quản lý chi phí hiệu quả.
3. Bảo vệ tài sản và nguồn lực: Bảo hiểm hàng hóa vận chuyển là yếu tố then chốt
trong việc bảo vệ tài sản và nguồn lực của các doanh nghiệp, đ ặc biệt là khi hàng
hóa di chuyển qua nhiều vùng đất và sự rủi ro mất mát, hỏng hóc là không thể
tránh khỏi. Một trang web bảo hiểm hàng hóa vận chuyển giúp tăng cường độ an
toàn và bảo vệ cho hàng hóa trong quá trình vận chuyển.
4. Quản lý rủi ro và tài chính: Trang web bảo hiểm cung cấp các công cụ và thông
tin giúp người dùng quản lý rủi ro cũng như tài chính một cách hiệu quả. Việc mua
bảo hiểm thông qua trang web giúp giảm thiểu rủi ro với chi phí phù hợp.
5. Tạo dự án cạnh tranh cho doanh nghiệp: Một trang web bảo hiểm hàng hóa vận
chuyển có thể tạo ra ưu thế cạnh tranh cho doanh nghiệp bảo hiểm bằng cách cung
cấp các tính năng và dịch vụ tiên tiến, tối ưu cho việc mua bảo hiểm, đền bù và giải quyết tranh chấp. 11
Tóm lại, trang web bảo hiểm hàng hóa vận chuyển không chỉ mang lại lợi ích cho người
dùng mà còn đóng vai trò quan trọng trong việc tối ưu hóa quản lý rủi ro và tài chính cho các
đối tác và doanh nghiệp liên quan.
2.7.4 Các ứng dụng đặc trưng của bài toán bảo hiểm vận chuyển hàng hóa
Trang web bảo hiểm vận chuyển hàng hóa có rất nhiều ứng dụng thực tế quan trọng, bao gồm:
1. Tối ưu hóa Quản lý Rủi ro: Doanh nghiệp vận chuyển và chủ hàng có thể tìm hiểu,
so sánh, và mua các sản phẩm bảo hiểm phù hợp để bảo vệ hàng hóa trong quá trình
vận chuyển. Việc này giúp họ quản lý rủi ro một cách hiệu quả, giảm thiểu rủi ro mất
mát và có kế hoạch đền bù rõ ràng khi xảy ra sự cố.
2. Hỗ trợ Quyết định và Tối ưu chi phí: Trang web cung cấp tính năng tính toán phí
bảo hiểm dựa trên thông tin về giá trị hàng hóa, quãng đường vận chuyển, và yếu tố
khác. Điều này giúp doanh nghiệp và chủ hàng có thể đưa ra quyết định thông minh
cho việc bảo hiểm, tối ưu hóa chi phí và tài chính liên quan đến vận chuyển hàng hóa.
3. Bảo vệ Tài sản và Nguyên vật liệu: Trang web bảo hiểm cung cấp cơ hội cho doanh
nghiệp và chủ hàng để bảo vệ tài sản và nguồn lực của họ trong quá trình vận chuyển.
Việc này giúp họ đảm bảo khách hàng, cổ đông và đối tác về sự an toàn và bảo vệ hàng hóa.
4. Tăng cường Hiệu quả Hoạt động Vận chuyển: Bảo hiểm giúp giảm thiểu rủi ro, từ
đó tăng cường hiệu quả hoạt động vận chuyển. Việc giảm thiểu sự cố mất mát và tổn
thất giúp doanh nghiệp duy trì lịch trình vận chuyển và quản lý chuỗi cung ứng một cách hiệu quả hơn.
5. Tạo Điểm cạnh tranh: Cung cấp bảo hiểm hàng hóa vận chuyển thông qua trang
web cũng tạo ra một ưu thế cạnh tranh cho các nhà cung cấp bảo hiểm, xây dựng lòng
tin và uy tín với khách hàng thông qua việc cung cấp dịch vụ hiệu quả và tiện ích trực tuyến.
Tóm lại, web bảo hiểm hàng hóa vận chuyển không chỉ cung cấp các lợi ích tài chính
trong việc quản lý rủi ro và đền bù, mà còn tạo điều kiện thuận lợi cho doanh nghiệp và chủ
hàng tối ưu hóa hoạt động vận chuyển và bảo vệ tài sản. 12
CHƯƠNG 3: PHÂN TÍCH HỆ THỐNG
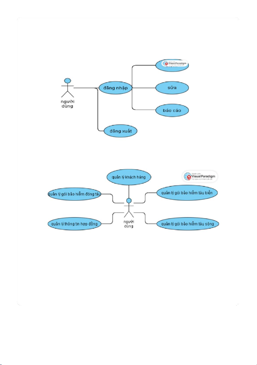
3.1 Sơ đồ use-case
Hình 3.1: Sơ đồ usecase đăng nhập
Hình 3.2: Sơ đồ usecase quản lý hệ thống 13
3.2 Mô tả sequence diagram
3.2.1 Mô hình đăng nhập hệ thống
Hình 3.3: Mô hình đăng nhập Dòng sự kiện:
1. Nhập URL: Truy cập trang web bằng cách nhập URL vào thanh địa chỉ
trình duyệt web của bạn
2. Nhập thông tin đăng nhập: Nhập tên người dùng và mật khẩu của bạn vào
các trường tương ứng trên trang đăng nhập.
3. Xác nhận đăng nhập: Nhấn vào nút "Đăng nhập" hoặc tương tự để xác nhận
thông tin và đăng nhập vào trang web. 14
3.2.2 Mô hình chức năng thêm mới khách hàng
Hình 3.4: Mô hình chức năng thêm mới khách hàng Dòng sự kiện:
1. Thu thập thông tin khách hàng
2. Nhập thông tin vào hệ thống
3. Xác nhận và lưu trữ thông tin
4. Gửi xác nhận cho khách hàng
5. Cập nhật cơ sở dữ liệu 15
3.2.3 Mô hình chức năng chỉnh sửa thông tin khách hàng
Hình 3.5: Chức năng sửa thông tin khách hàng Dòng sự kiện: 1. Tìm kiếm khách hàng. 2. Chỉnh sửa thông tin.
3. Xác nhận và lưu trữ thông tin
4. Thông báo cho khách hàng
5. Cập nhật cơ sở dữ liệu 16
3.3 Cấu trúc bảng và kiểu dữ liệu thuộc tính Table: MARINE Field Name Data Type Null Key Description MaTau Varchar(15) No PK HoVaTen Nvarchar(15) Yes MaCT Varchar(15) Yes HTVanChuyen Nvarchar(15) Yes MaVC Varchar(15) Yes
Table: CONGTY (công ty) Field Name Data Type Null Key Description MaCT Varchar(15) No PK TenCT Nvarchar(15) Yes
Table: CONTRACT (hợp đồng) Field Name Data Type Null Key D escription IDCONTRACT Varchar(15) No PK LinkCONTRACT Nvarchar(15) Yes MaTau Varchar(15) Yes
Table: INSURANCE (bảo hiểm) Field Name Data Type Null Key Description 17 MaVC Varchar(15) No
PK Mã điểm danh này mỗi nhân viên có một mã MaTau Varchar(15) Yes MaCT Varchar(15) Yes
Table: TRANGTHAI (trạng thái) Field Name Data Type Null Key Description MaVC Varchar(15) No PK NgayHT Datetime No TrangThaiHT Nvarchar(15) Yes
Table: CTBAOHIEM (chương trình bảo hiểm) Field Name Data Type Null Key Description MaVC Varchar(15) No PK Mã Vận Chuyển PhiBH int No Phí bảo hiểm NgayKhoiHanh Datetime Yes
Ngày khởi hành chuyến hàng NgayKetThuc Datetime Y es
Ngày kết thúc chuyến hàng 18