



















Preview text:
Chương 3. Lựa chọn phương án cung cấp điện tối ưu 3.1. Tổng quan
• Việc lựa chọn phương án cung cấp điện bao gồm: - Chọn cấp điện áp - Chọn nguồn điện - Chọn sơ đồ nối dây
- Chọn phương thức vận hành
• Để lựa chọn phương án cung cấp điện tối ưu, cần:
- Thu thập, phân tích đầy đủ các số liệu ban đầu: Nhu cầu điện
- So sánh giữa các phương án về phương diện kinh tế và kỹ thuật
- Kết hợp các nhu cầu phát triển kinh tế chung và riêng của địa phương.
- Vận dụng các chủ trương của nhà nước Yêu cầu:
• Đảm bảo chất lượng điện: tần số, điện áp trong phạm vi cho phép
• Đảm bảo độ tin cậy: tính liên tục cung cấp điện theo các loại phụ tải
• Thuận tiện trong vận hành, lắp ráp và sửa chữa
• Có các chỉ tiêu kinh tế và kỹ thuật hợp lý
4.2. Chọn điện áp định mức của mạng điện • Công thức kinh nghiệm - Công thức của Mỹ: 𝑈 = 4,34 𝑙 + 16𝑃 , kW
Trong đó: P – công suất cần truyền tải, kW;
𝑙 - Khoảng cách truyền tải, km
Kết quả khá tin cậy khi 𝑙 ≤ 250 𝑘𝑚 𝑣à 𝑆 ≤ 60𝑀𝑉𝐴. Khi khoảng cách và công suất
truyền tải lớn hơn thì dung công thức của Nga: - Công thức Zalesski: 𝑈 =
𝑃 0,1 + 0,015 𝑙 , kV trong đó P tính bằng kW - Công thức của Đức:
𝑈 = 3 𝑆 + 0,5𝑙, kV với [S]=MVA, [𝑙] = km 3.3. Chọn nguồn điện
• Tùy theo qui mô hệ thống cung cấp điện mà chọn nguồn điện: - Nhà máy nhiệt điện - Nhà máy thủy điện - Trạm phát diezel - Trạm biến áp khu vực - Trạm biến áp trung gian
- Trạm biến áp phân phối
- Trạm biến áp phân xưởng
3.4. Sơ đồ mạng điện áp cao
• 3.4.1. Bộ phận nối nguồn cung cấp
A, Nếu nguồn cung cấp là hệ thống năng lượng: Thực hiện ở điện áp 6÷ 110 kV: -
Ở điện áp 6-10 kV: Khoảng cách từ xí nghiệp đến trạm điện ≤ (5÷8)km
+ Trường hợp không có tổ máy phát điện riêng: Sơ đồ như hình vẽ:
1 đường dây cung cấp, XN
1 đường dây cung cấp, XN 2 đường dây cung cấp có trạm phân phối chính
ko có trạm phân phối chính
• Ở điện áp 35÷110 kV khi không có tổ máy phát điện riêng: Hộ loại 3 + 2 Hộ loại 1 + 2
B, Nối với tổ máy phát điện riêng:
1. Nhà máy A; 2. Trạm phân phối; 3. Nhà máy B
3.4.2. Hệ thống phan phối của xí nghiệp
A, Sơ đồ phân phối dạng hình tia (dạng cây):
- Dạng cổ điển: Nhược: Khi sự cố ở K sẽ cắt điện ở trạm 3 nên mất điện 3a, 3b và 3c
- Dạng cải tiến một ít: Dạng cải tiến một ít Dạng cổ điển
- Với hộ tiêu thụ loại 2 cho phép cắt điện 15÷ 30 phút dùng sơ đồ cải
tiến có đường dây dự phòng:
- Với hộ loại 1: Dạng hình tia. Nếu sựu cố tại K , máy cắt 1 sẽ
cắt, máy cắt 3 đóng cấp điện cho phân đoạn I
+ Ưu điểm: Nối dây rõ ràng mỗi hộ được cung cấp bởi 1
đường dây nên ít ảnh hưởng lẫn nhau, độ tin cậy cao, dễ thực
hiện các biện pháp bảo vệ, dễ tự động hóa, dễ vận hành, bảo quản.
+ Nhược: Vốn đầu tư lớn
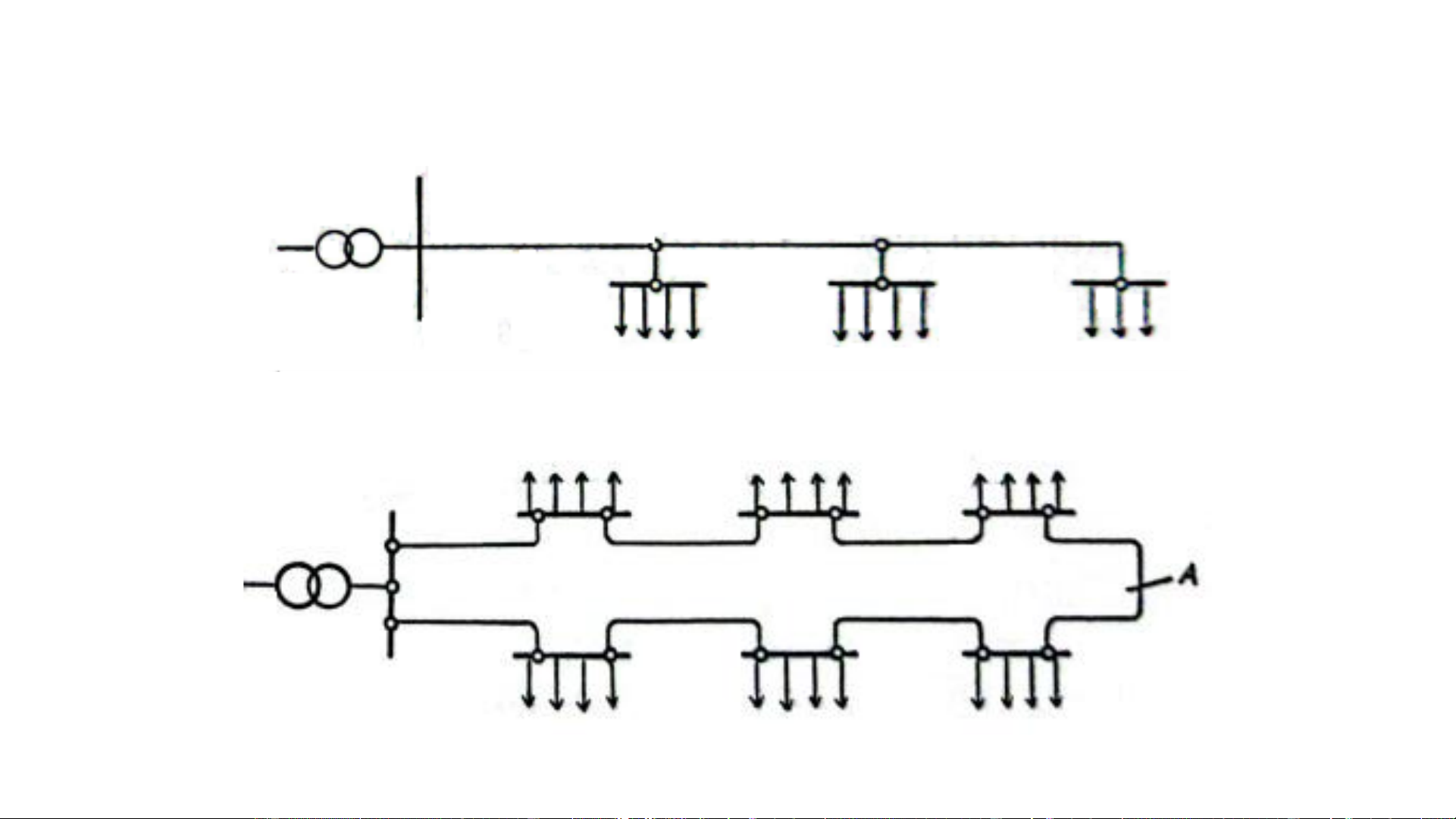
B, Sơ đồ dạng phân nhánh (trục chính) • Dạng đơn giản:
Sơ đồ có đường dây dự phòng
Sơ đồ phân phối hình vòng
3.5. Sơ đồ mạng điện hạ áp
Thiết bị tiêu thụ điện Lưới điện Lưới Lưới cung cấp phân phối
(từ nguồn đến điểm phân phối)
(từ điểm phân phối đến cực phụ tải) 3.5.1. Các sơ đồ
• Sơ đồ hình tia: Mỗi hộ tiêu thụ được cung cấp bằng 1 lộ riêng • Sơ đồ phân nhánh: b, a, • Sơ đồ hỗn hợp
Sơ đồ hỗn hợp 1 trục chính
Sơ đồ hỗn hợp trục chính dạng vòng
• Phụ tải loại 1 cấp điện từ hai nguồn:
• Sơ đồ cung cấp của xí nghiệp công nghiệp:
A- Điểm đặt ap tô mát phân đoạn
P- đường dây phân phối chính R- hộ tiêu thụ T- tủ phân phối Tr- máy biến áp S- đườmg dây
3.6. Kết cấu của mạng điện
• Đường dây trên không:
ĐƯỜNG DÂY TRÊN KHÔNG CẤP 1: CẤP 2: CẤP 3: Uđm ≥ 35 kV Uđm < 35 kV Uđm ≤ 1000 V