



















Preview text:
lOMoAR cPSD| 58707906
Câu hỏi ôn tập môn Kinh tế đầu tư II
Chương I: Đầu tư công
1/ Anh (chị) cho biết các chủ thể tham gia đầu tư công? Công tác quản lý hoạt động đầu
tư của nhà nước, của chủ đầu tư, nhà thầu giống nhau và khác nhau thế nào? (trong mục
tiêu quản lý, nội dung và phương pháp quản lý…)
a. Các chủ thể tham gia đầu tư công: -
Chủ đầu tư: giao cho đơn vị trực tiếp quản lý, sử dụng, khai thác dự án sau
nàylàm chủ đầu tư dự án (các bộ, cơ quan ngang bộ, cơ quan thuộc Chính phủ, UBND các cấp
không được trực tiếp làm CĐT dự án). -
Đơn vị nhận ủy thác đầu tư công: ủy thác ĐT là người có thẩm quyền quyếtđịnh
đầu tư giao cho tổ chức hoặc cá nhân có đủ điều kiện theo quy định của pháp luật thay CĐT
thực hiện toàn bộ hoặc một phần dự án ĐTC. -
Ban QLDA ĐTC: là đơn vị do CĐT thành lập và giúp CĐT quản lý, điều hànhquá
trình thực hiện DA (CĐT có thể thuê tổ chức tư vấn làm nhiệm vụ quản lý dự án công). -
Nhà thầu: là tổ chức, cá nhân có đủ năng lực thực hiện hoạt động đầu tư khitham
gia quan hệ hợp đồng trong hoạt động đầu tư công. Có thể chia thành nhà thầu chính và nhà
thầu phụ. Hoặc có thể chia thành 3 nhóm nhà thầu về: xây dựng, cung cấp lắp đặt thiết bị và còn lại (tư vấn). -
Tổ chức tư vấn đầu tư: là các tổ chức, cá nhân được CĐT thuê để làm nhiệm
vụquản lý thực hiện dự án trong quá trình thực hiện dự án đầu tư. Tổ chức tư vấn ĐT thực hiện
các dịch vụ tư vấn toàn bộ hoặc một phần các hoạt động đầu tư. -
Người có thẩm quyền quyết định đầu tư: là người được nhà nước giao quyềnphê
duyệt chủ trương ĐT, dự án ĐT, tổng mức ĐT, lựa chọn CĐT và hình thức QLDA, kế hoạch
đấu thầu, quyết toán dự án hoàn thành...hoặc đình chỉ dự án nếu có sai phạm. -
Cơ quan chuyên môn trực thuộc người quyết định đầu tư: là cơ quan tổ chức
cóchuyên môn phù hợp với tính chất nội dung dự án, được giao cho nhiệm vụ thẩm định.
b. So sánh công tác quản lý hoạt động đầu tư của nhà nước, của chủ đầu tư, nhà thầu: -
Giống nhau: nội dung quản lý thì đều nhằm hướng đến việc đạt được mục tiêu
của dự án sao cho dự án được thực hiện đúng tiến độ, đúng yêu cầu… - Khác nhau: Nhà nước Chủ đầu tư Nhà thầu
Mục tiêu - Thực hiện thành công -
Tổ chức thực Tổng thầu xây dựng thực hiện quản lý
các mục tiêu của chiến hiện dự án ĐT đúng hợp đồng EPC, hợp đồng chìa
lược phát triển kinh tế xã tiến độ, đảm bảo chất khóa trao tay có trách nhiệm
hội trong từng thời kì của lượng. - Quản lý sử tham gia quản lý thực hiện dụng các nguồn vốn quốc gia, của địa
một phần hoặc toàn bộ dự án tiết kiệm, hiệu quả.
phương, của ngành. - -
Đôn đốc, kiểm theo thỏa thuận hợp đồng với
Huy động tối đa và sử tra vàbáo cáo tình hình chủ đầu tư và phải có đủ điều
dụng hiệu quả cao các thực hiện dự án.
kiện năng lực hoạt động xây
nguồn vốn ĐT, các - Thanh
quyết dựng theo quy định của Nghị
nguồn tài lực của địa toán và định này và các lOMoAR cPSD| 58707906 phương, xã hội.
tất toán với cơ quan quy định khác của pháp luật thanh toán.
có liên quan để thực hiện
- Chịu trách nhiệm công việc do mình đảm nhận trong toàn bộ quá trình và những hậu quả do
việc quyết định thiếu đúng đắn. Nội - Ban hành và tổ - Tổ chức lập và - Thành lập Ban điều dung
chứcthực hiện văn bản trìnhduyệt dự án ĐTC hành đểthực hiện quản lý theo quản lý
quy phạm pháp luật về theo quy định.
phạm vi công việc của hợp đầu tư công. - Tổ chức thẩm đồng; -
Xây dựng và tổ định,phê duyệt thiết kế
chứcthực hiện chiến kỹ thuật - tổng dự toán, - Quản lý tổng mặt
lược, chương trình, kế dự toán các hạng mục. bằng xâydựng công trình;
hoạch, giải pháp, chính - Tuyển chọn tư vấn sách đầu tư công. lập và QLDA, tổ chức - Quản lý công tác thiết đấu thầu theo quy - Theo dõi, cung
kếxây dựng, gia công chế tạo định.
cấpthông tin về quản lý
và cung cấp vật tư, thiết bị, - Theo dõi, kiểm
và sử dụng vốn đầu tư
chuyển giao công nghệ, đào tra,giám sát quá trình công. tạo vận hành; thực hiện DA. - Đánh giá hiệu quả đầutư công; kiểm - Quản lý hoạt động thi tra, thanh tra, giám sát
côngxây dựng, các kết nối với
việc thực hiện quy định
công việc của các nhà thầu phụ;
của pháp luật về đầu tư
công, việc tuân thủ kế hoạch đầu tư công. - Điều phối chung về
tiến độthực hiện, kiểm tra, - Xử lý vi phạm
giám sát công tác bảo đảm an phápluật, giải quyết
toàn, vệ sinh lao động, bảo vệ
khiếu nại, tố cáo của tổ
môi trường tại công trường chức, cá nhân liên quan xây dựng;
đến hoạt động đầu tư công. - Tổ chức nghiệm thu
hạngmục, công trình hoàn
thành để bàn giao cho chủ đầu tư; -
Quản lý các hoạt động
xâydựng khác theo yêu cầu của chủ đầu tư.
Phương Các phương pháp gián - CĐT trực
- Tổng thầu xây dựng: thực pháp
tiếp: kinh tế, hành chính, tiếpQLDA - CĐT
hiện hợp đồng EPC hoặc chìa quản lý
giáo dục, thông qua pháp thành lập ban QLDA khóa trao tay.
luật và quy định hành - CĐT thuê tư chính. vấn lOMoAR cPSD| 58707906 QLDA
2/ Những đặc trưng cơ bản của đầu tư công? Sự khác nhau giữa đầu tư công và đầu tư
trong doanh nghiệp (doanh nghiệp SXKD thu lợi nhuận)? Sự khác nhau đó có ảnh hưởng
thế nào đến công tác quản lý hoạt động đầu tư?
a. Đặc trưng cơ bản của ĐTC: -
Đầu tư công luôn gắn với chủ thể là nhà nước: vì Nhà nước bỏ phần lớn vốn
(được tài trợ từ nguồn tích lũy của khu vực nhà nước và vay nợ của chính phủ) cho các dự án đầu tư công. -
Đầu tư công luôn hướng tới mục tiêu công cộng: không vì mục tiêu lợi nhuận
vàđảm bảo hiệu quả kinh tế và tối đa hóa phúc lợi xã hội. -
Đầu tư công được thực hiện trong khuôn khổ pháp luật chặt chẽ: bởi vì dùng
tiềnthuế do người dân đóng để đầu tư, công trình phục vụ cho người dân nên có sự tham gia
giám sát chặt chẽ của cộng đồng, phản biện xã hội.
b. Sự khác nhau giữa đầu tư công và đầu tư trong doanh nghiệp (doanh nghiệp
SXKD thu lợi nhuận) Đầu tư công
Đầu tư trong doanh nghiệp Khái niệm
- Là đầu tư phát triển do khu vực nhà nước - Là hoạt động chi dùng vốn cùng các
thực hiện, dẫn dắt nhằm xây dựng kết cấu nguồn lực khác trong hiện tại nhằm
hạ tầng kinh tế xã hội và thực hiện các duy trì sự hoạt động và làm tăng thêm
chương trình, dự án phát triển kinh tế xã tài sản mới trong doanh nghiệp, tạo hội.
thêm việc làm và nâng cao đời sống
của các thành viên trong DN. Mục tiêu -
Đầu tư công nhằm mục tiêu tạo -
Tối thiểu chi phí, tối đa lợi
mới,nâng cấp, củng cố năng lực hoạt động nhuận
của nền kinh tế thông qua gia tăng giá trị -
Duy trì sự tồn tại và an toàn
các tài sản công (khác với chi thường của DN- Nâng cao chất lượng sản xuyên của chính phủ).
phẩm và nâng cao uy tín với khách -
Hoạt động ĐTC góp phần thực hàng - ĐT theo chiều sâu để đổi mới
hiện mộtsố mục tiêu xã hội, văn hóa, môi công nghệ
trường. + Hoạt động ĐTC còn góp phần - Mở rộng thị trường
điều tiết nền kinh tế thông qua việc tác -
Để thực hiện liên doanh với
động trực tiếp đến tổng cầu của nền kinh nướcngoài tế. -
Cải thiện điều kiện lao động lOMoAR cPSD| 58707906 Nội dung -
Đầu tư theo các chương trình mục -
Đầu tư xây dựng cơ bản
tiêunhằm thực hiện một hoặc một số mục -
Đầu tư phát triển nguồn nhân
tiêu phát triển kinh tế - xã hội cụ thể của lực- Đầu tư nghiên cứu và phát triển
đất nước hoặc của một vùng lãnh thổ trong khoa học
một thời gian nhất định: chương trình 135, -
Đầu tư cho hệ thống thông tin
chương trình mục tiêu quốc gia về nước quảnlý
sạch vệ sinh môi trường…) - Đầu tư cho hoạt động -
Đầu tư theo các dự án ĐTC: là Marketing
những dựán sử dụng vốn nhà nước để thực -
Đầu tư vào tài sản vô hình
hiện các mục tiêu phát triển kinh tế - xã hội khác
không có khả năng hoàn trả vốn trực tiếp, - Đầu tư hàng tồn trữ bao -
Đầu tư ra ngoài doanh nghiệp
gồm: dự án phát triển kết cấu hạ tầng kỹ
thuật, kinh tế, xã hội, môi trường, quốc
phòng an ninh; dự án đầu tư không có điều
kiện xã hội hóa thuộc các lĩnh vực kinh tế,
văn hóa, xã hội, y tế, khoa học, giáo dục,
đào tạo…; dự án phục vụ hoạt động của
các cơ quan nhà nước, đơn vị sự nghiệp, tổ chức chính trị... Nguồn vốn - Nguồn vốn nhà nước + Vốn trong ngân sách -
Vốn chủ sở hữu: vốn ban đầu,
+ Vốn ngoài ngân sách: vốn tín dụng ĐT vốn bổ sung từ lợi nhuận giữ lại,
của Nhà nước, vốn tín dụng do nhà nước phần khấu hao hàng năm, cổ phiếu. - Vốn nợ:
đứng ra bảo lãnh cho vay, vốn đầu tư phát + Tài trợ gián tiếp qua trung gian tài
triển của doanh nghiệp nhà nước.
chính: nguồn vốn tín dụng ngân hàng,
nguồn vốn tín dụng đầu tư phát triển,
nguồn vốn tín dụng thương mại.
+ Tài trợ trực tiếp qua thị trường vốn:
thị trường chứng khoán, tín dụng thuê mua
c. Sự khác nhau đó có ảnh hưởng thế nào đến công tác quản lý hoạt động đầu tư.
Từ những sự khác nhau về bản chất, mục tiêu, nội dung của đầu tư công và đầu tư trong
doanh nghiệp, công tác quản lý hoạt động đầu tư của 2 loại dự án này cũng có sự khác nhau, cụ thể:
* Quản lý hoạt động đầu tư công
- Tùy theo quy mô tính chất và điều kiện của chủ đầu tư, chủ đầu tư các dự án đầu tư công
cóthể lựa chọn một trong các phương thức quản lý thực hiện dự án như sau: tự tổ chức, quản
lý thực hiện dự án, thuê tư vấn quản lý dự án, ủy thác đầu tư hoặc thực hiện theo phương thức khác.
- Cần đảm bảo thực hiện đúng nội dung, phạm vi đầu tư, chất lượng, mức chi phí, thời hạn
vàcác yêu cầu khác ghi trong Quyết định phê duyệt dự án đầu tư công * Quản lý hoạt động
đầu tư trong doanh nghiệp Nhiệm vụ:
-Điều phối, kiểm tra, đánh giá hoạt động đầu tư của DN nói chung và của từng dự án đầu tư lOMoAR cPSD| 58707906
-Xây dựng kế hoạch đầu tư và kế hoạch huy động vốn -Lập dự án đầu tư
-Quản lý quá trình thực hiện đầu tư và quá trình phát huy tác dụng
của các kết quả đầu tư
-Đánh giá kết quả và hiệu quả đầu tư
Các hình thức quản lý hoạt động đầu tư trong doanh nghiệp:
- Quản lý theo chức năng
- Quản lý thuần túy dự án - Quản lý dạng ma trận
3/ Nội dung và yêu cầu của Giám sát, đánh giá hoạt động đầu tư công? Theo anh (chị),
Giám sát, đánh giá hoạt động đầu tư công có vai trò thế nào với hiệu quả hoạt động đầu
tư công tại Việt Nam hiện nay?
a. Nội dung và yêu cầu của Giám sát hoạt động đầu tư công:
Giám sát dự án là quá trình kiểm tra, theo dõi dự án về tiến độ thời gian, chi phí và tiến trình
thực hiện nhằm đánh giá thường xuyên mức độ hoàn thành và đề xuất những biện pháp và hành
động cần thiết để thực hiện thành công dự án * Nội dung và yêu cầu:
- Giám sát chuẩn bị đầu tư:
Mục tiêu: theo dõi, kiểm tra của cấp trên đối với cấp dưới về quá trình chuẩn bị và ra
quyết định đầu tư Nôi dung:
+ Kiểm tra sự đảm bảo các quy định về pháp lý trong việc chuẩn bị đầu tư; kiểm tra
nội dung quyết định đầu tư, đánh giá sự phù hợp của quyết định ĐT với quy hoạch, kế
hoạch, chương trình đầu tư.
+ Đánh giá tính khả thi của quyết định đầu tư theo các yếu tố chủ yếu của dự
án, làm rõ các mâu thuẫn giữa nội dung dự án và quyết định ĐT.
+ Đánh giá năng lực của CĐT
- Giám sát giai đoạn thực hiện dự án:
Mục tiêu: theo dõi, kiểm tra, xác định mức độ đạt được của quá trình thực hiện dự án
theo quyết định đầu tư Nội dung:
+ Theo dõi, kiểm tra thường xuyên quá trình thực hiện dự án (thiết kế, dự toán,
đấu thầu, huy động vốn, thanh toán, tiến độ, tổ chức quản lý…)
+ Kiểm tra việc áp dụng chế độ chính sách của Nhà nước, của địa phương
+ Đánh giá năng lực của ban quản lý
+ Đánh giá mức độ hoàn thành các chỉ tiêu chủ yếu
+ Phát hiện những vấn đề phát sinh, sai phạm, khó khăn, vướng mắc
+ Đề xuất các giải pháp xử lý, kiến nghị người có thẩm quyền xem xét quyết định.
b. Theo anh (chị), Giám sát đầu tư công có vai trò thế nào với hiệu quả hoạt động đầu tư
công tại Việt Nam hiện nay?
Giám sát đầu tư công có vai trò rất quan trọng với hiệu quả hoạt động ĐTC tại Việt
Nam hiện nay, đặc biệt trong thời gian gần đây, khi công tác giám sát ngày càng được quan
tâm, đẩy mạnh, từ đó hiệu quả hoạt động đầu tư công cũng có những kết quả khả quan rõ rệt,
cụ thể như sau (theo báo cáo 2019): -
Về giám sát tình hình nắm bắt, thực hiện các văn bản, quy định của pháp luật:
các cơquan quản lý, chủ đầu tư, các đơn vị liên quan đã kịp thời nắm bắt, cập nhật chủ trương,
chính sách của nhà nước; từ đó góp phần tăng cường công tác quản lý nhà nước trong lĩnh vực
đầu tư, nâng cao hiệu quả sử dụng nguồn vốn. lOMoAR cPSD| 58707906 -
Về việc thực hiện các Chương trình mục tiêu: các bộ ngành, trung ương và các
địaphương vẫn tiếp tục triển khai thực hiện các dự án thành phần, dự án đầu tư thuộc các chương
trình; quá trình lập, thẩm định, phê duyệt các dự án được các cơ quan thực hiện tốt cơ chế phối
hợp giữa các cấp, các ngành, tuân thủ quy định pháp luật. -
Quá trình triển khai thực hiện dự án cơ bản chấp hành các quy định của pháp
luật.Các nhà thầu thực hiện đáp ứng năng lực, kinh nghiệm để thực hiện các gói thầu, tiến độ
thực hiện của các nhà thầu cơ bản đáp ứng được tiến độ của dự án. -
Từ đó, các chương trình đầu tư công đã góp phần hỗ trợ các bộ, ngành, địa
phươngtrong việc đầu tư hoàn thiện cơ sở hạ tầng KT-XH thuộc phạm vi quản lý, đặc biệt là
các vùng khó khăn, vùng sâu, vùng xa.
=> Nhìn chung, nhờ có sự giám sát sát sao từ khâu chuẩn bị đầu tư đến khâu thực hiện dự án
mà những dự án đầu tư công của Việt Nam thời gian gần đây đạt hiệu quả cao. Có thể nói, quá
trình Giám sát đầu tư công đã đóng vai trò rất quan trọng trong việc: theo dõi, kiểm tra về quá
trình chuẩn bị đầu tư, về việc thực hiện các quy định của pháp luật, kiểm tra được các nội dung
đầu tư, , tính khả thi của dự án cũng như là năng lực chủ đầu tư; bên cạnh đó là giám sát thực
hiện quá trình đầu tư, đánh giá năng lực ban quản lý, đánh giá mức độ hoàn thành và kịp thời
phát hiện những phát sinh, vướng mắc… nhằm có biện pháp kịp thời và phù hợp.
4/ Các hình thức quản lý dự án đầu tư công, ưu nhược điểm và phạm vi áp dụng?
a. Chủ đt trực tiếp quản lý dự án
- SD bộ máy hiện có
- AD với dự án quy mô nhỏ, không phức tạp
- Tính chuyên nghiệp không cao vì hầu hết các bộ phận kiêm nhiệmb. Chủ đt thành lập Ban
quản lý dự án
- Gồm những cán bộ chuyên trách có chuyên môn về các lĩnh vực dự án
- Ban QLDA có lập pháp nhân hoặc SD pháp nhân của chủ ĐT
- Chủ Đt và ban QLDA có trách nhiệm pháp lý chưa rõ ràng (CĐT không bắt buộc phải làngười
có chuyên môn về DA, ban QLDA có chuyên môn chỉ là bộ phận giúp việc) - Có thể sử dụng
nhân viên hoặc tuyển mới ở bên ngoài.
=> Thực hiện khép kín
c. Chủ đầu tư thuê tư vấn Quản lý dự án (Chủ nhiệm điều hành dự án)
- AD với DA SD vốn NN ngoài NS, DA có tính đặc thù, độ phức tạp cao
- Tính chuyên nghiệp cao nên giúp ngăn ngừa thất thoát, tuy nhiên chi phí thuê cao
- Chủ ĐT vẫn cử bộ máy theo dõi, giám sát
- Tính độc lập lớn (CĐT độc lập với Ban QLDA, góp phần khả năng giám sát xã hội dokhông
khép kín khi thực hiện dự án)
- Hạn chế: Chi phí QLDA nhiều, khả năng giải quyết vướng mắc, phát sinh không cao (vì tưvấn phải hỏi ý kiến CĐT)
d. Ban quản lý dự án 1 dự án
- AD với DA SD vốn NN quy mô nhóm A có công trình cấp đặc biệt, DA AD CN cao, anninh QP có yêu cầu bí mật
- Có tư cách pháp nhân, SD dấu riêng
- Nhân sự có ít nhất 10 người, có chuyên môn bằng cấp
- Được phép thuê tư vấn thực hiện một số nghiệp vụ quản lý
- Dự án kết thúc => giải thể => quay về công việc cũ lOMoAR cPSD| 58707906
e. Ban quản lý dự án khu vực, BQLDA chuyên ngành - Ban
QLDA chuyên ngành, QLDA thuộc cùng một chuyên ngành
- Ban quản lý dự án khu vực QLDA trong cùng 1 khu vực hành chính
- Là hình thức bỏ qua cấp chủ ĐT trung gian, SD ban QLDA chuyên nghiệp trực tiếp quản lý
- Ưu điểm: Tính chuyên nghiệp cao, giải quyết nhanh những vướng mắc, tiết kiệm chi phí
- Hạn chế: Với các dự án rải rác nhiều nơi hoặc không cùng chuyên ngành -> cơ cấu
BQLDAphải đông (không dưới 20 người) f. Tổng thầu XD
- Tổng thầu XD thực hiện hợp đồng EPC: thiết kế, thi công, XD lắp đặt thiết bị
- Tổng thầu XD hợp đồng chìa khóa trao tay, thực hiện từ chuẩn bị đt, lập DA, thiết kế thicông,.. bàn giao SD
- Nhà thầu lập ban điều hành để tổ chức thực hiện. - Ưu điểm:
+ Giảm thời gian nhà thầu thi công làm quen thiết kế, tránh việc điều chỉnh thiết kế cho
phù hợp với biện pháp thi công
+ Tận dụng vốn ứng trước của đơn vị tổng thầu trong ĐK NN chưa cấp đủ kinh phí -
Nhược điểm: CĐT chịu rủi ro nhiều hơn vì giảm quyền giám sát đối với nhà thầu khác do có
1 đầu mối chịu trách nhiệm toàn diện.
5/ Phân tích mối quan hệ giữa đầu tư công và nợ công? Liên hệ với thực tiễn Việt Nam?
A, Quy mô đầu tư công ảnh hưởng đến xu hướng nợ công
Nợ công được hiểu là tổng giá trị các khoản tiền mà chính phủ trung ương hoặc chính quyền
địa phương vay với mục đích là nhằm bù đắp cho thâm hụt ngân sách hoặc phục vụ cho mục
tiêu đầu tư vào các chương trình, dự án cụ thể.
Nợ công 1 phần sẽ được chi cho đầu tư phát triển- đt công. Đt công có vai trò quan trọng trong
nền kt, dẫn dắt nền kt, nguồn vốn đt công đc sd để xây dựng cơ sở hạ tầng, đầu tư và những
lĩnh vực mà tư nhân k sẵn sàng đt.
Nợ công phát sinh do chi tiêu vượt thu nên NN phải đi vay để bù đắp chênh lệch thu – chi. Mà
đt công lại là 1 bộ phận của chi tiêu ngân sách. Đt công tăng làm bội chi ngân sách => gia tăng nợ công
B. Đầu tư công hiệu quả tác động tốt đến nợ công
Đầu tư công hiệu quả sẽ tạo tăng trưởng cao, gia tăng tài sản từ đó tăng thu cho NSNN, đặc
biệt có thêm 1 lương dự trữ ngoại hối từ hđ xuất khẩu. Tạo động lực cho các thành phần kinh
tế ngoài nhà nước phát triển từ đó tác động tích cực đến toàn bộ nền kt
C, Đầu tư công kém hiệu quả làm tăng gánh nặng nợ công
Hiệu quả đầu tư công thấp cũng sẽ có tác động tiêu cực đến các khoản vay nợ của quốc gia, do
làm tăng nợ chính phủ, nhất là nợ nước ngoài. Hiệu quả đầu tư công thấp còn dẫn đến hệ quả
là phải phát hành nợ mới để trả nợ gốc khi đó nguy cơ lâm vào vòng xoáy nợ nần là điều khó tránh khỏi
D, Nợ công có ảnh hưởng đến đầu tư và đầu tư công
Nếu nợ công vượt ngưỡng an toàn thì khi đó sẽ có tác động tiêu cực đến mọi ý định và hành vi
đầu tư trong đó có đầu tư công.
VN: Bội chi tăng từ mức 65,8 nghìn tỷ đồng năm 2011 lên mức 263,2 nghìn tỷ đồng năm
2015. So với GDP, bội chi đã tăng từ mức 4,4% GDP năm 2011 lên mức 6,1% GDP năm lOMoAR cPSD| 58707906
2015, cao hơn giới hạn 5% theo quy định của Chiến lược nợ công và nợ nước ngoài của
quốc gia giai đoạn 2011-2020 và tầm nhìn đến 2030.
6/ Đánh giá hoạt động đầu tư công tại Việt Nam? Phân tích vai trò của đầu tư công trong
phát triển kinh tế- xã hội Việt Nam thời gian qua?
Trong tổng thể vốn đầu tư toàn xã hội, đầu tư công hiện vẫn chiếm tỉ trọng lớn và là
động lực quan trọng góp phần thúc đẩy tăng trưởng và chuyển đổi cơ cấu nền kinh tế Việt Nam
xuyên suốt 35 năm Đổi mới.
Quy mô vốn đầu tư toàn xã hội không chỉ tăng nhanh mà cơ cấu đầu tư công cũng có
sự dịch chuyển theo hướng phù hợp với kinh tế thị trường. Trong những năm gần đây, cơ cấu
đầu tư công trong tổng vốn đầu tư toàn xã hội đang có xu hướng giảm dần theo hướng phù hợp
với kinh tế thị trường và bối cảnh khu vực tư nhân ngày càng lớn mạnh cũng như khu vực đầu
tư nước ngoài ngày càng quan trọng.
Đầu tư công tiếp tục góp phần quan trọng vào việc xây dựng và hoàn thiện hệ thống kết
cấu hạ tầng kinh tế - xã hội, tạo điều kiện thúc đẩy tăng trưởng kinh tế theo hướng bền vững.
Nhiều dự án sử dụng vốn đầu tư công hoàn thành giải quyết những yêu cầu bức thiết trong đời
sống kinh tế - xã hội, cũng như thúc đẩy sự phát triển và cải thiện đời sống nhân dân. * Hạn chế:
+ Hỗ trợ khu vực DNNN là chủ yếu, Đt công dành cho khu vực tư nhân và khu vực FDI là k đáng kể
+ Đầu tư dàn trải, vốn đầu tư công vẫn tập trung vào các ngành mà khu vực tư nhân có
khả năng và sẵn sàng tham gia.
+ Công tác thanh tra, kiểm tra chưa quyết liệt; việc xử lý các trường hợp chậm trễ, vi
phạm quy định còn chưa kịp thời, nghiêm minh
+ Khó khăn về giải phóng mặt bằng, những vướng mắc về văn bản quy phạm pháp luật
+ Công tác lập kế hoạch vốn chưa sát với thực tế và khả năng giải ngân
* Phân tích vai trò của đầu tư công trong phát triển kinh tế- xã hội Việt Nam thời gianqua?
- Góp phần cải thiện môi trường đầu tư, thúc đẩy tăng trưởng kinh tế, xử lý bất hợp lý vùngmiền,
góp phần ổn định và giảm khoảng cách giàu nghèo
- Ngân sách nhà nước đã tập trung nhiều hơn cho đầu tư phát triển con người, nâng cao trình
độ của người lao động
- Định hướng và thúc đẩy đầu tư phát triển KT-XH, đầu tư công được dùng như vốn mồi đểthu
hút các nguồn lực đầu tư khu vực tư nhân
- Đóng vai trò quan trọng đảm bảo quốc phòng, an ninh.
7/ Tác động của đầu tư công đến Xóa đói giảm nghèo tại Việt Nam?
Tác động của đầu tư công đối với giảm nghèo được thể hiện rõ nét nhất trong khu vực nông nghiệp, nông thôn.
Ở Việt Nam, phần lớn hộ nghèo sống trong khu vực nông thôn với công việc chính là sản xuất
nông nghiệp. Đầu tư công trực tiếp làm tăng thu nhập cho người nông dân thông qua tăng năng lOMoAR cPSD| 58707906
suất sản xuất nông nghiệp. Và khi năng suất lao động tăng đồng nghĩa với việc người lao động
trong khu vực nông nghiệp sẽ có mức lương cao hơn, góp phần giảm nghèo.
Năng suất lao động phụ thuộc vào nhiều yếu tố như: Khoa học công nghệ, cơ sở hạ tầng, giáo
dục đào tạo, đầu tư cho sản xuất nông nghiệp. Đầu tư công giúp cơ sở hạ tầng, giao thông tốt
hơn. Điều này tạo điều kiện thuận lợi cho người nông dân có thể tiếp cận tốt hơn thị trường
tiêu thụ sản phẩm nông nghiệp và thành lập cơ sở sản xuất kinh doanh dịch vụ phi nông nghiệp ở khu vực nông thôn.
Năng lực của các hệ thống hạ tầng thủy lợi được nâng cao hơn đã góp phần quan trọng trong
thúc đẩy phát triển nông nghiệp, nông thôn và đáp ứng cơ bản nhu cầu nước cho phát triển
công nghiệp dịch vụ và đô thị. Quá trình đô thị hóa diễn ra nhanh.
Đầu tư công cho xóa đói giảm nghèo trong thời gian qua đã góp phần quan trọng trong việc
tăng thu nhập, nâng cao mức sống, chất lượng sống của người nghèo thông qua việc tăng cường
khả năng tiếp cận và được hưởng dịch vụ phúc lợi xã hội (giáo dục, y tế, văn hóa…); cải thiện
cơ sở hạ tầng kinh tế xã hội ở địa bàn nghèo, khó khăn; nâng cao ý thức, trách nhiệm cộng
đồng đối với người nghèo và thay đổi nhận thức của người nghèo, giúp họ thích nghi được với kinh tế thị trường.
8/ Tác động của đầu tư đến môi trường sinh thái ( cả tác động tích cực và tiêu cực). Liên
hệ thực tiễn Việt Nam
9/ Anh (chị) cho biết nguyên nhân dẫn đến tình trạng chậm tiến độ của các dự án đầu tư
công ở Việt Nam hiện nay? Giải pháp khắc phục tình trạng này?
Có 4 yếu tố quan trọng của tình trạng chậm tiến độ đối với các dự án đầu tư công ở Việt Nam hiện nay là:
- Yếu kém trong quản lý dự án của chủ đầu tư: năng lực quản lý kém, ký quá nhiều hợp
đồng và hợp đồng phụ, đặt giá mời thầu theo hướng thấp, không có thưởng khuyến
khích hoàn thành hợp đồng trước hạn. lOMoAR cPSD| 58707906
- Yếu kém của nhà thầu hoặc tư vấn: biện pháp tổ chức thi công không hợp lý; thiếu
kinh nghiệm, không quan tâm tiến độ, không đầy đủ thiết bị thi công; giá chào thầu
theo xu hướng thấp; thiếu kinh nghiệm trong lĩnh vực được giao; sai lầm trong khảo sát
địa chất; thiết kế không phù hợp với quy hoạch
- Yếu tố ngoại vi: lạm phát, rủi ro tăng giá vật liệu, điều kiện tự nhiên khí hậu; các yếu
tố về chính sách thủ tục pháp lý...
- Yếu tố khó khăn về tài chính: khó khăn về nguồn vốn ĐT cho DA, nhà thầu phụ thuộc tài chính vào CĐT...
Trong đó nguyên nhân bên trong chủ yếu nằm ở năng lực con người và công tác quản lý. Bao
gồm chủ yếu từ nhà thầu và tư vấn, tiếp là chủ đầu tư và khó khăn về tài chính. Yếu tố ngoại vi ảnh hưởng khá nhỏ
Giải pháp khắc phục:
- Lựa chọn những dự án thật sự cần thiết và khả thi
- Bồi dưỡng, nâng cao năng lực quản lý, tăng cường giám sát, kiểm tra, đánh giá kịp thời
việc thực hiện các dự án
- Thực hiện chặt chẽ khâu tuyển chọn tư vấn có năng lực, kinh nghiệm
- Đối với nhà thầu: quy định rõ về tiến độ thực hiện thi công, quy định mức phạt, bồi
thường thiệt hại nếu dự án chậm tiến độ do lỗi phía nhà thầu.
- Hoàn thiện hệ thống pháp luật về đầu tư, đặc biệt trong việc thực hiện tiến độ đầu tư
công: chậm trễ thì bị đình chỉ, thu hồi, quy rõ và xử lý trách nhiệm những bên liên quan;
bên cạnh đó cũng có chế độ khuyến khích khen thưởng nếu hoàn thành sớm.
10/ Hãy làm rõ nguyên nhân của tình trạng thất thoát lãng phí vốn trong hoạt động đầu
tư công tại Việt Nam hiện nay và giải pháp khắc phục? Nguyên nhân
Từ đặc điểm của đầu tư phát triển
- Quy mô tiền vốn, vật tư, lao động cần thiết cho hoạt động đầu tư phát triển thường rất
lớn có thể dẫn đến TTLP
- Thời kỳ đầu tư kéo dài gây TTLP các nguồn lực – trượt giá, lạm phát nuôi bộ máyquản lý
- TTLP do thời gian vận hành các kết quả đầu tư kéo dài nên dễ chịu tác động 2 mặttích
cực và tiêu cực của nhiều yếu tố như tự nhiên, kinh tế, xã hội và con người… Ngoài ra còn
chịu độ trễ về mặt thời gian.
- ĐTPT có độ rủi ro cao. Rủi ro đầu tư do nhiều nguyên nhân, nguyên nhân chủ quan
từphía các nhà đầu tư như quản lý kém, chất lượng sản phẩm không đạt yêu cầu… có
nguyên nhân khách quan như giá nguyên liệu tăng, giá bán sản phẩm giảm, công suất sản
phẩm không đạt công suất thiết kế…
Từ các giai đoạn đầu tư
- Trong khâu quy hoạch: chất lượng quy hoạch hạn chế, thiếu tầm nhìn, thiếu khách quan…
- Trong công tác chuẩn bị đầu tư: lập và thẩm định dự án (Thẩm định những bản thiếtkế tồi:
chưa đủ năng lực, thiếu đạo đức nghề nghiệp) lOMoAR cPSD| 58707906
- Trong công tác thực hiện đầu tư: đấu thầu công trình và thi công dự án…
- Giai đoạn vận hành kết quả đầu tư: kéo dài thời gian vận hành làm mức thất thoát lãngphí cao…
Từ các nhân tố tác động
- Nhân tố con người: Phẩm chất đạo đức của cán bộ quản lý con người còn yếu kém; trình độ chuyên môn thấp…
- Cơ chế chính sách: hệ thống văn bản pháp luật về chống thất thoát lãng phí còn chưa hoàn
chỉnh; cơ chế quản lý thanh tra và giám sát chưa hiệu quả của nhà nước và các cấp thẩm quyền…
- Nhóm nhân tố khác: là các nhân tố khách quan như thiên tai, bệnh dịch, giá trên thịtrường thế giới biến động…
Giải pháp hạn chế TTLP trong đầu tư:
Đối với công tác quy hoạch: Công tác quy hoạch đi trước 1 bước.
- Nâng cao chất lượng quy hoạch: đổi mới nội dung phương pháp lập quy hoạch (QH) phùhợp với điều kiện KTTT.
- QH phải sát thực tiễn tránh thay đổi nhiều gây TTLP.
- Tăng cường đào tạo, bồi dưỡng chuyên môn nghiệp vụ với cán bộ làm QH. Nâng caocông tác dự báo…
- Liên kết các quy hoạch ngành, vùng lãnh thổ hợp lý và kết hợp các quy hoạch với cácquy
hoạch tổng thế xã hội một cách có hiệu quả.
Đối với công tác chuẩn bị đầu tư:
- Nâng cao hiệu quả công tác nghiên cứu thị trường.
- Việc hoạch định kinh doanh cũng như tiếp xúc thị trường phải gắn chặt với chiến lượccủa
chính phủ trong từng thời đoạn, giai đoạn cụ thể. - Xác định quy mô và phân bổ nguồn vốn
một cách hiệu quả. - Hạn chế TTLP trong công tác lập và thẩm định dự án đầu tư - Nâng cao
năng lực cán bộ lập và thẩm định dự án.
Trong thực hiện đầu tư: đầu tư trọng tâm, trọng điểm.
- Tiến hành rà soát các dự án đầu tư trong phạm vi nhà nước, xử lý triệt để các sai phạm.
- Xoá bỏ tình trạng khép kín trong đầu tư vì đây là nguyên nhân lớn dẫn đến TTLP.
- Chọn nhà thầu điểm cao chứ không chỉ chọn theo giá thấp.
- Phân cấp quản lý và quy trách nhiệm theo nguyên tắc từng bước tách bạch các nội dung.
Trong vận hành kết quả đầu tư:
- Nâng cao chất lượng đội ngũ cán bộ
- Giảm rủi ro trong vận hành đầu tư bằng cách nghiên cứu kỹ thị trường đầu ra trướckhi quyết
định sản xuất, sản xuất sản phẩm chất lượng tốt có tính cạnh tranh và giải quyết dư thừa bằng con đường xuất khẩu. lOMoAR cPSD| 58707906
11/ Anh (chị) cho biết các chức năng của quản lý đầu tư công (theo quan niệm của World
Bank)? Liên hệ thực tế tại Việt Nam?
Chức năng thứ 1: Định hướng chiến lược và sàng lọc sơ bộ ban đầu: Các văn bản chiến lược
ngành và/ hoặc quốc gia đủ cụ thể, đảm bảo đủ sự nhất quán và thẩm quyền nhằm thực sự định
hướng cho đầu tư công, đồng thời được sử dụng một cách có hệ thống nhằm rà soát, sàng lọc
sơ bộ các dự án mới (ít nhất có một vài dự án bị bỏ lại ở khâu sàng lọc sơ bộ).
Chức năng thứ 2: Thẩm định dự án: Dự án được phát triển theo các thủ tục chuẩn được xây
dựng kỹ lưỡng, dự án được thẩm định bằng kỹ thuật phù hợp lựa chọn trong bộ công cụ đầy
đủ. Có hướng dẫn toàn diện chung về thẩm định dự án, bao gồm cả hướng dẫn chi tiết cụ thể
về thẩm định các dự án hợp tác công tư PPP.
Chức năng thứ 3: Thẩm tra độc lập kết quả thẩm định: Rủi ro về việc các bộ ngành “xào nấu
số liệu” nhằm đảm bảo dự án qua được khâu thẩm định sẽ được hạn chế bằng cách thẩm tra
độc lập về dự án. Đây là một đặc điểm quan trọng có thể được triển khai theo nhiều cách khác
nhau với các mức độ “độc lập” khác nhau của đơn vị phụ trách thẩm tra.
Chức năng thứ 4: Lựa chọn và đưa dự án vào ngân sách: Nhìn chung, chỉ những dự án đã thực
hiện thẩm định kỹ lưỡng và đã được thẩm tra độc lập mới được lựa chọn để ngân sách phân bổ
vốn. Thẩm quyền ngân sách trung hạn đảm bảo khả năng dự liệu đầy đủ về tài chính và vốn sẽ
hỗ trợ để triển khai dự án hiệu quả.
Chức năng thứ 5: Triển khai dự án: Cần chú trọng nhiều đến công tác quản lý tổng chi phí dự
án theo trọn vòng đời của mỗi dự án. Cần xác định rõ ràng vai trò và trách nhiệm trong triển
khai dự án, kết hợp với báo cáo định kỳ về tiến độ tài chính và phi tài chính và sự theo dõi chặt
chẽ của Các cơ quan tổng hợp trung ương. Cần ban hành và triển khai nhất quán các hệ thống
đấu thầu mua sắm lành mạnh, áp dụng các kỹ thuật tiên tiến nhằm phân bổ rủi ro giữa Chính phủ và nhà thầu.
Chức năng thứ 6: Theo dõi và điều chỉnh dự án: Cần phải có các cơ chế cụ thể nhằm yêu cầu
rà soát xem dự án còn cần thiết hay không nếu có những thay đổi trọng yếu về kinh phí, tiến
độ dự án hoặc lợi ích dự kiến.
Chức năng thứ 7: Đưa công trình vào vận hành và duy tu bảo dưỡng: Cần lập kế hoạch và đảm
bảo tài chính và các nguồn lực khác để vận hành công trình theo thẩm quyền phù hợp. Cần duy
trì hệ thống đăng ký tài sản toàn diện và đáng tin cậy có thể được kiểm toán độc lập.
Chức năng thứ 8: Tổng kết và đánh giá hoàn tất cơ bản: Tất cả các quốc gia tiên tiến đều dành
nhiều nỗ lực đánh giá hậu kiểm. Dự án đầu tư cần được cơ quan kiểm toán tối cao kiểm toán,
bao gồm cả kiểm toán về hiệu quả sử dụng vốn.
Chương II: Đầu tư trong doanh nghiệp
1/ Phân tích các nhân tố ảnh hưởng tới quyết định đầu tư trong doanh nghiệp? Cho ví dụ
minh họa tại một doanh nghiệp cụ thể?
A, Lợi nhuận kỳ vọng lOMoAR cPSD| 58707906
Là lợi nhuận mà chủ đầu tư mong muốn, hy vọng sẽ thu được trong tương lai khi quyết định
đầu tư. Lợi nhuận kỳ vọng càng cao thì nhà đầu tư càng có nhiều hứng thú đầu tư. Nếu lợi
nhuận kỳ vọng càng lớn hơn lãi suất tiền vay bao nhiêu thì hứng thú đầu tư của nhà đầu tư càng
nhiều bấy nhiêu, từ đó chi đầu tư càng tăng bấy nhiêu & ngược lại.
B, Lãi suất tiền vay
Các nhà đầu tư thường vay vốn để đầu tư. Lãi suất là giá cả của tín dụng – giá cả của quan hệ
vay mượn hoặc cho thuê những dịch vụ về vốn dưới hình thức tiền tệ hoặc các dạng hình thức tài sản khác nhau.
Nếu lãi suất cho vay thấp hơn tỷ suất lợi nhuận vốn đầu tư, các nhà đầu tư sẽ gia tăng đầu tư,
mở rộng sản xuất, đổi mới máy móc, trang bị công nghệ hiện đại và ngược lại.
C, Tốc độ phát triển sản lượng:
Để sản xuất ra một đơn vị đầu ra cho trước cần phải có một lượng vốn đầu tư nhất định. Tương
quan giữa sản lượng và vốn đầu tư được biểu hiện: X= K / Y
K: Vốn đầu tư tại thời điểm nghiên cứu
Y: Sản lượng tại thời điểm nghiên cứu
X: Hệ số gia tốc đầu tư
=> Tốc độ phát triển sản lượng: Kt = x * Yt
Nếu x không đổi thì quy mô sản lượng sản xuất tăng dẫn đến nhu cầu vốn đầu tư tăng theo và ngược lại.
D, Đầu tư nhà nước:
Các dự án đầu tư của nhà nước, thường là các dự án xây dựng cơ sở hạ tầng kỹ thuật, một mặt
tạo điều kiện cho các nhà thầu là khu vực tư nhân tham gia, qua đó kích thích đầu tư tư nhân;
mặt khác giúp cải thiện môi trường đầu tư, từ đó khuyến khích đầu tư. Hơn nữa, nếu đầu tư
nhà nước hiệu quả sẽ làm gia tăng trực tiếp tích lũy của nền kinh tế, làm giảm gánh nặng thuế
cho các khu vực khác. Tuy nhiên, nếu đầu tư nhà nước kém hiệu quả thì sẽ là gánh nặng cho
toàn xã hội, khiến đầu tư ở các khu vực khác ngày càng bị hạn chế. E, Chu kỳ kinh doanh
Ở mỗi thời kỳ khác nhau của chu kỳ kinh doanh sẽ phản ánh các mức chi tiêu đầu tư khác nhau
Ở thời kỳ đi lên, quy mô của nền kinh tế mở rộng, nhu cầu đầu tư của toàn bộ nền kinh tế cũng
như các doanh nghiệp tư nhân tăng và ngược lại.
F, Môi trường đầu tư và hoạt động xúc tiến đầu tư:
Môi trường đầu tư bao gồm nhiều yếu tố, tác động trực tiếp hoặc gián tiếp đến hiệu quả đầu tư.
Việc tạo dựng môi trường đầu tư tốt sẽ tạo điều kiện tốt để thu hút vốn đầu tư. Xúc tiến đầu tư
tốt, nghĩa là giới thiệu và quảng bá cơ hội đầu tư tốt, hỗ trợ đầu tư phù hợp cũng sẽ khiến vốn
đầu tư vào nền kinh tế gia tăng. VD:
2/ Trình bày tóm tắt nội dung đầu tư phát triển trong doanh nghiệp? Anh (chị) cho biết
vai trò của mỗi nội dung đầu tư kể trên đối với sự tồn tại và phát triển của mỗi doanh
nghiệp? Phân tích khái quát thực trạng đầu tư phát triển trong các doanh nghiệp Việt Nam? lOMoAR cPSD| 58707906
a. Trình bày tóm tắt nội dung đầu tư phát triển trong doanh nghiệp
A, Đầu tư xây dựng cơ bản
- Đầu tư tài sản cố định: Để doanh nghiệp tồn tại phát triển thì hoạt động đầu tư xây dựng cơbản
có vai trò rất quan trọng. Đầu tư vào TSCĐ hay đầu tư xây dựng cơ bản là hoạt động đầu tư
nhằm tái tạo tài sản cố định của doanh nghiệp.
- Xét theo nội dung, ĐTXDCB bao gồm
+ ĐT XD nhà xưởng, các công trình kiến trúc, kho tàng, bến bãi, phương tiện vận tải, truyền dẫn.
+ ĐT mua sắm, lắp đặt máy móc, thiết bị sản xuất
+ ĐT sửa chữa, nâng cấp, cải tạo những tài sản hư hỏng, lỗi thời…
+ ĐT vào tài sản cố định khác
- Xét theo khoản mục chi phí, đầu tư xây dựng cơ bản trong doanh nghiệp gồm những nộidung chính:
+Chi phí ban đầu liên quan đến đất đai +Chi phí xây dựng
+Chi phí mua sắm máy móc thiết bị, phương tiện vận tải
+Chi phí lắp đặt máy móc thiết bị
+Chi phí đầu tư sửa chữa tscđ (cơ sở hạ tầng và máy móc thiết bị) B,
Đầu tư hàng tồn trữ trong DN:
Hàng tồn trữ trong doanh nghiệp là toàn bộ nguyên vật liệu, bán thành phẩm, chi tiết, phụ tùng,
sản phẩm hoàn thành đc tồn trữ trong doanh nghiệp.
Nó có vai trò đảm bảo cho quá trình sản xuất diễn ra liên tục, hiệu quả, cho phép sản xuất và
mua nguyên vật liệu một cách hợp lý và kinh tế; giảm chi phí đặt hàng, vận chuyển và tồn trữ
C, Đầu tư phát triển nguồn nhân lực
Nguồn nhân lực là nguồn lực con người, một trong những nguồn lực quan trọng của sự phát
triển KT-XH. Chất lượng NNL ảnh hưởng mạnh đến năng suất lao động, đến sự tồn tại và phát
triển của doanh nghiệp. Nguồn nhân lực có chất lượng cao góp phần làm tăng năng lực cạnh
tranh của doanh nghiệp, tăng thu hút đầu tư.
Nội dung đầu tư phát triển nguồn nhân lực trong doanh nghiệp bao gồm: đầu tư đào tạo nguồn
nhân lực, đầu tư chăm sóc sức khỏe, y tế; đầu tư cải thiện môi trường, điều kiện làm việc; trả
lương đúng và đủ cho người lao động
D, Đầu tư nghiên cứu và ứng dụng khoa học, công nghệ
Khoa học và công nghệ là nguồn lực quan trọng để tăng trưởng nhanh và phát triển bền vững,
tăng năng suất lđ, phát triển sản xuất. Nhờ ứng dụng những thành tựu khoa học và công nghệ
đã làm cho chi phí về lao động, vốn, tài nguyên trên một đơn vị sản phẩm giảm xuống, hiệu
quả sử dụng các yếu tố này tăng lên.
Đầu tư phát triển KHCN trong doanh nghiệp có thể bao gồm các hình thức:
+ Đầu tư nghiên cứu khoa học
+ Đầu tư cho máy móc thiết bị, chuyển giao công nghệ để phát triển sản phẩm mới
+ Đầu tư đào tạo nhân lực sử dụng công nghệ mới
E, Đầu tư cho hoạt động Marketing
Đầu tư cho hoạt động Marketing là nhân tố cần thiết cho sự thành công, dự báo nhu cầu tiêu
thụ sản phẩm, dự tính hành động của doanh nghiệp, hỗ trợ bán hàng thông qua quảng cáo, khuyến mãi.
Đầu tư cho hoạt động Marketing bao gồm:
+ Đầu tư hoạt động quảng cáo lOMoAR cPSD| 58707906
+ Đầu tư xúc tiến thương mại +
Đầu tư xây dựng thương hiệu
b. Vai trò của mỗi nội dung đầu tư kể trên đối với sự tồn tại và phát triển của mỗi doanh nghiệp? -
Vai trò của ĐTXDCB: là hđ tiên quyết để DN mở rộng hoạt động kinh doanh. HĐ này
đòi hỏi vốn lớn và chiếm tỷ trọng cao trong tổng vốn đầu tư phát triển của doanh nghiệp. Tạo
điều kiện mở rộng quy mô sản xuất, tiếp tục phát triển, đầu tư xây dựng cơ bản, tái tạo tài sản
cố định cho doanh nghiệp. -
Vai trò của ĐT hàng tồn trữ trong DN: Có vai trò rất quan trọng. Nó đảm bảo cho quá
trình sản xuất diễn ra liên tục, hiệu quả. Cho phép sản xuất và mua nguyên vật liệu một cách
hợp lý và kinh tế, giảm chi phí đặt hàng, vận chuyển và tồn trữ. -
Vai trò của ĐT phát triển NNL trong DN: Chất lượng NNL ảnh hưởng mạnh đến năng
suất LĐ, đến sự tồn tại và phát triển của DN. NNL có chất lượng cao góp phần làm tăng năng
lực cạnh tranh của DN, tăng thu hút đầu tư. SL và đặc biệt là CLNNL đóng vai trò hết sức quan
trọng trong phát triển của doanh nghiệp. -
Vai trò của Đầu tư nghiên cứu và ứng dụng khoa học, công nghệ: nhằm hiện đại hóa
công nghệ và trang thiết bị, cải tiến đổi mới sản phẩm hàng hóa dịch vụ, góp phần tạo chuyển
biến rõ rệt về năng suất, chất lượng, hiệu quả trong sản xuất, nâng cao năng lực cạnh tranh của
sản phẩm hàng hóa, tạo ra những công nghệ mới trong các ngành và DN. -
Vai trò của ĐT cho hđ Marketing: ĐT cho hđ Marketing là nhân tố cần thiết cho sự thành
công của DN. Marketing giúp tiến hành dự báo nhu cầu sản phẩm, dự tính các hành động của
DN, hỗ trợ bán hàng thông qua quảng cáo, khuyến mãi…
c. Thực trạng đầu tư phát triển trong các doanh nghiệp Việt Nam 1. Đầu tư XDCB
Các Dn đã chú trọng đầu tư XD nhà xưởng và vật kiến trúc ty nhiên chưa mang lại hiệu quả cao do:
+ Khó khăn về điều kiện giao thông và cơ sở hạ tầng
+ Khó khăn về hệ thống điện nước
+ Tình trạng thất thoát lãng phí trong đầu tư xây dựng
+ Vấn đề nợ xây dựng cơ bản
2. Đầu tư vào hàng tồn trữ
Hoạt động đầu tư vào hàng tồn trữ thgian gần đây đã được cải thiện nhiều nhưng vẫn còn gặp nhiều hạn chế
-Nguyên vật liệu chủ yếu nhập khẩu
-Công nghiệp phụ trợ trong nước chưa phát triển
-Chưa lập đc kế hoạch hàng tồn trữ hợp lý lOMoAR cPSD| 58707906
3. Đầu tư phát triển nguồn nhân lực
Nhiều doanh nghiệp tự đào tạo bồi dưỡng nâng cao tay nghê cho cán bộ công nhân viên,
hình thành quỹ đào tạo nghề như vinaconex, tổng công ty bưu chính viễn thông, tổng
công ty than…Tuy nhiên quy mô đào tạo chưa lớn và không ổn định trong các năm,
nguồn vốn dành cho đào tạo nghề có tăng nhưng còn thấp, chưa tương xứng với chỉ tiêu đào tạo.
4. Đầu tư nghiên cứu ứng dụng khoa học – công nghệ ( thường ở doanh nghiệp lớn)
Tỷ lệ chi cho nghiên cứu phát triển của tổng công ty dao động trong khoảng 0,05%0,1%
trên tổng doanh thu (các nc là 5-6%) => tỷ lệ còn rất thấp để cạnh tranh trên thị trường
trong nước và quốc tế. Cũng có nhiều Dn chưa quan tâm đến KHCN. Kết quả là hiệu quả
đầu tư cho KHCN thấp, sử dụng MMTB lạc hậu.
5. Đầu tư vào các loại tài sản vô hình khác
-Những hạn chế của việc đầu tư vào Marketing: sản phẩm “ăn theo” vì chỉ cạnh tranh bằng
giá, gặp khó khăn trong định giá thương hiệu
- Các DN ngày càng nhận thức được tầm quan trọng của việc xây dựng và quảng báthương hiệu.
3/ Trình bày mục tiêu và nội dung quản lý hoạt động đầu tư trong doanh nghiệp?
- Điều phối, kiểm tra, đánh giá hoạt động đầu tư của DN nói chung và của từng dự án đầu tư
- Xây dựng kế hoạch đầu tư và kế hoạch huy động vốn - Lập dự án đầu tư
- Quản lý quá trình thực hiện đầu tư và quá trình phát huy tác dụng của các kết quả đầu
tư Đánh giá kết quả và hiệu quả đầu tư
-Tại các Tập đoàn, các doanh nghiệp, các công ty tài chính, công tác quản lý hoạt động
đầu tư thường giao cho những bộ phận nào phụ trách? Anh (chị) hãy cho ví dụ minh họa?
- Ban Kế hoạch: Lập và quản lý kế hoạch đầu tư XDCB hàng năm và 5 năm, quản lý việc
thẩm định và giám sát đầu tư.
- Ban Đầu tư phát triển: quản lý, thẩm định trong quá trình chuẩn bị đầu tư và thực hiện đầu tư các dự án.
- Ban Kế toán thống kê tài chính: quản lý,thẩm định về cấp phát vốn và thanh quyết toán chương trình.
- Ban QLDA: trực tiếp thực hiện các dự án đầu tư được tập đoàn ủy quyền làm chủ đầu tư.
-Hãy làm rõ công tác quản lý đầu tư và quản lý dự án tại các tập đoàn, các doanh nghiệp
(về nhiệm vụ, nội dung công việc, đơn vị thực hiện…) lOMoAR cPSD| 58707906
4/ Trình bày nội dung đầu tư tài sản hữu hình và đầu tư tài sản vô hình trong doanh
nghiệp? Mối quan hệ giữa hai loại đầu tư này đối với sự phát triển của doanh nghiệp?
* Nội dung đầu tư TSHH và đầu tư TSVH
- Tài sản hữu hình:
+ TS cố định hữu hình: tham gia nhiều lần vào quá trình sản xuất, giá trị bị giảm dần và
chuyển dần từng phần vào trong giá trị sản phẩm.
+ TS lưu động hữu hình: là TS không nằm trong chu kỳ sử dụng lâu dài của DN, nó tham
gia một lần vào quá trình sản xuất và chuyển toàn bộ giá trị vào trong giá trị sản phẩm.
VD: hàng trong kho, các SP gửi bán,...
- Tài sản vô hình: là những TS thể hiện ra bằng những lợi ích kinh tế, chúng không có cấu tạo
vật chất, mà tạo ra những quyền và ưu thế đối với người sở hữu và thường sinh ra thu nhập cho người sở hữu chúng.
+ Gồm các loại cơ bản:
● Các sáng chế, phát minh, công thức tính, quy trình, mô hình, kỹ năng;
● Bản quyền & các tác phẩm văn học, âm nhạc, nghệ thuật;
● Thương hiệu, tên thương mại, nhãn hiệu hàng hóa;
● Thương quyền, giấy phép, hợp đồng;
● Phương pháp, công trình, hệ thống, thủ tục, nghiên cứu, dự báo, dự toán, danh
sách khách hàng, các số liệu kỹ thuật; ● Tài sản vô hình tương tự khác.
+ Đầu tư vào TS vô hình:
● Đầu tư hướng nội: là đầu tư vào phần mềm, bí quyết, CN bản quyền để trực tiếp
làm tăng năng suất lao động, hiệu suất của máy móc; trực tiếp đẩy mạnh quá
trình tái tạo TS hữu hình cho DN.
● Đầu tư hướng ngoại: là đầu tư tập trung vào những yếu tố bên ngoài DN như
thương hiệu, uy tín, các mối quan hệ kinh doanh trên thị trường. Nó không trực
tiếp quyết định việc sản xuất được bao nhiêu sản phẩm, chất lượng và năng suất;
nhưng nó quyết định DN sẽ tiêu thụ được bao nhiêu sản phẩm, giá bán cao hay thấp.
* Mối quan hệ giữa đầu tư tài sản hữu hình và đầu tư tài sản vô hình: Đầu tư vào tài sản
hữu hình & tài sản vô hình có mối quan hệ mật thiết với nhau -
Đầu tư vào tài sản hữu hình là cơ sở & động lực đầu tư vào tài sản vô hình. Tài sản vật
chấtlà nguồn gốc của tài sản vô hình, giá trị vô hình ẩn chứa trong phần hữu hình của sản phẩm chứa nó. -
Đầu tư vào tài sản vô hình là điều kiện tất yếu để đảm bảo đầu tư tài sản hữu hình, góp
phầnnâng cao giá trị cho tài sản hữu hình. Đầu tư phát triển nguồn nhân lực quyết định đến khả
năng vận hành hiệu quả hệ thống tài sản vật chất, tăng năng suất lao động, tăng lợi nhuận, tăng
tích lũy, tạo điều kiện tăng đầu tư tài sản hữu hình. Đầu tư quảng bá & xây dựng thương hiệu
làm tăng vị thế cạnh tranh, giúp tăng lợi nhuận để tái đầu tư phát triển tài sản hữu hình. Đầu tư
phát triển công nghệ mới tạo ra năng suất lao động cao hơn, giảm giá thành, nâng cao chất
lượng sản phẩm từ đó gia tăng cạnh tranh của doanh nghiệp, tạo thêm vốn để đầu tư vào tài sản hữu hình.
5/ Trình bày quy trình đầu tư trong doanh nghiệp? Mỗi bước của quy trình sẽ do phòng
ban nào trong doanh nghiệp phụ trách? Cho ví dụ minh họa? lOMoAR cPSD| 58707906
* Quy trình đầu tư trong doanh nghiệp:
- B1: Điều tra và dự báo nhu cầu thị trường về sản phẩm, dịch vụ trong thời gian đó, tìm
hiểu đường lối phát triển kinh tế xã hội của đất nước
- B2: Đánh giá, xác định khả năng của doanh nghiệp (mạnh, yếu)
- B3: Xây dựng chiến lược kinh doanh tổng thể của doanh nghiệp trong giai đoạn tới, đặc
biệt là chất lượng thị trường và chiến lược sản phẩm
- B4: Lập chiến lược đầu tư, bao gồm các quan điểm cơ bản, các mục tiêu chủ yếu, các
giải pháp lớn và danh mục các dự án đi kèm (kèm theo tiến độ thực hiện)
- B5: Lập dự án đầu tư cho các đối tượng SP hay dịch vụ riêng lẻ trong chiến lược đầu tư
- B6: Tổ chức thực hiện các dự án kèm theo các biện pháp kiểm tra và điều chỉnh - B7:
Tổng kết và rút kinh nghiệm
-Anh (chị) hãy cho biết những hạn chế trong đầu tư của các doanh nghiệp Việt Nam hiện
nay và đề xuất giải pháp?
6/ Trình bày các nguồn vốn đầu tư trong doanh nghiệp ? Các doanh nghiệp Việt Nam gặp
khó khăn nào và cần áp dụng những giải pháp nào để có thể huy động vốn đầu tư?
* Nguồn vốn đầu tư trong doanh nghiệp:
Nguồn vốn chủ sở hữu là nguồn vốn thuộc về chủ sở hữu của doanh nghiệp. Vốn chủ sở hữu
có nguồn gốc từ một chủ sở hữu hoặc do các bên góp vốn để kinh doanh mà doanh nghiệp
không phải cam kết thanh toán.
- Vốn ban đầu: Khi thành lập doanh nghiệp, chủ doanh nghiệp phải có một số vốn ban đầunhất
định, do các cổ đông- chủ sở hữu góp.
- Nguồn vốn từ lợi nhuận không chia: Là bộ phận lợi nhuận được sử dụng tái đầu tư, mở rộngsản
xuất kinh doanh của doanh nghiệp
- Cổ phiếu: Cổ phiếu là hoạt động tài trợ dài hạn của doanh nghiệp và là nguồn tài chính dàihạn
rất quan trọng của doanh nghiệp. + Cổ phiếu thường + Cổ phiếu ưu tiên + Giấy đảm bảo
- Phần khấu hao hàng năm. lOMoAR cPSD| 58707906
Nguồn vốn nợ: Có thể hình thành từ việc vay nợ hoặc phát hành chứng khoán qua công chúng
thông qua hai hình thức tài trợ chủ yếu: tài trợ gián tiếp qua các trung gian tài chính hoặc tài
trợ trực tiếp qua thị trường vốn,…
→ Tài trợ gián tiếp qua trung gian tài chính:
- Nguồn vốn tín dụng ngân hàng: Là vốn vay ngân hàng, là một trong những nguồn vốn
quantrọng nhất đối với sự phát triển của các doanh nghiệp
- Nguồn vốn tín dụng đầu tư phát triển: Vốn tín dụng đầu tư là 1 hình thức thực hiện chínhsách
đầu tư phát triển của nhà nước, thể hiện mối quan hệ vay-trả giữa nhà nước với các pháp nhân
và thể nhân hoạt động trong nền kinh tế, đc nhà nước cho vay với lãi suất ưu đãi cho từng đối
tượng cụ thể nhằm mục đích phát triển kt-xh trong từng thời kỳ nhât định theo định hướng của nhà nước.
- Nguồn vốn tín dụng thương mại: Là quan hệ tín dụng giữa các doanh nghiệp, được biểuhiện
dưới hình thức mua bán chịu hàng hóa. → Tài trợ truc tiếp qua thị truợng vốn:
- Trái phiếu công ty: là công cụ nợ do các cơ quan công quyền, các doanh nghiệp đang hoạtđộng
phát hành nhằm huy động vốn trên thị trường, trong đó các trái chủ được cam kết sẽ thanh
toán cả gốc và lãi trong một thời hạn nhất định
- Nguồn vốn tín dụng thuê mua: Là hình thức huy động vốn trung và dài hạn cho doanhnghiệp
thông qua việc đi thuê mua tài chính đối với tài sản thay vì trực tiếp mua thiết bị, doanh nghiệp
yêu cầu một tổ chức tài chính mua thiết bị mình cần và thuê lại thiết bị đó. Sau khi hết hạn
hợp đồng có thể mua lại với giá ưu đãi. Các hình thức tín dụng thuê mua: + Cho thuê vận hành + Cho thuê tài chính + Bán và tái thuê
*Những khó khăn và giải pháp
Chương III: Thủ tục đầu tư
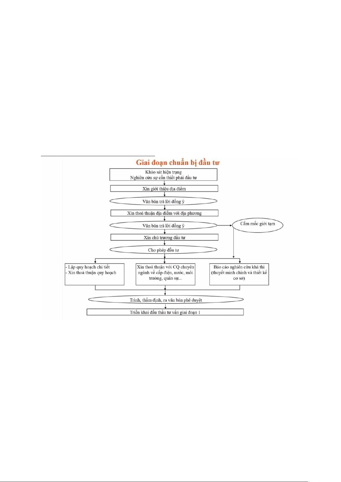
1/ Anh (chị) cho biết những văn bản quan trọng mà chủ đầu tư phải làm trình lên cơ quan
quản lý nhà nước trong quá trình chuẩn bị và thực hiện dự án đầu tư?
1. Xin giới thiệu địa điểm đầu tư dự án
2. Xin thỏa thuận địa điểm với địa phương
3. Xin chủ trương đầu tư
4. Xin thỏa thuận quy hoạch
5. Xin thỏa thuận với cơ quan chuyên ngành về cấp điện, nước, môi trường,...
6. Cam kết của ngân hàng về chuẩn bị nguồn vốn
7. Lập, trình, thẩm định và phê duyệt báo cáo nghiên cứu khả thi
8. Xin giấy chứng nhận ưu đãi đầu tư lOMoAR cPSD| 58707906
9. Xin khai thác tài nguyên (nếu có)
10. Xin giao đất, thuê đất
11. Giải phóng mặt bằng
12. Xin thẩm định hồ sơ thiết kế, tổng dự toán 13. Đấu thầu
14. Xin giấy phép xây dựng
15. Thi công xây lắp, lắp đặt thiết bị
2/ Trình bày quy trình pháp lý của một dự án đầu tư? Cho biết các dự án đầu tư của nhà
nước, dự án tư nhân, dự án FDI các thủ tục đầu tư phải làm có giống nhau không? Nếu
khác nhau thì chỉ rõ điểm khác nhau đó?
* Quy trình pháp lý của một dự án đầu tư