

















Preview text:
Kinh tế quốc tế - Đề cương tóm tắt ôn luyện cuối kỳ bộ môn Kinh tế Quốc tế - NEU
Kinh tế quốc tế (Đại học Kinh tế Quốc dân)
1. Nền kinh tế thế giới: Nội dung, bối cảnh mới, những xu thế vận động chủ yếu. Liên hệ
Khái niệm: Nền KTTG là 1 hệ thống các nền KT của các QG, các tổ chức, các liên kết KTQT, các công ty đa quốc gia có sự liên hệ, tác động
qua lại lẫn nhau thông qua quá trình phân công lao động quốc tế cùng với các quan hệ kinh tế quốc tế của chúng. Là sự chuyên môn hóa của các
quốc gia có lợi thế tuyệt đối và lợi thế so sánh đối với công việc ấy Nội dung:
- Các chủ thể ktqt trong nền kttg là những ng đại diện cho nền kttg và là nơi phát sinh ra những quan hệ ktqt. Có 3 thực thể kt với các cấp độ khác nhau
+ Các nền kt ở các qgia độc lập trên tg. Qh giữa các chủ thể này dc đảm bảo bằng các hiệp định qte ký kết theo điều khoản công pháp qte
+ các chủ thể kt ở cấp độ thấp hơn phạm vi quốc gia (dn,tđ,xí nghiệp) các chủ thể này tgia vào các hđktqt dựa trên hợp đồng thg mại hoặc đầu tư
thỏa thuận giữa các bên trong khuôn khổ những hiệp định ký kết giữa chủ thể các nc
+ các chủ thể kt ở cấp độ cao hơn pvi qgia (tổ chức qte. Cty đqg như liên hợp quốc, imf quỹ tiền tệ qte, wb ngân hàng tg,…)
Lưu ý: WTO không phải là chủ thể kinh tế quốc tế do nó không tham gia và phát sinh quan hệ kinh tế. -
Các qhe ktqt: là bộ phận cốt lõi của nền kt, kqua tất yếu của sự tác động qua lại của các chủ thể ktqt
+ các qhe về di chuyển qte của hh và dvu (tmqt): là việc mua bán hh và dvu (hh vật chất hoặc pvc) giữa các qgia
+ các qhe về di chuyển qte về vốn (đtqt): là việc đưa các nguồn vốn từ nc này sang nc khác để thực hiện các hđ đầu tư( trực, gián tiếp)
+ các qhe về di chuyển qte về lđ (di cư ldqt): là hđ x-nk lđ để nhằm điều chỉnh qhe cung cầu về lđ giữa các qgia
+ các qhe về di chuyển qte của các phương tiện tiền tệ (tcttqt): là việc di chuyển các loại tiền mặt, các kl quý, các giấy tờ có giá như cổ,tp,.. giữa
các qgia nhằm pvu hđ lưu thông tiền tệ, hđ tín dụng, hđ thanh toán, đầu tư,… Bối cảnh mới:
Nền kttg đang bước vào thiên niên kỷ t3 với những đổi mới trong tốc độ tăng trưởng trong sự thay đổi cơ cấu và đặc biệt là sự sống động trong các qhe ktqt: -
Tốc độ tt của nền kttg diễn ra k đồng đều giữa các qgia, các kvuc, giữa các nhóm nc và giữa các thời kỳ -
TMQT tiếp tục gia tăng thể hiện xu hướng tự do hóa thương mại trong qtrinh toàn cầu hóa nền kttg, nhưng sự gia tăng thương mại k đồng đều
giữa các nc sẽ dẫn đến thặng dư thương mại và thâm hụt thương mại ở 1 số nc -
Đtu qte trên tgioi vẫn tiếp tục gia tăng: sự thay đổi đáng kể trong cơ cấu chủ đầu tư, cơ cấu lĩnh vực đầu tư cũng như tính đa phương, đa chiều của hđộng đầu tư qte -
Thị trg tài chính toàn cầu pt -
Bên cạnh qtrinh ptkt, các vde xh và mt sinh thái đang tiếp tục đặt ra ngày càng gay gắt: thất nghiệp, đói nghèo, bệnh dịch,… -
Trong các hđộng ktqt, sự cạnh tranh diễn ra ngày càng gay gắt hơn đồng thời qtrinh hợp tác cùng diễn ra ngày càng phong phú hơn, ở những cấp
độ khác nhau, rộng và sâu hơn. -
Các trung tâm kte và cường quốc kte mới dc hình thành và pt -
Trong những năm gần đây, chiến tranh sự bất ổn ở các qgia (siri, trung đông) thg xuyên xảy ra xung đột vũ trang
⇨ Nền kte đang chuyển từ trật tự cũ sang trật tự mới:
+ 3 lmkt lớn chi phối các qhe ktqt (EU,NAFTA,APEC)
+ các vương quốc mới nổi (TQ, Ấn độ, brazin)
+ hình thành trật tự tg mới: các lmkt khu vực, các ttkt lớn cho thấy vai trò qtrong trong việc chi phối các qhe ktqt, phân hóa giàu nghèo rõ hơn
Những xu thế vận động chủ yếu:
a. Xu hướng toàn cầu hóa
-Quan điểm: Toàn cầu hóa là 1 quá trình phát triển mạnh các quan hệ KTQT trên qui mô toàn cầu, là sự mở rộng và gia tăng mức độ phụ thuộc
lẫn nhau giữa các nền KT của các quốc gia → sẽ hình thành nên 1 nền KT toàn TG.
- Các yếu tố tác động đến toàn cầu hóa
+ Sự phát triển của hệ thống thông tin liên lạc, viễn thông, vận tải → sự thay đổi trong quan niệm không gian và thời gian.
+ Sự gia tăng mạnh mẽ của mức độ cạnh tranh QT.
+ Do sự xuất hiện với mức độ gay gắt của những vấn đề mang tính toàn cầu đòi hỏi phải có sự phối hợp của nhiều quốc gia cùng giải quyết như:
ô nhiễm môi trường, dịch bệnh, nợ nần, an ninh…
+ Việc chấm dứt chiến tranh lạnh, giảm bớt thù địch, tăng cường sự hợp tác.
+ Xuất hiện những vấn đề về chiến tranh và hòa bình, về xung đột khu vực.
+ Thương mại toàn cầu đang có xu hướng ngày 1 gia tăng.
- Tác động của toàn cầu hóa đến nền KTTG.
+ Điều chỉnh các quan hệ KTQT và làm cho gia tăng về mặt khối lượng và cường độ tham gia của các quan hệ KTQT.
+ Về mặt chính trị: nó có tác động làm thay đổi tương quan giữa các lực lượng chính trị trong nền KTTG, xuất hiện các giai cấp mới, các tập
đoàn cùng các lực lượng xã hội trong nền KTTG.
+ Về mặt văn hóa – xã hội: xuất hiện các làn sóng về văn hóa, những lối sống có tính toàn cầu và làm biến đổi nhận thức về mặt xã hội.
- Tác động đến Việt Nam
+ Việt Nam cần phải chủ động hội nhập vào nền KTTG với các chiến lược thích hợp
+ VN cần phải điều chỉnh cơ cấu và cơ chế của nền KT cho phù hợp với xu hướng của toàn cầu hóa. Đó là chuyển đổi nền KT theo cơ chế thị
trường; đẩy mạnh công nghiệp và dịch vụ; tạo ra sự bình đẳng giữa các thành phần KT.
b. Sự bùng nổ của cuộc cách mạng KH – CN - Đặc điểm:
+ Khối lượng tri thức, thông tin của loài người ngày càng gia tăng, đưa loài người bước sang 1 nền văn minh mới, đó là nền văn minh trí tuệ hay là nền văn minh thứ 3
→ Vấn đề đặt ra là đối với các QG cần phải có môi trường để tiếp nhận được KH-CN và đưa vào áp dụng trong thực tiễn cuộc sống.
+ Với KH-CN đang diễn ra sự cạnh tranh 1 cách hết sức gay gắt.
→ Cần phải tối thiểu hóa hay giảm thiểu thời gian từ nghiên cứu đến ứng dụng sản xuất đại trà.
+ Đi đầu trong cuộc CM KH-CN thường là 1 tập thể các nhà KH, và đã xuất hiện rất nhiều các nhà KH trẻ tuổi.
+ Phạm vi ứng dụng của các thành tựu KH-CN khá rộng rãi.
- Tác động của cuộc cách mạng KH-CN đối với TG.
+ Làm thay đổi cơ sở vật chất của nền KTTG, nó chuyển XH loài người sang 1 trạng thái mới về chất.
+ Làm tăng năng suất lao động, tăng lượng của cải được sản xuất và sử dụng 1 cách có hiệu quả hơn các nguồn lực khan hiếm.
+ Làm gia tăng mức độ cạnh tranh quốc tế.
+ Đưa đến sự thay đổi mới về nguồn lực phát triển là KHCN và con người sử dụng thành thạo nó.
- Tác động đến Việt Nam
Cơ cấu kinh tế có sự thay đổi: ngành dịch vụ đặc biệt là những ngành bao hàm nhiều khoa học công nghệ tăng trường với tốc độ nhanh như IT,
các dịch vụ viễn thông như điện thoại, internet…
Cơ câu lao động cũng có sự thay đổi, lao động chất xám nhiều thay thế dần cho lao động chân tay
+ Phải có chính sách thu hút công nghệ hiện đại đặc biệt là công nghệ nguồn
+ Cần phải chú trọng đào tạo đội ngũ cán bộ KH-CN, đội ngũ những nhà quản lý có chất lượng cao và đội ngũ công nhân.
+ Phải có sự điều chỉnh cơ cấu mặt hàng XNK (đặc biệt chú trọng những mặt hàng có chất lượng cao và các dịch vụ để đáp ứng được nhu cầu
TG). Đồng thời phải phát huy tính sáng tạo của các doanh nghiệp, cá nhân.
c. Sự phát triển của vòng cung châu Á-Thái Bình Dương: -Đặc điểm:
+ Bao gồm các nước có nền kinh tế phát triển, năng động, có nền văn minh ra đời sớm nhất, phát triển rực rỡ nhất.
+ Tổng dân số chiểm 1/3 dân số TG nhưng chiểm 50% GDP của TG.
+ Có sự kết hợp nhuần nhuyễn giữa triết lý phương Đông với tư tưởng KT thị trường phương Tây.
-Tác động đến VN: Nằm trong vòng cung này
+ Có mối quan hệ bạn hàng truyền thống trong khu vực, có điều kiện để mở rộng thị trường, tăng cường sự hợp tác trên nhiều lĩnh vực.
+ Thúc đẩy tính cạnh tranh. Trình độ VN còn thấp, nếu không tăng cường năng lực cạnh tranh thì sẽ không theo kịp.
+ Cần tuân thủ các điều kiện, luật, chế tài của QT.
+ Tạo động lực phát triển GDDT
d. Các quốc gia từ đối đầu chuyển sang đối thoại, từ biệt lập chuyển sang hợp tác ưu tiên phát triển kinh tế.
Trước đây khi còn trong thời kỳ chiến tranh lạnh, thế giới chia thành 2 cực rõ rệt luôn có xung đột với nhau (CNXH và CNTB).
Nhưng hiện nay, hầu hết các quôc gia trên thế giới đều có quan hệ với các quốc gia khác với mục tiêu ưu tiên phát triển.
Trước xu thế này, Nhà nước Việt Nam có chủ trường: Việt Nam muốn làm bạn tất cả các quốc gia trên thế giới
Câu 2.Lý thuyết TMQT: chủ nghĩa trọng thương, lợi thế tuyệt đối, lợi thế so sánh của David
Ricardo, lợi thế so sánh của H-O. ❖
Chủ nghĩa trọng thương -
Hoàn cảnh lịch sử: phát triển từ TK 16 – giữa TK 18
+ TK 15: Châu Âu ở thời kỳ phục hưng về VH và kinh tế à nhu cầu trao đổi giữa các quốc gia.
+ TK 16: Tìm ra Châu Mỹ à phát kiến địa lý vĩ đại
àThương mại giữa các quốc gia phát triển vượt bậc à cần có lý thuyết ra đời giải thích cho sự phát triển. - Đặc điểm:
+ Coi vàng bạc là thước đo sự giàu có của mỗi quốc gia.
+ Để phát triển kinh tế thì quốc gia phải tích lũy vàng bạc à đẩy mạnh xuất khẩu, hạn chế nhập khẩu (khẳng định vai trò của Nhà nước là rất quan trọng)
+ TMQT là một trò chơi có tổng bằng 0 à trao đổi không ngang giá (kẻ mạnh bắt nạt kẻ yếu) - Nguyên nhân nghiên cứu:
+ Phát hiện ra vai trò của TMQT
+ Đề cao vai trò của nhà nước trong việc kiểm soát XNK của quốc gia.
Lý thuyết lợi thế tuyệt đối của Adam Smith.
Adam Smith (1723 – 1790), người Anh
Mác suy tôn ông là cha đẻ của nền kinh tế cổ điển
Tác phẩm tiêu biểu của ông là: “Của cải của các dân tộc” năm 1776 •
Khái niệm: Lợi thế tuyệt đối là lợi thế đạt được trong trao đổi quốc tế khi mỗi quốc gia tập trung chuyên môn hoá vào sản xuất và trao đổi những
sản phẩm có chi phí sản xuất thấp hơn hẳn so với quốc gia khác và thấp hơn mức trung bình chung quốc tế thì tất cả các quốc gia sẽ đều cùng có lợi. • Tư tưởng chủ yếu. -
Ông loại bỏ quan điểm cho rằng vàng bạc, đá quý là đại diện duy nhất cho sự giàu có của các quốc gia. -
Thương mại quốc tế sẽ mang lại lợi ích cho tất cả các bên tham gia , nếu bên nào bị thiệt hại họ sẽ từ chối ngay. -
Cơ sở trao đổi thương mại quốc tế là dựa trên lợi thế tuyệt đối của mỗi quốc gia và quốc gia nào có lợi thế tuyệt đối ở mặt hàng nào sẽ xuất khẩu
mặt hàng đó và nhập khẩu những mặt hàng không có lợi thế tuyệt đối. • Giả định. -
Thế giới chỉ có hai quốc gia, mỗi quốc gia chỉ sản xuất hai mặt hàng. -
Giả sử rằng chi phí sản xuất đồng nhất với tiền lương công nhân. -
Giá cả hoàn toàn do chi phí sản xuất quyết định. Đánh giá. - Thành công:
+ Quá trình trao đổi trên cơ sở lợi thế tuyệt đối sẽ làm khối lượng sản phẩm toàn thế giới tăng lên → các nguồn lực được sử dụng có hiệu quả hơn.
+ Thương mại quốc tế tạo điều kiện để tăng cường mở rộng quy mô của những ngành có lợi thế và thu hẹp những ngành bất lợi → những trao đổi
quốc tế có sự thay đổi cơ cấu kinh tế của mỗi quốc gia. - Hạn chế:
+ Nếu một quốc gia bị bất lợi trong sản xuất cả hai mặt hàng thì họ có nên tham gia vào trao đổi thương mại quốc tế hay không? Thì lý thuyết của
ông không giải thích được.
+ Coi lao động là yếu tố sản xuất duy nhất đồng thời lao động lại không đồng nhất giữa các ngành nên lý thuyết này cần tiếp tục hoàn thiện.
Lý thuyết lợi thế tương đối của Ricacdo ( 1772 – 1823) •
Khái niệm: Lợi thế tương đối là lợi thế đạt được trong trao đổi quốc tế khi mỗi quốc gia tập trung chuyên môn hoá sản xuất và trao đổi các sản
phẩm có lợi thế là lớn nhất thì tất cả các quốc gia đều cùng có lợi. •
Tư tưởng chủ đạo: Theo quan điểm của Ricacdo thì nếu 1 quốc gia bị bất lợi trong việc sản xuất tất cả các mặt hàng thì quốc gia đó vẫn được
tham gia vào thương mại quốc tế nếu như họ lựa chọn mặt hàng có bất lợi nhỏ nhất xuất khẩu và nhập khẩu những mặt hàng có bất lợi lớn nhất,
quá trình đó các quốc gia sẽ đều thu được lợi ích. • Giả định: -
Thế giới có 2 quốc gia mỗi quốc gia sản xuất 2 mặt hàng. -
Coi lao động là yếu tố sản xuất duy nhất chỉ được di chuyển trong nội bộ quốc gia mà không di chuyển quốc tế. -
Công nghệ là hoàn toàn cố định (không đổi) -
Các chi phí vận tải, bảo hiểm,... đều bằng 0 -
Thương mại hoàn toàn tự do • Đánh giá: - Thành công:
+ Lý thuyết đã chứng minh được trường hợp tổng quát nếu 1 quốc gia bị bất lợi trong việc sản xuất cả 2 mặt hàng thì vẫn có thể tham gia vào trao
đổi TMQT khi họ lựa chọn mặt hàng có lợi thế s2 để XK và NK n~ mặt hàng k0 có lợi thế s2 và trong trao đổi thì tất cả các qgia đều cùng có lợi.
+ TMQT có thể làm thay đổi cơ cấu các ngành, những ngành nào có lợi thế s2 thì sẽ được tăng cường mở rộng quy mô và ngược lại. - Hạn chế:
+ Coi lđ là yếu tố s/x duy nhất và đồng nhất với nhau, trong khi đó ở giữa các ngành lại có NSLĐ, mức lương, tay nghề và cơ cấu lđ khác nhau.
+ Công nghệ s/x luôn có sự thay đổi
+ Nếu tỷ lệ trao đổi nội địa giữa các qgia là như nhau thì có nên tham gia vào TMQT hay k0, ông k0 giải thích được. Lý thuyết H-O.
Sự khác nhau về tỷ lệ trao đổi hàng hoá trong nước chính là cơ sở để tăng thêm được lợi ích thu được từ TM tuy nhiên có một câu hỏi đặt ra là vì
sao có sự khác nhau về tỉ lệ trao đổi đó. • Các giả định: -
Thế giới có 2 qgia và mỗi qgia chỉ sx 2 loại h2 và chỉ có 2 ytố chi phối đến qtrình sx là lđộng và TB. -
Hai qgia sẽ sdụng công nghệ sx là giống như nhau và thị hiếu của các dtộc là như nhau. -
Giả định rằng h2 X chứa nhiều lđộng, h2 Y chứa đựng nhiều TB. -
Tỷ lệ giữa đtư và sản lượng của 2 loại h2 trong 2 qgia là một hằng số. Cả 2 qgia đều chuyên môn hoá sx ở mức độ không hoàn toàn. -
Yếu tố cạnh tranh là hoàn hảo trong thị trường h2 và thị trường các yếu tố đầu vào của cả 2 qgia. -
Các ytố đầu vào được tự do di chuyển trong từng qgia nhưng lại bị cản trở trong phạm vi qtế. -
Không có cfí vtải, hàng rào thuế quan và các trở ngại khác trong TM giữa 2 nước. •
Hàm lượng các ytố sx trong hàng hóa và đường giới hạn khả năng sx -
Hàng hoá Y là h2 chứa đựng nhiều TB nếu như tỷ số giữa TB và lđộng ở hh Y đều lớn hơn hh X ở cả 2 qgia. -
Nếu như qgia 2 là qgia có sẵn TB so với qgia thứ 1. Nếu tỷ giá giữa tiền thuê TB/tiền lương ở qgia này thấp hơn so với qgia thứ 1. -
Sản xuất mặt hàng vải cần nhiều lao động hơn, còn sx mặt hàng thép cần nhiều TB hơn.
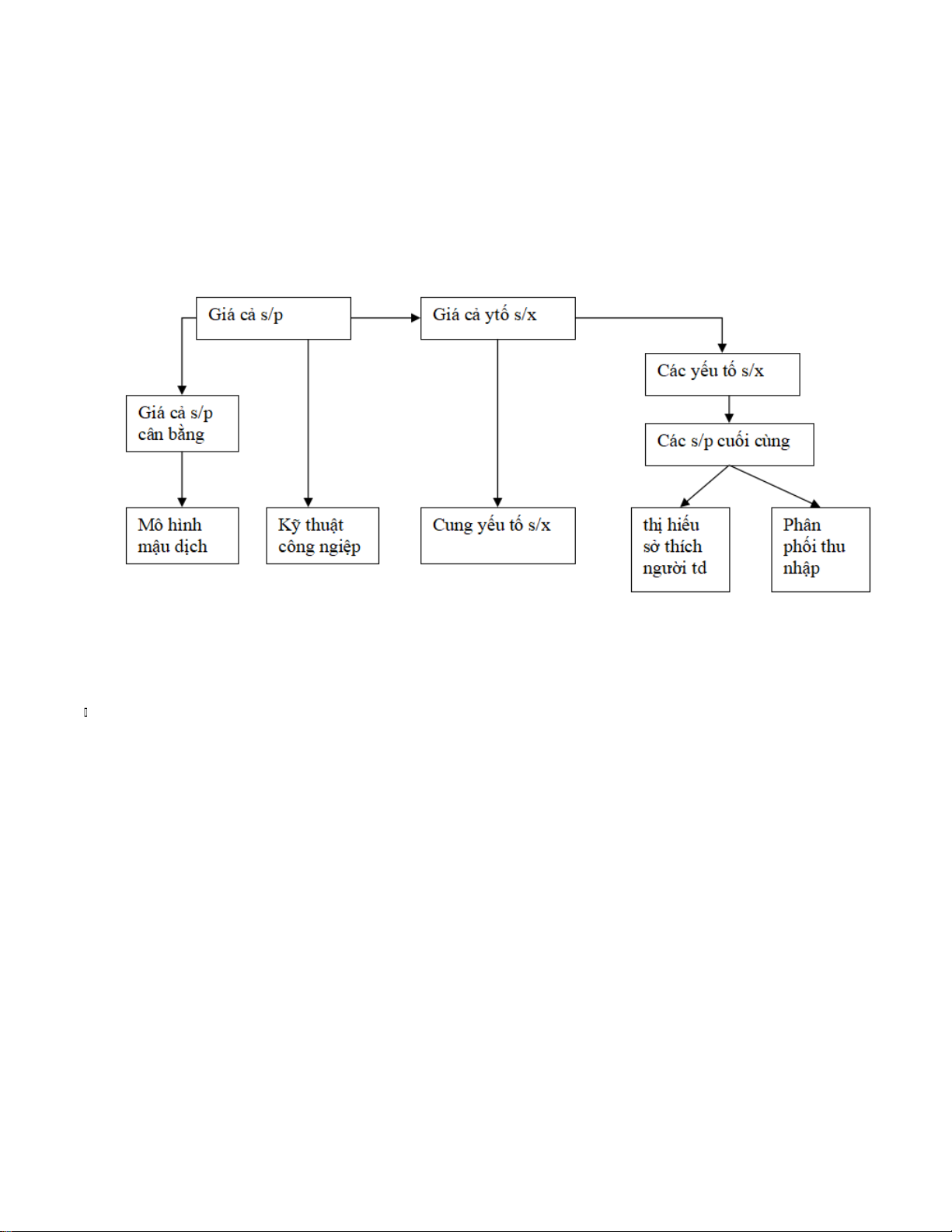
Sơ đồ: Quá trình hình thành giá cả sản phẩm
(Khung cân bằng tổng quát của lý thuyết H-O)
Trong sơ đồ trên H – O đã tách riêng sự khác biệt về khả năng vật chất, hay khả năng cung cấp các ytố vật chất (Tách sở thích và công
nghệ) để giải thích sự khác biệt về giá tương đối của hàng hoá và thương mại giữa các nước.
Đbiệt theo lý thuyết này Ohlin giải thích về sở thích và phân phối thu nhập giống nhau về hàng hoá cuối cùng tuy các ytố sx là khác
nhau. Vì vậy các ytố cung và ytố sx ở các nước khác nhau → giá cả tương đối ở các qgia là khác nhau. Vì vậy hoạt động TM diễn ra giữa các
qgia. → Tóm lại: Nguyên nhân của TM là do sự khác nhau về giá cả tương đối do sự dư dật về cung các ytố sx khác nhau.
Những kiểm nghiệm thực tế và khả năng vận dụng lý thuyết này trong thực tế. -
Kiểm nghiệm thực tế qua Hoa Kỳ là 1 trong những nước giàu có về vốn:
+ Hoa Kỳ nên XK những mặt hàng hàm lượng TB lớn.
+ Hoa Kỳ nên NK những mặt hàng hàm lượng lđộng lớn. - Khả năng vận dụng:
+ Nhằm điều chỉnh chính sách TM của các qgia (cụ thể là sdụng thuế để điều chỉnh dòng vận động X-NK).
+ Điều chỉnh chính sách nguồn nhân lực cho các qgia. 1.
Đánh giá chung về các lý thuyết: - Thành công:
+ Các lý thuyết này đưa ra được các cách giải thích khác nhau về nguồn gốc và căn nguyên của TMQT.
+ Đều tính toán được lợi ích của các qgia thu được từ TMQT. - Hạn chế:
+ Trong các lý thuyết này mới chỉ đề cập đến khía cạnh cung mà chưa đề cập đến khía cạnh cầu.
+ Các loại dịch vụ (h2 vô hình), các ytố về marketing, vấn đề trình độ quản lý thì chưa được tính toán đầy đủ trong các mô hình. Đồng thời cách
giải thích mới chỉ đề cập đến nguồn gốc của TMQT ở khía cạnh bộ phận mà chưa giải thích được một cách tổng thế. 2.
Vận dụng lý thuyết này để giải thích cho TMQT ở Việt Nam. ➢
Lý thuyết lợi thế tuyệt đối: Việt Nam đã xác định được lợi thế của mình là trong sản xuất nông
nghiệp và sản xuất những mặt hàng sử dụng nhiều lao động. Trong thời gian này Việt Nam chủ yếu tập trung xuất khẩu những mặt hàng nông
sản, những mặt hàng thô chưa qua sơ chế và sau này là những mặt hàng như dệt may, giầy dép,… những mặt hàng sử dụng nhiều lao động. ➢
Lý thuyết lợi thế so sánh: Xác định rằng xuất khẩu những mặt hàng lợi thế của mình và những mặt
hàng việt nam ít bất lợi nhất theo quan điểm của lợi thế so sánh, tham gia thương mại quốc tế việt nam chú trọng xuất khẩu những mặt hàng thế
mạnh là nông sản và hàng tiêu dùng nhưng bên cạnh đó còn chủ trọng những mặt hàng khác như
Lý thuyết H-O: Trước đây, Việt Nam chủ yếu xuất khẩu các mặt hàng thô có hàm lượng lao động cao như: than, cà phê, dầu thô, may mặc,… đây
là những mặt hàng mà việt nam có lợi thế do có nguồn nguyên vật liệu phong phú, đa dạng nguồn nhân công dồi dào, gia nhân công rẻ… Nhưng
hiện nay việt nam đang tích cực và chủ trương thu hút vốn, công nghệ và kinh nghiệm quản lý tiên tiến từ bên ngoài để thay thế mặt hàng xuất
khẩu theo hướng tăng tỷ trọng những mặt hàng có hàm lượng chất xám cao để tăng kim ngạch xuất khẩu, đồng thời giảm các mặt hàng là nguyên
liệu thô chưa qua sơ chế để sử dụng một cách có hiệu quả hơn các nguồn lực để phát triển kinh tế một cách bền vững.
Câu 3: Các công cụ chủ yếu của chính sách thương mại quốc tế: thuế quan, hạn ngạch, các quy
định về tiêu chuẩn kỹ thuật, hỗ trợ xuất khẩu. Liên hệ: việc áp dụng các công cụ này trong chính
sách ngoại thương Việt Nam ❖ Thương mại quốc tế: -
Khái niệm: TMQT là sự trao đổi hàng hóa và dịch vụ giữa các quốc gia trên nguyên tắc tự nguyện, thỏa thuận ngang giá lấy tiền tệ
làm trung gian và đem lại lợi ích cho tất cả các bên tham gia à là trò chơi win – win - Nội dung: 5 nội dung + XNK hàng hóa hữu hình + XNK hàng hóa vô hình
+ Tái xuất khẩu và chuyển khẩu
+ Gia công cho nước ngoài và thuê gia công
+ Xuất khẩu tại chỗ (tiếp đón khách du lịch, đăng cai hội nghị quốc tế. ) ❖
Chính sách thương mại quốc tế: -
Khái niệm: chính sách TMQT là một hệ thống các nguyên tắc, quan điểm, công cụ và biện pháp thích hợp mà nhà nước sử dụng để
điều chỉnh hoạt động ngoại thương của quốc gia phù hợp với chiến lược phát triển kinh tế - xã hội của quốc gia đó trong 1 thời ký nhất định. -
Chức năng: điều chỉnh hoạt động ngoại thương của quốc gia phù hợp với chiến lược phát triển kinh tế - xã hội của quốc gia đó trong 1
thời kỳ nhất định. Nhằm thực hiện 2 nhiệm vụ chủ yếu là:
+ Một là: tạo điều kiện thuận lợi cho các doanh nghiệp trong nước thâm nhập và mở rộng thị trường ra nước ngoài, tham gia mạnh mẽ vào
phân công lao động quốc tế và mậu dịch quốc tế, khai thác triệt để lợi thế so sánh của nền kinh tế trong nước
+ Hai là: bảo vệ thị trường nội địa, tạo điều kiện thuận lợi cho các doanh nghiệp trong nước đứng vững và vươn lên trong hoạt động kinh
doanh quốc tế, đáp ứng yêu cầu tăng cường lợi ích quốc gia. ❖
Các công cụ của chính sách TMQT: 6 công cụ chính a)
Thuế quan (nhìn phần dưới) ❖
Khái niệm: là khoản tiền mà chủ hàng hóa XNK hoặc quá cảnh phải nộp cho cơ quan quản lý Nhà nước ❖ Phân loại: -
Theo đối tượng đánh thuế: 3 loại + Thuế xuất khẩu + Thuế nhập khẩu
+ Thuế quá cảnh (thường chiếm tỷ lệ rất nhỏ) -
Theo mục đích đánh thuế: 3 loại
+ Tài chính : tăng thu ngân sách + Bảo hộ + Trừng phạt
Chính sách thương mại quốc tế là hệ thống các chính sách, công cụ và biện pháp thích hợp mà nhà nước sử dụng để điều chỉnh các hoạt
động thương mại quốc tế của một quốc gia trong một thời kỳ nhất định nhằm đạt được mục tiêu đã định trong chiến lược phát triển kinh tế - xã hội của quốc gia đó.
Để thực hiện các mục tiêu của chính sách thương mại quốc tế của mỗi quốc gia, người ta sử dụng các công cụ chủ yếu sau: Công cụ thuế
quan và công cụ phi thuế quan. 1. Công cụ thuế quan
Thuế quan là một loại thuế đánh vào mỗi đơn vị hàng hoá xuất hay nhập khẩu của mỗi quốc gia.
Thuế quan bao gồm: Thuế quan xuất khẩu và thuế quan nhập khẩu 1.1 Thuế quan xuất khẩu
Thuế quan xuất khẩu là loại thuế đánh vào mỗi đơn vị hàng hoá xuất khẩu.
Thuế xuất khẩu hiện nay ít được các quốc gia áp dụng vì hiện nay cạnh tranh trên thị trường quốc tế đang diễn ra quyết liệt, để tạo điều
kiện cho các doanh nghiệp cạnh tranh mở rộng nên Nhà nước chỉ đánh thuế đối với một số mặt hàng có kim ngạch lớn, mặt hàng ảnh hưởng đến an ninh quốc gia...
Tác động của thuế quan xuất khẩu: Tác động tích cực:
- Thuế xuất khẩu làm tăng nguồn thu cho ngân sách Nhà nước
- Thuế xuất khẩu làm hạn chế xuất khẩu quá mức những mặt hàng khai thác từ tài nguyên thiên nhiên, gây mất cân bằng sinh thái, gây ô nhiễm
môi trường, những mặt hàng ảnh hưởng tới an ninh lương thực quốc gia nhằm bảo vệ lợi ích quốc gia. Tác động tiêu cực:
- Thuế xuất khẩu tạo nên bất lợi cho khả năng xuất khẩu của quốc gia do nó làm cho giá cả của hàng hoá bị đánh thuế vượt quá giá cả trong nước
làm giảm sản lượng hàng hoá xuất khẩu, đặc biệt là đối với nước nhỏ.
- Thuế xuất khẩu làm giảm sản lượng xuất khẩu, điều này dẫn đến các nhà sản xuất thu hẹp quy mô sản xuất dẫn đến tình trạng thật nghiệp gia
tăng, ảnh hưởng đến đời sống kinh tế xã hội.
- Một mức thuế xuất khẩu cao và duy trì quá lâu có thể làm lợi cho các đối thủ cạnh tranh dựa trên cơ sở cạnh tranh về giá cả. 1.2 Thuế quan nhập khẩu
Thuế quan nhập khẩu là một loại thuế đánh vào mỗi đơn vị hàng hoá nhập khẩu
Tác động của thuế quan nhập khẩu: Tác động tích cực:
- Thuế quan nhập khẩu tạo điều kiện cho các nhà sản xuất trong nước mở rộng sản xuất, tiêu thụ sản phẩm do hàng nhập khẩu bị giảm
bớt, tạo thêm công ăn việc làm cho nâng cao đời sống xã hội
- Thuế nhập khẩu làm tăng nguồn thu cho ngân sách nhà nước
- Thuế nhập khẩu tạo điều kiện cho những ngành công nghiệp còn non trẻ, có khả năng cạnh tranh còn yếu trên thị trường quốc tế phát triển
- Thuế quan nhập khẩu có thể điều chỉnh hàng hóa từ thị trường nước ngoài vào thị trường trong nước
- Thuế nhập khẩu có tác động tác chính sách phân phối thu nhập giữa các tầng lớp dân cư: từ người tiều dùng sản phẩm nội địa sang nhà
sản xuất trong nước và Chính phủ, Chính Phủ có thể sử dụng nguồn thu này để làm phúc lợi xã hội, tạo điều kiện cho người nghèo có cuộc sống tốt hơn. Tác động tiêu cực
- Thuế nhập khẩu làm cho giá trị hàng hoá trong nước cao vượt hơn mức giá nhập khẩu và chính người tiêu dùng trong nước phải trang
trải cho gánh nặng thuế này. Điều đó đưa đến tình trạng giảm mức cầu của người tiêu dùng đối với hàng nhập khẩu và làm hạn chế mức nhập
khẩu thiệt hại lợi ích người tiêu dùng.
- Thuế quan nhập khẩu khuyến khích một số doanh nghiệp sản xuất không hiệu quả trong nước gây tổn thất cho nhà sản xuất và ảnh
hưởng đến sự phát triển kinh tế - xã hội của quốc gia.
- Về lâu dài thuế quan nhập khẩu sẽ tạo ra những vấn đề buôn lậu, trốn thuế tạo ra nền sản xuất nội địa kém hiệu quả, gây ảnh hưởng đến
xấu đến đời sống xã hội.
Bên cạnh thuế xuất khẩu và thuế nhập khẩu còn có một số loại thuế quan đặc thù:
- Hạn ngạch thuế quan: là một biện pháp quản lý xuất nhập khẩu với 2 mức thuế xuất nhập khẩu; hàng hoá trong hạn ngạch mức thuế
quan thấp, hàng hoá ngoài hạn ngạch chịu mức thuế quan cao hơn.
- Thuế đối kháng: là loại thuế đánh vào sản phẩm nhập khẩu để bù lại việc nhà sản xuất xuất khẩu sản phẩm đó được Chính phủ nước xuất khẩu trợ cấp.
- Thuế chống bán phá giá: : Là một loại thuế quan đặc biệt được áp dụng để ngăn chặn, đối phó với hàng hoá nhập khẩu được bán phá
giá vào thị trường nội địa tạo ra sự cạnh tranh không lành mạnh.
Ngoài ra còn một số loại thuế khác như: Thuế tối huệ quốc, thuế phi tối huệ quốc, thuế thời vụ...
Từ khi gia nhập WT0, Việt Nam áp dụng thuế MFN với các nước thành viên của WT0 trung bình là 13,4% (trừ các nước cùng với Việt
Nam là thành viên của các thoả thuận thương mại tự do song phương hoặc khu vực).
Trong biểu thuế xuất khẩu năm 2017, ban hành kèm theo Nghị định số 122/2016/NĐ-CP ngày 01/9/2016 của Chính phủ quy định về biểu
thuế xuất khẩu, biểu thuế nhập khẩu ưu đãi, danh mục hàng hóa và mức thuế tuyệt đối, thuế hỗn hợp, thuế nhập khẩu ngoài hạn ngạch thuế quan
thì đa số các mặt hàng xuất khẩu của Việt Nam có mức thuế là 0%, nhưng một số loại hàng hóa có nguồn gốc từ tài nguyên thiên nhiên được áp
thuế xuất khẩu, như: Thuế xuất khẩu đối với thạch cao 10%, đất sét chịu lửa 10%, đá hoa (thô hoặc đã đẽo thô) 17%, quặng sắt (cả chưa nung kết và đã nung kết) 40%...
2. Các công cụ phi thuế quan 2.1 Hạn ngạch
Hạn ngạch là việc hạn chế số lượng đối với một loại hàng hoá xuất hoặc nhập khẩu thông qua hình thức cấp giấy phép. Hạn ngạch là quy định
của Nhà nước về số lượng cao nhất của một hoặc 1 nhóm hàng hóa được phép XNK đối với thị trường 1 quốc gia hoặc 1 khu vực nhất định trong
1 thời kỳ thường là 1 năm.
Phân loại: gồm hạn ngạch xuất khẩu và hạn ngạch nhập khẩu.
Hạn ngạch xuất khẩu quy định một lượng hàng hoá lớn nhất được phép xuất khẩu trong một thời hạn nhất định
Hạn ngạch nhập khẩu quy định lượng hàng hoá lớn nhất được nhập khẩu vào một thị trường nào đó trong 1 năm.
Hạn ngạch xuất khẩu thường ít được sử dụng, hạn ngạch nhập khẩu phổ biến hơn và thường chỉ áp dụng đối với một số mặt hàng nhập
khẩu gây thiệt hại trong nước.
Tác động chung của hạn ngạch
- Chính phủ có thể kiểm soát chặt chẽ lượng hàng xuất nhập khẩu
- Chính phủ không có được nguồn thu như thuế nếu chính phủ không tổ chức bán đấu giá hạn ngạch
- Hạn ngạch có thể dẫn đến độc quyền trong kinhdoanh dẫn đến các tiêu cực trong tìm kiếm cơ hội để có được hạn ngạch
- Gây tốn kém trong quản lý hành chính, bất bình đẳng giữa các doanh nghiệp
Tác động của hạn ngạch xuất khẩu:
Đối với nước xuất khẩu:
- Hạn ngạch xuất khẩu làm giảm lượng hàng xuất khẩu, làm giảm quy mô sản xuất dẫn đến tình trạng thất nghiệp gia tăng, thu nhập
người lao động giảm, ảnh hưởng đến đời sống kinh tế xã hội.
- Hạn ngạch xuất khẩu làm giảm thu ngân sách của nhà nước
- Hạn ngạch xuất khẩu nhằm đảm bảo lượng cung hàng hoá cho thị trường trong nước
- Tác động tới người tiêu dùng: Hạn ngạch xuất khẩu làm hạn chế sản lượng xuất khẩu, cung hàng hoá tại thị trường trong nước sẽ tăng
lên làm giá cả hàng hoá thị trường trong nước giảm, tăng cơ hội lựa chọn cho người tiêu dùng.
Đối với nước nhập khẩu:
- Hạn ngạch xuất khẩu của quốc gia xuất khẩu làm hạn chế hàng hoá từ nước ngoài thâm nhập vào nước nhập khẩu, tạo điều kiện cho
nhà sản xuất nước nhập khẩu mở rộng quy mô, tạo việc làm, gia tăng thu nhập cho người lao động
- Đối với người tiêu dùng: Nó sẽ làm giảm lượng hàng nhập khẩu vào quốc gia nhập khẩu sẽ làm hạn chế mức tiêu dùng đối với hàng nhập khẩu.
Tác động của hạn ngạch nhập khẩu
Đối với nước nhập khẩu:
- Hạn ngạch nhập khẩu làm cho giá hàng nhập nội địa tăng lên và tạo điều kiện cho các nhà sản xuất trong nước mở rộng quy mô sản
xuất, tạo việc làm cho người lao động
- Hạn ngạch nhập khẩu nhằm bảo vệ các ngành công nghiệp còn non trẻ, chưa đủ khả năng cạnh tranh trên thị trường quốc tế phát triển
- Hạn ngạch nhập khẩu làm giảm lượng hàng nhập khẩu, dẫn tới lượng tiêu dùng trong nước giảm làm giảm lợi ích của người tiêu dùng
và lợi ích ròng của xã hội do cơ hôi lựa chọn ít hơn và mua với giá đắt hơn.
Đối với nước xuất khẩu
- Sản lượng sản xuất hàng hoá ở nước xuất khẩu cũng bị giảm do đó quy mô sản xuất trong nước giảm làm gia tăng thất nghiệp, giảm thu
nhập của người lao động
- Lượng cung hàng hoá bị áp dụng hạn ngạch sẽ tăng lên, tạo điều kiện cho người tiêu dùng có nhiều cơ hội lựa chọn, và giá hàng hoá có
thể giảm xuống gia tăng lợi ích của người tiêu dùng.
Tại Việt Nam, trước khi là thành viên của WTO: Đối với hạn ngạch nhập khẩu, Việt Nam cũng từng áp dụng với nhiều mặt hàng như xe
tải, xe khách, ô tô chở khách dưới 12 chỗ, xe 2 bánh gắn máy nguyên chiếc và linh kiện lắp ráp xe 2 bánh gắn máy, thép xây dựng, phôi thép, xi
măng, đường... vào năm 1997. Tuy nhiên, từ năm 1999, hầu hết các mặt hàng trên không còn áp dụng hạn ngạch mà chuyển sang các hình thức
quản lý khác như giấy phép nhập khẩu. Từ khi trở thành thành viên của WTO, Việt Nam tuân thủ các quy định của WTO, không còn sử dụng
công cụ hạn ngạch, mà thay vào đó là hạn ngạch thuế quan (công cụ mà WTO cho phép sử dụng).
2.2 Những quy định về tiêu chuẩn kỹ thuật
Tiêu chuẩn kỹ thuật là những quy định về tiêu chuẩn vệ sinh thực phẩm, vệ sinh phòng dịch, tiêu chuẩn đo lường, quy định về an toàn lao
động, bao bì đóng gói cũng như các tiêu chuẩn về bảo vệ môi trường sinh thái, quy định một tỷ lệ nguyên vật liệu nhất định trong nước để sản
xuất một loại hàng hoá nào đó.
Những quy định này xuất phát từ các đòi hỏi thực tế của đời sống xã hội nhằm bảo vệ lợi ích của người tiêu dùng và phản ánh trình độ
phát triển đạt được của văn minh nhân loại.
Về mặt kinh tế những quy định này có tác dụng có tác dụng bảo hộ đối với thị trường trong nước, hạn chế và làm méo mó dòng vận động
của hàng hoá trên thị trường quốc tế
Tiêu chuẩn kỹ thuật có thể là cản trở xuất nhập khẩu vì mỗi quốc gia có thể có những tiêu chuẩn kỹ thuật riêng, nhiều quốc gia đã áp
dụng để hạn chế nhập khẩu, đặc biệt là các nước phát triển
các tiêu chuẩn của Tổ chức Tiêu chuẩn hóa quốc tế (International Organization for Standardization - ISO) Việt Nam áp dụng và cả WTO
khuyến khích các quốc gia thành viên sử dụng để “hài hòa hóa” các tiêu chuẩn kĩ thuật, như: ISO 9001: tiêu chuẩn về quản lý, ISO 14000: tiêu
chuẩn về môi trường...
2.3 Hạn chế xuất khẩu tự nguyện: Là hình thức quốc gia nhập khẩu đòi quốc gia xuất khẩu hạn chế xuất khẩu một cách tự nguyên nếu không sẽ bị trả đũa.
Thực chất đây là cuộc thương lượng mậu dịch giữa các bên để hạn chế bớt sự xâm nhập của hàng ngoại tạo công ăn việc làm trong nước
Hạn chế xuất khẩu tự nguyện mang tính miễn cưỡng được áp dụng cho các quốc gia có khối lượng xuất khẩu quá lớn ở một mặt hàng nào đó.
Những năm 80 của thế kỉ XX, Hoa Kỳ đã nhiều lần thương lượng với Nhật Bản và EU để yêu cầu các nước này tự nguyện giảm khối
lượng hàng ô tô, thép, các sản phẩm điện tử cao cấp xuất khẩu sang Hoa Kỳ. 2.4 Trợ cấp xuất khẩu
Trợ cấp xuất khẩu là một hình thức trợ cấp trực tiếp hoặc cho vay với lãi suất thấp đối với xuất khẩu trong nước hoặc cho vay ưu đãi với
bạn hàng nước ngoài để mua sản phẩm của mình
Trợ cấp xuất khẩu làm tăng sản lượng xuất khẩu, giảm cung thị trường nội địa dẫn đến lợi ích người tiêu dùng bị giảm
Trợ cấp xuất khẩu dẫn đến chi phí ròng xã hội tăng lên do sản xuất thêm sản phẩm xuất khẩu kém hiệu quả.
Ngoài các biện pháp trên chính phủ còn sử dụng biện pháp cấm xuất khẩu- nhập khẩu; cấp giấy phép xuất nhập khẩu và một số biện pháp
khác để thực hiện mục tiêu của mình.
Khi gia nhập WTO, Việt Nam cam kết bãi bỏ hoàn toàn các loại trợ cấp bị cấm theo quy định của WTO bao gồm trợ cấp xuất khẩu và trợ
cấp khuyến khích thay thế hàng nhập khẩu vào thời điểm gia nhập (kể cả đối với hàng dệt may) và tuân thủ các quy định liên quan đến các hình
thức trợ cấp khác cũng như biện pháp xử lý tương ứng. Việt Nam được bảo lưu quyền áp dụng trợ cấp xuất khẩu nông nghiệp đối với 2 loại trợ
cấp theo điều khoản về đối xử đặc biệt và khác biệt dành cho các nước đang phát triển, cụ thể: (i) Trợ cấp để giảm chi phí tiếp thị, kể cả chi phí
xử lý, nâng cấp, tái chế sản phẩm, chi phí vận tải quốc tế, cước phí vận chuyển; và (ii) Trợ cấp cước phí vận tải trong nước và quốc tế đối với hàng xuất khẩu.
Câu 4: Hai xu hướng cơ bản trong chính sách thương mại quốc tế: tự do hoá thương mại và bảo hộ
thương mại (cơ sở, nội dung, biện pháp, tác động). Liên hệ: biểu hiện của 2 xu hướng trong chính
sách ngoại thương Việt Nam ❖
Phân biệt hai xu hướng cơ bản của chính sách TMQT là tự do hóa và bảo hộ mậu dịch: Nội dung phân Tự do hóa Bảo hộ mậu dich biệt Khái niệm
Là sự nới lỏng, mềm hóa sự can thiệp của Nhà nước hay
Là sự gia tăng sự can thiệp của Nhà nước hay Chính phủ
Chính phủ vào lĩnh vực buôn bán quốc tế.
vào lĩnh vực buôn bán quốc tế Cơ sở chính sách
Quá trình toàn cầu hóa, hội nhập kinh tế quốc tế.
Là sự chênh lệch về tiềm năng và trình độ phát triển kinh tế
giữa các quốc gia các quốc gia yếu hơn thường đưa ra các biện pháp phòng vệ Nội dung
Nhà nước áp dụng các biện pháp cần thiết để từng bước
Nhà nước áp dụng các biện pháp cần thiết làm tăng các rào
giảm thiểu hàng rào thuế quan và hàng rào phi thuế quan
cản thương mại gây khó khăn hơn cho việc nhập khẩu
trong quan hệ mậu dịch quốc tế Mục đích
Tạo điều kiện thuân lợi cho việc phát triển các hoạt động
Bảo vệ thị trường nội địa trước sự thâm nhập ngày càng
TMQT cả về bề rộng và bề sâu.
mạnh mẽ của các luồng hh từ bên ngoài bảo vệ lợi ích qgia. Bện pháp
Các biện pháp theo chiều hướng nới lỏng nhập khẩu trên
Sử dụng các biện pháp theo chiều hướng gây khó khăn cho
cơ sở các thỏa thuận song phương và đa phương như: xuất khẩu như:
+ Từng bước giảm thuế nhập khẩu. + Hạn ngạch
+ Tăng và xóa bỏ dần hạn ngạch..
+ Hạn chế xuất khẩu tự nguyện …
+ Sử dụng các tiêu chuẩn kỹ thuật
+ Đánh thuế nhập khẩu cao cho 1 số mặt hàng …
Hai xu hứong trên có tác động mạnh mẽ đến CS TMQT của mỗi quốc gia qua từng thời kỳ. Tuy chúng đối nghịch nhau, gây nên những tác động
ngược chiều nhau đến hoạt động TMQT nhưng lại thống nhất, không bài trừ nhau.
Hai xu hướng này được sử dụng kết hợp với nhau, VN cũng áp dụng cùng lúc 2 xu hướng này trong chính sách KTĐN của mình.
Chính sách ngoại thương của việt nam có chiều hướng nghiêng về tự do hóa thương mại. Từ khi Việt Nam ra ngập tổ chức thương mại quốc tế
WTO thì Việt Nam phải tuân thủ theo quy định từ bước cắt giảm hàng rào thuế quan và hạn ngạch
(Tuy nhiên, hiện tại thì Việt Nam vẫn đang sử dụng nhiều các biện pháp nhằm bảo hộ mậu dịch như đánh thuế nhập khẩu cao đối với các mặt
hàng như ô tô, mỹ phẩm, điện thoại di động, thuốc là, xì gà, rượu bia .. sử dụng hạn ngạch với các mặt hàng như: thuốc lá nguyên liệu, muối,
bông, sữa nguyên liệu cô đặc, ngô hạt và trứng gia cầm.
Nhìn chung, chính sách ngoại thương của Việt Nam về dài hạn theo xu hướng là tự do hóa thương mại nhưng đối với từng thời kỳ
nhất định thi sẽ có sự kết hợp giữa 2 chính sách tự do hóa thương mại và bảo hộ mậu dịch.)
Với chủ trương hội nhập KT khu vực và thế giới, VN đang tiến tới tự do hóa TM, chúng ta đã gia nhập nhiều tổ chức kinh tế lớn như “Khu vực
mậu dịch tự do ASEAN”, “Tổ chức thương mại quốc tế - WTO”… gia nhập vào các tổ chức này VN đã cam kết thực hiện cắt giảm thuế quan.
Ngoài ra chúng ta còn dỡ bỏ hạn ngạch đối với một số các mặt hàng.
Chuyển việc cấm xuất khẩu một số mặt hàng hiện nay sang áp dụng điều chỉnh bằng thuế xuất khẩu, tiếp tục giảm và thu hẹp dần mặt hàng chịu thuế xuất khẩu.
Đối với thuế nhập khẩu nên có sự nghiên cứu để giảm thuế suất tối đa, chuyển tối đa các quy định phi thuế quan sang thuế quan
Tuy nhiên để bảo hộ cho nền kinh tế non trẻ trước sức ép quá mạnh của các nền kinh tế khác nhà nước cũng đưa ra nhiều biện pháp bảo hộ cho nền kinh tế:
Sử dụng những biện pháp phi thuế , thuế, hệ thống giấy phép nội địa, các biện pháp kỹ thuật để hạn chế hàng hóa nhập khẩu
Nâng đỡ các nhà xuất khẩu nội địa bằng cách giảm hay miễn thuế xuất khẩu, thuế doanh thu, thuế lợi tức, trợ cấp xuất khẩu,… để có thể thâm
nhập thị trường nước ngòai dễ dàng.
Câu 5: Đầu tư quốc tế: Khái niệm, đặc điểm của đầu tư gián tiếp và đầu tư trực tiếp nước ngoài,
tác động tích cực và tiêu cực. Liên hệ: hoạt động thu hút FDI tại Việt Nam
Khái niệm: Đầu tư quốc tế là một quá trình kinh doanh trong đó vốn đầu tư di chuyển từ quốc gia này sang quốc gia khác để thực hiện một hoặc
một số dự án nhất định nhằm đem lại lợi ích kinh tế, chính trị, xã hội, môi trường cho các bên tham gia. * Nguyên nhân:
- Chênh lệch tỷ suất lợi nhuận: xuất phát từ trình độ phát triển chênh lệch giữa các quốc gia tình trạng dư thừa hoặc thiếu hụt vốn tương đối,
thông thường dòng vốn sẽ dịch chuyển từ nước có tỷ suất lợi nhuận thấp nước có tỷ suất lợi nhuận cao hơn, tức là từ nơi dư thừa nơi thiếu
hụt. Đây là nguyên nhân chính giải thích cho dòng vốn dịch chuyển từ những nước ↑ những nước đang ↑.
- Phân tán rủi ro: Các nhà đầu tư thường có xu hướng đa dạng hóa ngành và lĩnh vực, thậm chí cả địa chỉ đầu tư nhằm ↓ các tổn thất xuất phát từ
rủi ro như thiên tai, mất ổn định chính trị, đặc biệt là khủng khoảng theo chu kỳ. Điều này đã thúc đẩy dòng vốn đầu tư luân chuyển khắp các khu vực trên thế giới.
- Các nguyên nhân ≠: có thể tận dụng nguồn tài nguyên tương đối rẻ, tránh hàng rào bảo hộ, ↑ năng lực cạnh tranh = cách bành trướng mở rộng thị phần…
Phân biệt đầu tư trực tiếp và gián tiếp nước ngoài Các
Đầu tư trực tiếp nước ngoài
Đầu tư gián tiếp nước ngoài tiêu chí
ĐTGTNN là hình thức di chuyển vốn giữa các
ĐTGTNN là hình thức di chuyển vốn giữa các quốc gia trong đó quốc gia trong đó chủ đầu tư không trực tiếp Khái niệm
chủ đầu tư trực tiếp tham gia vào hoạt động quản lý và điều hành tham gia vào hoạt động quản lý và điều hành đối đối tượng đầu tư. tượng đầu tư. + Nguồn vốn:
+ Nguồn vốn: chỉ có duy nhất từ tư nhân (tư nhân mở rộng)
+ Tỷ lệ góp vốn: >= 30%
+ Tỷ lệ góp vốn: NĐTNN chỉ được phép góp tối đa 30% vốn pháp định. Đặc điểm
+ Trách nhiệm và quyền lợi:
+ Trách nhiệm và quyền lợi: Quyền lợi và trách nhiệm của NĐT
NĐT nước ngoài không chịu trách nhiệm trực
phụ thuộc vào tỷ lệ góp vốn, vì vậy phạm vi trách nhiệm của
tiếp về hoạt động kinh doanh của đối tượng đầu
NĐT cũng tăng lên so với đầu tư gián tiếp. Tỷ suất lợi nhuận
tư mà chỉ hưởng lợi nhuận qua lãi suất cho vay
thường cao hơn nhưng đi kèm với rủi ro lơn hơn.
hoặc lợi tức cổ phần. + Hình thức đầu tư:
. Sáp nhập và mua lại (M&A) . Đầu tư mới:
_Công ty liên doanh: có từ 2 bên trở lên tham gia, ít nhất một + Hình thức đầu tư:
bên là Nhà nước, 1 bên nước ngoài, hình thức là công ty TNHH
. Đầu tư của tư nhân: 2 hình thức chủ yếu là tín ở nước sở tại.
dụng thương mại hoặc mua cổ phiếu, trái phiếu. Hình thức
_Công ty 100% vốn nước ngoài: không có địa phương tham gia,
. Đầu tư của Chính phủ hoặc các tổ chức quốc tế
hình thức là công ty TNHH ở nước sở tại.
thường có quy mô lớn, lãi suất thấp, ân hạn dài
_Hợp đồng hợp tác kinh doanh: không có pháp nhân mới, chia (như ODA).
lợi nhuận và trách nhiệm theo vốn góp, mỗi bên tự thực hiện
nghĩa vụ tài chính với Nhà nước.
_Các hình thức BOT-BTO-BT: chủ yếu trong các lĩnh vực cơ sở hạ tầng, giao thông. • Chủ nhà: Bên nhận đầu tư:
- FDI là nguồn vốn bổ sung quan trọng cho đầu tư xã hội -
Đầu tư gián tiếp là 1nguồn bổ sung
- Cơ hội để nhận chuyển giao công nghệ và kinh nghiệm quản lý.
quan trọng trong tổng vốn đầu tư vào xã hội, bên Tác động
- Việc làm, thu nhập, thu ngân sách, XNK ↑
chủ nhà có thể sử dụng nguồn vốn này một cách tích cực
- Chuyển dịch cơ cấu kinh tế, thường là theo hướng hiện đại hóa
chủ động, không phụ thuộc vào chủ sở hữu vốn. • CĐT: •
CĐT: hình thức này giúp CĐT sử
- Tối ưu hóa hiệu quả đầu tư
dụng vốn 1cách linh hoạt và có hiệu quả
- Mở rộng tầm ảnh hưởng • Chủ nhà: •
Bên nhận đầu tư: dễ dàng rơi vào
- Cạn kiệt tài nguyên và ô nhiễm môi trường
vòng ảnh hưởng chính trị của các nước đi đầu tư.
- Nếu không có quy hoạch sẽ lệch lạc về cơ cấu đầu tư
Mặt ≠, thông qua đtư gtiếp, bên chủ nhà không có Tác động
- Phân hóa xã hội, tệ nạn du nhập
cơ hội tiếp cận với các cnghệ hđại và kinh tiêu cực CĐT: nghiệm qlý tiên tiến.
Thất thoát công nghệ, chảy máu chất xám
NĐT nước ngoài: phạm vi đầu tư bị
Trào lưu đầu tư ra nước ngoài có thể dẫn tới khan hiếm về vốn
hạn chế do bó buộc về tỷ lệ góp vốn và những tại nước đi đầu tư.
doanh nghiệp đã được cổ phần hóa.
Hoạt động thu hút FDI ở VN:
Theo Báo cáo tình hình đầu tư trực tiếp nước ngoài 1998-2021 năm 2021, lũy kế đến 20/12/2021, cả nước có 34.527 dự án còn hiệu lực với tổng
vốn đăng ký khoảng 408,1 tỷ USD. Lũy kế vốn thực hiện của các dự án đầu tư trực tiếp nước ngoài ước đạt 241,6 tỷ USD, bằng 61,7% tổng vốn
đầu tư đăng ký còn hiệu lực.
Có hơn 100 quốc gia và vùng lãnh thổ đầu tư vào Việt Nam trong giai đoạn 1998-2021. Hàn Quốc dẫn đầu danh sách với tổng vốn đầu tư hơn
78,5 tỷ USD, chiếm 19% tổng vốn đầu tư vào Việt Nam, Đứng thứ hai là Singapore với 66,9 tỷ USD, chiếm 16% tổng vốn đầu tư. Nhật Bản
đứng thứ 3 với vốn đầu tư đăng ký gần 64,3 tỷ USD, chiếm 15% tổng vốn đầu tư. Tiếp theo là Đài Loan, Hồng Kông, v.v.
Hàn Quốc và Nhật Bản lần lượt là hai đối tác dẫn đầu về số dự án đầu tư mới, dự án điều chỉnh vốn và vốn góp mua cổ phần với 27% và 14%.
Nhà đầu tư nước ngoài đã đầu tư vào cả 63 tỉnh, thành phố trong cả nước trong năm 2021. Tổng lượng vốn đăng ký tập trung chủ yếu ở khu vực
Đồng bằng sông Hồng (30%) và Đông Nam Bộ (40%). Trong đó ba địa phương dẫn đầu lần lượt là Thành phố Hồ Chí Minh, Hà Nội và cuối cùng là Bình Dương.
Về số lượng dự án, các nhà đầu tư nước ngoài vẫn tập trung đầu tư vào các thành phố lớn, có hạ tầng thuận lợi như TP.HCM, Hà Nội, Bình
Dương và Bắc Ninh. Trong đó, TP.HCM dẫn đầu cả về số dự án cấp mới, số dự án điều chỉnh với 10394 dự án. Tiếp sau đó là Hà Nội, Bình Dương, Long An,.. • Thành công:
Về tác động của FDI đến sự chuyển dịch cơ cấu kinh tế ở Việt Nam, sự tham gia của khu vực FDI trong nhiều ngành, lĩnh vực, đặc biệt là sự tập
trung vốn FDI trong ngành công nghiệp chế biến, chế tạo và một số ngành công nghiệp khác, là nhân tố quan trọng thúc đẩy chuyển dịch cơ cấu
kinh tế theo hướng hiện đại, góp phần xây dựng môi trường kinh tế năng động và gia tăng năng lực sản xuất các sản phẩm chứa hàm lượng chất
xám cao trong nền kinh tế. FDI góp phần chuyển dịch cơ cấu nông nghiệp, đa dạng hóa sản phẩm, nâng cao giá trị hàng nông sản xuất khẩu.
Doanh nghiệp FDI giữ vai trò quan trọng trong việc trực tiếp đóng góp vào tốc độ tăng trưởng năng suất lao động của Việt Nam. khu vực FDI
cũng góp phần quan trọng nâng cao chất lượng nguồn nhân lực của Việt Nam thông qua hệ thống đào tạo nội bộ trong doanh nghiệp hoặc liên kết
với các cơ sở đào tạo ngoài doanh nghiệp.
khu vực FDI đã góp phần nâng cao trình độ công nghệ, là kênh quan trọng giúp Việt Nam ngày càng hội nhập sâu rộng hơn cả về kinh tế - xã hội
với các quốc gia khác trong khu vực và trên thế giới. FDI được kỳ vọng là kênh quan trọng để tiếp thu công nghệ tiên tiến trên thế giới, đặc biệt
là trong một số ngành như: Điện tử, công nghiệp phần mềm, công nghệ sinh học…
Khu vực FDI đã tích cực tham gia vào quá trình chuyển giao công nghệ xanh, thực hiện đầy đủ trách nhiệm xã hội, xây dựng và nâng cao nhận
thức về nền kinh tế xanh cho người lao động và người tiêu dùng. Có thể kể đến lợi thế của FDI đối với việc phát triển bảo vệ môi trường tại Việt
Nam như Dự án hệ thống xử lý nước thải y tế tại Bệnh viện Chợ Rẫy; Công ty Điện lực Phú Mỹ 3 với việc cài đặt hệ thống phát hiện rò rỉ tự
động và trồng 4.000 cây xanh xung quanh công ty… • Hạn chế:
Về lĩnh vực đầu tư, quá trình thu hút FDI đã bộc lộ nhiều tồn tại, hạn chế như vốn vẫn đổ nhiều vào lĩnh vực thâm dụng lao động, ô nhiễm môi
trường. Bên cạnh đó còn là tình trạng chuyển giá, trốn thuế. Lĩnh vực nông nghiệp và vùng sâu, vùng xa, hải đảo vẫn thiếu vắng các dự án FDI.
Về thu hút công nghệ cao, công nghệ hiện đại,
Các công nghệ này đa phần chưa được cập nhật, do các doanh nghiệp FDI chưa tập trung nhiều nguồn lực cho các hoạt động nghiên cứu và phát triển (R&D).
Về phát triển công nghiệp phụ trợ và tăng tỷ lệ nội địa hóa, dù Việt Nam đặt mục tiêu nâng tỷ lệ nội địa hóa của ngành công nghiệp ô tô lên 30%
- 40% nhưng thực tế chỉ đạt dưới 10%; linh kiện, phụ kiện cho lắp ráp ô tô chủ yếu là nhập khẩu vì không có các cơ sở công nghiệp phụ trợ ở trong nước.
Về đóng góp cho ngân sách nhà nước, dù chiếm 25% tổng vốn đầu tư toàn xã hội, chiếm hơn 70% tổng kim ngạch xuất, nhập khẩu và chiếm 50%
giá trị sản xuất công nghiệp nhưng khu vực DN FDI chỉ đóng góp vào ngân sách nhà nước khoảng 15% - 19%, thấp nhất trong ba khu vực kinh
tế. Đáng chú ý là trong giai đoạn 2011-2015 có đến 50% số DN FDI kê khai lỗ nhưng vẫn tiếp tục đầu tư mở rộng sản xuất kinh doanh.
Trong lĩnh vực môi trường, nhiều sự cố môi trường xảy ra do hoạt động xả thải của các doanh nghiệp FDI trong những năm qua là những bằng
chứng cho thấy tác động tiêu cực của việc thu hút FDI đến môi trường ở Việt Nam. Nhiều nghiên cứu thực nghiệm cũng đã chứng minh, ô nhiễm
có khả năng “di cư” từ các nước phát triển sang các nước đang phát triển thông qua kênh FDI. • Giải pháp
Để tiếp tục phát huy nguồn vốn FDI trong phát triển kinh tế Việt Nam hậu COVID-19, thời gian tới cần triển khai các giải pháp sau:
Thứ nhất, rà soát, điều chỉnh kịp thời chính sách đầu tư nước ngoài cho phù hợp và theo kịp với những biến động của kinh tế toàn cầu và những
thay đổi trong chiến lược thu hút doanh nghiệp FDI của các nước trên thế giới.
Đồng thời, tạo môi trường đầu tư kinh doanh cạnh tranh, thông thoáng, tháo gỡ các khó khăn, vướng mắc về chính sách để tạo điều kiện thuận lợi
nhất cho hoạt động của các doanh nghiệp, nhà đầu tư nước ngoài.
Thứ hai, đẩy nhanh quá trình cần thiết để đưa các hoạt động kinh tế - xã hội trở lại bình thường , xóa bỏ tình trạng đứt gãy chuỗi cung ứng hàng
hóa, lao động, củng cố niềm tin và sự an tâm của các nhà đầu tư nước ngoài.
Thứ ba, chuẩn bị sẵn sàng các điều kiện cần thiết để thu hút đầu tư như rà soát, bổ sung quỹ đất sạch, rà soát lại quy hoạch điện và đôn đốc triển
khai các dự án điện. Tăng cường đào tạo nguồn nhân lực chất lượng cao, bổ sung chính sách và các biện pháp để phát triển công nghiệp hỗ trợ,
cải thiện thủ tục hành chính…
Thứ tư, Chính phủ cần xây dựng các quy định, tiêu chuẩn như bộ lọc mới nhằm lựa chọn các nhà đầu tư nước ngoài có công nghệ tiên tiến, thân thiện với môi trường,
Thứ năm, chủ động phối hợp với các cơ quan ngoại giao, các hiệp hội doanh nghiệp, các công ty tư vấn, công ty luật, ngân hàng, quỹ đầu tư để
tiếp cận lên danh sách các doanh nghiệp đang quan tâm đến đầu tư tại Việt Nam để chủ động tiếp cận, trao đổi, kêu gọi đầu tư vào những lĩnh vực tiềm năng ở nước ta.
Thứ sáu, khẩn trương hoàn thiện và thực hiện nghiêm túc, hiệu quả thể chế chính sách quản lý, giám sát đầu tư nước ngoài phù hợp với quan hệ
kinh tế mới, mô hình và phương thức kinh doanh mới, bảo vệ thị trường trong nước. Đồng thời, tạo điều kiện cho khu vực trong nước phát triển
phù hợp với các cam kết và thông lệ quốc tế. .
Chú trọng tiếp xúc trực tiếp các nhà đầu tư lớn, hỗ trợ doanh nghiệp trong đào tạo và tuyển dụng lao động đáp ứng nhu cầu của nền kinh tế, đặc
biệt nhu cầu của khu vực có vốn đầu tư nước ngoài sau các đợt đứt gẫy về nguồn lao động. .
Bên cạnh dạy kỹ năng nghề, cần đào tạo nâng cao kỷ luật lao động, các kỹ năng mềm, khả năng hợp tác và chia sẻ kinh nghiệm để lao động Việt
Nam vừa có kỹ năng nghề cao và có tính chuyên nghiệp, đáp ứng nhu cầu lao động của doanh nghiệp trong thời kỳ Cách mạng công nghiệp 4.0.
Từ phía các doanh nghiệp: Chủ động trong việc xúc tiến thu hút FDI,Đổi mới máy móc, công nghệ để nâng cao khả năng cạnh tranh, Chủ động
đào tạo nguồn nhân lực có chất lượng cao
⇨ FDI là nguồn vốn quan trọng trong tổng vốn đầu tư phát triển toàn xã hội, là động lực thúc đẩy tăng trưởng kinh tế theo hướng công nghiệp hóa -
hiện đại hóa của Việt Nam. Tuy nhiên, sau cuộc khủng hoảng của đại dịch COVID-19 cùng các biện pháp chống dịch đã khiến hoạt động đầu tư,
hợp tác kinh doanh của các doanh nghiệp nước ngoài tại Việt Nam gặp không ít khó khăn, thách thức, rủi ro, ảnh hưởng nặng nền đến sự phát triển kinh tế.
Câu 6: Thị trường ngoại hối: khái niệm, chức năng, đặc điểm, các thành viên tham gia
• Khái niệm: Thị trường ngoại hối là thị trường tiền tệ quốc tế trong đó diến ra các hoạt động giao dịch các ngoại tệ và các phương tiện thanh toán
có giá trị như ngoại tệ (ngoại hối).
Hàng hóa trong TT ngoại hối bao gồm ngoại tệ; các phương tiện thanh toán QT ghi bằng ngoại tệ (ngoại hối, séc bằng ngoại tệ…) và các công cụ
khác coi như là tiền, các kim khí quý, đá quý được sử dụng là tiền tệ.
Hầu hết các giao dịch mua bán tiền tệ trên thị trường ngoại tệ được chuyển qua kênh thị trường ngoại tệ liên ngân hàng toàn cầu thông qua việc
dử dụng các phương tiện thông tin hiện đại: điện thoại, telex…. • Chức năng:
-Thị trường ngoại hối là cơ chế hữu hiệu đáp ứng nhu cầu mua bán, trao đổi ngoại tệ nhằm phục vụ cho chu chuyển, thanh toán trong lĩnh vực
đầu tư, thương mại và phi thương mại quốc tế.
-TTNH là công cụ để NHTw có thể thực hiện chính sách tiền tệ nhằm điều khiển nền kinh tế theo mục tiêu của chính phủ.
TTNH là công cụ tín dụng.
TTNH cung cấp các công cụ cho các nhà kinh doanh nghiên cứu để phòng ngừa rủi ro hối đoái trong trao đổi ngoại tệ.
• Đặc điểm chủ yếu:
-Là thị trường giao dịch mang tính chất QT do thông tin liên lạc nhanh chóng bằng các phương tiện hiện đại đã làm cho việc yết giá các đồng tiền
mạnh gần giống nhau trên thị trường.
-TT ngoại hối hoạt động liên tục suốt ngày đêm trên các khu vực khác nhau trên TG. Nhưng TT ngoại hối của QG ko mở cửa suốt ngày.
-Giá cả của hàng hóa trên TT ngoại hối chính là TGHĐ đc hình thành một cách hợp lý, linh hoạt dựa trên quan hệ cung cầu ngoại tệ trên thị
trường. Do đó TT ngoại hối cực kỳ nhạy cảm đối với các chỉ số kinh tế.
• Thành phần tham gia: bao gồm các chủ thể sau + Các ngân hàng
-Các ngân hàng trung ương: đóng vai trò tổ chức, kiểm soát, điều hàng và ổn định sự hoạt động của thị trường ngoại hối nhằm ổn định giá cả và TGHD.
-Các ngân hàng thương mại và các ngân hàng đầu tư tham gia chủ yếu vào hoạt động của thị trương ngoại hối nhằm thực hiện mục tiêu kinh
doanh hay cung cấp các dịch vụ cho khác hàng khi thực hiện vai trò môi giới.
+ Các nhà môi giới: là chủ thể trung gian trong các giao dịch ngoại hối
+ Các công ty xuyên quốc gia: Trong nhiều năm trở lại đây, vai trò của các công ty xuyên quốc gia trên thị trường ngoại hối đã tăng lên mạnh
mẽ, do các công ty này thi hành chính sách mở rộng các nguồn dự trữ ngoại tệ, giảm bớt nguy cơ thiệt hại do sự mất giá của nguồn vốn tính bằng
các đồng tiền ko ổn định, đồng thời tích cực chạy đua vì lợi nhuận trên cơ sở chênh lệch tỷ giá.
+ Các doanh nghiệp: chủ yếu là các DN có chức năng xuất nhập khẩu.
+ Các cá nhân hay các nhà kinh doanh: bao gồm các công dân trong và ngoài nước có nhu cầu mua bán ngoại tệ trên thi trường ngoại hối như:
đầu tư, cho vay, đi công tác hay du lịch….
• Các nghiệp vụ kinh doanh chủ yếu:
+ Nghiệp vụ ngoại hối gia ngay: là nghiệp vụ mua hay bán ngoại tệ mà việc chuyển giao ngoại tệ được thực hiện ngay hoặc chậm nhất là sau hai
ngày làm việc kể từ khi thỏa thuận hợp đồng mua bán. Nghiệp vụ này diễn ra trên thị trường giao ngay và được thực hiện trên cơ sở tỷ giá giao
ngay, tức là tỷ giá được xác định và có giá trị tại thời điểm giao dịch
+ Nghiệp vụ chuyển hối: là nghiệp vụ dựa vào mức chênh lệch tỷ giá giữa các thị trường ngoại hối để thu lợi nhuận thộng qua hoat động mua và
bán. Trong điều kiện ngày nay, do phương tiện thông tin hiện đại đã làm cho thị trường ngoại hối trở lên thông suốt trên phạm vi thế giới nên
nghiệp vụ này ko còn ý nghĩa trong kinh doanh ngoại hối so với trước kia.
+ Nghiệp vụ giao dịch ngoại hối có kỳ hạn: là nghiệp vụ mua bán ngoại tệ mà việc giao nhận sẽ được thực hiện sau một thời gian nhất định theo
tỷ giá có kỳ hạn. Tỷ giá có kỳ hạn là tỷ giá áp dụng cho tương lai nhưng xác định trước ở thời điểm hiện tại.
+ Nghiệp vụ hoán đổi (SWAP): đây là nghiệp vụ ngoại hối phối hợp giữa hai nghiệp vụ ngoại hối gio ngay và ngoại hối có kỳ hạn để kiếm lãi,
tức là việc thưc hiện mua bán ngoại tệ xảy ra đồng thời ở hai thời điểm khác nhau, bán một đồng nào đó ở thời điểm hiện tại và mua được lại
đồng tiền đó vào một hời điểm xác định trong tương lai và ngược lại.
+ Nghiệp vụ ngoại hối tương lai: là nghiệp vụ tiến hành thỏa thuận mua và bán một lượng ngoại tệ đã biết theo tỷ giá cố định tại thời điểm hợp
đồng có hiệu lực và việc chuyển giao ngoại tệ được thực hiện vào một ngày trong tương lai, được xác định bởi sở giao dịch. (nghiệp vụ này ở VN chưa được áp dụng)
+ Nghiệp vụ quyền chọn: là một loại giao dịch được thực hiện trên cơ sở hợp đồng quyền chọn mua hoặ quyền chọn bán một số lượng ngoại tệ
nhất định theo một giá quy định và việc thực hiện hợp đồng sẽ xảy ra trong tương lai.
Thị trường ngoại hối Việt Nam đã trải qua nhiều bước thăng trầm cho đến vinh quang. Ngày từ lúc sơ khai, việc trao đổi ngoại tệ được xem là
quá dễ dàng. Nhưng thời gian trôi qua thì chúng ngày càng trở nên phức tạp. Tuy nhiên, hiện giờ chúng đang ở thế bình ổn nhưng cũng gặp không ít trở ngại. • Trước năm 1991
Vào những năm trước 1991, nền kinh tế tài chính nước ta còn gặp nhiều khó khăn vất vả. Tất cả những yếu tố ngoại thương, ngoại hối cần được
xét duyệt qua cấp nhà nước. Lúc này, hội đồng bộ trưởng đã tách để trở thành ngân hàng nhà nước Việt Nam với 2 cấp rõ ràng : Ngân hàng nhà
nước và ngân hàng nhà nước thương mại TW .
Khi đó, ngân hàng nhà nước giữ vai trò ban hành chính sách liên quan đến tiền tệ và tín dụng. Còn ngân hàng thương mại TW thì giữ vai trò kinh
doanh tiền tệ và tín dụng. Về sau, nhà nước thống nhất việc kiểm soát ngoại hối bằng ngân hàng nhà nước. Năm 1994 - 2004
Lúc này, thị trường ngoại hối ở Việt Nam khởi đầu tăng trưởng một cách sôi sục. Chúng có sự góp mặt của thị trường liên ngân hàng nhà nước.
Từ đây, Forex có lượng thanh toán giao dịch tăng nhanh gọn và đạt tính thanh toán cao nhất toàn thế giới .
• Thị trường ngoại hối Việt Nam 2011
Ở thời kỳ này, thị trường ngoại hối ở nước ta tương đối không thay đổi. Đây là một năm được nhìn nhận là thành công xuất sắc của chủ trương
quản trị Forex cùng với tỷ giá rất không thay đổi. Mặc dù giá vàng có tăng nóng những ngoại hối vẫn luôn bám sát với thị trường toàn thế giới .
• Thị trường ngoại hối Việt Nam 2018
2018 ghi lại một năm dịch chuyển mạnh của thị trường ngoại hối. Đặc biệt là sự đi lên về giá rất cao của đồng USD. Một loạt những đồng xu tiền
khác trở nên mất giá so với USD .
• Thị trường ngoại hối Việt Nam 2019
Năm 2019, thế giới chịu sự bất ổn của thị trường Châu Âu. Các nước có nền kinh tế lớn rơi vào suy thoái. Đặc biệt là cuộc chiến Trung Mỹ diễn
ra căng thẳng. Đây là lý do khiến cho thực trạng thị trường ngoại hối Việt Nam 2019 bị ảnh hưởng rất lớn bởi tình hình toàn cầu. Tuy nhiên, 2019
vẫn là một năm thành công của ngân hàng nhà nước với tỷ giá ổn định. Đồng USD hứa hẹn còn lên cao hơn nữa.
• Thực trạng thị trường ngoại hối Việt Nam hiện nay
Trong năm vừa mới qua, Việt Nam chiếm hữu dự trữ ngoại hối cao nhất từ trước đến nay. Chúng đạt đến số lượng hơn 100 tỷ USD. Ở nước ta, tỷ
giá đồng đô la khá không thay đổi mặc dầu nền kinh tế tài chính toàn thế giới có nhiều dịch chuyển .
Câu 7. Tỷ giá hối đoái: khái niệm, các yếu tố ảnh hưởng đến tỷ giá, tác động của sự thay đổi tỷ giá
đến TMQT và ĐTQT. Liên hệ: chính sách tỷ giá hối đoái của Việt Nam thời gian qua ❖ Khái niệm:
Tỷ giá hối đoái là giá cả của một đơn vị tiền tệ của một nước tính bằng tiền tệ của một nước khác, hay là quan hệ so sánh về mặt giá cả giữa hai
đồng tiền của các nước khác nhau.
❖ Phương thức yết giá: có 2 phương thức: •
Phương pháp thứ nhất: lấy đồng nội tệ làm đơn vị so sánh sánh với số lượng ngoại tệ •
Phương pháp thứ hai: lấy ngoại tệ làm đơn vị so sánh với số lượng nội tệ.
❖ Các yếu tố tác động đến tỷ giá hối đoái: các yếu tố chính bao gồm: •
Mức chênh lệch lạm phát giữa các nước:
Mức độ lạm phát giữa 2 nước khác nhau ( trong điều kiện các nhân tố khác ko đổi ) à dẫn đến hàng hóa ở 2 nước sẽ có những biến động khác
nhau à ngang giá sức mua của 2 đồng tiền bị phá vỡ à thay đổi tỷ giá hối đoái.
Cụ thể như nếu tỷ lệ lạm phát ở 1 QG tăng lên so với QG khác thì đồng tiền của QG thú 1 sẽ có xu hướng mất giá so với đồng tiền QG thứ 2. •
Mức độ tăng hay giảm thu nhập quốc dân giữa các nước:
Thu nhập quốc dân của 1 nước tăg lên hay giảm xuống so với nước khác( trog điều kiện các nhân tố khác ko đổi) à làm tăng or giảm nhu cầu về
hàng hóa và dịch vụ nhập khẩu, à làm cho nhu cầu ngoại hối để thanh toán hàng nhập khẩu sẽ tăng lên hoặc giảm xuống. •
Mức chênh lệch lãi suất giữa các nước:
Khi mức lãi suất ngắn hạn của 1 nước tăg lên 1 cách tương đối so với các nước khác ( trog đkien các yếu tố khác ko đổi) à vốn ngắn hạn từ nước
ngoài sẽ chảy vào nhằm thu phần chênh lệch do tiền lãi tạo ra đó. à Làm cung ngoại hối tăng lên, cầu ngoại hối giảm đi à thay đổi tỷ giá.
Những kì vọng về tỷ giá hối đoái:
Điều này có thể là 1 nhân tố rất quan trọng quyết định tỷ giá, những kỳ vọng về giá cả của các đồng tiền có liên quan rất chặt chẽ đến những kỳ
vọng về biến động tỷ lẹ lạm phát, lãi suất và thu nhập giữa các quốc gia. •
Tình trạng của cán cân thanh toán quốc tế:
Tình trạng thặng dư kéo dài liên tục của CCTT QT làm cho cung ngoại tệ tăng à ngoại tệ giảm giá à tỷ giá hối đoái giảm
Ngược lại, sự thâm hụt kéo dài của CCTT QT à áp lực về cầu ngoại tệ làm cho ngoại tệ tăng giá à tỷ giá hối đoái tăng. •
Sự can thiệp của chính phủ:
Bất kỳ 1 chính sách nào của chính phủ mà có tác động đến tỷ lệ lạm phát, thu nhập thực tê hoặc mức lãi suất trog nước đều có ảnh hưởng đến sự
biến động của tỷ giá hối đoái. Chính phủ có thể sử dụng 3 loại hình can thiệp chủ yếu: (1) can thiệp vào thương mại quốc tế, (2) đầu tư quốc tế ,
(3) can thiệp trực tiếp vào thị trường ngoại hối.
❖ Tác động của tỷ giá hối đoái đến quan hệ thương mại và đầu tư quốc tế. •
Tác động đến thương mại quốc tế:
Trong điều kiện các yếu tố khác ko đổi: -
Tỷ giá hối đoái tăng à nội tệ giảm dẫn đến việc:
➢ Giá hàng hóa XK rẻ tương đối à sức cạnh tranh của hàng hóa XK tăng à kích thích XK
➢ Giá hàng hóa NK đắt tương đối à sức cạnh tranh của hàng hóa NK giảm à hạn chế NK -
Tỷ giá hối đoái giảm à nội tệ tăng dẫn đến việc:
➢ Giá hàng hóa XK đắt tương đối à hạn chế Xk
➢ Giá hàng hóa NK rẻ tương đối à kích thích NK •
Tác động đến đầu tư quốc tế:
Trong ngắn hạn, khi các yếu tố khác chưa kịp thay đổi: -
Tỷ giá hối đoái tăng à nội tệ giảm dẫn đến
➢ Tài sản trong nước rẻ à kích thích thu hút đầu tư nước ngoài
➢ Tài sản nước ngoài đắt à hạn chế đầu tư ra nước ngoài
Chính sách của chính phủ thường là duy trì đồng nội tệ yếu : hạn chế NK,kích thích Xk à thu hút đầu tưu nước ngoài -
Tỷ giá hối đoái giảm à nội tệ tăng:
➢ Hạn chế thu hút ĐTNN
➢ Kích thích ĐT ra nước ngoài.
Nhìn lại diễn biến tỷ giá USD/VND năm 2021, giới chuyên môn đều có chung nhận định, dù gặp nhiều thách thức nhưng tỷ giá vẫn duy trì diễn biến ổn định.
Trong năm 2021, Ngân hàng Nhà nước (NHNN) đã điều chỉnh giảm tỷ giá USD/VND mua giao ngay tổng cộng 3 lần sau khi Mỹ và Việt Nam
tiếp tục đạt được tiếng nói chung và phía Việt Nam cam kết không cố tình can thiệp vào thị trường để làm giảm giá VND. Bên cạnh đó, nguồn
cung USD vẫn duy trì ở mức dồi dào nhờ kiều hối, vốn FDI và thặng dư thương mại đã quay trở lại từ tháng 9. Để có được sự ổn định của tỷ giá
trong năm qua, vai trò điều hành chính sách của Ngân hàng Nhà nước là vô cùng quan trọng. Đặc biệt, với nhiều nỗ lực, cố gắng của Chính phủ
và NHNN, tháng 4/2021, Bộ Tài chính Mỹ đã xác định không có đủ bằng chứng, dấu hiệu cho thấy Việt Nam thao túng tiền tệ và quyết định
không có hành động trừng phạt thương mại với Việt Nam. Bộ Tài chính Mỹ đánh giá cao việc NHNN đã thực hiện các thỏa thuận một cách
nghiêm túc và minh bạch, tiếp tục duy trì được sự ổn định của thị trường ngoại tệ trong bối cảnh kinh tế vĩ mô hết sức khó khăn thời gian qua;
đồng thời, thể hiện sự hài lòng với những bước tiến mà Việt Nam đã đạt được. Đây là kết quả có ý nghĩa rất tích cực, không chỉ giúp Việt Nam
tránh được thiệt hại về kinh tế mà còn góp phần tiếp tục xây dựng niềm tin và môi trường đầu tư ổn định, hấp dẫn của Việt Nam đối với nhà đầu tư nước ngoài.
➢ Trong thời gian qua chính sách tỷ giá hối đoái (TGHĐ) ở nước ta đã đóng góp những thành tựu đáng kể trong chính sách tài chính – tiền tệ như:
hạn chế lạm phát, thực hiện mục tiêu hỗ trợ xuất khẩu, cải thiện cán cân thanh toán, tạo điều kiện ổn định ngân sách, ổn định tiền tệ. Tuy nhiên
trong việc điều hành tỷ giá, Nhà nước vẫn còn thiếu những giải pháp hữu hiệu trong từng giai đoạn để sử dụng công cụ tỷ giá một cách phù hợp.
Như vậy phải có mục tiêu và định hướng rõ ràng để có giải pháp thích hợp. Mục tiêu và định hướng Chúng tôi cho rằng mục tiêu của chính sách
tỷ giá nước ta trong thời gian tới là: - Chính sách tỷ giá phải giữ vững thế cân bằng nội và cân bằng ngoại. - Ổn định tỷ giá trong mối tương quan
cung cầu trên thị trường xuất khẩu, kích thích xuất khẩu, hạn chế nhập khẩu , cải thiện cán cân thanh toán quốc tế và tăng dự trữ ngoại tệ. - Từng
bước nâng cao uy tín VND, tạo điều kiện cho VND có thể trở thành đồng tiền chuyển đổi. - Phối hợp với chính sách ngoại hối để chống hiện
tượng đô la hoá. Để đạt được mục tiêu trên chúng tôi đưa ra một số định hướng hoàn thiện chính sách TGHĐ như sau: Quá trình mở cửa và hội
nhập kinh tế quốc tế đòi hỏi chính sách TGHĐ phải liên tục được hoàn thiện và điều chỉnh thích ứng với môi trường trong nước và quốc tế
thường xuyên thay đổi. Để góp phần khai thác tối đa những lợi ích và giảm thiểu những tổn thất từ hội nhập kinh tế quốc tế, chính sách TGHĐ ở
Việt Nam trong thời gian tới cần hoàn thiện theo những định hướng cơ bản sau: Thứ nhất: Tiếp tục duy trì cơ chế tỷ giá thả nổi có quản lý của
Nhà nước. Thứ hai: Chính sách TGHĐ phải đóng vai trò tích cực trong việc bảo hộ một cách hợp lý các doanh nghiệp trong nước. Thứ ba: Kết
hợp hài hòa lợi ích giữa hoạt động xuất khẩu và nhập khẩu theo hướng đẩy mạnh hoạt động xuất khẩu các sản phẩm mà mình có lợi thế so sánh,
nhưng mặt khác cũng cần gia tăng nhập khẩu các sản phẩm không có lợi thế so sánh để thỏa mãn tốt hơn nhu cầu ngày càng tăng về sản xuất và
tiêu dùng nội địa.Nâng cao vị thế đồng tiền Việt Nam. Nâng cao sức mạnh cho đồng tiền Việt Nam bằng các giải pháp kích thích nền kinh tế như:
hiện đại hoá nền sản xuất trong nước, đẩy mạnh tốc độ cổ phần hóa doanh nghiệp quốc doanh làm ăn thua lỗ, tăng cường thu hút vốn đầu tư trong
và ngoài nước, xây dựng chính sách thích hợp để phát triển nông nghiệp, khuyến khích xuất khẩu, bài trừ tham nhũng …
Câu 8. Hội nhập kinh tế quốc tế: khái niệm, bản chất, tác động, các hình thức hội nhập kinh tế khu vực
Hội nhập kinh tế quốc tế là quá trình gắn kết, giao lưu, hợp tác giữa nền kinh tế quốc gia vào nền kinh tế quốc gia khác hay tổ chức kinh tế khu
vực và toàn cầu. Hội nhập kinh tế quốc tế là một trong những xu thế lớn và tất yếu trong quá trình phát triển của mỗi quốc gia cũng như toàn thế giới.
Thực chất của hội nhập kinh tế quốc tế là việc thực hiện quá trình quốc tế hóa kinh tế trên cơ sở các nước tự nguyện tham gia và chấp nhận thực
hiện những điều khoản, nguyên tắc đã được thoả thuận thống nhất trên nguyên tắc bình đẳng cùng có lợi.
Việc tham gia vào quá trình hội nhập kinh tế quốc te đem lại nhiều tác động tích cực cho các quốc gia tham gia, tuy nhiên nó cũng đưa lại không ít tác động tiêu cực. 1.1 Tác động tích cực
- Trên cơ sở các hiệp định đã kí kết, các chương trình phát triển kinh tế, khoa học kĩ thuật, văn hóa, xã hội... được phối hợp thực hiện giữa các
nước thành viên; từng quốc gia thành viên có cơ hội và điều kiện thuận lợi để khai thác toi ưu lợi thế quốc gia trong phân công lao động quốc tế,
từng bước chuyển dịch cơ cấu sản xuất và cơ cấu xuất nhập khẩu theo hướng hiệu quả hơn; tạo điều kiện và tăng cường phát triển các quan hệ
thương mại và thu hút đầu tư nước ngoài, mở rộng thị trường xuất khẩu và nhập khẩu.
- Tạo nên sự ổn định tương đối để cùng phát triển và sự phản ứng linh hoạt trong việc phát triển các quan hệ kinh tế quốc tế giữa các quốc gia
thành viên, thúc đẩy việc tạo dựng cơ sở lâu dài cho việc thiết lập và phát triển các quan hệ song phương, khu vực, và đa phương.
- Hình thành cơ cấu kinh tế quốc tế mới với những ưu thế về quy mô, nguồn lực phát triển, tạo việc làm, cải thiện thu nhập cho dân cư và gia tăng phúc lợi xã hội.
- Tạo động lực cạnh tranh, kích thích ứng dụng thành tựu khoa học công nghệ, đổi mới cơ cấu kinh tế, cơ chế quản lý kinh tế; học hỏi kinh
nghiệm quản lý từ các nước tiên tiến.
- Tạo điều kiện cho mỗi nước tìm cho mình một vị trí thích hợp trong trật tự thế giới mới, giúp tăng uy tín và vị thế; tăng khả năng duy trì an
ninh, hoà bình, ổn định và phát triển ở phạm vi khu vực và thế giới.
- Giúp hoàn thiện hệ thống chính sách, pháp luật quốc gia về kinh tế phù hợp với luật pháp, thông lệ quốc tế; từ đó tăng tính chủ động, tích cực
trong hội nhập kinh tế quốc tế. 1.2 Tác động tiêu cực
- Tạo ra sức ép cạnh tranh giữa các thành viên khi tham gia hội nhập, khiến nhiều doanh nghiệp, ngành nghề có thể lâm vào tình trạng khó
khăn, thậm chí phá sản.
- Làm tăng sự phụ thuộc của nền kinh tế quốc gia vào thị trường khu vực và thế giới. Điều này khiến một quốc gia dễ bị sa lầy vào các cuộc
khủng hoảng kinh tế toàn cầu hay khu vực.
- Các nước đang và kém phát triển phải đối mặt với nguy cơ trở thành “bãi rác” công nghiệp của các nước công nghiệp phát triển trên thế giới.
- Hội nhập kinh tế quốc tế tạo ra một số thách thức đối với quyền lực Nhà nước theo quan niệm truyền thống.
- Làm tăng nguy cơ bản sắc dân tộc, văn hóa truyền thống bị xói mòn, lấn át bởi văn hóa nước ngoài.
- Hội nhập kinh tế quốc tế có thể đặt các nước trước nguy cơ gia tăng tình trạng khủng bố quốc tế, buôn lậu, tội phạm xuyên quốc gia, dịch
bệnh, di dân, nhập cư bất hợp pháp.
- Hội nhập không phân phối công bằng lợi ích và rủi ro cho các nước và nhóm nước khác nhau trong xã hội. Do đó, dễ làm tăng khoảng cách
giàu nghèo, tụt hậu giữa các quốc gia hay tầng lớp dân cư trong xã hội.
2.2 Hội nhập kinh tế khu vực
a) Khu mậu dịch tự do (FTA - theo quan niệm truyền thống)
Khu vực mậu dịch tự do là liên kết kinh tế giữa hai hoặc nhiều nước nhằm mục đích tự do hóa buôn bán một số mặt hàng nào đó, từ đó thành lập
thị trường thống nhất giữa các nước, nhưng mỗi nước thành viên vẫn thi hành chính sách thuế quan độc lập với các nước ngoài khu vực mậu dịch tự do.
Với cách hiểu trên, yếu tố tự do di chuyển trong các FTA theo quan niệm truyền thống chỉ là hàng hóa, mỗi nước thành viên trong quan hệ đối
ngoại với các nước ngoài FTA vẫn thi hành chính sách thuế quan độc lập. Với lý do này, các học giả cho rằng đây là cấp độ thấp nhất của hội nhập kinh tế khu vực.
Ví dụ: Trong Khu vực Mậu dịch tự do ASEAN (AFTA) 1993 - 2015 (từ 31/12/2015 chuyển thành Cộng đồng Kinh tế ASEAN), thuế quan giữa
các nước thành viên chỉ là 0 - 5%. Tuy nhiên, mỗi thành viên của Khu vực Mậu dịch tự dọ ASEAN (AFTA) lại có chính sách thuế quan riêng đối
với các nước ngoài khu vực, như: Mức thuế suất nhập khẩu trung bình của Việt Nam (mức thuế MFN) với các thành viên WTO là 13,4%, trong
khi Singapore có mức thuế 0% cho hàng hóa nhập khẩu từ Hoa Kỳ.
Cách hiểu theo quan niệm truyền thống trên về FTA hiện không còn phù hợp. Đặc biệt từ những năm 90 của thế kỉ XX đến nay đã xuất hiện trào
lưu FTA thế hệ mới, theo đó, khái niệm FTA không chỉ tạo ra sự tự do dịch chuyển hàng hóa, mà còn bao hàm sự tự do dịch chuyển của nhiều
yếu tố khác như: dịch vụ, vốn, lao động... (nội dung về các FTA thế hệ mới sẽ được nghiên cứu sâu hơn ở phần Ó.2.2.2).
Ví dụ: Khu vực Mậu dịch tự do Bắc Mỹ (NAFTA) được đánh giá là một hiệp định thương mại toàn diện và tiên tiến ở thời điểm ra đời. Đây là
mô hình FTA hiện đại vượt ra khỏi khái niệm FTA truyền thống với sự tự do dịch chuyển của hàng hóa, dịch vụ, sức lao động và đầu tư.
Theo quan điểm của Walter Goode đưa ra trong Từ điển Chính sách thương mại quốc tế thì FTA được hiểu là “Một nhóm gồm hai hay nhiều
nước cùng xóa bỏ thuế quan và tất cả hoặc phần lớn các biện pháp phi thuế quan ảnh hưởng đến thương mại giữa các nước này. Các nước tham
gia FTA có thể tiếp tục áp dụng thuế quan của nước mình đối với hàng hóa bên ngoài, hoặc nhất trí xây dựng một biểu thuế quan đối ngoại
chung”. Khái niệm FTA này giống với khái niệm Liên minh hải quan (CU) ở điểm cho phép thiết lập một biểu thuế quan đối ngoại chung.
b) Liên minh hải quan (Customs Union - CU)
Liên minh hải quan là liên kết kinh tế trong đó các nước thành viên thỏa thuận loại bỏ thuế quan trong quan hệ thương mại nội bộ, đồng thời thiết
lập một biểu thuế quan chung của các nước thành viên đối với phần còn lại của thế giới.
Như vậy, có thể nhận thấy, cu là hình thức liên kết có tính thống nhất, tổ chức cao hơn so với FTA. Cả hai loại hình hội nhập kinh tế khu vực này
đều là sự thỏa thuận giữa hai hoặc nhiều quốc gia, theo đó các quốc gia thỏa thuận với nhau về loại bỏ thuế quan và các hàng rào phi thuế quan
khác đối với toàn bộ hoặc một phần hoạt động mậu dịch của họ. Nhưng, trong chính sách thuế quan với các nước ngoài khối thì FTA và CU có sự
khác biệt. Nếu như trong FTA: Các nước thực hiện chính sách thuế quan độc lập trong quan hệ với các nước ngoài FTA; Thì đối với CU: Các
nước thành viên có biểu thuế quan chung với các nước ngoài cu. Ví dụ về một số cu trên thế giới: Liên minh hải quan Nam Phi (Southern African
Customs Union - SACU); Cộng đồng Kinh tế châu Âu (European Economic Community - EEC) thành lập năm 1957 - Từ năm 1968 đến trước
những năm 80 của thế kỉ XX, EEC là một liên minh hải quan với chính sách thuế quan đối ngoại chung.
c) Thị trường chung (Common Market - CM)
Thị trường chung là liên kết kinh tế được đánh giá có mức độ hội nhập cao hơn so với cu. Theo đó, ở mức độ liên kết này, các nước thành viên
ngoài việc cho phép tự do di chuyển hàng hóa, còn thoả thuận cho phép tự do di chuyển tư bản và sức lao động giữa các nước thành viên với nhau.
Vi dụ: EU từ năm 1993, đã thiết lập Thị trường chung châu Âu (ECM); Thị trường chung Nam Mỹ (MERCOSUR) được thành lập năm 1991
gồm: Argentina, Brazil, Uruguay, Paraguay, Venezuela, Bolivia, Chile, Colombia, Ecuador và Peru; Thị trường chung Caribe (CARICOM) được
thành lập năm 1973 gồm 15 thành viên chính thức là các quốc gia có chủ quyền ở Caribe và các khu vực phụ thuộc.
d) Liên minh kinh tế và tiền tệ (Economic and Monetary Union - EMU)
Các quốc gia tham gia liên kết kinh tế khu vực, muốn đạt đến cấp độ liên minh kinh tế và tiền tệ, cần có hai giai đoạn phát triển là Liên minh kinh
tế (Economic Union) và Liên minh tiền tệ (Monetary Union). - Liên minh kinh tế
Liên minh kinh tế tiếp tục được đánh giá là cấp độ liên kết cao hơn thị trường chung, thể hiện ở việc: Ngoài yếu tố tự do di chuyển là hàng hóa, tư
bản, sức lao động còn mở rộng thêm yếu tố tự do dịch chuyển cho dịch vụ giữa các nước thành viên. Bên cạnh đó, các nước thành viên cùng nhau
thiết lập một bộ máy tổ chức điều hành sự phối hợp kinh tế giữa các nước (thay thế một phần chức năng quản lý kinh tế của chính phủ từng nước)
nhằm tạo ra một không gian kinh tế thống nhất, cơ cấu kinh tế tối ưu, xóa bỏ dần sự chênh lệch về trình độ phát triển kinh tế giữa các nước thành viên.
Ví dụ: Liên minh kinh tế Benelex giữa Bỉ - Hà Lan - Luxembourg được thành lập năm 1944; Liên minh kinh tế Á - Âu(EAEU) chính thức hoạt
động vào năm 2015 giữa các nước Armenia, Belarus, Kazakhstan, Nga, và Kyrgyzstan. - Liên minh tiền tệ
Liên minh tiền tệ là liên kết kinh tế trong đó các nước thành viên phải phối hợp chính sách tiền tệ với nhau, cùng thực hiện một chính sách tiền tệ
thống nhất và cuối cùng là sử dụng chung một đồng tiền.
Liên minh tiền tệ là hình thức rất khó thực hiện trong các liên kết kinh tế, nó có những đặc trưng riêng có sau: Hình thành đồng tiền chung thống
nhất thay thế cho các đồng tiền riêng của các nước thành viên; Thống nhất chính sách lưu thông tiền tệ; xây dựng hệ thống ngân hàng chung thay
cho các ngân hàng Trung ương của các nước thành viên; Xây dựng chính sách tài chính, tiền tệ, tín dụng chung đối với các nước đồng minh và
các tổ chức tiền tệ quốc tế.
Ví dụ: Liên minh tiền tệ châu Âu (European Monetary Union - EMU) tại thời điểm ra đời ngày 01/01/1999 gồm 11 nước thành viên, sử dụng
chung đồng tiền EURO. Các nước thành viên được sử dụng chung song song hai loại tiền EURO và tiền quốc gia trong thời gian quá độ 3 năm.
Kể từ ngày 01/01/2002, đồng EURO chính thức được lưu hành trong 12 nước thành viên gồm Pháp, Đức, Áo, Bỉ, Hà Lan, Phần Lan, Hy Lạp,
Tây Ban Nha, Bồ Đào Nha, Luxembourg, Ireland, Italia. Các nước quyết định đứng ngoài EMU là Anh, Đan Mạch và Thụy Điển. Tính đến tháng
01/2019, Liên minh tiền tệ châu Âu có 19 nước thành viên trong tổng số 28 nước EU. Tiêu chuẩn để các nước EU có thể tham gia và Liên minh
tiền tệ châu Âu không hề dễ dàng, theo đó: Lạm phát không cao hơn 1,5% so với mức trung bình của ba thành viên có mức lạm phát thấp nhất
trong EMU; Thâm hụt ngân sách không quá 3% GDP; Nợ công không quá 60% GDP; Lãi suất dài hạn không cao hơn 2% mức trung bình của ba
thành viên có mức lãi suất thấp nhất; Tham gia vào Cơ chế tỉ giá hối đoái (ERM II) ít nhất hai năm mà không có biến động mạnh trượt khỏi tỉ giá trung tâm.
Với tinh thần tích cực, chủ động, Việt Nam ngày càng gặt hái nhiều kết quả quan trọng trong quá trình hội nhập kinh tế quốc tế. 15 Hiệp định
thương mại tự do (FTA) đang thực thi và 2 FTA đang đàm phán đã đưa Việt Nam vào trung tâm của “dòng chảy” thương mại toàn cầu, trợ lực
mạnh mẽ cho hoạt động XNK, giúp Việt Nam từng bước vượt qua khó khăn của đại dịch Covid-19, củng cố, khẳng định vị thế trên trường quốc
tế. Thời gian qua, Việt Nam đã chủ động, tích vực tham gia vào các thiết chế kinh tế đa phương và khu vực. Các dấu mốc quan trọng như: gia
nhập Hiệp hội các quốc gia Đông Nam Á (ASEAN - năm 1995); là thành viên sáng lập của Diễn đàn kinh tế Á - Âu (ASEM - năm 1998); trở
thành thành viên của Diễn đàn Hợp tác Kinh tế châu Á - Thái Bình Dương (APEC - năm 1998) và đặc biệt là gia nhập Tổ chức Thương mại Thế
giới (WTO - năm 2007), đánh dấu sự hội nhập toàn diện vào nền kinh tế toàn cầu Việc hội nhập sâu rộng vào đời sống quốc tế đã kích thích sự
thay đổi tích cực hơn của cơ cấu xuất khẩu, chuyển dần từ sản phẩm thô sang công nghiệp chế biến và sản phẩm có hàm lượng công nghệ, giá trị
tăng cao hơn, thúc đẩy tái cơ cấu kinh tế theo hướng phát triển bền vững, tạo điều kiện cho nền kinh tế và các doanh nghiệp Việt Nam tiếp cận
các yếu tố đầu vào như vốn, công nghệ, kinh nghiệm quản lý..., thay đổi tư duy sản xuất, làm ăn mới, thúc đẩy chuyển dịch cơ cấu kinh tế, nâng
cao hiệu quả sản xuất, kinh doanh.
Quá trình hội nhập quốc tế đã góp phần đào tạo cho Việt Nam những nhà quản lý, các doanh nhân, đội ngũ nguồn nhân lực có trình độ và năng
lực cả về chuyên môn lẫn quản lý. Đồng thời, hội nhập quốc tế cũng thúc đẩy quá trình cải cách hành chính, cải cách thể chế kinh tế thị trường
ngày một thông thoáng, tương thích, tạo thuận lợi cho các đối tác nước ngoài làm ăn với Việt Nam và Việt Nam sẽ trở thành nền kinh tế thị
trường thực sự. hội nhập quốc tế mở ra một không gian phát triển mới cho nền kinh tế Việt Nam, tranh thủ được môi trường quốc tế thuận lợi để
tập trung phát triển kinh tế - xã hội.
Tiến trình hội nhập quốc tế của Việt Nam những năm tới ngày một sâu rộng hơn, không chỉ có những thời cơ, thuận lợi mà còn phải đối mặt với
nhiều thách thức, khó khăn. Để hội nhập quốc tế của Việt Nam ngày càng đi vào thực chất, hiệu quả hơn, cần nhận thức, xác định rõ một số vấn đề đặt ra, đó là:
- Hội nhập quốc tế là sự nghiệp của toàn dân và của cả hệ thống chính trị, dưới sự lãnh đạo của Đảng và sự quản lý của Nhà nước. Mọi cơ chế,
chính sách phải phát huy tính chủ động, tích cực và khả năng sáng tạo của tất cả các tổ chức, cá nhân, khai thác hiệu quả tiềm năng của toàn xã
hội, của các tầng lớp nhân dân vào công cuộc xây dựng và bảo vệ Tổ quốc, bao gồm cả cộng đồng người Việt Nam đang sinh sống và làm việc ở nước ngoài.
- Hội nhập quốc tế trên cơ sở phát huy tối đa nội lực; Gắn kết chặt chẽ và thúc đẩy quá trình hoàn thiện thể chế, nâng cao chất lượng nguồn nhân
lực, hiện đại hóa kết cấu hạ tầng, nâng cao sức mạnh tổng hợp và năng lực cạnh tranh quốc gia, gắn kết chặt chẽ với việc tăng cường mức độ liên
kết giữa các vùng, miền, khu vực trong nước.
- Hội nhập kinh tế là trọng tâm, hội nhập trong các lĩnh vực khác phải tạo thuận lợi cho hội nhập kinh tế, góp phần tích cực vào phát triển kinh tế,
củng cố quốc phòng, bảo đảm an ninh quốc gia, giữ gìn và phát huy bản sắc văn hóa dân tộc, thúc đẩy phát triển văn hóa - xã hội; Hội nhập trong
các lĩnh vực phải được thực hiện đồng bộ trong một chiến lược hội nhập quốc tế tổng thể với lộ trình, bước đi phù hợp với điều kiện thực tế và
năng lực của đất nước.
- Hội nhập quốc tế là quá trình vừa hợp tác vừa đấu tranh; Kiên định lợi ích quốc gia, dân tộc; Chủ động dự báo, xử lý linh hoạt mọi tình huống,
không để rơi vào thế bị động, đối đầu; Không tham gia vào các tập hợp lực lượng, các liên minh của bên này chống bên kia.
- Nghiêm chỉnh tuân thủ các cam kết quốc tế mà Việt Nam tham gia, đi đôi với chủ động, tích cực xây dựng và tận dụng hiệu quả các quy tắc,
luật lệ quốc tế, tham gia các hoạt động của cộng đồng khu vực và quốc tế; Chủ động đề xuất sáng kiến, cơ chế hợp tác trên nguyên tắc cùng có
lợi; Củng cố và nâng cao vai trò trong cộng đồng khu vực và quốc tế, góp phần tích cực vào cuộc đấu tranh vì hòa bình, độc lập dân tộc, dân chủ
và tiến bộ xã hội trên thế giới.
9. Cán cân thanh toán quốc tế: khái niệm, nguyên tắc ghi chép và các bộ phận cấu thành. Hạch
toán các giao dịch thương mại, đầu tư, chuyển giao đơn phương… vào CCTTQT.
❖ Cán cân thanh toán quốc tế: • Khái niệm:
CCTT QT được hiểu là bản tổng kết ghi chép các giao dịch kinh tế tài chính giữa 1 QG và phần còn lại của thế giới. Trên thê sgiowis, CCTT QT
ghi chép tất cả các giao dịch diễn ra giữa “người cư trú” và “ người ko cư trú” đối vói 1 QG nào đó trog 1 khoảng thời gian nhất định ( thường là 1 năm). Nguời cư trú Người ko cư trú - Tất cả côg dân của QG
- Người Nước ngoài ko cư trú -
Chủ thể NN có thời hạn cư trú từ 1 năm trở lên
- Người trog nước cư trú ở NN 1 năm trở lên •
Nguyên tắc ghi chép: - Ghi Có – Ghi Nợ:
➢ Tất cả các giao dịch phát sinh cung ngoại tệ ( cầu nội tệ) thì sẽ ghi Có ( +)
➢ Tất cả các giao dịch phát sinh cầu ngoại tệ ( cung nội tệ ) thì sẽ ghi Nợ ( - ) - Ghi sổ kép:
Bất kì 1 giao dịch nào khi đc ghi chép vào trong CCTT QT sẽ xuất hiện ở ít nhất là 2 tài khoản bộ phận, nếu giao dịch này đc ghi có ở TK thứ
nhất thì sẽ ghi Nợ ở TK còn lại và ngược lại
Như vậy, tổng đại số của 1 giao dịch luôn bằng 0. •
Các bộ phân cấu thành: a.
TK vãng lai ( cán cân thường xuyên )
Những hoạt động phản ánh vào TK này: - XNK hàng hóa - XNK dịch vụ - Chuyển giao đơn phương: ➢ Chuyển giao thu nhập
➢ Viện trợ ko hoàn lại ➢ Quà tăng, biếu ➢ Kiều hối. b.
TK vốn: ( cán cân nguồn vốn) -
Tất cả các khoản vốn đầu tư, dịch chuyển -
Vốn ngắn hạn: tiền gửi ko kỳ hạn, kỳ hạn ngắn -
Vốn dài hạn: đầu tư trực tiếp , đầu tư gián tiếp c. TK dự trữ chính thức: -
Thay đổi dự trữ của ngoại hối -
Những khoản vay và cho vay giữa các ngân hàng TW cộng với các tổ chức tài chính quốc tế -
Phản ánh toàn bộ thâm hụt và thặng dư của các tài khoản.
❖ Hạch toán các giao dịch thương mại, đầu tư, chuyển giao đơn phương… vào cán cân TTQT.
➢ Tổng công ty lương thực m.Bắc XK 20.000 tấn gạo với giá 500$/tấn. Đối tác nước ngoài thanh toán = cách chuyển tiền vào tào
khoản của công ty tại ngân hàng nước ngoài BP của Vn Có (+) Nơ (-)
TK vãng lai / XK hàng hóa: 10.000.000$
TK vốn / ngắn hạn: 10.000.000$
(xuất khẩu 20.000 tấn gạo)
➢ 1 nhà đầu tư nước ngoài mua 100.000 cổ phiếu Vietcombank có giá trị tương đương với 500.000$. Ông ta thanh toán = cách
chuyển tiền từ tài khoản của mình tại ngân hàng Việt Nam. BP của Vn Có (+) Nơ (-)
TK vốn/đtư gián tiếp: 500.000$
TK vốn / ngắn hạn: 500.000$ (Mua 100.000VCB)
TS nước ngoài ở Việt Nam giảm
➢ Chính phủ Thụy Điển viện trợ nhân đạo cho đồng bào Việt Nam bị thiên tai 2tr $ dưới dạng thuốc men, dcu y tế. BP của Vn Có (+) Nơ (-)
TK vãng lai / chuyển giao đơn phương: 2tr$
TK vãng lai / NK hàng hóa: 2tr$
(Nhận viên trợ không hoàn lại)
(NK thuôc men, dcu, y tế, lương thực)
10. Đánh giá tình hình ngoại thương của Việt Nam thời gian qua: ưu điểm và hạn chế. Các giải
pháp tăng sức cạnh tranh và thúc đẩy xuất khẩu hàng hóa Việt Nam.
* Đánh giá tình hình ngoại thương của Việt Nam thời gian qua: - Ưu điểm:
+ Tốc độ tăng trưởng ngoại thương khá cao qua các năm (trung bình > 20%/năm) và cao hơn tốc độ tăng trưởng của nền sản xuất xã hội (cao hơn
2-3 lần) à ↑ quy mô kim ngạch xuất – nhập khẩu.
+ Thị trường ngày càng mở rộng và chuyển từ đơn thị trường sang đa thị trường.
+ Nền ngoại thương Việt Nam đã từng bước xdựng được những mặt hàng có quy mô lớn được thị trường thế giới chấp nhận như: dầu khí, gạo,
thủy sản, dệt may, giày dép…à khai thác được lợi thế so sánh trong phân công lao động và hợp tác qtế.
+ Nền ngoại thương Việt Nam đã chuyển dần từ cơ chế kế hoạch hóa tập trung sang cơ chế hạch toán kinh doanh, phát huy quyền tự chủ cho
doanh nghiệp, thúc đẩy xuất khẩu, nâng cao hiệu quả kinh tế xã hội của hoạt động ngoại thương.
+ Chính sách của Việt Nam đổi mới mạnh mẽ theo hướng tăng tự do hóa thương mại và đầu tư, giảm sự can thiệp của Nhà nước vào lĩnh vực buôn bán qtế. - Nhược điểm:
+ Quy mô xuất – nhập khẩu còn quá nhỏ bé so với các quốc gia trong khu vực Đông Nam Á.
+ Cơ cấu mặt hàng xuất khẩu còn trong tình trạng lạc hậu, chất lượng thấp, mặt hàng manh mún, sức cạnh tranh yếu, chủ yếu là hàng nguyên liệu,
hàm lượng khoa học công nghệ thấp à chịu thua thiệt trong buôn bán qtế.
+ Thị trường ngoại thương Việt Nam còn bấp bênh, chủ yếu là thị trường các nước trong khu vực và các thị trường trung gian, thiếu các hợp đồng lớn và dài hạn.
+ Công tác quản lý hoạt động xuất – nhập khẩu còn thiếu đồng bộ và nhất quán. Trong hđộng xuất- nhập khẩu nhiều doanh nghiệp chưa giữ được
chữ tín, bị phạt vi phạm hợp đồng, gây hậu quả nghiêm trọng; trình độ nghiệp vụ ngoại thương của nhiều cán bộ còn non yếu.
+ Tình trạng buôn lậu, gian lận thương mại…chưa được giải quyết 1cách hiệu quả.
+ Tuy cơ chế chính sách đổi mới theo hướng nới lỏng sự quản lý của Nhà nước vào lĩnh vực buôn bán quốc tế song hiện tại cơ chế, chính sách
cũng như tổ chức thực thi vẫn còn không ít bất cập, gây thiệt hại cho Nhà nước, các nhà kinh doanh trong và ngoài nước. •
Để thúc đẩy tăng trưởng xuất khẩu trong thời gian tới Việt Nam cần tập trung vào một số giải pháp sau đây: Ở tầm vĩ mô:
1. Trước hết, xây dựng môi trường pháp lý rõ ràng, nhất quán, ổn định nhằm tạo dựng một môi trường kinh doanh lành mạnh, bình đẳng,
loại bỏ độc quyền và chống các hành vi gian lận thương mại . Trước hết là tạo dựng và củng cố thể chế kinh tế thị trường – nền tảng của kinh doanh quốc tế.
2. Rà soát lại các chính sách hỗ trợ và khuyến khích xuất khẩu theo hướng hạn chế độc quyền, ưu đãi, khắc phục các hành vi gian lận thương
mại. Trước hết là chính sách thuế, chính sách tín dụng, hạn chế ưu đãi cho các doanh nghiệp Nhà nước.
3. Hạn chế độc quyền, giảm bảo hộ để khuyến khích các doanh nghiệp tăng cường xuất khẩu và cạnh tranh với các đối tác nước ngoài khi nước
ta mở cửa thương mại và đầu tư, đồng thời tạo điều kiện bình đẳng cho các doanh nghiệp trong kinh doanh xuất nhập khẩu. Tất cả các nhà xuất
khẩu đều nhận được sự khuyến khích giống nhau trên cơ sở bình đẳng. Đây chính là sự vận dụng nguyên tắc thị trường để bảo đảm cho các nhà
xuất khẩu có hiệu quả sẽ mở rộng xuất khẩu với sự trả giá của các nhà xuất khẩu không hiệu quả.
4. Xây dựng chiến lược xuất khẩu hướng vào những ngành công nghệ cao, chuyển đổi cơ cấu kinh tế theo hướng nâng cao hiệu quả xuất khẩu của các ngành hàng.
5. Đẩy mạnh xúc tiến thương mại ở tầm chính phủ, nâng cao hiệu quả hoạt động của các tổ chức xúc tiến ở thị trường ngoài nước để có định
hướng chiến lược lâu dài cho các doanh nghiệp.
6. Xây dựng chiến lược đào tạo dài hạn để có một lực lượng lao động và cán bộ quản lý có trình độ cao thích ứng với đòi hỏi của hội nhập.
Năng lực cạnh tranh của Việt Nam trong tương lai sẽ phụ thuộc vào sáng tạo của con người Việt Nam và trình độ công nghệ tiên tiến của thế giới.
7. Đẩy nhanh quá trình hội nhập kinh tế quốc tế của nước ta, đây là cơ hội để Việt Nam có thêm thị trường và đẩy nhanh cải cách kinh tế thị trường.
Đối với doanh nghiệp:
Trước hết, doanh nghiệp phải nhận thức được những cơ hội mà kinh doanh quốc tế mang lại thông qua quá trình hội nhập của nước ta, từ đó điều
chỉnh sản xuất theo hướng xuất khẩu và cạnh tranh trên thị trường quốc tế. Những cơ hội kinh doanh to lớn mà doanh nghiệp cần phải tận dụng
khi nước ta mở cửa thị trường, trước hết là đối với AFTA, thực hiện Hiệp định Thương mại Việt Nam - Hoa Kỳ và gia nhập WTO.
Hai là, doanh nghiệp cần có chiến lược về sản phẩm, khai thác có hiệu quả các lợi thế so sánh quốc gia trong lựa chọn sản phẩm kinh doanh, chú
trọng đến khâu nghiên cứu và phát triển sản phẩm mới, hiện đại hoá khâu thiết kế sản phẩm, chọn lựa hệ thống quản lý chất lượng tiên tiến phù
hợp với doanh nghiệp để nâng cao chất lượng sản phẩm.
Ba là, làm tốt công tác nghiên cứu thị trường, phát triển mạng lưới tiêu thụ, nâng cao chất lượng hoạt động của hệ thống phân phối, nắm bắt và
phản ứng kịp thời trước các thay đổi của đối thủ cạnh tranh trên thị trường, phát hiện những thị trường mới.
Bốn là, nâng cao trình độ, năng lực kinh doanh, điều hành, quản lý doanh nghiệp, trình độ tay nghề của người lao động, trình độ kiến thức về
tiếp thị, tiếp thu khoa học kỹ thuật, trình độ công nghệ thông tin, chú trọng đến những sáng kiến cải tiến của người lao động ở các khâu khác nhau
trong hoạt động của doanh nghiệp.
Năm là, xây dựng chiến lược phát triển ổn định lâu dài thích ứng với điều kiện thị trường nhiều biến động, giảm ưu tiên mục tiêu tối đa hoá lợi
nhuận trong ngắn hạn mà dành thời gian để đầu tư củng cố vị thế ( xây dựng thương hiệu, quảng bá sản phẩm...) nhằm từng bước tạo uy tín của
mình trên thị trường quốc tế.
Sáu là, tăng cường vai trò của các Hiệp hội ngành hàng, củng cố tổ chức này ngang tầm với những đòi hỏi của doanh nghiệp trong bối cảnh hội
nhập. Các Hiệp hội sẽ là người liên kết các doanh nghiệp tạo nên sức mạnh tổng hợp trong cạnh tranh với các đối thủ nước ngoài.
Document Outline
- 1. Nền kinh tế thế giới: Nội dung, bối cảnh mới, những xu thế vận động chủ yếu. Liên hệ
- Nội dung:
- Bối cảnh mới:
- Những xu thế vận động chủ yếu:
- Câu 2.Lý thuyết TMQT: chủ nghĩa trọng thương, lợi thế tuyệt đối, lợi thế so sánh của David Ricardo, lợi thế so sánh của H-O.
- ❖ Chủ nghĩa trọng thương
- Lý thuyết lợi thế tuyệt đối của Adam Smith.
- Lý thuyết lợi thế tương đối của Ricacdo ( 1772 – 1823)
- Lý thuyết H-O.
- 1. Đánh giá chung về các lý thuyết:
- 2. Vận dụng lý thuyết này để giải thích cho TMQT ở Việt Nam.
- Câu 3: Các công cụ chủ yếu của chính sách thương mại quốc tế: thuế quan, hạn ngạch, các quy định về tiêu chuẩn kỹ thuật, hỗ trợ xuất khẩu. Liên hệ: việc áp dụng các công cụ này trong chính sách ngoại thương Việt Nam
- Câu 4: Hai xu hướng cơ bản trong chính sách thương mại quốc tế: tự do hoá thương mại và bảo hộ thương mại (cơ sở, nội dung, biện pháp, tác động). Liên hệ: biểu hiện của 2 xu hướng trong chính sách ngoại thương Việt Nam
- Câu 5: Đầu tư quốc tế: Khái niệm, đặc điểm của đầu tư gián tiếp và đầu tư trực tiếp nước ngoài, tác động tích cực và tiêu cực. Liên hệ: hoạt động thu hút FDI tại Việt Nam
- Câu 6: Thị trường ngoại hối: khái niệm, chức năng, đặc điểm, các thành viên tham gia
- Câu 7. Tỷ giá hối đoái: khái niệm, các yếu tố ảnh hưởng đến tỷ giá, tác động của sự thay đổi tỷ giá đến TMQT và ĐTQT. Liên hệ: chính sách tỷ giá hối đoái của Việt Nam thời gian qua
- ❖ Khái niệm:
- Câu 8. Hội nhập kinh tế quốc tế: khái niệm, bản chất, tác động, các hình thức hội nhập kinh tế khu vực
- 9. Cán cân thanh toán quốc tế: khái niệm, nguyên tắc ghi chép và các bộ phận cấu thành. Hạch toán các giao dịch thương mại, đầu tư, chuyển giao đơn phương… vào CCTTQT.
- ❖ Cán cân thanh toán quốc tế:
- • Khái niệm:
- • Nguyên tắc ghi chép:
- • Các bộ phân cấu thành:
- ❖ Hạch toán các giao dịch thương mại, đầu tư, chuyển giao đơn phương… vào cán cân TTQT.
- ➢ Tổng công ty lương thực m.Bắc XK 20.000 tấn gạo với giá 500$/tấn. Đối tác nước ngoài thanh toán = cách chuyển tiền vào tào
- ➢ 1 nhà đầu tư nước ngoài mua 100.000 cổ phiếu Vietcombank có giá trị tương đương với 500.000$. Ông ta thanh toán = cách chuyển tiền từ tài khoản của mình tại ngân hàng Việt Nam.
- ❖ Cán cân thanh toán quốc tế:
- 10. Đánh giá tình hình ngoại thương của Việt Nam thời gian qua: ưu điểm và hạn chế. Các giải pháp tăng sức cạnh tranh và thúc đẩy xuất khẩu hàng hóa Việt Nam.
- * Đánh giá tình hình ngoại thương của Việt Nam thời gian qua:
- - Ưu điểm:
- - Nhược điểm:
- • Để thúc đẩy tăng trưởng xuất khẩu trong thời gian tới Việt Nam cần tập trung vào một số giải pháp sau đây:
- * Đánh giá tình hình ngoại thương của Việt Nam thời gian qua: