
MỤC LỤC QUẢN TRỊ BÁN HÀNG
CHƯƠNG 1: TỔNG QUAN VỀ BÁN HÀNG VÀ QUẢN TRỊ BÁN HÀNG TRANG 23
CHƯƠNG 2: KỸ NĂNG BÁN HÀNG TRANG 55
CHƯƠNG 3: NHỮNG TÌNH HUỐNG BÁN HÀNG ĐẶC BIỆT VÀ QUẢN TRỊ BÁN HÀNG
TRANG 80
CHƯƠNG 4: GIÁM ĐỐC BÁN HÀNG TRANG 98
CHƯƠNG 5 LẬP KẾ HOẠCH, PHÂN TÍCH VÀ DỰ BÁO BÁN HÀNG, THIẾT LẬP CHỈ TIÊU VÀ
NGÂN SÁCH TRANG 122
CHƯƠNG 6: QUẢN LÝ NĂNG SUẤT, KHU VỰC BÁN HÀNG TRANG 141
CHƯƠNG 7: XÂY DỰNG LỰC LƯỢNG BÁN HÀNG, TUYỂN DỤNG, HUẤN LUYỆN
TRANG 156
CHƯƠNG 8: QUẢN LÝ LỰC LƯỢNG BÁN HÀNG: CHÍNH SÁCH LƯƠNG THƯỞNG, ĐỘNG VIÊN
VÀ ĐÁNH GIÁ TRANG 183
CHƯƠNG 9: BÁN HÀNG VÀ QUẢN TRỊ BÁN HÀNG TRONG THẾ KỈ 21 TRANG 204
Chương 1 Khái niệm, Vai trò của hoạt động bán hàng, Lịch sử của nghề bán hàng; Phân loại
chức danh bán hàng; Nhiệm vụ của người bán hàng; Những điều kiện cơ bản để trở
thành người bán hàng chuyên nghiêp; Những cơ hội và thách thức đối với người bán
hàng; Các vấn đề đạo đưc; Khái niệm; Mục tiêu của công tác quan trị bán hàng;
Chiến lược tổng thể và hoạt động quản trị bán hàng; Thiết kế mô hình lực lượng bán
hàng; Các mô hình tổ chức lực lượng bán hàng; Tổng thể về quan trị bán hàng.
Chương 2 Hành vi mua sắm của khách hàng cá nhân và khách hàng tổ chức; Khách hàng tiềm
năng; Tiếp cận khách hàng và thiết lập mối quan hệ; Thăm dò nhu cầu; Chuẩn bị
bán hàng; Thực hiện việc chào hàng và nói giá; Thương lượng với khách hàng; Dứt
điểm bán hàng, kết thúc thương vụ; Sau khi bán.
Chương 3 Lý do sử dụng, Đặc điểm, Quản lý các đại diện cho nhà sản xuất; Tiếp thị từ xa;
Tiếp thị trên Internet; Lý do tham gia,Chuẩn bị, Đánh giá hiệu quả triển lãm thương
mại.
Chương 4 Khái niệm, Nhiệm vụ của giám đốc bán hàng; Những khác biệt giữa nhân viên bán
hàng và giám đốc bán hàng; Lựa chọn nhân viên bán hàng để bổ nhiệm giám đốc
bán hàng; Quá trình chuyển tiếp từ nhân viên bán hàng lên giám đốc bán hàng;
Doanh số và lợi nhuận, Xây dựng đội ngũ chào hàng, Lãnh đạo và quản lý đội ngũ
chào hàng của giám đốc bán hàng; Những thuận lợi và khó khăn; Những vấn đề về
đạo đức
1

Chương 5 Phân tích doanh số, Phân tích chi phí, Phân tích tài chính; Quá trình dự báo, Các
phương pháp dự báo bán hàng; Chỉ tiêu, Lập ngân sách.
Chương 6 Năng suất của lực lượng bán hàng, Tăng thời gian hưu ích, Tạo ra những nỗ lực hiệu
quả; Tăng năng suất thông qua phân chia khu vực, Phân chia khu vực, Phân chia lại
tất cả khu vực, Thay đổi đường giới hạn khu vực; Tăng năng suất thông qua khách
hàng trong khu vực.
Chương 7 Các nguồn tuyển dụng, Công ty, Các tổ chức trường học, Các nguồn từ nền công
nghiệp, Các nguồn khác; Bản tóm tắt và hình thức xin việc, Phỏng vấn, Quyết định
lựa chọn; Yêu cầu huấn luyện, Đối với lực lượng bán hàng hiện tại, Đối với nhân
viên bán hàng mới; Thực hiện chương trình huấn luyện bán hàng, Đánh giá nhu cầu,
Xác định các mục tiêu của chương trình, Đánh giá nguồn, Nội dung, Thực hiện,
Đánh giá chương trình.
Chương 8 Quản trị lực lượng bán hàng; Chương trình lương thưởng, Tầm quan trọng của kế
hoạch lương thưởng, Các chương trình lương thưởng; Động viên lực lượng bán
hàng, Các thuyết động viên trong quản trị bán hàng, Động viên và các giai đoạn sự
nghiệp của nhân viên bán hàng, Các biện pháp động viên.
Chương 9 Những vấn đề của hoạt động bán hàng và quản trị bán hàng trong thế kỷ 21, Tính
chuyên nghiệp ngày càng cao, Cạnh tranh giữa những người bán hàng ngày càng
gay gắt, Luật pháp bảo vệ quyền lợi người tiêu dùng và trình độ dân trí ngày càng
nâng cao, Người bán hàng ngày nay thường là thành viên của tổ chức tiếp thị và
phải tuân thủ những quy định của tổ chức đó, Quy mô của việc buôn bán càng ngày
càng mở rộng cả về sood lượng, độ phức tạp và vùng địa lý; Những thích ứng của
nhà quản trị bán hàng, Các quy định bán hàng theo nhóm, Tiếp thị từ xa và ứng
dụng công nghệ.
2

CHƯƠNG 1: TỔNG QUAN VỀ BÁN HÀNG VÀ QUẢN TRỊ BÁN HÀNG
1.1. TỔNG QUAN VỀ BÁN HÀNG (TRANG 25)
1.1.1. Khái niệm (đầu trang 25)
- Theo James.M.Comer thì “ Bán hàng là một quá trình mang tính cá nhân trong đó người bán tìm hiểu, khám
phá, gợi tạo và đáp ứng những nhu cầu hay ước muốn của người mua nhằm thực hiện quyền lợi thỏa đáng, lâu
dài của hai bên”.
1.1.2. Vai trò của hoạt dộng bán hàng (cuối trang 25, đầu trang 26)
- Có 4 vai trò cơ bản
+ Đem lại sự thỏa mãn cho con người
+ Hàng hóa, tiền tệ lưu thông một cách hiệu quả Kích thích đầu tư và mở rộng sản xuất
+ Tính chuyên môn hóa ngày càng cao
+ Cầu nối giữa nhà sản xuất & người tiêu dùng
- Bán hàng là một chuỗi các hoạt động mang tính độc lập. Mục tiêu chính là thỏa mãn và đáp ứng tốt nhất nhu
cầu của cả hai bên.
1.1.3. Lịch sử của nghề bán hàng (giữa trang 26)
BẢNG 1.1: Các thời kì phát triển của hoạt động bán hàng (trang 28)
1.1.4. Phân loại chức danh bán hàng (cuối trang 28)
- Theo địa điểm bán hàng:
+ Người bán hàng lưu động: không có cửa hàng, đến tận chỗ người mua để bán hàng
+ Người bán tại điểm bán: chỉ bán tại của hàng và ngừi mua sẽ đến giao dịch tại điểm bán như người bán
tạp hóa hay bán hàng tại các siêu thị ….. (đầu trang 29)
- Theo quy mô bán:
+ Bán sỉ (bán buôn): diên tích của hàng hay kho hàng mới là yếu tố đặt lên hàng đầu không phải khu vực
trung tâm.
+ Bán lẻ: Phải ở khu vực trung tâm, thuận tiện giao thông, khu vực đông dân cư.
- Theo hình thái hàng hóa:
+ Vật phẩm hữu hình: thực phẩm, hàng may mặc,…
+ Người bán dịch vụ: bác sĩ, nha sĩ, luật sư, ca sĩ,….
3

+ Người bán các loại hàng hóa đặc biệt: giấy tờ có giá trị như chứng khoán, giấy nợ, chuyển nhượng
thương hiệu,…..
- Theo sự sở hữu hàng hóa:
+ Bán sản phẩm do chính mình làm ra
+ Bán lại các hàng hóa của người khác
+ Đại lý, môi giới
- Theo đối tượng mua: người tiêu dùng, khách hàng công nghiệp, khách hàng doang nghiệp
- Theo vị trí: nhân viên bán hàng, đại diện bán hàng, trưởng phòng,….
- Theo đẳng cấp bán hàng:
+ Người thu thập đơn hàng: thụ động, chờ đợi yêu cầu và cung cấp cho khách hàng
+ Người tạo ra đơn đặt hàng: biết cách kích thích, khơi gợi nhu cầu của khách hàng.
1.1.5. Nhiệm vụ của người bán hàng (trang 31)
- Bán hàng: là trách nhiệm chính của người bán hàng
- Những nhiệm vụ liên quan đến hoạt động quản lý và điều hành: kỹ năng giải quyết vấn đề, lập kế hoạch,
lập dự báo, hướng dẫn đào tạo, đánh giá. (trang 31,32)
- Những trách nhiệm về tài chính: quản lý công nợ và hàng tồn kho (trang 32)
- Những nhiệm vụ về marketing: thu thập thông tin, triển khai thực hiện. (cuối trang 32)
1.1.6. Những điều kiện cơ bản để trở thành người bán hàng chuyên nghiệp (trang 34)
- Về thể chất
- Về kiến thức và kĩ năng
- Về tâm lý
- Về phẩm chất
1.1.7. Những cơ hội và thách thức đối với người bán hàng (trang 35)
Cơ hội trong nghề bán hàng Thách thức trong nghề bán hàng
Cơ hội về tài chính thu nhập Căng thẳng
Chứng tỏ khả năng cá nhân Á lực doanh số
Sự đa dạng, sáng tạo Áp lực thời gian
Tính độc lập Dễ sa ngã
Sự thăng tiến Phải luôn giữ thái độ lạc quan
1.1.8. Các vấn đề về đạo đức (trang 38)
- Quan hệ giữa nhân viên bán hàng và khách hàng
- Quan hệ giữa nhân viên bán hàng và công ty
1.2. QUẢN TRỊ BÁN HÀNG (TRANG 39)
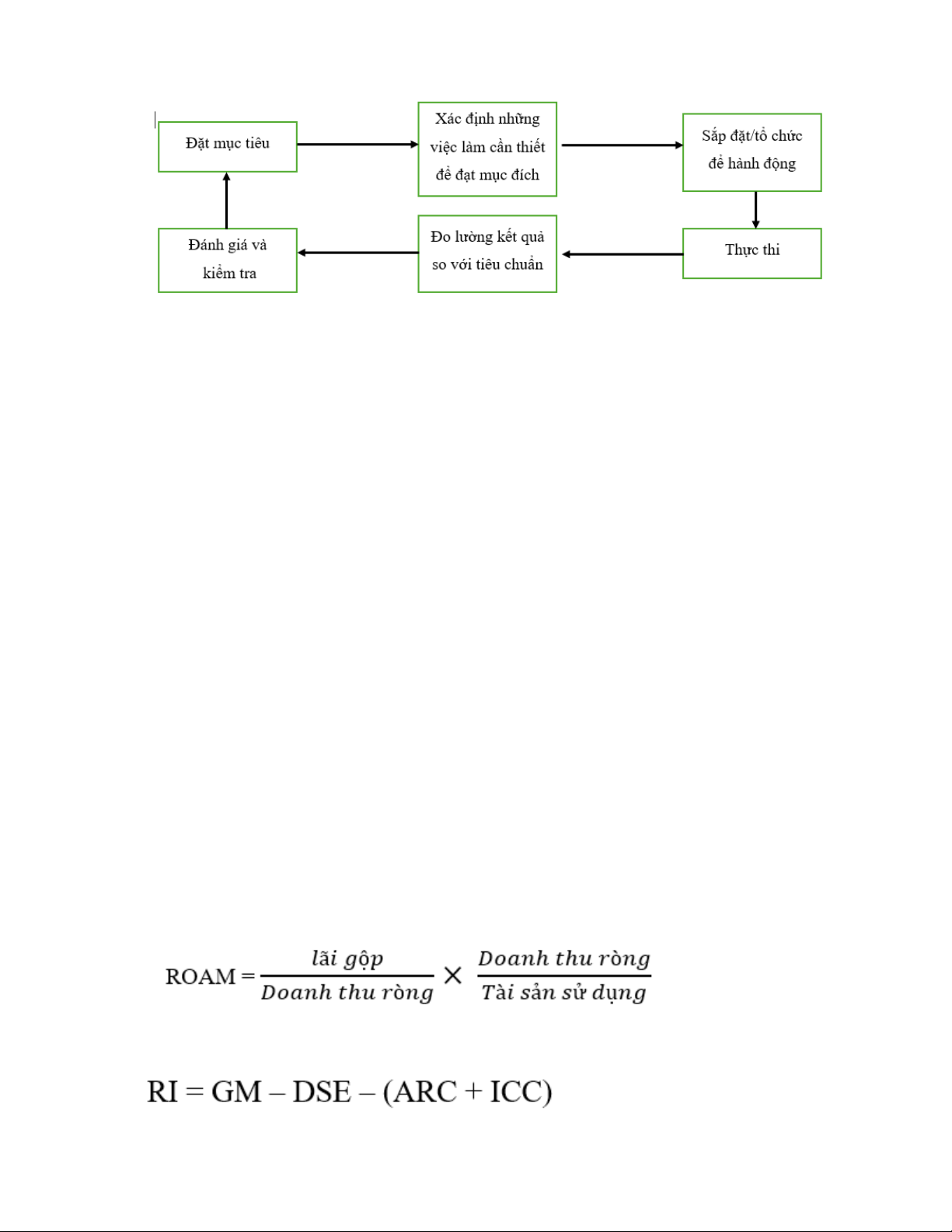
1.2.1. Khái niệm (trang 39)
- Quản trị bán hàng là việc lập kế hoạch, hướng dẫn và kiểm soát đội ngũ bán hàng bao gồm việc tuyển dụng,
chọn lọc, trang bị, chỉ định, lập trình, giám sát, lương thưởng và động viên đội ngũ bán hàng.
1.2.2. Mục tiêu của công tác quản trị bán hàng (trang 40)
- Mục tiêu về nhân sự (trang 40)
- Mục tiêu về doanh số, lợi nhuận (đầu trang 41)
1.2.3. Chiến lược tổng thể và hoạt động quản trị bán hàng (trang 41)
- Cấu trúc công ty: bộ phận bán hàng có một vị trí quan trọng và có cấu trúc hình tháp
4

HÌNH 1.1. Sơ đồ cơ cấu tổ chức của công ty
- Chiến lược tổng thể và quản trị bán hàng: (trang 43)
+ Giai đoạn xây dựng thị phần = giai đoạn giới thiệu trong chu kỳ sống của sản phẩm: Mục tiêu bán
hàng là cố gắng gia tăng được doanh số và thiết lập quan hệ chặt chẽ với các điểm phân phối Nhiệm vụ
trọng yếu là tiếp xúc khách hàng tiềm năng, khách hàng mới,… (giữa trang 43)
+ Giai đoạn duy trì = giai đoạn tăng trưởng trong chu kỳ sống sản phẩm: Mục tiêu bán hàng là duy trì
doanh số và củng cố vị trí trong thị trường, quan hệ thêm với một số điểm bán mới. (cuối trang 43 đầu
trang 44)
+ Giai đoạn thu hoạch = giai đoạn bão hòa của chu kỳ sống sản phẩm: mục tiêu của doanh nghiệp là
làm sao thu hoạch càng nhiều càng tốt trước khi rút lui khỏi thị trường. Mục tiêu bán hàng chủ yếu là cắt
giảm chi phí bán hàng và tập trung vào những khách hàng lớn nhất, mang lại lợi nhuận cao nhất. (giữa
trang 44)
+ Giai đoạn gạt bỏ: mục tiêu bán hàng là giảm tối thiểu chi phí bán hàng, giảm hàng dự trữ Rút lui
(cuối trang 44)
1.2.4. Thiết kế mô hình lực lượng bán hàng (trang 45)
- Lực lượng bán hàng của công ty:
+ Lực lượng bán hàng bên trong: tập trung tại văn phòng và ít khi tiếp xúc trực tiếp với khách hàng. Chủ
yếu liên lạc qua điện thoại. Cung cấp các dịch vụ hố trợ sau bán hàng, theo dõi các đơn hàng, kiểm soát
hàng dự trữ, tồn kho. LỰC LƯỢNG CHÍNH YẾU TẠI CÔNG TY (cuối trang 45)
+ Lực lượng bán hàng bên ngoài: tổ chức theo vùng địa lý, và tiếp xúc trực tiếp với khách hàng. (cuối
trang 45, đầu trang 46)
- Đại lý theo hợp đồng (trang 46)
+ Đại lý là nhà kinh doanh độc lập, đại diện cho nhà sản xuất, hưởng hoa hồng.
- Lực lượng bán hàng hỗn hợp (cuối trang 46, đầu trang 47)
1.2.5. Các mô hình tổ chức lực lượng bán hàng (trang 47)
- Tổ chức lực lượng bán hàng theo khu vực địa lý: (cuối trang 47).
+ Ưu điểm: Chi phí thấp, Thích nghi văn hóa vùng, Không trùng lặp mặt địa lý và khách hàng, Ít tầng nấc
quản trị
+ Nhược điểm: Chuyên môn hóa thấp, Thiếu sự chú tâm vào từng đối tượng khách hàng hoặc từng loại
sản phẩm, Khó cập nhật thông tin.
- Tổ chức lực lượng bán hàng theo sản phẩm (trang 48)
+ Ưu điểm: hình thành chuyên gia về sản phẩm, Quản lý tập trung vào nỗ lực bán hàng.
+ Nhược điểm: Chi phí cao, Trùng lặp về mặt địa lý, Duy trì quan hệ khách hàng.
5

- Tổ chức theo khách hàng (cuối trảng 48)
+ Ưu điểm: Quản lý tập trung, Hiểu rõ nhu cầu khách hàng
+ Nhược điểm: Trùng lặp về địa lý, Chi phí cao.
- Cơ cấu tổ chức hỗn hợp gồm khu vực địa lý, sản phẩm, khách hàng. (cuối trang 49)
1.2.6. Tổng thể về quản trị bán hàng (trang 50)
- Môi trường vĩ mô: chính trị, luật pháp, kinh tế, văn hóa,… ảnh hưởng mạnh mẽ đến việc hoạch định chính
sách bán hàng.
- Môi trường vi mô: gồm các phòng ban và mối quan hệ trong nội bộ doanh nghiệp.
CHƯƠNG 2: KỸ NĂNG BÁN HÀNG
2.1. CÁC VẤN ĐỀ CHỦ YẾU LIÊN QUAN ĐẾN KHÁCH HÀNG (TRANG 57)
2.1.1. Hành vi mua sắm của khách hàng cá nhân và khách hàng tổ chức
a. Hành vi mua sắm của khách hàng cá nhân (trang 57)
- Mua sắm với nhu cầu và mục đích chính là để tiêu dùng cho bản thân
- Vai trò của từng thành viên (cuối trang 57, đầu trang 58)
+ Người khởi xướng
+ Người thực hiện việc mua
+ Người ảnh hưởng
+ Người sử dụng
+ Người quyết định
- Quy trình quyết định mua hàng của khách hàng:
+ Nhận biết nhu cầu: xuất hiện nhiều khi là điều kiện tự nhiên của cuộc sống hay xuất phát từ sự kích
thích. (giữa trang 58)
+ Tìm kiếm thông tin: Nhiều nhu cầu được thỏa mãn sau một thời gian thu thập thông tin. Tìm kiếm
thông tin là một hoạt động cần thiết để đưa đến quyết định lựa chọn. (cuối trang 58, đầu trang 59)
+ Đánh giá là lựa chọn các giải pháp:
Quy tắc đánh giá là thước đo dùng để so sánh hay đánh giá giữa các sản phẩm, dịch vụ hay nhãn hiệu
với nhau.
Niềm tin là mức độ tin cây đối với sản phẩm như chất lượng, tác dụng của sản phẩm
Thái độ là thể hiện việc thích hay không thích sản phẩm.
Ý định là xác suất mà khách hàng cá nhân sẽ mua dựa trên thái độ của chính họ hay sự tác động bên
ngoài ảnh hưởng đến thái độ
+ Quyết định mua: mua ở đâu, mua với ai, khi nào mua,…. (cuối trang 59)
+ Sau khi mua: khách hàng thường mang tâm trạng gì, lo âu hay tiếc nuối về quyết định mua ở đâu,….
- Những ảnh hưởng cá nhân: tính cách hay phong cách sống. (đầu trang 60)
6

- Những ảnh hưởng xã hội: giai cấp và các yếu tố văn hóa.
b. Hành vi mua của tổ chức (trang 60)
- Tổ chức thường mua số lượng lớn
- Thường có mối quan hệ lâu dài giữa hai bên
- Đáp ứng một số yêu cầu riêng biệt
- Cũng mang tính rủi ro cao
- Là sự quyết định của tập thể, 1 nhóm người sau khi bàn bạc thống nhất
- Vấn đề thương lượng luôn quan trọng.
2.1.2. Khách hàng tiềm năng
a. Khái niệm (trang 61)
b. Các phương pháp tìm kiếm khách hàng tiềm năng (trang 62)
- Sử dụng sự giới thiệu
- Sử dụng những nhân vật có uy tín
- Sử dụng các cơ hội trong công việc và sinh hoạt hằng ngày
- Sử dụng cách thức đi đường vòng
- Sử dụng kỹ thuật vận động chớp nhoàng
- Sử dụng cách thức gọi điện
- Sử dụng thư chào hàng trực tiếp (trang 63)
- Sử dụng thương mại điện tử
- Sử dụng thông tin cấp 2
2.2. TIẾN TRÌNH BÁN HÀNG (CUỐI TRANG 63)
7

2.2.1. Tiếp cận khách hàng và thiết lập quan hệ. (cuối trang 63)
- Xin một cuộc hẹn. (trang 64)
- Xác lập lục tiêu của việc tiếp xúc.
- Mở đầu cuộc tiếp xúc
2.2.2. Thăm dò nhu cầu mua (trang 65)
- Nhu cầu mua: mua để sử dụng cho các nhân, mua cho người khác,…..
- Động cơ cốt lõi: là người mua muốn được sử dụng, sở hữu, hưởng thụ tiện ích của sản phẩm,…… Cần tiện
ích
- Động cơ có tính lý trí: thu thập thông tin, so sánh đặc tính kỹ thuật,….
- Động cơ mang tính cảm xúc: chớp nhoáng.
2.2.3. Chuẩn bị chào hàng (trang 66)
- Luôn giữ thái độ tích cực và xây dựng mối quan hệ tốt đối với khách hàng là những nhà buôn.
- “ Bán hàng là một nghề” – Richard Brune
- Thực hiện đủ 3 bước:
+ Kiểm tra thông tin về khách hàng
+ Kiểm tra sự chuẩn bị của bản thân
+ Lập bảng so sánh ưu, nhược điểm sản phẩm
2.2.4. Thực hiện việc chào hàng và nói giá. (giữa trang 67)
- Đây là giai đoạn chính yếu của việc bán hàng.
a. Truyền đạt (cuối trang 67)
- Truyền đạt thuyết phục chính là vũ khí lợi hại của người bán hàng.
b. Biểu diễn bán hàng (trang 68)
- Phải đạt được 3 kết quả sau:
+ làm khách hàng “thèm khát” sở hữu vì những giá trị vượt trội của sản phẩm
+ Làm tăng khả năng ghi nhớ của khách hàng đối với sản phẩm, dịch vụ
+ Đưa ra bằng chứng cho khách hàng thấy được hiểu quả tích cực từ sản phẩm, dịch vụ.
c. Kịch tính ( trang 69)
- Giúp cho việc chào hàng trở nên hấp dẫn.
d. Minh chứng bằng những bằng chứng (trang 69)
- Giúp tạo niềm tin của khách hàng đối với sản phẩm
e. Mời gọi sự tham dự
- Để gia tăng sức thuyết phục bằng cách mời khách hàng dùng thử sản phẩm.
f. Chọn lựa và sử dụng những công cụ hỗ trợ cho việc chào hàng (trang 69)
8

- Ý nghĩa là quyết định đến sự thành công của việc chào hàng.
- Dùng ví dụ minh chứng
- Dùng giai thoại
- So sánh những điểm tương đồng hay khác biệt (trang 70)
- Mời gọi sự tham dự của khách hàng
- Tạo ra những kịch tính
- Có 8 nguyên tắc ăn nói thuyết phục (giữa trang 70)
g. Nghệ thuật nói giá với khách hàng (trang 71)
2.2.5. Thương lượng với khách hàng (trang 71 – 73 )
- Thuyết phục khách hàng
- Giải đáp thắc mắc: áp dụng công thức 3F (Feel – Felt – Found) (trang 72)
+ FEEL: chúng tôi hiểu cảm xúc của quý khách
+ FELT: Một số khách hàng cũng cảm thấy thế
+ FOUND: Nhưng sau khi sử dụng học đã nhận ra và đánh giá tốt.
- Đảo ngược sự khước từ, phản đối của khách hàng.
2.2.6. Dứt điểm bán hàng, kết thúc thương vụ (cuối trang 73, đầu trang 74)
- Thúc đẩy mua hàng
- Kết thúc việc chào hàng
- Phát hiện tín hiệu kết thúc đơn hàng
2.2.6.1.Các nguyên tác cơ bản khi dứt điểm bán hàng (đầu trang 74)
- Có 6 nguyên tắc
2.2.6.2.Các phương pháp dứt điểm bán hàng (giữa trang 74)
- Có 6 phương pháp cơ bản
2.2.7. Sau khi bán (trang 75)
- Dịch vụ sau bán hàng: Giao hàng, thanh toán, bảo hành,…
- Chăm sóc khách hàng: Tư vấn, khảo sát sự hài lòng, thăm hỏi,…
CHƯƠNG 3: NHỮNG TÍNH HUỐNG BÁN HÀNG ĐẶC BIỆT VÀ QUẢN TRỊ BÁN
HÀNG
3.1. BÁN HÀNG CHO KHÁCH HÀNG QUỐC GIA (CUỐI TRANG 81)
- Khách hàng quốc gia: là dạng khách hàng tổ chức, dạng khá đặc biệt vì là các cơ quan công quyền, tổ chức
Nhà nước, tổ chức mua hàng cho Chính phủ.
- Tiến trình mua hàng có xu hướng kéo dài và phức tạp. (đầu trang 82)
- Thiết lập một chương trình khách hàng Quốc gia: do khách hàng quốc gia chiếm vị trí rất quan trọng
9

- Trách niệm và hoạt động: do có sự hiểu biết về thị trường và sản phẩm cung cấp nên đòi hỏi thông tin mang
tính hệ thống từ nhà cung cấp. (cuối trang 82)
- Nhân sự để phục vụ khách hàng quốc gia: (trang 83)
+ Giám đốc bán hàng
+ Đội ngũ nhân viên chuyên trách
- Quản lí đội ngũ chào hàng đối với khách hàng quốc gia:
(1) Tuyển dụng và lựa chọn (cuối trang 83)
(2) Thù lao là cách thức xác định mức độ đóng góp của đại diện bán hàng (đầu trang 84)
(3) Có 13 tiêu chí dùng để đánh giá hiệu quả hoạt động của giám đốc bán hàng phụ trách khách hàng
quốc gia (BẢNG 3.1) (cuối trang 84, đầu trang 85)
3.2. ĐẠI DIỆN CHO NHÀ SẢN XUẤT (TRANG 85)
3.2.1. Lý do sử dụng đại diện cho nhà sản xuất (trang 85)
- Có 3 lý do quan trọng:
+ Chi phí thấp: do không phải trả các khoản về đào tạo, lương bổng, phúc lợi cho nhân viên
+ Tỷ lệ chi phí trên doanh số ổn định: do mối quan hệ với khách hàng thường khá lâu dài và ổn định.
+ Thâm nhập thị trường nhanh và dễ thành công: do có điều kiên thuận lợi , tận dụng được nguồn lực
và mối quan hệ có sẵn tại khu vực.
3.2.2. Đặc điểm của đại diện nhà sản xuất (trang 86)
- Đầu tiên: có tính độc lập cao
10

- Thứ hai: nắm bắt những thông tin thị trường
- Thứ ba: am hiểu đặc tính kỹ thuật của sản phẩm là yêu câu tương đối Thường cuyên có chính sách và
nhân sự để hỗ trợ, có thêm nhiều khách hàng.
- Cuối cùng: thời gian và nỗ lực của đại diện nhà sản xuất phải chia sẻ cho nhiều doanh nghiệp cung ứng
Nâng cao tính cạnh tranh, có nhiều chính sách thu hút.
3.2.3. Quản lý các đại diện cho nhà sản xuất (cuối trang 86)
- Đầu tiên:
+ Là công tác tuyển dụng và lựa chọn.
+ Có 3 tiêu chuẩn là hiểu biết về ngành hàng, tính chuyên nghiệp và ảnh hưởng đối với khách hàng.
- Thứ hai: (trang 87)
+ Là huấn luyện
+ Hoạch định chương trình hợp lí và gắn kết mục tiêu đào tạo với khuyến khích bán hàng
- Cuối cùng: chính sách khuyến khích và thù lao
11

- Ngày nay: phương tiên công nghệ hiện đại bán hàng càng trở nên phát triển. tiếp thị từ xa và tiếp thị trên
Internet trở thành cách thức thông dụng tiếp cận các thị trường trong và ngoài nước.
3.3. TIẾP THỊ TỪ XA VÀ TIẾP THỊ TRÊN INTERNET (TRANG 88)
3.3.1. Tiếp thị từ xa (trang 88)
a. Khái niệm
- Tiếp thị từ xa là hệ thống truyền thống tiếp thị sử dụng những công nghệ viễ thông và thông tin để thực hiện
những hoạt động tiếp thị và bán hàng. (đầu trang 88)
- Tiếp thị từ xa có tính chất bổ sung hơn là thay thế cho nhân viên chào hàng khu vực.
- Giảm chi phí và giảm tải công việc trong lĩnh vực bán hàng.
b. Các ứng dụng của tiếp thị từ xa (cuối trang 88)
- Đầu tiên là xử lí và quản lí các đơn hàng đảm bảo hàng được giao đúng hẹn và để theo dõi việc chuyên chở
hàng đến điểm giao.
- Thứ hai là cung cấp thông tin không mất nhiều chi phí và có thể giải đáp thắc mắc cho khách hàng khi cần
thiết (đầu trang 89)
- Thứ ba là ứng dụng trong việc lưu hồ sơ về than phiền , khiếu nại của khách hàng (giữa trang 89)
- Cuối cùng là ứng dụng trong hoạt động bán hàng.
3.3.2. Tiếp thị trên Internet (trang 90)
a. Khái niệm
- Internet giúp người sử dụng trên khắp thế giới có thể gửi thư điện tử, chọn mua hàng, truy cập thông tin và
mua bán hàng hóa. (gần cuối trang 90)
- Hai khả năng chính yếu của internet là gửi thư điện tử và thực hiện thương mại điện tử. (cuối trang 90)
- Thương mại điện tử là hoạt động mua bán thực hiện qua mạng.
- Theo O’Connor và Gavin có 4 cấp thương mại điện tử: (1) Công bố; (2) Tương tác; (3) Giao dịch; (4) Kết
hợp. (trang 91)
b. Những lợi ích của Internet và thương mại điện tử (giữa trang 91)
- Có thể đặt mua sản phẩm và dịch vụ 24 giờ trong ngày một cách dễ dàng.
- Tìm dầy đủ thông tin chi tiết về sản phẩm và dịch vụ một nhanh chóng mà không cần rời nhà hay nơi làm
việc.
- Lợi ích thú vị khác là tạo sự an tâm cho khách hàng vì tránh phải trả giá.
- Là phương tiện đa truyền thông, sử dụng hình ảnh cho phép người mua tham khảo và thúc đẩy tiến trình quyết
định mua hàng của khách hàng. (đầu trang 92)
3.4. TRIỂN LÃM THƯƠNG MẠI (TRANG 93)
3.4.1. Lý do tham gia triễn lãm thương mại (trang 93)
- Triển lãm có chức năng chính là xây dựng uy tín và chuẩn bị co việc bán hàng trong tương lai.
- Có 6 lí do để doanh nghiệp tham gia triển lãm thương mại.
+ Tiếp cận khách hàng và những nhà phân phối tiềm năng mới: tìm thêm được thị trường mới, tìm kiếm
sản phẩm và doanh nghiệp cung ứng mới, đánh giá thị trường.
+ Liên hệ trực tiếp với người ra quyết định: xúc tiến hoạt động thương mại, chào hàng và thiết lập mối
quan hệ.
+ Trưng bày sản phẩm: để có thêm những đơn đạt hàng từ đối tác đến tham dự triển lãm.
+ Đạt được những mục tiêu liên quan đến việc bán hàng
+ Tính hiệu quả của chi phí: giảm chi phí tiếp xúc khách hàng tiềm năng.
12

+ Những lí do liên quan đến tiếp thị bán hàng: thu thập thông tin của đối thủ dễ dàng, giúp nhân viên trau
dồi khả năng hợp tác làm việc nhóm, khả năng tiếp xúc. (đầu trang 94)
3.4.2. Chuẩn bị cho triểm lãm thương mại (giữa trang 94)
- Chuẩn bị về các ấn phẩm quảng cáo, các vật phẩm để khuyến mãi, mô hình trưng bày, sản phẩm trưng bày,
máy chiếu, máy quay phim,…..
- Kinh phí: chi phí thuê quầy, vận chuyển, trang trí, chi phí cho nhân viên tham gia.
- Nhân viên tham gia: chọn nhân viên được huấn luyện ký băng giao tiếp, thông tin về sản phẩm,….
3.4.3. Đánh giá hiệu quả của triển lãm thương mại (trang 95)
- Phụ thuộc vào mục tiêu của công ty đặt ra
CHƯƠNG 4 : GIÁM ĐỐC BÁN HÀNG
4.1. GIỚI THIỆU CHUNG VỀ GIÁM ĐỐC BÁN HÀNG (TRANG 99)
4.1.1. Khái niệm (trang 99)
- Giám đốc bán hàng là người chịu trách nhiệm lập kế hoạch kinh doanh, tổ chức, tuyển dụng, đào tạo và đánh
giá các hoạt động của lực lượng bán hàng, các chiến lược và biện pháp để thực hiện việc bán hàng, đạt mục
tiêu doanh nghiệp.
4.1.2. Nhiệm vụ (giữa trang 99)
- Trọng yếu là quản lí làm tăng năng lực và hiệu quả đội ngũ nhân viên bán hàng.
- Giám đốc bán hàng là người đại diện công ty trước khách hàng
- Trong thực tế bao gồm những hoạt động sau:
+ Quản trị lực lượng bán hàng (cuối trang 99)
+ Quản trị hành chính (đầu trang 100)
+ Tiếp thị
+ Bán hàng trực tiếp
+ Quản lí tài chính (trang 101)
+ Thiết lập và phát triển các quan hệ :
- Mối quan hệ bên trong là giám đốc bán hàng có mối liên hệ với các phòng ban khác trong doanh nghiệp
như: (giữa trang 101)
+ Phòng kế toán tài chính
+ Phòng nhân sự
+ Giám đốc marketing
+ Phòng nghiên cứu và phát triển
+ Phòng sản xuất
- Mối quan hệ bên ngoài: (đầu trang 102)
+ Nhà cung cấp
+ Khách hàng
+ Cộng đồng doanh nghiệp
+ Tổ chức chuyên môn
+ Đối thủ cạnh tranh
4.2. QUÁ TRÌNH THĂNG TIẾN TỪ NHÂN VIÊN BÁN HÀNG LÊN GIÁM ĐỐC BÁN HÀNG.
(TRANG 103)
13

4.2.1. Những khác biệt giữa nhân viên bán hàng và giám đốc bán hàng ( giữa trang 103)
- Khác biệt về công việc và trách nhiệm, mục tiêu, quan hệ, vai trò, quản lý hành chính, kỹ năng yêu cầu cho
công việc
- Mục tiêu của nhân viên là là mục tiêu bán hàng của bản thân # Mục tiêu của giám đốc bán hàng là mục tiêu
bán hàng (doanh thu, lợi nhuận) của toàn bộ phận, công ty.(cuối trang 103)
- Trách nhiệm nhân viên bán hàng là tìm kiếm khách hàng ,….. # Giám đốc bán hàng là phát triển lực lượng, cơ
hội, quan hệ khách hàng trong dài hạn. (đầu trang 104)
4.2.2. Lựa chọn nhân viên bán hàng để bổ nhiệm giám đốc bán hàng (giữa trang 105)
- Có 6 mục tiêu cơ bản để lựa chọn nhân viên bán hàng dề bạt vào vị trí giám đốc bán hàng.
+ Hoài bão trở thành giám đốc bán hàng (cuối trang 105)
+ Thiện chí mong muốn chia sẻ thông tin
+ Khả năng giao tiếp, tạo mối quan hệ
+ Tinh thần tổ chức và kỷ luật trong công việc (đầu trang 106)
+ Khả năng làm việc nhóm hiệu quả
+ Khả năng trình bày ý kiến, khả năng thuyết phục.
4.2.3. Quá trình chuyển tiếp từ nhân viên bán hàng lên giám đốc bán hàng (trang 107)
a. Những khó khăn thường gặp (cuối trang 107)
- Thiếu các kỹ năng và năng lục quản lý
- Cần phải học hỏi, nâng cao năng lực, trang bị thái độ và kỹ năng quản lý
- Tham gia khóa đào tạo, bổ nhiệm làm trợ lý bán hàng, phụ trách khu vực nhỏ trước (đầu trang 108)
- Tìm hiểu trách nhiệm, công việc mới, tránh thay đổi quá nhiều về chính sách
b. Đào tạo và huyến luyện giám đốc bán hàng (cuối trang 108)
4.3. GIÁM ĐỐC BÁN HÀNG HIỆU QUẢ (TRANG 109)
4.3.1. Doanh số và lợi nhuận (trang 109)
- Tiêu chí đánh giá giám đốc bán hàng hiệu quả
+ Doanh số và lợi nhuận
+ Khả năng lãnh đạo và quản lý
+ Xây dựng lực lượng bán hàng.
- Những tiêu chuẩn về số lượng thường được đánh giá bằng việc trả lời các câu hỏi sau: (cuối trang 109, đầu
trang 110)
14

4.3.2. Xây dựng đội ngũ chào hàng (trang 110)
- Đầu tiên là số lượng nhân viên chào hàng được thăng tiến từ khu vực hoạt động của một giám đốc vào vị trí
giám đốc bán hàng khu vực hoặc những chức vụ khác trong công ty. (cuối trang 110)
- Tiếp theo là sự ổn định nhân sự trong đội ngũ chào hàng (đầu trang 111)
- Cuối cùng là không có sự than phiền của các nhân viên chào bán hàng về Ban lãnh đạo. (giữa trang 111)
4.3.3. Lãnh đạo và quản lý đội ngũ chào hàng (cuối trang 111)
- Mức độ tận tâm của nhân viên bán hàng
- Mức độ làm việc hiệu quả
- Mức độ hài lòng của khách hàng
- Giám đốc bán hàng hiệu quả (đầu trang 113)
4.4. NHỮNG THUẬN LỢI , KHÓ KHĂN VÀ CÁC VẤN ĐỀ ĐẠO ĐỨC (TRANG 113)
4.4.1. Những thuận lợi và khó khăn (cuối trang 113)
- Thuận lợi:
+ Thu nhập và đãi ngộ cao
+ Mang tính hấp dẫn, gặp gỡ nhiều người; xử lý tình huống, di chuyển nhiều nơi
+ Cơ hội tiếp xúc và mở rộng mối quan hệ (đầu trang 114)
+ Hình thành những tố chất đặc biệt
+ Gia nhập đội ngũ những nhà quản lí, nhanh chóng thăng tiến nếu đạt thành tích cao
- Khó khăn: (cuối trang 114)
+ Áp lực doanh số: Doanh số sẽ luôn tăng theo thời gian; Đôn đốc lực lượng bán hàng để đạt mục tiêu.
+ Áp lực thời gian: di chuyển thường xuyên, Xa gia đình; Gặp khách không kể thời gian; Đi nhiều quốc
gia; Thời hạn công việc
+ Áp lực về mối quan hệ: khách hàng, nhà phân phối, nhà cung cấp, cơ quan hữu quan (đầu trang 115)
+ Áp lực gia đình và bản thân: Cân bằng cuộc sống gia đình và công việc, Vượt qua cám dỗ, giữ nhân cách
4.4.2. Những vấn đề về đạo đức (cuối trang 115)
- Phân loại 3 nhóm chính: (trang 116)
+ Công ty và giám đốc bán hàng: áp lực doanh số nên giám đốc phải chọn giữa bán hàng ngay thẳng hay
bán hàng kèm những chính sách đặc biệt.
+ Giám đốc bán hàng và đội ngũ nhân viên chào hàng: có nhiều tình huống thực tế thì giám đốc bán
hàng phải xử lý thế nào mới hợp lý.
+ Giám đốc bán hàng với đối thủ cạnh tranh và khách hàng: thì nhiều trường hợp giám đốc bán hàng
phải giành giật khách hàng từ đối thủ cạnh tranh
CHƯƠNG 5: LẬP KẾ HOẠCH, PHÂN TÍCH VÀ DỰ BÁO BÁN HÀNG, THIẾT
LẬP CHỈ TIÊU VÀ NGÂN SÁCH
5.1. LẬP KẾ HOẠCH BÁN HÀNG (TRANG 123)
- 6 bước chính:
15

- 4 giai đoạn (trang 124)
+ Giai đoạn 1: Phân tích thị trường hiện tại
+ Giai đoạn 2: Xác định tiềm năng bán hàng, dự đoán doanh số
+ Giai đoạn 3: Phác họa và chọn lọc các chiến lược
+ Giai đoạn 4: Lập ngân sách, thực thi và kiểm tra
5.2. PHÂN TÍCH VÀ CÁC CÔNG CỤ PHÂN TÍCH (TRANG 125)
5.2.1. Phân tích doanh số ( giữa trang 125)
- Là nghiên cứu các dữ kiện doanh số quá hứ của công ty, với mục tiêu cố gắng xác nhận những kiểu mẫu và
những mối liên hệ có ích cho việc ra quyết định quản lý.
- Mục đích là nhận ra được các yếu tố ảnh hưởng đến tinhd hình kinh doanh tìm biện pháp tăng doanh số
bán hàng cho công ty. (cuối trang 125)
5.2.2. Phân tích chi phí (cuối trang 126)
- Giúp phát hiện ra các khoản chi phí tăng cao, không hiệu quả cắt giảm
- Phân tích chi phí đơn
- Phân tích chi phí và lợi nhuận: sâu hơn, phức tạp hơn để có bức tranh về lợi nhuận.
+ Chí phí cố định: là những khoản không thay đổi khi doanh số thay đổi
+ Chi phí biến đổi: thay đổi theo mức độ hoạt động, doanh số thay đổi (đầu trang 127)
+ Chi phí kiểm soát được: là dưới sự điều khiển của giám đốc bán hàng, nhân viên, có thể dự trù
+ Chi phí không kiểm soát được: không điều khiển trực tiếp, không thể dự trù được
+ Chi phí trực tiếp: ảnh hưởng trực tiếp lên giá thành một đơn vị sản phẩm
+ Chi phí gián tiếp: chi phí liên quan đến quản lý, hỗ trợ kinh doanh sản phẩm.
+ Tiếp cận giá thành (đầu trang 128)
+ Tiếp cận lãi gộp: LÃI GỘP = DOANH SỐ - CHI PHÍ BIẾN ĐỔI
5.2.3. Phân tích tài chính (cuối trang 128)
- Lợi nhuận trên tài sản đang sử dụng (ROAM)
- Lợi tức còn lại (RI)
16

5.3. DỰ BÁO BÁN HÀNG (cuối trang 130)
- Là một phần quan trọng trong việc lập kế hoạch và đóng góp cho hoạt động hiệu quả của toàn công ty.
- Năng lực thị trường là doanh số, khối lượng bán ước tính của một sản phẩm, dịch vụ trên thị trường của tất cả
đối tủ cạnh tranh trong một giai đoạn nhất định.
- Năng lực bán hàng của công ty là doanh số, khối lượng cao nhất mà công ty có thể đạt được trong một giai
đoạn nhất định. (đầu trang 131)
- Dự báo bán hàng là hoạt động đánh giá doanh số, khối lượng bán ra thị trường.
5.3.1. Quá trình dự báo (giữa trang 131)
- Có 2 quá trình dự báo:
+ Dự báo bán hàng từ trên xuống: thưc hiện ở mức độ kinh doanh chung hoặc chiến lược.
+ Dự báo bán hàng từ dưới lên: thực hiện dựa vào dự báo bán hàng cho từng sản phẩm, khu vực khác nhau
do nhân viên bán hàng gửi lên.
5.3.2. Các phương pháp dự báo (cuối trang 131)
- Phương pháp 1: Tập hợp các đánh giá, dự báo của lực lượng bán hàng; tham khảo ý kiến của chuyên gia tốt
cho việc dự báo.
- Phương pháp 2 : Dự báo theo nguyên nhân (đầu trang 132)
+ S : khối lượng bán
+ X1: số lượng nhân viên bán hàng sản phẩm A
+ X2: số lượng nhân viên bán hàng sản phẩm B
- Phương pháp 3: Dự báo theo thời gian
+ Quan tâm đến 4 yếu tố chính ảnh hưởng đến doanh số: xu hướng, chu kì sản phẩm, theo mùa và bất
thường.
+ Có 2 kĩ thuật thường được sử dụng
Kĩ thuật đơn giản: dự đoán mức tăng trưởng bán hàng (%) cho thời gian trong tương lai.
CHÚ THÍCH:
Sn, Sn + 1: Doanh số bán hàng năm n, n +1
d: % dự báo tăng trưởng
Kĩ thuật trung bình dịch chuyển: dự báo mức bán hàng
CHÚ THÍCH:
F: Dự báo bán hàng
n: số năm tính bình quân
Si : bán hàng thực tế trong các năm i, i = l…n
- Phương pháp 4: Dự báo dựa vào việc tính đến chỉ số sức mua (BPI) (cuối trang 132)
5.4. ĐỀ RA CHỈ TIÊU VÀ LẬP NGÂN SÁCH (TRANG 133)
5.4.1. Chỉ tiêu (trang 133)
17

- Chia thành 2 nhóm:
+ Chỉ tiêu trên cơ sở kết quả với nội dung:
Lượng bán hàng tương đối
Chỉ tiêu trên cơ sở khách hàng
Chỉ tiêu về tài chính (cuối trang 133)
Lợi nhuận: chỉ tiêu lập ra cho lợi nhuận sau thuế, lợi nhuận trên tài sản sử dụng (ROAM)…
Lãi gộp: đảm bảo mức độ lợi nhuận phải đạt được
Kiểm soát chi phí: xác định giới hạn về chi phí cho nhân viên bán hàng
- Chỉ tiêu trên cơ sở hoạt động bán hàng: nhằm đo lường công sức, nỗ lực của nhân viên bán hàng thực hiện.
- Mục đích lập chỉ tiêu: là kiểm soát, khuyến khích và đánh giá. (trang 135)
- Thiết lập chương trình chỉ tiêu tốt cần lưu ý: (cuối trang 135)
+ Khả năng thực thi
+ Dễ hiểu
+ Đầy đủ (đầu trang 136)
+ Có sự tham gia của nhân viên bán hàng
5.4.2. Lập ngân sách (giữa trang 136)
- Ngân sách bán hàng là một bản liệt kê các yếu tố chi phí theo chức năng có liên quan đến bán hàng cá nhân ở
một vùng lãnh thổ hoặc vùng hoạt động.
- Có 2 phương pháp xây dựng ngân sách được áp dụng:
+ Xây dựng ngân sách dựa vào mục tiêu được xác định và nguồn tiền được sử dụng để thực hiện các hoạt
động nhằm đạt được các mục tiêu.
+ Xem xét các khoản chi phí của năm trước, lượng bán dự kiến năm sau để xây dựng ngân sách.
CHƯƠNG 6: QUẢN LÝ NĂNG SUẤT KHU VỰC BÁN HÀNG
6.1. NĂNG SUẤT CỦA LỰC LƯỢNG BÁN HÀNG (TRANG 142)
- Là kết quả làm việc của lực lượng bán hàng có xét đến yếu tố chi phí của một khu vực nào đó.
6.1.1. Tăng thời gian hữu ích ( đầu trang 143)
- Tăng thời gian giao tiếp trực tiếp với khách hàng
- Quản lý thông tin, dữ liệu kém: sử dụng nhiều thời gian trong các thông tin khách hàng, số liệu báo cáo,…
giảm thời gian tiếp xúc bán hàng trực tiếp. Sử dụng các phần mềm bán hàng giúp cải thiện công việc hành
chính.
- Công tác chào hàng không hiệu quả là do:
+ Sắp xếp khu vực, chào hàng không hiệu quả làm cho nhân viên bán hàng mất nhiều thời gian đi lại.
+ Thời gian chờ đợi: khách hàng cho mỗi lần chào, bán hàng,… nên gọi điện hẹn gặp và xác nhận thời
gian trước cuộc hẹn. (cuối trang 143)
+ Lựa chọn và đầu tư sai đối tượng khách hàng (đầu trang 144)
+ Những thói quen xấu của nhân viên bán hàng
6.1.2. Tạo ra những nỗ lực hiệu quả hơn (trang 145)
- Tạo ra những nỗ lực tốt nhất: cách này trong thực tế không đơn giản và thường mang tính chủ quan.
- Phương pháp nhân loại khách hàng theo ABC (trang 146)
6.2. TĂNG NĂNG SUẤT THÔNG QUA PHÂN CHIA KHU VỰC (TRANG 147)
6.2.1. Phân chia khu vực ( cuối trang 147)
18

- Là phân nhóm khách hàng theo lãnh thổ địa lý, sản phẩm, loại khách hàng nhằm phân công nhân viên bán
hàng phục vụ một cách hợp lí, đưa ra chương trình bán hàng hiệu quả.
- Có 4 mục tiêu:
+ Đảm bảo khách hàng nhận được sự quan tâm, phục vụ tốt, các nhân viên thực hiện đủ số lần thăm viếng
bán hàng.
+ Đánh giá tiềm năng bán hàng ở khu vực và nhân viên bán hàng khai thác cơ hội phát triển đa doanh số ở
khu vực đó.
+ Kiểm soát chi phí, đánh giá, điều chỉnh hoạt động của nhân viên bán hàng.
+ Nhóm nhân viên phụ trách khu vực thực hiện các chương trình, chính sách bán hàng hiệu quả.
- Khu vực bán hàng sẽ bị thay đổi trong 3 trường hợp sau: (đầu trang 148)
+ Thứ nhất: tái cấu trúc công ty
+ Thứ hai: có sự tăng hoặc giảm lớn với số lượng khách hàng, khối lượng công việc trong một hoặc vài
khu vực bán hàng.
+ Thứ ba: doanh nghiệp đánh giá có sự thay đổi tiềm năng bán hàng trong các khu vực
6.2.2. Phân chia lại tất cả khu vực ( giữa trang 148)
- Bước 1: Lựa chọn đơn vị hoạch định cơ bản
- Bước 2: Đánh giá lượng bán hàng hiện tại và tiềm năng của công ty
- Bước 3: Phân tchia khu vực bán hàng theo lượng bán tiềm năng (trang 149)
- Bước 4: Điều chỉnh thiết kế
- Bước 5: Đánh giá những vấn đề nhân sự bán hàng
- Bước 6: Hoàn tất thiết kế
6.2.3. Thay đổi đường giới hạn khu vực (đầu trang 150)
- Để thay đổi lượng bán tiềm năng, số lượng khách hàng, ….
6.3. TĂNG NĂNG SUẤT THÔNG QUA KHÁCH HÀNG TRONG KHU VỰC (GIỮA TRANG
150)
- Tăng lượng bán hàng cho khách hàng hiện có
- Khách hàng triển vọng
6.4. TỰ ĐỘNG HÓA LỰC LƯỢNG BÁN HÀNG (CUỐI TRANG 150)
- Doanh nghiệp sử dụng hệ thông máy tính, các phần mềm quản lý bán hàng hỗ trợ lực lượng bán hàng trong
các hoạt động kinh doanh như: tìm kiếm, theo dõi khách hàng, …..
- HỆ THỐNG ERP (Enterprise Resource Planning) (trang 151)
19

- MÔ HÌNH ERP trong quản lý bán hàng (cuối trang 151)
CHƯƠNG 7: XÂY DỰNG LỰC LƯỢNG BÁN HÀNG: TUYỂN DỤNG, HUẤN
LUYỆN
7.1. CÁC NGUỒN TUYỂN DỤNG (TRANG 157)
7.1.1. Công ty (cuối trang 157)
- Đây là nguồn nhân lực khá đặc biệt vì họ đang làm tại công ty với một vị trí công việc khác nhau như thư kí,
kĩ sư, thủ kho,….
7.1.2. Các tổ chức trường học (đầu trang 158)
- Hàng năm các công ty tuyển các Quản trị viên tập sự là sinh viên để huấn luyện họ trở thành những đại diện
bán hàng trong tương lai.
7.1.3. Các nguồn từ nền công nghiệp (giữa trang 158)
- Tuyển dụng nhân sự từ các công ty cạnh tranh và các công ty kinh doanh có tính chất tương tự (về cách thức
phân phối hay lĩnh vực hàng hóa – dịch vụ)
- Nhà cung cấp hay khách hàng là một nguồn nhân lực vì những người này thường có kinh nghiệm nhất định.
(đầu trang 159)
7.1.4. Các nguồn khác (trang 159)
- Quảng cáo trực tiếp là cách thức khá thông dụng để tìm nhân sự
- Các trung tâm tư vấn và giới thiệu việc làm
7.2. LỰA CHỌN (CUỐI TRANG 159)
7.2.1. Bản tóm tắt và hình thức xin việc (đầu trang 160)
20
Bấm Tải xuống để xem toàn bộ.