



















Preview text:
.................. 1 .......... 1
1.1. Nguồn gốc của nhà nước ................................................................................... 1
1.2. Khái niệm “Nhà nước” ...................................................................................... 3
1.3. Bản chất “Nhà nước” ......................................................................................... 4
1.4. Đặc trưng “Nhà nước” ....................................................................................... 5
1.5. Vai trò “Nhà nước”............................................................................................ 6
.................................................................................. 6
2.1. Khái niệm “Nhà nước pháp quyền” .................................................................. 6
2.2. Đặc trưng “Nhà nước pháp quyền” ................................................................... 6 ....................... 7 8
.............................................................................................. 9
........................................................................................... 9
1.1. Khái niệm “Bộ máy nhà nước” ......................................................................... 9
1.2. Đặc điểm cơ bản của bộ máy nhà nước............................................................. 9
1.3. Cơ cấu tổ chức bộ máy nhà nước Cộng hoà xã hội chủ nghĩa Việt Nam ....... 10
1.4. Các nguyên tắc tổ chức và hoạt động của bộ máy nhà nước Việt Nam hiện nay
................................................................................................................................ 12
................................................. 17
2.1. Khái niệm “Chức năng của nhà nước” ............................................................ 17
2.2. Phân loại chức năng của nhà nước .................................................................. 17
2.3. Chức năng đối nội và chức năng đối ngoại của nhà nước ............................... 17
................................................................................................................................... 17
......................................................................................... 18
4.1. Một số lý thuyết ............................................................................................... 18
4.2. Những nội dung cơ bản của chức năng kinh tế ............................................... 18
4.3. Hình thức và phương pháp thực hiện chức năng kinh tế của nhà nước .......... 18
4.4. Các điều kiện đảm bảo thực hiện chức năng kinh tế ....................................... 18
4.5. Xu hướng phát triển chức năng kinh tế ........................................................... 19
4.6. Chức năng xã hội của nhà nước Việt Nam ...................................................... 19
4.7. Các lĩnh vực của đời sống xã hội .................................................................... 19
4.8. Các chính sách trong lĩnh vực xã hội .............................................................. 19
.................................................................................. 20
5.1. Khái niệm “Hình thức nhà nước” ................................................................... 20
5.2. Liên minh nhà nước và nhà nước liên minh ................................................... 23
5.3. Hình thức nhà nước CHXHCN Việt Nam ...................................................... 23
5.4. Các đơn vị hành chính lãnh thổ theo Hiến pháp 2013 .................................... 24
....................................................................................................... 25 ................ 25
1.1. Khái niệm “Pháp luật” .................................................................................... 25
1.2. Các thuộc tính, đặc điểm của pháp luật .......................................................... 26
1.3. Bản chất pháp luật ........................................................................................... 27
1.4. Các thuộc tính, đặc điểm của pháp luật .......................................................... 27
............................................................................................................. 28
2.1. Khái niệm nguồn pháp luật ............................................................................. 28
2.2. Các loại nguồn pháp luật ở Việt Nam ............................................................. 28
2.3. Hệ thống pháp luật .......................................................................................... 29
....................................................................... 30
3.1. Khái niệm chức năng của pháp luật ................................................................ 30
3.2. Các chức năng của pháp luật .......................................................................... 30
................................................................................................................ 31
................................................................................... 31
1.1. Khái niệm quy phạm pháp luật ....................................................................... 31
1.2. Đặc điểm của quy phạm pháp luật .................................................................. 31
1.3. Cấu trúc của quy phạm pháp luật.................................................................... 31
1.4. Phân loại quy phạm pháp luật ......................................................................... 32
...................................................................................... 33
2.1. Khái niệm quan hệ pháp luật .......................................................................... 33
2.2. Đặc điểm quan hệ pháp luật ............................................................................ 33
2.3. Cấu trúc của quan hệ pháp luật ....................................................................... 34
2.4. Điều kiện phát sinh, thay đổi, chấm dứt quan hệ pháp luật ............................ 36
.................................................................................. 37
3.1. Khái niệm thực hiện pháp luật ........................................................................ 37
3.2. Các hình thức thực hiện pháp luật .................................................................. 37
3.3. Các hình thức thực hiện pháp luật theo quan điểm phổ biến hiện nay ........... 37
3.4. Mối liên hệ giữa quy phạm pháp luật, quan hệ pháp luật và thực hiện pháp
luật .......................................................................................................................... 38 .................... 39
......................................................................................... 39
1.1. Định nghĩa “Ý thức pháp luật” ........................................................................ 39
1.2. Những đặc điểm cơ bản của ý thức pháp luật ................................................. 39
1.3. Cơ cấu (cấu trúc) của ý thức pháp luật ............................................................ 41
1.4. Các hình thức của ý thức pháp luật ................................................................. 42
1.5. Mối quan hệ giữa ý thức pháp luật và pháp luật ............................................. 43
...................................................................................... 45
2.1. Khái niệm “Văn hóa pháp luật” ...................................................................... 45
2.2. Cấu trúc của văn hóa pháp luật ....................................................................... 45
2.3. Các loại hình (dạng thức) của văn hoá pháp luật ............................................ 45 .............. 46
........................................................................................ 46
1.1. Khái niệm “Vi phạm pháp luật” ...................................................................... 46
1.2. Các dấu hiện vi phạm pháp luật ...................................................................... 46
1.3. Các yếu tố cấu thành của vi phạm pháp luật ................................................... 47
1.4. Phân loại vi phạm pháp luật ............................................................................ 49
.................................................................................. 50
2.1. Định nghĩa trách nhiệm pháp lý ...................................................................... 50
2.2. Đặc điểm trách nhiệm pháp lý ......................................................................... 50
2.3. Phân loại trách nhiệm pháp lý ......................................................................... 52
........................... 53
..................................................................................................... 53
1.1. Khái niệm “Luật dân sự” ................................................................................. 53
1.2. Đối tượng điều chỉnh của luật dân sự .............................................................. 53
1.3. Phương pháp điều chỉnh của luật dân sự ......................................................... 53
1.4. Các nguyên tắc cơ bản của luật dân sự............................................................ 54
1.5. Các chế định cơ bản của luật dân sự ............................................................... 54
.................................................................................. 54
2.1. Tố quyền .......................................................................................................... 54
2.2. Khái niệm “Luật tố tụng dân sự” ..................................................................... 55
2.3. Vụ việc dân sự ................................................................................................. 55
2.4. Đối tượng điều chỉnh của Luật tố tụng dân sự ................................................ 55
2.5. Phương pháp điều chỉnh của Luật tố tụng dân sự ........................................... 55
2.6. Các nguyên tắc đặc trưng của Luật tố tụng dân sự ......................................... 55
2.7. Các giai đoạn tố tụng dân sự ........................................................................... 56
.......................................................................... 57
.......................................................................................................... 57
1.1. Sự cần thiết của Luật Hiến pháp ..................................................................... 57
1.2. Khái niệm “Luật Hiến pháp” .......................................................................... 57
................................................................................ 57
..................................................................................................... 57
3.1. Hiến pháp ........................................................................................................ 57
3.2. Khái niệm “Hiến pháp” ................................................................................... 58
3.3.Quyền con người, quyền công dân .................................................................. 58
3.4. Nội dung: Quyền con người và quyền công dân ............................................ 58
3.5. Nguyên tắc thực hiện và bảo vệ quyền con người, quyền công dân .............. 59
3.6. Nghĩa vụ Nhà nước: Quyền con người, quyền công dân ............................... 59
3.7. Nhà nước bảo đảm, bảo vệ quyền con người, quyền công dân ...................... 59
..................................................................... 61
.................................................................... 61
.................................... 61
................................................................. 61
............................................ 62
4.1. Xử phạt vi phạm hành chính ........................................................................... 62
4.2. Biện pháp xử phạt hành chính ........................................................................ 62
4.3. Thẩm quyền xử phạt vi phạm hành chính....................................................... 63
4.4. Thủ tục xử phạt hành chính ............................................................................ 63
4.5. Nguyên tắc xử phạt hành chính ...................................................................... 63 .................... 63
5.1. Vụ án hành chính ............................................................................................ 63
5.2. Đối tượng xét xử hành chính .......................................................................... 63
5.3. Các khiếu kiện thuộc thẩm quyền xét xử của tòa án ...................................... 64
5.4. Thời hiệu, các cấp xử hành chính ................................................................... 64
5.5. Quyền hạn của toà sơ thẩm ............................................................................. 64 ........................ 66
................................................................................................... 66
1.1. Những vấn đề chung về Luật hình sự ............................................................. 66
1.2. Tội phạm .......................................................................................................... 66
1.3. Phân loại các nhóm tội phạm .......................................................................... 68
1.4. Cấu thành tội phạm .......................................................................................... 68
1.5. Các giai đoạn phạm tội, tự ý nửa chừng chấm dứt việc phạm tội, đồng phạm
................................................................................................................................ 70
1.6. Những trường hợp loại trừ trách nhiệm hình sự .............................................. 70
1.7. Hình phạt ......................................................................................................... 70
1.8. Đặc điểm của hình phạt ................................................................................... 71
1.9. Hệ thống hình phạt .......................................................................................... 71
................................................................................. 72
2.1. Khái niệm Luật tố tụng hình sự ....................................................................... 72
2.2. Chủ thể của tố tụng hình sự ............................................................................. 72
2.3. Thủ tục tố tụng giải quyết vụ án hình sự ......................................................... 72
Danh mục tài liệu tham khảo: Toàn bộ Bài giảng môn học Nhà nước và Pháp luật đại
cương của thầy cô trên hệ thống LMS.
Đôi lời nhắn gửi tới các bạn
“Hy vọng các bạn sử dụng tài liệu này phục vụ ôn thi cuối kì sẽ giữ gìn, bảo quản tài
liệu để dành tặng cho các bạn, các em ở học kỳ sau.”
Trân trọng cảm ơn. Bước 1 Bước 2
1.1. Nguồn gốc của nhà nước
Nhà nước là một hiện tượng đa dạng, phức tạp, có tác động sâu rộng đến mọi mặt của đời
sống xã hội. Vì vậy, cũng có nhiều cách lí giải về sự ra đời của Nhà nước, tiêu biểu là một số quan điểm sau:
Theo thuyết thần học (thần quyền), Nhà nước do thượng đế tạo ra để
duy trì và ổn định trật tự xã hội, quyền lực của Nhà nước là bất biến, Nhà
nước tồn tại vĩnh cửu. Do đó, con người có nghĩa vụ phải phục tùng vô
hạn đối với Nhà nước, bởi phục tùng Nhà nước chính là phục tùng thượng
đế. Thuyết này ra đời ở phương Tây, do Augustin – nhà thần học thời trung
cổ khởi xướng. Ở phương Đông không có học thuyết thần quyền hoàn
chỉnh về nguồn gốc Nhà nước, nhưng tư tưởng thần thánh hóa quyền lực
của Nhà nước thể hiện sâu sắc trong những quan niệm “Vua là thiên tử”,
“thay trời hành đạo”.
Theo thuyết gia trưởng (đại diện là các nhà tư tưởng lớn như: Platon,
Aistole), Nhà nước là kế tục sự phát triển tự nhiên của tổ chức gia đình
trên bình diện xã hội. Nhà nước có trong mọi xã hội và quyền lực Nhà nước
cũng giống như quyền của người gia trưởng, đứng đầu gia đình. Đây là
quyền lực tuyệt đối, chỉ truyền cho con trai theo huyết thống, “lời cha mẹ
chính là pháp luật”. Tư tưởng này tương tự như quan niệm của Khổng Tử
“quốc gia như một gia đình mà gia đình như một tiểu quốc gia”.
Theo thuyết bạo lực (đại diện là Gumplovic, E. During): Nhà nước xuất
hiện trực tiếp từ chiến tranh giữa các thị tộc. Theo đó thị tộc chiến thắng
lập ra một hệ thống cơ quan đặc biệt gọi là Nhà nước để cai trị kẻ chiến bại
(Nhà nước Lưỡng Hà, Hy Lạp, Peru, Colombia...). Như vậy, Nhà nước là sản
phẩm tất yếu của xã hội, là công cụ để kẻ mạnh nô dịch kẻ yếu.
Theo thuyết khế ước xã hội (đại biểu là B. Spinoza J. Locke, J.J.
Rousseau...), Nhà nước là kết quả của khế ước (hợp đồng) xã hội giữa cộng
đồng xã hội với tổ chức được giao quyền lực công gọi là Nhà nước để thay mặt
họ quản lý xã hội. Trong trường hợp Nhà nước thực hiện không tốt được vai
trò của mình thì khế ước sẽ mất hiệu lực, nhân dân có quyền lật đổ Nhà nước
và thiết lập khế ước mới. Quan điểm khẳng định quyền lực Nhà nước xuất phát
từ xã hội, thuộc về xã hội là một bước tiến có tính cách mạng trong bối cảnh
ra đời vào thế kỉ XVI.
Các quan điểm trên giải thích về nguồn gốc nhà nước từ nhiều góc
độ khác nhau, nhưng có những hạn chế cơ bản: tách rời nhà nước
với điều kiện thực tế của xã hội; khẳng định sự tồn tại của nhà
nước là bất biến; xem xét vai trò của nhà nước và sự thay thế nhà
nước một cách đơn giản, thiếu thực tế.
Bằng phương pháp luận duy vật biện chứng và duy vật lịch sử, học thuyết
Mác – Lênin đã khẳng định nhà nước không phải là hiện tượng vĩnh cửu, bất
biến; nhà nước là hiện tượng lịch sử, có quá trình phát sinh, phát triển, tiêu
vong. Nhà nước chỉ xuất hiện khi xã hội loài người phát triển đến một
giai đoạn nhất định và sẽ tiêu vong khi những điều kiện khách quan cho
sự tồn tại của nó mất đi.
Học thuyết Mác – Lênin giải thích về nguồn gốc nhà nước xuất phát từ chính những điều
kiện kinh tế - xã hội, xem xét sự thay đổi của các điều kiện này từ xã hội đầu tiên có tổ chức
cho đến những hình thái kinh tế - xã hội tiếp theo:
Về mặt kinh tế, với phương thức lao động giản đơn, lạc hậu, chưa có
phân công lao động nên cộng đồng thực hiện nguyên tắc “cùng làm
cùng hưởng”, chưa có tư hữu. Về mặt xã hội, các thành viên xã hội
không có sự khác biệt nhau về lợi ích kinh tế, địa vị xã hội nên bình
đẳng tuyệt đối về mọi mặt, không có sự phân chia giai cấp. Đơn vị cơ
sở tổ chức xã hội là thị tộc, bào tộc và bộ lạc.
Với những đặc trưng kinh tế, xã hội như vậy, xã hội nguyên thủy chưa có những mâu thuẫn
lớn cần đến vai trò của một tổ chức như Nhà nước, vì vậy, Nhà nước chưa ra đời.
Xã hội nguyên thủy trải qua 3 lần phân công lao động xã hội lớn, dẫn tới những thay đổi về
kinh tế và xã hội, cụ thể là:
Lần thứ nhất: nghề chăn nuôi tách khỏi trồng trọt
Năng suất lao động xã hội tăng lên vượt bậc, xã hội đã xuất hiện những sản phẩm dư thừa,
từ đó làm xuất hiện nhu cầu chiếm giữ sản phẩm dư thừa đó – tư hữu ra đời. Hiện tượng đó
đã làm cho xã hội phân chia thành kẻ giàu, người nghèo, quan hệ xã hội dần biến đổi, chế độ
chiếm hữu nô lệ dần xuất hiện.
Lần thứ hai: thủ công nghiệp tách khỏi nông nghiệp.
Phân hóa xã hội diễn ra ngày một mạnh mẽ. Nô lệ đã trở thành một lực lượng xã hội với số
lượng ngày càng lớn, sự phân biệt giữa kẻ giàu, người nghèo ngày càng sâu sắc, đối kháng
giai cấp ngày càng gia tăng.
Lần thứ ba: nền sản xuất hàng hóa và tiền tệ ra đời, thương
mại phát triển, tầng lớp thương nhân xuất hiện
Quá trình tích tụ và tập trung của cải dư thừa, tư liệu sản xuất vào tay một số người giàu có
diễn ra nhanh chóng, làm gia tăng khoảng cách giàu – nghèo trong xã hội. Số lượng người
nghèo, nô lệ ngày càng tăng mạnh cùng với đó là sự cưỡng bức, bóc lột ngày càng nặng nề của giai cấp chủ nô.
Như vậy, sau ba lần phân công lao động xã hội, về kinh tế đã xuất hiện tư hữu; về xã hội đã
phân chia thành các giai cấp đối kháng nhau, mâu thuẫn với nhau ngày càng gay gắt, tổ chức
thị tộc bất lực, không thể điều hòa được những mâu thuẫn lớn này. Từ đó, xã hội cần đến một
thiết chế đủ mạnh để duy trì trật tự xã hội, điều hòa mâu thuẫn giai cấp, đó là Nhà nước.
Như vậy, theo học thuyết Mác – Lênin, nhà nước ra đời từ sự tan rã của chế độ công xã
nguyên thủy, khi xã hội chuyển sang hình thái kinh tế - xã hội chiếm hữu nô lệ. Hai điều
kiện dẫn đến sự ra đời và tồn tại của Nhà nước là: về kinh tế - tồn tại chế độ tư hữu về tư
liệu sản xuất, về xã hội – có sự phân chia xã hội thành các giai cấp. “Nhà nước ra đời từ
yêu cầu phải kiềm chế những đối kháng giai cấp, nhưng vì nhà nước đồng thời cũng ra đời
giữa cuộc xung đột của các giai cấp ấy nên theo lệ thường, nó là nhà nước của giai cấp có thế lực nhất.”
Đó là quy luật hình thành nhà nước nói chung. Trên thực tế, ở các quốc gia
khác nhau, chịu ảnh hưởng của các điều kiện tự nhiên, xã hội khác nhau, sự
xuất hiện nhà nước cũng có những cách thức đặc thù. Các nhà nước phương
Đông cổ đại xuất hiện từ rất sớm do những yêu cầu tự vệ trước các thế lực
ngoại xâm hoặc từ nhu cầu trị thủy, xây dựng hệ thống tưới tiêu cho sản xuất
nông nghiệp. Ở những nhà nước này, chế độ tư hữu có xuất hiện nhưng chủ yếu
về tư liệu sinh hoạt, mâu thuẫn giai cấp chưa đến mức căng thẳng. Chỉ sau khi
đã ra đời, nhà nước mới bị giai cấp thống trị sử dụng để duy trì quyền lợi
giai cấp cả về kinh tế, chính trị và tư tưởng.
1.2. Khái niệm “Nhà nước”
Có rất nhiều khái niệm “Nhà nước”, khó có thể đưa ra một định nghĩa duy nhất về một
hiện tượng phức tạp và thường xuyên biến đổi mạnh như nhà nước, nhưng có thể hiểu theo cách chung nhất.
→ Nhà nước là tổ chức của quyền lực chính trị công cộng,
→ Có bộ máy chuyên cưỡng chế,
→ Có lãnh thổ và quản lý dân cư theo lãnh thổ,
→ Nhằm thực hiện các mục tiêu của giai cấp và mục tiêu xã hội.
Dấu hiệu của nhà nước:
Nhà nước là tổ chức của quyền lực chính trị công cộng đặc biệt. Có bộ máy
chuyên cưỡng chế, chuyên trách. Có lãnh thổ và quản lý dân cư theo lãnh thổ.
Bản chất của nhà nước:
Nhằm thực hiện các mục tiêu của giai cấp và mục tiêu xã hội.
1.3. Bản chất “Nhà nước”
Bản chất Nhà nước là điều cốt lõi, quyết định mục tiêu, nội dung hoạt động, hình thức
hoạt động của Nhà nước. Bản chất Nhà nước theo quan điểm của Mác – Lênin thì bản chất
Nhà nước thể hiện ở tính giai cấp và tính xã hội.
→ Tính giai cấp: công cụ bảo vệ quyền lợi chủ yếu của giai cấp thống trị
→ Thể hiện: ai lập ra? (Nhà nước chỉ ra đời trong xã hội có giai cấp); Ai
nắm quyền lực nhà nước? Bảo vệ lợi ích ai?
* Ví dụ: Trong thời kì cộng sản nguyên thủy th
ì chưa có Nhà nước do chưa có sự phân
hóa giai cấp trong xã hội. Thời phong kiến do giai cấp phong kiến cầm quyền. Nhà
nước tư bản chủ nghĩa do giai cấp tư sản nắm quyền. Tầng lớp nào thống trị thì tầng
lớp đó nắm quyền lực Nhà nước và Nhà nước bảo vệ quyền lợi chủ yếu cho giai cấp thống trị.
Theo quan điểm của chủ nghĩa Mác - Lênin, nhà nước nào cũng có tính giai cấp sâu sắc.
Tính giai cấp của nhà nước cũng là một thuộc tính khách quan và phổ biến tồn tại ở mọi nhà nước.
Thứ nhất, nhà nước chỉ ra đời trong xã hội có giai cấp. Trong chế độ cộng sản nguyên
thủy, khi chưa có tư hữu xuất hiện, chưa có sự phân hóa giai cấp, thì ở đó chưa có nhà nước.
Thứ hai, nhà nước là do giai cấp thống trị xã hội tổ chức nên phục vụ quyền lợi chủ
yếu, trước hết là cho giai cấp thống trị xã hội.
Thứ ba, sự thống trị của giai cấp được thể hiện trên ba mặt là kinh tế, chính trị, tư
tưởng. Thông qua nhà nước, giai cấp thống trị về kinh tế trở thành giai cấp thống trị về chính
trị. Cũng vì nắm được quyền lực nhà nước, hệ tư tưởng của giai cấp thống trị trở thành hệ tư
tưởng thống trị xã hội. Quyền lực chính trị do nhiều tổ chức thực hiện, nhưng nhà nước là
công cụ chủ yếu của quyền lực chính trị.
Thứ tư, mức độ thể hiện và mức độ thực thi tính giai cấp trong mỗi thời kỳ, mỗi giai
đoạn là khác nhau, phụ thuộc vào rất nhiều yếu tố khách quan và chủ quan như chế độ chính
trị, tương quan lực lượng giai cấp, những điều kiện kinh tế, văn hoá xã hội, đảng phái, bối
cảnh kinh tế, quốc tế...
→ Tính xã hội: giải quyết những vấn đề chung của toàn xã hội, bảo vệ lợi
ích chung của xã hội.
* Ví dụ: trị thuỷ (Sơn tinh, Thuỷ tinh); bảo v ệ đất nước (Thánh Gióng); bảo vệ phụ
nữ, người già, trẻ em,...
Một thuộc tính khách quan, phổ biến của mọi nhà nước đó là tính xã hội của nhà nước.
Tính khách quan vì đây là một thuộc tính không phụ thuộc vào ý muốn con người. Tính
phổ biến tồn tại ở mọi nhà nước, không phân biệt kiểu nhà nước nào.
Thứ nhất, để tồn tại và phát triển, nhà nước nào cũng phải quan tâm giải quyết các
vấn đề chung của xã hội. Trước tiên nhà nước được hiểu là một tổ chức quyền lực công cộng.
Thứ hai, bất kỳ nhà nước nào cũng sẽ không thể tồn tại, phát triển được nếu như giai
cấp thống trị tuyệt đối không chú ý, quan tâm, bảo vệ quyền lợi của các giai cấp, tầng
lớp khác, kể cả những giai tầng không có quan điểm, tiếng nói giống với giai cấp mình.
Thứ ba, mức độ thể hiện và thực hiện tính xã hội của các nhà nước không hoàn toàn
giống nhau. Tính xã hội của nhà nước chịu sự quy định, chịu sự tác động của nhiều yếu tố
như: thể chế chính trị, sự phát triển kinh tế - xã hội, các mối tương quan lực lượng, truyền
thống, phong tục tập quán; hoàn cảnh lịch sử, việc cam kết và thực thi các điều ước quốc tế...
Bản chất nhà nước thể hiện ở tính giai cấp và tính xã hội, phụ thuộc vào từng nhà nước
và phụ thuộc vào từng thời kỳ lịch sử. Bản chất nhà nước chịu sự tác động của nhiều yếu
tố như kinh tế, xã hội, tương quan lực lượng, truyền thống, hoàn cảnh lịch sử, quốc tế...
* Ví dụ: Tính giai cấp thể hiện rất rõ rệt trong nhà nước chiếm hữu nô hệ, nhà nước
phong kiến, nhà nước tư sản giai đoạn đầu.
Ngày nay, đa phần Nhà nước thể hiện bản chất xã hội – thuộc tính phổ biến và hầu hết
bao trùm được thể hiện bảo vệ duy trì trật tự chung, bảo vệ quyền con người, quyền công
dân, bảo vệ nhóm yếu thế, chú trọng tạo lập công bằng xã hội, tạo khuôn khổ pháp lý thúc đẩy phát triển.
* Ví dụ: Nhà nước bảo vệ trật tự xã hội, hạn chế những tệ nạn, gây mất trật tự công
cộng, đảm bảo đời sống của người dân trong xã hội thông qua luật pháp, các chính
sách ban hành để phù hợp với xã hội đó.
1.4. Đặc trưng “Nhà nước”
• Thiết lập quyền lực chính trị công cộng đặc biệt, có bộ máy cưỡng chế
riêng mang tính chuyên trách, đặc biệt. (có toà án, viện kiểm soát, nhà tù,...)
• Có lãnh thổ và phân chia dân cư theo lãnh thổ để quản lý (chia theo đơn
vị thành chính: tỉnh, huyện, xã,...)
• Đại diện và thực hiện chủ quyền quốc gia (thực hiện các chính sách đối
nội, đối ngoại, toàn quyền quyết định vận mệnh dân tộc)
• Ban hành và tổ chức thực thi pháp luật (chỉ có cơ quan nhà nước mới có
bộ máy cưỡng chế mang tính chuyên trách, đặt ra quy định áp dụng cho toàn xã hội)
• Thu thuế (chỉ có cơ quan nhà nước đặt ra và thay đổi với từng loại đối
tượng để nuôi bộ máy nhà nước, thực hiện các hành động mang tính xã hội, điều tiết kinh tế,...)
1.5. Vai trò “Nhà nước”
Đối với kinh tế: thúc đẩy hay kìm hãm kinh tế thông qua các chính sách kinh
tế, nếu như áp dụng đúng thời điểm và phù hợp sẽ thúc đẩy nền kinh tế phát triển,
ngược lại nếu như áp dụng không tốt, lỗi thời, lạc hậu sẽ kéo nền kinh tế đi xuống.
Đối với xã hội: bảo vệ trật tự xã hội, công bằng, công lý. Dù rằng có những
thời điểm pháp luật, quy định đặt ra rất nhiều nhưng còn chồng chéo nhưng mục
đích cuối cùng đều hướng tới cái thiện, sự công bằng, công lý trong xã hội.
Đối với cá nhân: bảo vệ quyền công dân, quyền con người. Nhà nước
bảo vệ những người yếu thế, những người cần sự trợ giúp trong xã hội.
Đối với quốc gia: bảo vệ chủ quyền quốc gia, độc lập, phát triển. Nhà
nước thực hiện các chính sách đối nội, đối ngoại, toàn quyền quyết định vận
mệnh dân tộc, giúp quốc gia phát triển theo những chính sách ban hành.
• Lịch sử khái niệm nhà nước pháp quyền “Rule of law”
• Quan điểm: GS.TS. Nguyễn Duy Quý:
“Nhà nước pháp quyền không phải là một kiểu nhà nước (giống như kiểu
nhà nước chiếm hữu nô lệ, kiểu nhà nước phong kiến, ..) mà là một phương
thức tổ chức quyền lực nhà nước tiến bộ mà bất kì nhà nước nào, thể chế
chính trị nào muốn đạt đến trình độ văn minh đều phải hướng tới”.
2.1. Khái niệm “Nhà nước pháp quyền”
Là phương thức tổ chức quyền lực nhà nước, trong đó:
→ Thừa nhận tính tối cao của pháp luật;
→ Chống lạm quyền: phân định và kiểm soát quyền lập pháp, hành
pháp, tư pháp trong bộ máy quyền lực nhà nước;
→ Tôn trọng quyền và tự do của con người,
→ Tôn trọng pháp luật quốc tế.
→ Tư pháp độc lập. 2.2. Đặc trưng “N
hà nước pháp quyền”
Thừa nhận tính tối cao của pháp luật. Nhà nước pháp quyền mà ở đó pháp luật giữ
quyền lực tối cao, chi phối, điều chỉnh các mối quan hệ trong xã hội, mọi hành vi trong xã
hội đều phải tuân theo pháp luật, khi vi phạm sẽ bị xử lý theo pháp luật.
* Ví dụ: Khi các bạn tham gia giao thông trên đường bộ, các bạn sử dụng xe
máy thì phải đội mũ bảo hiểm, không được phóng nhanh vượt ẩu quá quy định
cho phép. Hay như các bạn thấy vấn nạn buôn bán ma túy, người nào mà vận
chuyển, buôn bán, sử dụng chất ma túy sẽ bị cơ quan có thẩm quyền tiến hành
bắt giữ, tạm giam, khởi tố hình sự, răn đe cho những người khác để không vi
phạm pháp luật nhằm đảm bảo trật tự, an ninh cho xã hội.
Chống lạm quyền. Để chống lạm quyền, trong tổ chức quyền lực Nhà nước phải có sự
phân định và kiểm soát quyền lực rõ ràng, chia ra 3 nhóm quyền lực Nhà nước cho 3 hệ
thống cơ quan khác nhau: Lập pháp (làm ra pháp luật); Hành pháp (thực thi pháp luật)
và Tư pháp (bảo vệ công lý). Phân định như vậy để tránh độc tài, chuyên chế.
Tôn trọng quyền và tự do của con người. Nhà nước ra đời vì con người, nhà nước
pháp quyền đề cao quyền và tự do của con người.
* Ví dụ: Nhà nước tạo điều kiện để trẻ em đến tuổi đi học, mở
trường mở lớp. Nhà nước mở bệnh viện để khám chữa bệnh cho
nhân dân, nhà nước bảo vệ các nhóm yếu thế trong xã hội. Nhà
nước tạo điều kiện để con người phát triển,...
Tôn trọng pháp luật quốc tế. Nhà nước pháp quyền tôn trọng chủ quyền không chỉ
quốc gia mình mà còn quốc gia khác, không can thiệp nội bộ của các quốc gia khác. Nhà
nước pháp quyền còn hợp tác quốc tế để chống tội phạm xuyên quốc gia, lên án những
hành động mang tính gây chia rẽ dân tộc, làm ảnh hưởng đến khu vực và quốc tế.
Tư pháp độc lập. Chỉ hoạt động và tuân theo pháp luật.
Một số dấu mốc quan trọng: 1945 1994 2013 2022 Nhà nước dân Hội nghị Hiến pháp Nghị quyết 27 chủ nhân dân Đảng 2013
1945: Nhà nước dân chủ nhân dân ra đời ở Việt Nam.
1994: Hội nghị Đảng.
2013: Hiến pháp 2013 – Nhà nước pháp quyền được ghi nhận trong hiến pháp.
2022: Nghị quyết 27 - Nghị quyết số 27-NQ/TW về tiếp tục xây dựng, hoàn thiện
Nhà nước pháp quyền XHCN Việt Nam trong giai đoạn mới.
Sự cần thiết xây dựng nhà nước pháp quyền XHCN ở trên các phương diện sau: kinh
tế, xã hội và quốc tế.
Đặc điểm Nhà nước pháp quyền XHCN Việt Nam
• Nhà nước của Nhân dân, do Nhân dân, vì Nhân dân, tất cả quyền lực nhà nước
thuộc về Nhân dân (tính nhân dân).
• Thượng tôn pháp luật: Nhà nước được tổ chức và hoạt động theo Hiến pháp và pháp
luật, quản lý xã hội bằng pháp luật.
• Tôn trọng, bảo đảm, bảo vệ quyền con người.
• Hệ thống pháp luật dân chủ, công bằng, nhân đạo, đầy đủ, thống nhất, đồng bộ, kịp
thời, khả thi, công khai minh bạch, ổn định, dễ tiếp cận...
• Độc lập của toà án, thẩm phán, hội thẩm xét xử độc lập và chỉ tuân theo pháp luật.
• Quyền lực thống nhất, có sự phân công rành mạch, phối hợp chặt chẽ và kiểm
soát hiệu quả giữa các cơ quan nhà nước trong việc thực hiện 3 quyền
• Tôn trọng và thực hiện đầy đủ các cam kết quốc tế
• Đảng lãnh đạo nhà nước và xã hội
Điều 2 Hiến pháp 2013
1. Nhà nước Cộng hòa xã hội chủ nghĩa Việt Nam là nhà nước pháp quyền xã hội chủ
nghĩa của Nhân dân, do Nhân dân, vì Nhân dân.
Nghị quyết số 27-NQ/TW về tiếp tục xây dựng, hoàn thiện Nhà nước pháp quyền
XHCN Việt Nam trong giai đoạn mới - ngày 9/11/2022
• Thành tựu và hạn chế • Quan điểm • Mục tiêu, trọng tâm
• Nhiệm vụ và giải pháp
Nội dung được thể hiện:
Hoàn thiện hệ thống pháp luật; thực hiện pháp luật nghiêm minh, nhất quán;
thượng tôn Hiến pháp và pháp luật;
Quyền lực nhà nước là thống nhất, được phân công rành mạch, phối hợp chặt
chẽ, kiểm soát hiệu quả;
Tôn trọng, bảo đảm, bảo vệ quyền con người, quyền công dân;
Đổi mới, nâng cao hiệu quả hoạt động của Quốc hội;
Cải cách hành chính;
Đẩy mạnh cải cách tư pháp, bảo đảm tính độc lập của tòa án.
1.1. Khái niệm “Bộ máy nhà nước”
→ Một hệ thống các cơ quan nhà nước từ trung ương đến địa phương,
→ Được tổ chức và hoạt động theo những nguyên tắc chung, thống nhất,
→ Nhằm thực hiện các chức năng, nhiệm vụ của nhà nước.
Bộ máy nhà nước là một hệ thống các cơ quan nhà nước từ trung ương đến
địa phương. Cơ quan nhà nước là bộ phận cấu thành của bộ máy nhà nước, được
thành lập và có thẩm quyền theo quy định của pháp luật
Bộ máy nhà nước được tổ chức và hoạt động theo những nguyên tắc chung, thống nhất.
Sự khác biệt của cơ quan nhà nước khác với các tổ chức khác ở tính quyền lực nhà nước (chỉ
có quyền lực nhà nước mới được nhân danh Nhà nước để thực thi quyền lực nhà nước trong
phạm vi thẩm quyền của mình). Cơ quan nhà nước có quyền ban hành các văn bản quy phạm
pháp luật hoặc là văn bản áp dụng quy phạm pháp luật có tính chất bắt buộc thi hành, có
quyền kiểm tra, giám sát quyền thực hiện các văn bản mà mình đã ban hành, có quyền áp
dụng các biện pháp cưỡng chế những sai phạm.
* Ví dụ: Nguyên tắc sự đảm bảo lãnh đạo của Đảng, nguyên tắc tập trung dân chủ,
nguyên tắc pháp chế xã hội chủ nghĩa, nguyên tắc quyền lực nhà nước là thống nhất,
có sự phân công, phối hợp, kiểm soát giữa các cơ quan nhà nước trong việc thực hiện
các quyền lập pháp, tư pháp, hành pháp,...
Bộ máy nhà nước thực hiện các chức năng, nhiệm vụ của nhà nước.
1.2. Đặc điểm cơ bản của bộ máy nhà nước
→ Bộ máy nhà nước được tạo nên bởi hệ thống các cơ quan nhà nước;
→ Bộ máy nhà nước khác với hệ thống chính trị;
→ Cơ cấu tổ chức bộ máy nhà nước, nguyên tắc tổ chức rất đa dạng tuỳ từng
quốc gia, từng giai đoạn lịch sử.
Bộ máy nhà nước được tạo nên bởi hệ thống các cơ quan nhà nước. Sự khác biệt của
cơ quan nhà nước khác với các tổ chức khác ở tính quyền lực nhà nước (chỉ có quyền lực nhà
nước mới được nhân danh Nhà nước để thực thi quyền lực nhà nước trong phạm vi thẩm quyền của mình.)
Bộ máy nhà nước khác với hệ thống chính trị. Trong bộ máy nhà nước không bao gồm
các đảng chính trị mà chỉ bao gồm các cơ quan nhà nước (không có Đảng, không có Mặt trận Tổ quốc,...)
Cơ cấu tổ chức bộ máy nhà nước, nguyên tắc tổ chức rất đa dạng tuỳ từng quốc gia, từng giai đoạn lịch sử.
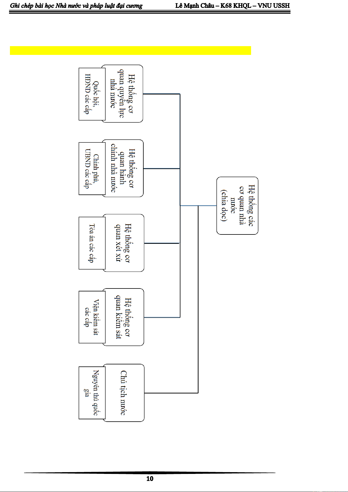
1.3. Cơ cấu tổ chức bộ máy nhà nước Cộng hoà xã hội chủ nghĩa Việt Nam Hình 1.3.1 nhà nư . H ớ ệ c th (chia ống c d ác cơ qua ọ c) n
Hệ thống các cơ quan nhà nước (chia theo chiều dọc) có 4 phân hệ [Hệ thống cơ quan
quyền lực nhà nước; Hệ thống cơ quan hành chính nhà nước; Hệ thống cơ quan xét xử; Hệ
thống cơ quan kiểm sát] và 1 thiết chế [Chủ tịch nước] ) ngang (chia c ớ à nư quan nh ác cơ ng c ố th ệ . H 2 1.3. Hình
Hệ thống các cơ quan nhà nước (chia theo chiều ngang) chia theo từng cơ quan.
● Đứng đầu bộ máy nhà nước là Quốc hội – Cơ quan đại biểu cao nhất của nhân dân, của nước CHXHCNVN,