



















Preview text:
lOMoAR cPSD| 58097008
Note chương nhập môn:
→ Đối tượng nghiên cứu: sự ra đời, phát triển và hành động lãnh đạo của Đảng qua các thời kỳ lịch sử
→ 3 Chức năng: nhận thức, giáo dục, dự báo & phê phán
→ 4 Nhiệm vụ: trình bày có hệ thống Cương lĩnh, đường lối của Đảng-> tái hiện lịch sử lãnh đạo, đấu
tranh của Đảng-> tổng kết lịch sử của Đảng-> tăng cường sự lãnh đạo
→ Phương pháp nghiên cứu: Phương pháp logic + Phương pháp lịch sử + Phương pháp tổng kết thực
tiễn lịch sử gắn với nghiên cứu lý luận + Phương pháp so sánh Note chương 1
- 1/9/1858 Thực dân Pháp nổ súng xâm lược
- Trước CTTG 1(1914) → sau khai thác thuộc địa lần 1 của Pháp → Vn có 3 giai cấp: địa chủ, nông dân và công nhân
-7/1920: HCM đọc “Sơ khảo những luận cương về vấn đề dân tộc và vấn đề thuộc địa” ở
Pháp→lựa chọn con đường giải phóng dân tộc theo khuynh hướng vô sản
- Giữa năm 1921, Hội liên hiệp thuộc địa
- 11 /1924 HCM từ Liên Xô trở về TQ
- 1924 Hội liên hiệp các dân tộc bị áp bức ở Á Đông
- 6/1925 Hội VN cách mạng thanh niên - 1925, Tờ báo Thanh niên
- Báo đời sống công nhân → của Tổng liên đoàn Lao động Pháp
- 8/1925 Phong trào đấu tranh của công nhân Ba Son - Sài Gòn → dấu mốc chuyển dần từ đấu
tranh tự phát sang tự giác của công nhân
- năm 1925, Phong trào đòi trả tự do cho cụ Phan Bội Châu diễn ra sôi nổi
- 12/1927 Việt Nam Quốc dân Đảng
- 1927, Đường cách mệnh
- Dưới chế độ phong kiến → yêu cầu bức thiết của công nhân: độc lập dân tộc
- Vụ mưu sát toàn quyền Méclanh của Phạm Hồng Thái → sự kiện ví như “ chim én nhỏ báo hiệu mùa Xuân”
-3/1929: lãnh đạo kỳ bộ Bắc kỳ quyết định thành lập chi bộ cộng sản đầu tiên ở Hàm Long ( gồm 8
đảng viên, bí thư Trần Văn Cung)
- 3/2/1930, Hội nghị hợp nhất các tổ chức cộng sản •
Tham gia Đông dương CSĐ ( 6/1929) và An nam CSĐ ( 8/1929) Thông qua 4 văn kiện
- 3/2/1930 Khi ĐCS VN ra đời→ phong trào đấu tranh của công nhân chuyển hoàn toàn sang tự giác
- 3 yếu tố cho sự ra đời của ĐCS VN = chủ nghĩa Mác Lênin & p trào công nhân( quy luật chung) +
ptrào yêu nước ( quy luật riêng VN)
- 24/2/1930, Đông Dương CS liên quan chính thức gia nhập
- Sau hội nghị 3/2/1930, thành lập Đảng, BCH TW Đảng cử ra 7 uỷ viên do Trần Đình Cửu đứng đầu
- Cương lĩnh chính trị đầu tiên: Chánh cương vắn tắt của Đảng & Sách lược vắn tắt của Đảng
mục tiêu: làm tư sản dân quyền CM và thổ địa CM để đi tới xh cộng sản •
lực lượng: tất cả tầng lớp • pp: bạo lực CM
- Cương lĩnh 10/1930 ( Trần Phú) •
vấn đề thổ địa là cái cốt CM tư sản dân quyền • pp: võ trang bạo động •
lực lượng: vô sản + nông dân lOMoAR cPSD| 58097008
- Các lần đổi tên: ĐCS VN (2/1930) → ĐCS Đông Dương (10/1930) → Đảng Lao Động VN (1951) → ĐCSVN (1976)
- 18/2/1930, HCM gửi QTCS báo cáo thành lập ĐCS VN
- Chính Cương vắn tắt + Sách lược vắn tắt do HN Đảng thông qua → đặt nv chống đế quốc lên hàng đầu
- Cao trào CM VN 1930 -1931: •
Bị thực dân Pháp đàn áp khốc liệt cuối năm 1930 •
Chính quyền Xô - Viết ở vùng nông thôn được thành lập cuối năm 1930 •
Nguyên nhân quyết định sự bùng nổ: sự lãnh đạo của ĐCS VN
- Lực lượng vũ trang thành lập trong cao trào Nghệ Tĩnh 1930- 1931 là Tự vệ đỏ
- 25/7→21/8/1935, Đại hội lần thứ 7 QTCS ở Matxcova diễn ra
- 1934 , Được sự chỉ đạo của QTCS, Ban lãnh đạo của Đảng ở nước ngoài đc thành lập do Lê Hồng Phong đứng đầu
- 5/6/1932, Đảng công bố Chương trình hành động của ĐCS Đông Dương
- Tổng bí thư: Hà Huy Tập (1936 – 1938); Nguyễn Văn Cừ (1938 – 1941)
- Tổng bí thư Lê Hồng Phong (t3/1935 → giữa năm 1936), Trường Chinh ( 1940 - 1941) - ĐH 1 ( 3/1935): •
Đảng cộng sản Đông Dương có tên gọi Đại hội khôi phục tổ chức Đảng và phong trào quần chúng •
Lê Hồng Phong làm tổng bí thư
- Cao trào CM Đông Dương 1936-1939( PT dân chủ) •
Mục tiêu trước mắt: các quyền dân chủ •
Đối tượng CM là một bộ phận đế quốc xâm lược và tay sai •
Lực lượng: mọi lực lượng dân tộc và một bộ phận ng Pháp ở Đông Dương •
phong trào Đông dương đại hội phát triển sôi nổi nhất 1936 •
hình thức tổ chức và đấu tranh: công khai, hợp pháp + nửa công khai, nửa hợp pháp bí mật •
Điều Kiện tạo đấu tranh công khai và hợp pháp cho ptrao : ĐCS Pháp lên cầm quyền - Phong
trào giải phóng dân tộc 1939- 1945: •
Khu CM được xây dựng ở vùng Chí Linh - Đông Triều có tên là Trần Hưng Đạo → còn có tên đệ tứ chiến khu •
Chiến khu Hoà- Ninh - Thanh còn có tên là Quang Trung •
HN quân sự Bắc Kỳ ( 4/1945) do Ban thường vụ TW Đảng triệu tập chủ trương thành lập chiến khu nguyễn Tri Phương •
Cao trào Kháng Nhật ở vùng núi, trung du Bắc Kỳ với hình thức khởi nghĩa từng phần •
Đô thị với hình thức vũ trang tuyên truyền và diệt trừ gian ác •
“ Phá kho thóc Nhật để cứu đói” diễn ra sôi nổi ĐB Bắc Bộ, Bắc Trung Bộ HNTW 1 HN TW 2 HN TW 5 HN TW 6 HN TW 7 HNTW 8 ( 10/1930) (7/1936) (3/1938) (11/1939)
(11/1940) (5/1941) Địa Hương Cảng, Thượng Bà Điểm, Bắc Ninh Cao Bằng điểm TQ Hải, TQ Gia Định Tổng Trần Phú( 7 Nguyễn Văn Cừ Nguyễn Văn Nguyễn Trường Hà Huy Tập Bí thư uỷ viên) Cừ Văn Cừ Chinh Chủ trì Lê Hồng Trường HCM Phong Chinh lOMoAR cPSD| 58097008
Ndung - ĐCS VN đổi -tạm gác
-7/1939: “Tự chỉ -Chủ trương - nhấn mạnh
tên thành ĐCS khẩu hiệu trích” - Nguyễn điều chỉnh giải phóng Đông Dương “độc lập
Văn Cừ → thẳng chiến lược dân tộc là nv - Thành lập dân tộc”,
thắn chỉ rõ những CM của cấp thiết hội phản đế
“CM ruộng sai lầm, khuyết Đảng nhất đồng đất” điểm và những -Thành lập - giải
minh( 18/11/1 -chủ trương bài học cần thiết chính quyền quyết vấn đề 930) thành lập trong lãnh đạo nhà nước với dân tộc mặt trận Đảng hình thức trong khuôn nhân dân cộng hoà dân khổ từng phản đế chủ nước Đông - Thành lập Đông Dương Mặt trận dân Dương. tộc thống - khởi nhất phản đế nghĩa vũ Đông Dương trang là nv trung tâm - Thành lập mặt trận Việt Minh
- Ctranh TG thứ 2 bùng nổ 1939
- 9/1940, Phát xít Nhật xâm lược vào nước ta
- 27/9/1940, Khởi nghĩa Bắc Sơn
- 23/11/1940, Khởi nghĩa Nam Kỳ → lá cờ đỏ sao vàng lần đầu tiên xuất hiện
- 13/1/1941, Binh biến Đô Lương
- 28/1/1941, HCM về Cao Bằng sau 30 năm bôn ba
- 25/10/ 1941, Mặt trận độc lập đồng minh Việt Minh thành lập: •
tên tổ chức quần chúng: Cứu quốc
- Cuối 1941, HCM thành lập đội vũ trang ở Cao Bằng gồm 12 chiến sĩ
- 1943, Đề cương văn hóa Việt Nam gồm 3 nguyên tắc: dân tộc, khoa học và đại chúng
- 1944, Hội văn hoá cứu quốc ra đời
- 5/1944, Tổng bộ Việt Minh ra chỉ thị “Sửa soạn khởi nghĩa”
- Võ Nguyên Giáp được giao nv thành lập Đội VN tuyên truyền giải phóng quân 22/12/1944 gồm 34
chiến sĩ → có giá trị như cương lĩnh quân sự tóm tắt của Đảng
- 12/3/1945, “Chỉ thị Nhật – Pháp bắn nhau và hành động của chúng ta”: •
Phản ánh tại hội nghị ban thường vụ Trung ương Đảng Tháng 3/1945, bí thư Trường Chinh chủ trì • Kẻ thù: Phát xít Nhật •
Phá kho thóc Nhật cứu đói
- 4/1945: Hội nghị quân sự Bắc Kỳ họp
-5/1945: đội VN giải phóng quân
- 4/6/1945, Khu giải phóng Việt Bắc thành lập: Cao Bằng, Bắc Kạn, Lạng Sơn, Hà Giang, Tuyên Quang, Thái Nguyên
- 13/8/1945, thành lập Uỷ ban khởi Khởi nghĩa toàn quốc → 23h ra “ Quân lệnh số 1” → phát lệnh
tổng khởi nghĩa trong cả nước
- 13-15/8/1945, Hội nghị toàn quốc của Đảng ( Tân Đào) ,do tổng bộ Việt Minh triệu tập, HCM + bí
thư Trường Chinh chủ trì lOMoAR cPSD| 58097008
- 16/8/1945, Đại hội quốc dân(Tân Trào) ở huyện Dương Sơn, Tuyên Quang→ quyết định lập Ủy ban
giải phóng dân tộc VN – HCM làm chủ tịch
- HN Ban thường vụ TW Đảng → quyết định phát động toàn dân nổi dậy tổng khởi nghĩa
- 15/5/1945, thống nhất lực lượng vũ trang thành “VN giải phóng quân”
- 19-8-1945 Khởi nghĩa thắng lợi ở Hà Nội ( mít tinh lớn → vũ trang)
- 23-8-1945 Khởi nghĩa thắng lợi ở Huế
- 25-8-1945 Khởi nghĩa thắng lợi ở Sài Gòn
- Mít Tinh kỷ niệm ngày Quốc tế lao động đầu tiên vào năm 1946 còn kỷ niệm đầu tiền 1/5/1930 Note chương 2:
- Chiến tranh đơn phương ( 1954- 1960) → chiến tranh đặc biệt(1961-1965) “ấp chiến lược” → chiến
tranh cục bộ ( 1965- 1968) “ đổ quân ra trực tiếp”, “ ctranh leo thang ra MB”, “kết thúc chiến dịch
mậu thân 1968” → VN hoá chiến tranh ( 1968- 1973)
- Kẻ thù chính của Vn sau CM t8 /1945 : Pháp
- Các khó khăn sau CM t8: nạn đói, nạn dốt, ngân sách nhà nước trống rỗng, ngoại xâm và nội phản
- Khó khăn lớn nhất sau CMT8 là ngoại xâm
- pp giải quyết nạn đói quan trọng nhất: tăng sản xuất
- 23/9/1945: Pháp nổ súng chiếm Sài Gòn Chợ Lớn →ở đầu cuộc chiến tranh xâm lược VN lần 2
của Pháp → nhân dân nam bộ đứng lên chống pháp
- Chủ trương của Đảng đưa ra để giải quyết những khó khăn đất nước ta gặp phải sau Cách
mạngTháng Tám 1945 được thể hiện chủ yếu → Chỉ thị Kháng chiến kiến quốc.
- Nhiệm vụ hàng đầu trong quá trình chiến đấu chống thực dân pháp → chống đế quốc giành độc lập
- Phương châm chiến lược đánh pháp: lâu dài dựa vào sức mình là chính
-25/11/1945: BCH TW Đảng đã chỉ thị “kháng chiến kiến quốc”
Kẻ thù chính: Pháp •
Mục tiêu: dân tộc giải phóng •
Khẩu hiệu: “ dân tộc trên hết, Tổ quốc trên hết” •
Phương sách đối phó: hòa hoãn để tập trung lực lượng cho kẻ thù chính là Pháp •
Đối nội: Chống Pháp; Độc lập dân tộc; Củng cố chính quyền; Cải thiện đời sống ND Đối
ngoại: “ làm cho nước mình ít kẻ thù và nhiều bạn đồng minh hơn”
Tàu: “Hoa – Việt thân thiện”. Pháp: “độc lập về chính trị, nhân nhượng về KT” •
xd củng cố và bảo vệ cách mạng là nhiệm vụ bao trùm nhất
→ Chỉ thị kháng chiến kiến quốc: đáp ứng đúng nhu cầu cấp bách của CM VN
- 6/1/1946, cuộc tổng tuyển cử đầu tiên → khẳng định tinh thần yêu nước và khối đại đoàn kết dân tộc-
Bp giải quyết nạn đói quan trọng nhất : tăng cường sản xuất
- 1946, HN được xác định là thủ đô
- 28/1/1946 → hiệp ước hoa pháp
- Sách lược của Đảng từ 9/1945 → 2/1946 : hoà với Trung hoa dân quốc đánh Pháp
- 2/3/1946 → kỳ họp quốc hội thứ nhất thành lập chính phủ đầu tiên
- 3/3/1946 → chỉ thị tình hình và chủ trương
- 6/3/1946 → hiệp định sơ bộ ( HCM ký) → Pháp công nhận VN tự do; VN đồng ý để quân Pháp thay thế quân Tưởng ra Bắc
- 9/3/1946 → hiệp định hoà để tiến
- 14/9/1946 → ký tạm ước
- 3/9/1946 → phiên họp đầu tiên của Chính phủ lâm thời
- 3/11/1946 → chính phủ do HCM làm chủ tịch nước ra mắt người dân- 9/11/1946 → hiến pháp đầu
tiên đc thông qua ►Tạm thời hòa hoãn với Tưởng để đánh Pháp:
- Chủ trương HCM: “Triệt để lợi dụng mâu thuẫn kẻ thù; hòa hoãn, nhân nhượng có nguyên
tắc” với Tưởng: lOMoAR cPSD| 58097008
- Để quân tưởng và tay sai khỏi kiếm cớ, Đảng ta đã: biến xung đột lớn thành xung đột nhỏ, biến xung
đột nhỏ thành không có xung đột
- 11/11/1946 → Đảng giải tán lấy tên gọi hội nghiên cứu chủ nghĩa Mác ở Đông Dương
- 12/12/1946 TW Đảng ra chỉ thị kêu gọi toàn dân kháng chiến “ Trường Kỳ kháng chiến” → vì pháp
mạnh hơn về mọi mặt cần có thời gian chuyển hoá lực lượng
- 12/12/1946, chỉ thị “Toàn dân kháng chiến” - Ban thường vụ TW Đảng - 19/12/1946 : •
HCM kêu gọi toàn quốc kháng chiến → lời hịch cứu cuốc, mệnh lệnh chiến đấu •
Ban thường vụ trung ương đảng quyết định phát động cuộc kháng chiến toàn quốc
“ Chúng ta thà hy sinh tất cả chứ không chịu mất nước nhất định không chịu làm nô lệ”
- 19/12/1946, Lời kêu gọi toàn quốc kháng chiến - HCM → kháng chiến toàn quốc bùng nổ →
bước đầu đánh bại kế hoạch đánh nhanh thắng nhanh của Pháp
“Chúng ta muốn hòa bình, chúng ta nhân nhượng, nhưng chúng ta càng nhân nhượng thực dân pháp
càng lấn tới vì chúng quyết tâm cướp nước ta lần nữa.”
“Quyết tử cho Tổ quốc quyết sinh”
“thà hy sinh tất cả chứ không chịu mất nước, nhất định không chịu làm nô lệ”
“ Hời đồng bào, chúng ta phải đứng lên”
- Kháng chiến nhất định thắng lợi - Trường chinh
→ 3 cương lĩnh kháng chiên
- Chiến dịch Thu Đông 1947: đối phó với 3 mũi tấn công của địch lên Việt Bắc
- 2 năm 1946-1947 ở đô thị vĩ tuyến 16 → chặn đứng âm mưu đánh nhanh thắng nhanh của Pháp- giai
đoạn 1946 - 1954, đảng và chính phủ đã thực hiện chủ trương sách lược : kiên quyết phát động và
tiến hành cuộc chiến toàn quốc
- 8/5/1954, hiệp định Giơ ne vơ được ký kết
- Đến đầu năm 1951, tình hình thế giới và cách mạng Đông Dương có nhiều chuyển biến mới đặt ra
yêu cầu bổ sung và hoàn chỉnh đường lối cách mạng, đưa cuộc kháng chiến đến thắng lợi. → hiệp
định Giơ ne vơ được ký kết ( 8/5/1954) - Kế hoạch Nava ( 1953 - 1954 ) - ( 2/1951) Đại hội 2 : •
diễn ra trong hoàn cảnh quân đội ta giữ thế chủ động, pháp thất bại và mỹ từng bước can thiệp •
đưa đảng ra hoạt động công khai lấy tên: Đảng lao động VN •
chính cương nêu 3 tính chất xhvn : nửa phong kiến, 1 phần thuộc địa, dân chủ nhân dân •
nền tảng của nhân dân: nhân dân, công dân, tri thức •
tách ra mỗi nước đông dương mỗi đảng vì cần giải quyết triệt để vấn đề dân tộc - ( 9 /1960) Đại hội 3 •
nội dung lý luận thực tiễn nhất : 2nv tiến hành: cm xhcn miền Bắc và cm dtoc dân chủ mNam - HCM câu nói: •
Miền Nam là máu của máu VN, là thịt của thịt VN.. •
Tất cả chúng ta hãy đoàn kết nhất trí, triệu người như một… •
Chiến tranh có thể kéo dài 5 năm hoặc 10 năm … Ko có gì quý hơn độc lập tự do..” Lời kêu gọi ngày 17/7/1966 •
“Trung Bắc Nam đều là bờ cõi chúng ta, nước ta sẽ nhất định thống nhất..”- Lời kêu gọi đồng
bào, chiến sĩ cả nước 22/7/1954 ► Chống Mỹ 54-75
- 22/7/1954, HCM ra lời kêu gọi đồng bào và cán bộ, chiến sĩ cả nước:” Trung Nam Bắc đều là bờ cõi
của ta, nước ta nhất định sẽ thống nhất,..”
- 10/1954, Thực hiện chỉ thị của BCT - Xứ ủy Nam Bộ thành lập do Lê Duẩn làm Bí thư
- 8/1956 Đề cương đường lối CM VN ở miền Nam – Lê Duẩn
- 1/1959, Hội nghị TW Đảng 15 - khoá II → mở đường cho phong trào “ Đồng khởi” ở miền Nam năm1960 lOMoAR cPSD| 58097008
- 17/1/1960, phong trào Đồng Khởi (Bến Tre) – Nguyễn Thị Định
→ skien đánh dấu CM mNam từ giữ gìn lực lượng sang tiến công, từ khởi nghĩa từng phần sang ctranh CM
- 17/7/1966, Lời kêu gọi của chủ tịch HCM: “ Không có gì quý hơn độc lập tự do”
- Tổng tiến công và nổi dậy tết Mậu Thân 1968 →Chiến tranh cục bộ phá sản, Mỹ chấp nhận đàm
phán tại Hội nghị Paris (5/1968)
- 6/6/1969, Chính phủ CM lâm thời CH VN được thành lập, Huỳnh Tấn Phát làm chủ tịch -
21/1/1973: Hiệp định Pari được kí kết
- 1969, Mỹ mở chiến lược “VN hóa chiến tranh”
- (1954 – 1975) Lãnh đạo xây dựng CNXH ở miền Bắc, kháng chiến chống Mỹ xâm lược, giải phóng
miền Nam, thống nhất Đất nước
(1954 – 1965) Sự lãnh đạo của Đảng đối (1954 -
MB: Khôi phục kinh tế, cải tạo xã hội
với cách mạng 2 miền Nam – Bắc 1960) chủ nghĩa
MN: chuyển CM từ thế giữ gìn lực lượng sang thế tiến công (1960 - MB: Xây dựng CNXH 1965)
MN: phát triển thế tiến công
(1965 – 1975) Lãnh đạo cách mạng cả (1965 -
MB: Xây dựng hậu phương, chống chiến nước 1968) tranh phá hoại của Mỹ
MN: giữ vững thế tiến công, đánh bại
chiến lược “ chiến tranh cục bộ” (1969 -
MB: Khôi phục kinh tế bảo vệ Miền Bắc 1975)
MN: đẩy mạnh cuộc chiến đấu giải phóng Miền Nam
- Chiến Tranh phá hoại miền Bắc lần 1 ( 1964 - 1968): •
5/8/1964, Mỹ dựng lên sự kiện “ Vinh Bắc Bộ” nhằm lấy cớ dùng không quân và hải quân đánh phá MBắc lần 1 •
Mậu thân 1968 → 21/1/1973, kí “Hiệp định Pari” về chấm dứt chiến tranh phá hoại, miền Bắc lập lại hoà bình
- Chiến tranh phá hoại miền Bắc lần 2(1972): •
6/4/1972, chiến tranh phá hoại MBắc lần 2 (rải bom B52 ở Hà Nội) •
1972, trận “Điện Biên Phủ trên không” → đánh bại hoàn toàn ctranh phá hoại của Mỹ
- 21/1/1973, kí “Hiệp định Pari” về chấm dứt chiến tranh phá hoại, miền Bắc lập lại hoà bình , 4 tham
chiến: Hoa Kỳ, VN Dân chủ Cộng hoà, Cộng hoà Miền Nam VN và VN cộng hoà
-Kinh nghiệm chống Pháp: 5 bài học kinh nghiệm
● T1: Đề ra đường lối đúng đắn từ đầu: kháng chiến toàn dân, toàn diện, tự lực cánh sinh
● T2: Vừa kháng chiến vừa kiến quốc = chống đế quốc và chống phong kiến
● T3: Kháng chiến phù hợp giai đoạn: chiến tranh chính quy + du kích, “đánh chắc, chắc thắng”
● T4: Lực lượng vũ trang 3 thứ quân: bộ đội chủ lực, bộ đội địa phương, dân quân du kích lOMoAR cPSD| 58097008
● T5: Nâng cao vai trò lãnh đạo của Đảng, tư tưởng chiến tranh nhân dân của chủ tịch HCM
- Kinh nghiệm chống Mỹ: 4 kinh nghiệm
● T1:gương cao ngọn cờ độc lập dân tộc và chủ nghĩa xã hội nhằm phát huy sức mạnh toàn dân đánh
Mỹ → bài học gtri hàng đầu
● T2: tìm ra pp đấu tranh đúng đắn thực hiện khởi nghĩa toàn dân và ctranh nhân dân
● T3:có công tác chiến đấu giỏi các cấp đảng bộ
● T4:coi trong công tác xây dựng đảng, lực lượng Note chương 3
- ĐH7: muốn làm bạn; ĐH9: sẵn sàng là bạn, đối tác tin cậy, ĐH10: là bạn, đối tác tin cậy, ĐH
11: là bạn, đối tác tin cậy và thành viên có trách nhiệm trong…
- VN ký hợp tác toàn diện với Liên Xô năm 3/11/1978
- Cơ chế quản lý kinh tế kế hoạch hóa tập trung ở VN trước đổi mới dẫn đến → bộ máy nhà nước cồng kềnh
- Việt Nam gia nhập WTO: 7/11/2006
- 2007, VN chính thức được kết nạp là thành viên 150 của WTO
- Ngày 20/9/1977, Việt Nam chính thức gia nhập Liên hợp quốc → thành viên 149
- 28/7/1995, gia nhập ASEAN
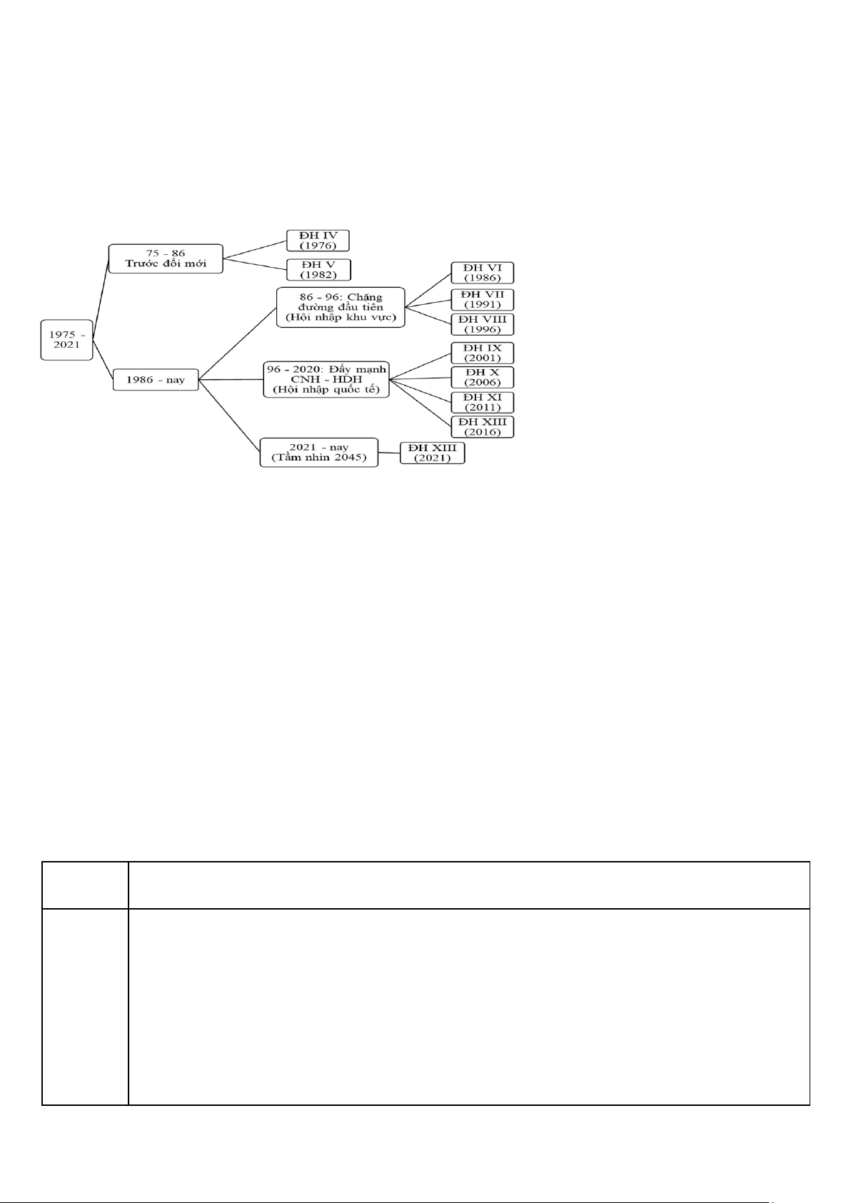
- Tổng bí thư qua các kỳ đại hội •
ĐH 1 (1935) - Ma Cao: Lê Hồng Phong •
ĐH 2 ( 1951) - Tuyên Quang: Trường Chinh •
ĐH 3( 1960), ĐH 4( 1976), ĐH 5 ( 1982) : Lê Duẩn •
ĐH 6 ( 1986): Nguyễn Văn Linh •
ĐH 7 ( 1991), ĐH 8 ( 1996): Đỗ Mười •
ĐH 9 ( 2001), ĐH 10 ( 2006): Nông Đức Mạnh •
ĐH 11( 2011), ĐH 12( 2016), ĐH 13( 2021): Nguyễn Phú Trọng Đại hội Nội dung chính I
- Đại hội đại biểu lần thứ I (3/1935) - Ma Cao, TQ
( 10/1930 ► Bầu Lê Hồng Phong làm Tổng bí thư )
► 3 nhiệm vụ: Củng cố và phát triển Đảng; Vận động và tập hợp quần chúng; chống đế quốc ủng hộ Liên Xô
→ ĐH đánh dấu sự phục hồi hệ thống tổ chức Đảng. ► Quan điểm :
+CM phản đế và CM điền địa phải đi với nhau, ko ưu tiên CM phản đế
+Chính sách Đại hội Ma Cao vạch ra không sát với p trào CM TG lOMoAR cPSD| 58097008 II( 1951) -
Đại hội lần II (11-19/2/1951) tại Tuyên Quang -
Đh bầu BCH TW Đảng gồm 19 uỷ viên, 10 dự khuyết; Bộ chính trị gồm 7 uỷ viên, 1 dự khuyết -
HCM làm chủ tịch Đảng, Trường Chinh lại làm Tổng Bí thư -
Đảng lao động Việt Nam. Thông qua Chính cương Đảng lao động VN của Trường Chinh
→ Đại hội II là đại hội “kháng chiến kiến quốc”, đáp ứng yêu cầu trước mắt và lâu dài của VN
Chính cương của Đảng (2/1951) -
3 tính chất XH VN: dân chủ ND, một phần thuộc địa và nửa phong kiến -
3 Đối tượng: Pháp và bọn can thiệp Mỹ (1st) & Phong kiến phản động
-3 Nhiệm vụ: Đánh đế quốc, giành độc lập (1st) & Xóa bỏ phong kiến, Người cày có ruộng -
Động lực: 4 giai cấp:Công nhân, Nông dân, Tiểu tư sản và Tư sản dân tộc ,
ngoài ra có thân sĩ yêu nước -
Triển vọng phát triển: CM dân tộc dân chủ ND nhất định sẽ tiến lên CNXH
- Chính cương nêu ra 15 chính sách lớn của Đảng III ( -
9/1960, Đại hội Đảng toàn quốc lần 3 họp tại thủ đô Hà Nội 1960) -
HCM: “ĐH này là ĐH xd CNXH ở MBắc và đấu tranh hòa bình thống nhất nước nhà” -
HCM lại làm chủ tịch đảng, Lê Duẩn làm tổng bí thư -
Chủ trương: hoàn thành thống nhất nước nhà, đưa cả nước tiến nhanh, tiến mạnh,
tiếng vững chắc lên CNXH ► Đường lối: • Bắc: ↑ CM XHCN •
Nam: ↑ CM dân tộc dân chủ ND
► Về hoà bình, thống nhất: Hòa bình nhưng luôn cảnh giác, sẵn sàng đánh Mỹ nếu
cần ► Mục tiêu chiến lược: 2 miền - 2 chiến lược ≠ NHƯNG mục tiêu chung : đều
muốn giải phóng MNam, thống nhất đất nước ► Vai trò: •
CMXHCN MBắc: quyết định NHẤT •
CM dân tộc dân chủ ND MNam: quyết định TRỰC TIẾP ► Triển vọng
CM: Nam Bắc 1 nhà ► Xây dựng CNXH Bắc: •
Tiến thẳng lên CNXH, không trải qua Tư bản CN •
“Sở hữu cá thể → Sở hữu toàn dân & tập thể”; “sản xuất Nhỏ → sản xuất Lớn” •
Công nghiệp hóa XHCN → nhiệm vụ trung tâm trong thời kỳ quá độ
⇒ đường lối giương cao còn cờ độc lập dân tộc và chủ nghĩa xã hội
►HẠN CHẾ: con đường đi lên CNXH giản đơn, không dự kiến chặng đường đầu tiên
của thời kỳ quá độ
► Đề ra Kế hoạch 5 năm lần T1 (1961 – 1965): Thực hiện 4 năm thì phải chuyển
hướng do ctranh phá hoại miền Bắc của Mỹ lOMoAR cPSD| 58097008 IV -
Họp từ ngày 14→ 20/12/1976 (1976) -
Đảng Lao Động VN → ĐCS VN, Lê Duẩn lại làm tổng bí thư -
Tổng kết quá trình CM dân tộc, dân chủ ở nước ta và đề ra đường lối CM XHCN trong thời kỳ mới -
3 đặc điểm VN trong giai đoạn mới: •
T1: (1st) KT phổ biến sản xuất nhỏ, tiến thẳng lên CNXH, bỏ qua phát triển Tư bản CN •
T2: Tiến lên CNXH có: thuận lợi nhưng cũng còn nhiều khó khăn •
T3: Đấu tranh giữa thế lực CM và phản CM còn gay go, quyết liệt -
4 đặc trưng CNXH: Sản xuất lớn, văn hóa mới, con người mới, chuyên chính vô sản -
Xác định 2 đường lối chung và 2 đường lối riêng của CM XHCN - 2 đường lối chung •
3 cuộc CM: khoa học – kĩ thuật (1st), quan hệ sản xuất – tập thể, tư tưởng và văn hóa •
Ưu tiên ↑ Công nghiệp nặng “trên cơ sở” Nông nghiệp + Công nghiệp nhẹ →
so sánh với ĐH III : ↑ Công nghiệp nặng “đồng thời” ↑ Nông nghiệp + Công nghiệp nhẹ) •
KT trung ương + địa phương • Chuyên chính vô sản
Đẩy mạnh CNH XHCN là nhiệm vụ trung tâm trong TKQĐ lên CNXH -
8/1979, HNTW 6 khoá IV , Khắc phục khuyết điểm, phá bỏ rào cản để “sản xuất
bung ra” -> Bước đột phá 1st -
1/1981, Trước hiện tượng “khoán chui”, ra chỉ thị 100-CT/TW, thu hoạch vượt
mức khoán sẽ được hưởng và tự do mua bán -> Hiện tượng tiêu cực, lãng phí giảm đi đáng kể lOMoAR cPSD| 58097008 V (1982) -
Nông nghiệp là mặt trận hàng đầu tạo tiền đề cho CNH “Chặng đường đầu tiên”- Họp từ 27 → 31/3/1982 -
Nước ta đang ở chặng đường 1st của thời kì quá độ -
CM VN có 2 nv chiến lược: xay dung CNXH ( 1st) + bảo vệ tổ quốc -
↑ Nông nghiệp (1st), hàng tiêu dùng + Công nghiệp nhẹ (2nd), Công nghiệp nặng
(3rd) - HNTW 6 khoá V (7/1984): 1,đẩy mạnh thu mua, quản lý chặt chẽ thị trường tự do;
2, điều chỉnh giá, lương phù hợp thực tế -
HNTW 7 khoá V (12/1984): Phải tiếp tục coi mặt trận sản xuất nông nghiệp
hàng đầu -HNTW 8 khoá V (6/1985):→ Bước đột phá 2nd •
xoá bỏ cơ chế quan liêu bao cấp •
Giá- lương -tiền (giá bù đắp CP thực tế, thả nổi giá -> 1 giá)--> là khâu đột phá •
Cơ chế KH hóa tập trung -> Hạch toán, kinh doanh XHCN •
Vội vàng đổi tiền và điều chỉnh giá lương khi chưa chuẩn bị đủ -> Khủng hoảng trầm trọng hơn
►HN BCT khóa V (8/1986): “Kết luận đối với một số vấn đề thuộc về quan điểm KT”
> Bước đột phá 3rd •
Cơ cấu sản xuất: Lấy nông nghiệp là mặt trận hàng đầu 1st, “ra sức” ↑ Công
nghiệp nhẹ, ↑ Công nghiệp nặng ở quy mô phù hợp (vừa và nhỏ) •
Cải tạo XHCN: Phải đi qua những bước trung gian, quá độ từ thấp đến cao. Nhận
thức đặc trưng của thời kỳ quá độ là nền kte nhiều thành phần •
Cơ chế quản lý: ↑ quy luật kinh tế, dùng đúng đắn quan hệ hàng hóa – tiền tệ; địa
phương, đơn vị KT có quyền tự chủ VI - Họp 15→ 18/12/1986 (1986)
- ĐH VI có 4 bài học: • lấy dân làm gốc •
xuất phát từ thực tế, hành động khách quan •
kết hợp sức mạnh dân tộc + thời đại • đảng cầm quyền - Kinh tế: •
↑ nền KT nhiều thành phần •
3 chương trình KT lớn: lương thực – thực phẩm, hàng tiêu dùng và hàng xuất khẩu
-> Sản xuất đủ dùng và có tích lũy •
Giải quyết vấn đề cấp bách: phân phối, lưu thông •
5 phương hướng ↑ KT
- Xã hội:4 chính sách: •
kế hoạch hóa dân số, giải quyết việc làm công bằng xã hội XH bảo trợ XH,.. •
đáp ứng nhu cầu giáo dục, văn hoá, tăng cường sức khoẻ - 4/1987, HNTW 2 khoá VI chỉ thị: lOMoAR cPSD| 58097008 •
4 giảm: ↓ bội chi, ↓ tăng giá, ↓ lạm phát, ↓ khó khăn đời sống ND •
Thực hiện cơ chế 1 giá và chế độ lương thống nhất -
Luật đất đai đc ban hành 1987 -
11/1987, QĐ 217 – HĐBT của Hội đồng Bộ trưởng trao quyền tự chủ cho các DN -
1/1/1988, Luật đầu tư nước ngoài được quốc hội khóa VIII thông qua -
5/4/1988, Nông nghiệp: Nghị quyết 10 BCT (khoán 10) – Nông dân được nhận
khoán và canh tác trên diện tích ổn định trong 15 năm; bảo đảm có thu nhập từ 40% sản lượng khoán trở lên -
Công nghiệp: Cơ chế tập trung quan liêu, bao cấp → Kinh doanh XHCN - Cải
tạo XHCN: Công nhận sự tồn tại lâu dài của nhiều thành phần KT - 3/1989, HNTW 6 khoá VI: •
dùng khái niệm hệ thống chính trị ( thay cho chuyên chính vô sản) •
6 nguyên tắc chỉ đạo công cuộc đổi mới ( Nguyên tắc 1: là đi lên chủ nghĩa xã
hội là con đường tất yếu của nước ta, là sự lựa chọn sáng suốt của Bác Hồ. Đổi
mới ko phải là thay đổi mục tiêu, mà làm cho nó được thực hiện tốt hơn bằng quan niệm đúng đắn..) -
3/1990, HNTW 8 khoá VI: → cần nhận rõ nguyên nhân dẫn đến khủng hoảng ở
Liên Xô và các nước XHCN Đông Âu: •
Khuynh hướng sai lầm, hữu khuynh của người lãnh đạo Liên Xô trong cải tổ •
Các thế lực đế quốc và phản động quốc can thiệp, phá hoại, thực hiện diễn biến hòa bình
-> HNTW 6 và HNTW 8 tập trung giải quyết những vấn đề cấp bách trong xd Đảng
►Từ 1990, Đối ngoại: “thêm bạn, bớt thù”, bình thường hóa quan hệ VN - TQ, VN - Hoa kỳ
Lần đầu tiên VN xuất khẩu gạo: 1,4 triệu tấn (1989) lOMoAR cPSD| 58097008 VII - Họp 24 → 27/6/1991 (1991) -
Đỗ Mười làm Tổng Bí thư Đảng -
Lần 1s giương cao ngọn cờ tư tưởng HCM: “ĐCS VN lấy CN Mác Lênin và tư tưởng HCM làm kim chỉ nam.” -
Chủ đề: “Đại hội của trí tuệ - đổi mới, dân chủ - kỷ cương – đoàn kết” -
Gồm 2 văn kiện: “Cương lĩnh xd đất nước trong thời kỳ quá độ lên CNXH” và
“Chiến lược, ổn định và phát triển KT - XH đến năm 2000” -
(Cương lĩnh 1991): 5 bài học lớn, 6 đặc trưng XHCN và 7 phương hướng xd XHCN •
6 đặc trưng: do nhân dân lđ làm chủ + có nền kte ptrien cao dựa trên lực lượng sx
hiện đại và chế độ công hữu + có nền văn hoá tiên tiến, đậm đà bản sắc dân tộc +
con người đc giải phóng khỏi áp bức, bóc lột, có cuộc sống ấm no, có dkien phát
triển toàn diện cá nhân + các dân tộc trong nc bình đẳng, đoàn kết giúp đỡ cùng
tiến bộ + có mối hữu nghị hợp tác với nhân dân thế giới -
Chiến lược ổn định và phát triển KT - XH đến năm 2000 •
Mục tiêu: đến năm 2000, ra khỏi khủng hoảng, vượt qua tình trạng nước nghèo và kém ↑ •
Chiến lược: phát triển kt-xh theo con đường củng cố độc lập dân tộc , xd CNXH
+ phát triển nền kte hàng hoá nhiều thành phần theo cơ chế quản lý thị trường có quản lý nhà nước •
Động lực chính: Vì con người, do con người, giải phóng sức sản xuất, khơi dậy
mọi tiềm năng của mỗi cá nhân, mỗi tập thể lao động
->Tổng kết qua 5 năm đổi mới 1986 - 1991: 5 bài học -
Quốc hội thông qua Hiến pháp 1992 -
6/1993, HNTW 5 khoá VII đưa ra chính sách với nông dân, nông nghiệp và nông thôn; lOMoAR cPSD| 58097008
coi nông nghiệp là 1st -
7/1994, HNTW 7 khoá VII: ↑ công nghiệp, công nghệ và xd giai cấp công nhân trong giai đoạn mới -
“tinh thần quốc phòng an ninh vững chắc, dân giàu, nước mạnh, xã hội công bằng,
văn minh” → chưa có “dân chủ” -
Đối ngoại: HNTW 3 (2/1992) mở rộng, đa dạng hoá, đa phương hoá quan hệ đối
ngoại cả về chính trị, kinh tế… •
11/1991, VN bình thường hóa quan hệ với TQ •
28/7/1994, VN phê chuẩn tham gia Công ước về luật biển 1982 của Liên Hợp Quốc •
11/7/1995, thiết lập quan hệ ngoại giao VN – Hoa Kỳ •
Cuối năm 1995, có quan hệ ngoại giao với 160 nước, quan hệ buôn bán với trên 100 nước -
1/1994, Hội nghị Đại biểu toàn quốc giữa nhiệm kỳ của Đảng (lần 1st tổ chức): •
Chỉ ra 4 nguy cơ: 1 nguy cơ tụt hậu về KT + nguy cơ lệch hướng CNXH + nguy
cơ nạn tham nhũng + nguy cơ diễn biến hoà bình •
Xd Nhà nước pháp quyền VN của ND, do ND, vì ND (lần 1st khẳng định) -
1/1995, HNTW 8 khoá VII •
nhận thức “XD nhà nước pháp quyền XHCN VN của ND, do ND, vì ND” •
“quyền lực nhà nước là thống nhất, có sự phân công, phối hợp chặt chẽ giữa các
cơ quan thực hiện 3 quyền” •
con người là nhân tố quyết định, là động lực to lớn nhất lOMoAR cPSD| 58097008 VIII - Họp 28/6 → 1/7/1996 (1996) -
Bổ sung mục tiêu xd XHCN: dân giàu, nước mạnh, xã hội công bằng, văn
minh - Nhiệm vụ: chuẩn bị tiền đề cho CNH đã cơ bản hoàn thành, cho phép chuyển
sang thời kỳ mới đẩy mạnh CNH – HĐH đất nước
→Hoàn thành chặng đường đầu tiên →Chuyển sang chặng đường tiếp theo -
Cơ bản ra khỏi khủng hoảng XH -
Tổng kết 10 năm đổi mới (1986 – 1996) và nêu ra: •
6 bài học (có: đổi mới KT + chính trị ngay từ đầu, KT làm trọng tâm; xd KT hàng hóa nhiều thành phần) •
6 quan điểm chỉ đạo về CNH, HĐH
1.“ CNH, HĐH là sự nghiệp của toàn dân, của mọi thành phần kinh tế trong đó
nhà nước giữa vai trò chủ đạo”**
2.“ Lấy việc phát huy nguồn lực con người là yếu tố cơ bản cho sự phát triển nhanh và bền vững”***
3.“ Khoa học và công nghệ là động lực của CNH, HĐH”
4.Hiệu quả KT - XH làm tiêu chuẩn 5.Kết hợp KT với QPAN
6.Giữ vững độc lập tự chủ -
Hạn chế: ĐH VIII chưa đề cập vấn đề dân chủ -
12/1996, HNTW 2 khóa VIII: ban hành 2 NQ •
NQ số 2 - NQ/HNTW coi giáo dục – đào tạo cùng với KH-CN là quốc sách hàng
đầu, là nhân tố quyết định tăng trưởng KT và ↑ XH •
NQ số 2 - NQ/HNTW định hướng phát triển KH- KT -
6/1997, HNTW 3 khóa VIII phát huy quyền làm chủ của ND, có 3 yêu cầu lớn: •
T1: Dân chủ đại diện + Dân chủ trực tiếp •
T2: Công chức nhà nước tận tụy phục vụ ND
T3: Tăng cường lãnh đạo của Đảng với Nhà nước -
12/1997, HNTW 4 khóa VIII bầu đồng chí Lê Khả Phiêu làm Tổng bí thư
- 2/1998, BCT ban hành chỉ thị 30-CT/TW về quy chế dân chủ - 7/1998, HNTW 5 khóa VIII : •
Ban hành NQ số 3 NQ/TW xd và ↑ nền văn hóa VN tiên tiến, đậm đà bản sắc
dân tộc với 5 quan điểm •
Văn hóa là nền tảng tinh thần của XH, là mục tiêu, động lực thúc đẩy ↑ KT – XH
10 nhiệm vụ xd và ↑ văn hóa
-> NQTW 5 khóa VIII được ví như Tuyên ngôn văn hóa của Đảng trong thời kỳ CNH – HĐH -
8/1999, HNTW 7 xác định rõ chức năng, nhiệm vụ và tổ chức các ban của Đảng lOMoAR cPSD| 58097008 IX -
ĐH 9 đánh dấu bước trưởng thành trong nhận thức về vận dụng sáng tạo chủ (2001) nghĩa Mác - Lênin - Họp 19→ 22/4/2001 -
Kết quả chiến lược ổn định và phát triển đến năm 2000: tổng sp tăng gấp đôi
1990 - Mục tiêu Chiến lược ↑ KT XH 10 năm tiếp theo (2001 – 2010): đến năm 2020
nước ta cơ bản trở thành 1 nước công nghiệp theo hướng hiện đại, đưa GDP năm 2010
lên gấp đôi so với năm 2000 -
Đảng và ndan quyết tâm xd đất nước theo con đg XHCN trên nền tảng chủ nghĩa MácLênin VÀ TTHCM -
“Con đường quá độ bỏ qua chế độ TBCN, tức là bỏ qua xác lập thống trị của
QHSX và kiến trúc thượng tầng” → rất khó và phức tạp -
“Quan hệ các giai cấp tầng lớp là quan hệ hợp tác và đấu tranh trong nội bộ nhân dân, đoàn kết…” -
Động lực: đại đoàn kết toàn dân trên cơ sở liên minh công nhân +nông dân + tri
thức do Đảng lãnh đạo -
Chủ đề: Tiếp tục hoàn thiện KT thị trường định hướng xhcn, thực hiện “dân giàu,
nước mạnh, XH công bằng, dân chủ, văn minh” -
Kinh tế: nhấn mạnh mô hình KT thị trường định hướng XHCN coi đây là mô hình
tổng quát thời kỳ quá độ -
Văn hóa: xây dựng văn hóa VN tiên tiến, đậm đà bản sắc dân tộc là nền tảng tinh
thần của XH, động lực thúc đẩy ↑ KT-XH -
Đối ngoại: VN “sẵn sàng” là bạn, là đối tác đáng tin cậy của các nước trong cộng
đồng quốc tế, phấn đấu vì hòa bình, độc lập và phát triển → Đánh dấu bước chuyển biến về chất -
HNTW 3, NQ 05 - NQ/TQ ( 9/2001)nâng cao hiệu quả DN nhà nước -HNTW 5 ( 3/2002) •
Thống nhất nhận thức về sự cần thiết ↑ KT tập thể •
Coi KT tư nhân là bộ phận quan trọng của KT quốc dân •
Đưa ra nhiệm vụ chủ yếu của công tác tư tưởng, lý luận của Đảng trong tình hình mới - Luật đất đai 1987 -
HNTW 7 (3/2003 ) •
Đất – quyền sử dụng toàn dân nhưng không có quyền sở hữu (Nhà nước đại diện
chủ sở hữu và thống nhất quản lý đất) •
Ban hành 3 Nghị Quyết quan trọng( 23,24,25): phát huy sức mạnh đại đoàn kết
dân tộc, công tác dân tộc đạt đc nhiều thành tựu, công tác tôn giáo là vấn đề chiến lược -
HNTW 8(7/2003) ban hành Chiến lược Bảo vệ Tổ quốc trong tình hình mới -
3/2004, BCT NQ số 36- NQ/TW: coi ng VN ở nước ngoài là 1 bộ phận không tách
rời, là nguồn lực của cộng đồng dân tộc VN
- 27/3/2003, chỉ thị 23-CT/TW: ↑ nghiên cứu, tuyên truyền, giáo dục tư tưởng HCM lOMoAR cPSD| 58097008 X (2006) - Họp 18 → 25/4/2006
►Chủ đề: “Nâng cao năng lực lãnh đạo và sức chiến đấu của Đảng, phát huy sức
mạnh toàn dân tộc, đẩy mạnh toàn diện công cuộc đổi mới, sớm đưa nước ta ra
khỏi tình trạng kém ↑” ►5 bài học: •
1: kiên định mục tiêu độc lập dân tộc, CNXH trên nền tảng tư tưởng Mác + HCM •
2: đổi mới toàn diện, đồng bộ, có kế thừa, có bước đi, hình thức và cách thức phù hợp •
3: đổi mới vì lợi ích của dân, phát huy vai trò chủ động, sáng tạo của dân •
4: phát huy nội lực + khai thác ngoại lực + sức mạnh dân tộc, thời đại •
5: nâng cao năng lực lãnh đạo, sức chiến đấu của Đảng, ko ngừng đổi mới tổ
chức, hoạt động hệ thống ctri, xây dựng và hoàn thiện nền dân chủ XHCN quyền lực về dân
►8 đặc trưng cnxh (= 6 đặc trưng Cương lĩnh 1991 + 2 đặc trưng mới là: dân giàu,
nước mạnh, công bằng, “dân chủ”, văn minh và Nhà nước pháp quyền XHCN) → đã
có thêm “ dân chủ” và dân chủ đứng sau công bằng, pb với đh 11( dân chủ đứng trước công bằng -
Thành tố đầu tiên của chủ đề ĐH: Chú trọng hàng đầu đến nhiệm vụ then chốt là
“xây dựng, chỉnh đốn Đảng” →làm sáng tỏ bản chất Đảng
►Cái mới ĐH X là làm sáng tỏ bản chất của Đảng: ĐCSVN là đội tiên phong của giai
cấp công nhân, đồng thời là đội tiên phong của ND lao động và dân tộc VN, đại biểu
trung thành lợi ích của giai cấp công nhân, của ND lao động và của dân tộc
-Quan điểm nổi bật: cho phép đảng viên làm KT tư nhân -
Nội dung mới trong thành tố thứ 2 chủ đề ĐH “Phát huy sức mạnh toàn dân tộc”.
-Nội dung mới trong thành tố thứ 3 “đẩy mạnh toàn diện công cuộc đổi mới”: •
Đẩy mạnh toàn diện công cuộc đổi mới, KT tri thức → lần 1st sử dụng KT tri thức •
↑ quan hệ đối ngoại, chủ động, tích cực hội nhập KT quốc tế, Việt Nam là bạn, đối tác tin cậy - HNTW 4 (2/2007) •
ban hành Chiến lược biển VN đến năm 2020.
→Quan điểm chỉ đạo của Đảng: Nước ta phải trở thành quốc gia mạnh về biển, làm giàu từ biển. •
đã sắp xếp bộ máy các cơ quan Đảng gọn hơn - HNTW 5 (7/2007) •
Tăng kiểm tra, giám sát của Đảng •
Đổi mới phương thức lãnh đạo Đảng đối với hệ thống chính trị •
Ban hành NQ về công tác tư tưởng, lý luận, báo chí trước yêu cầu mới - HNTW6 , NQ 21 NQ/TW •
về tiếp tục hoàn thiện thể chế kt thị trường định hướng xhcn Xd giai cấp công nhân
→ Quan niệm chỉ đạo của TW: Nhận thức, vận dụng quy luật khách quan của nền kt thị
trường+ gắn kết hài hoà tăng trưởng kte với tiến bộ, công bằng xh+ chủ động và tích cực hội nhập kte qte •
Nâng cao năng lực lãnh đạo, sức chiến đấu của Đảng và chất lượng đội ngũ cán bộ, đảng viên -
7/2008, HNTW 7 khoá X: •
đánh giá 3 vấn đề Nông nghiệp, nông dân, nông thôn → lần 1st đưa ra quyết sách lOMoAR cPSD| 58097008 mạnh mẽ.
→ Quan niệm chỉ đạo của TW: nông nghiệp, nông dân, nông thôn có vị trí chiến lược +
CNH, HĐH là nv quan trọng hàng đầu Công tác nhanh niên -
2008, VN thoát khỏi nước nghèo -
5/2008, QH khóa XII mở rộng địa giới hành chính Hà Nội -
11/2006: BCT khóa X tổ chức “Học tập và làm theo tấm gương đạo đức HCM”
Note 2013: Học tập và làm theo phong cách quần chúng HCM
2015: Học tập và làm theo tấm gương đạo đức HCM về trung thực, trách nhiệm -
11/2006, đăng cai và tổ chức thành công APEC lần thứ 14 -
2007, VN chính thức được kết nạp là thành viên 150 của WTO -
2008, hoàn thành phân giới cắm mốc đất liền với TQ (hiệp ước biên giới trên đất
liền VN - TQ kí năm 1999) -
2009: năm ngoại giao, văn hoá
-> ĐH X là dấu mốc quan trọng trong tiến trình đẩy mạnh CNH-HĐH lOMoAR cPSD| 58097008 XI -
CNH - HĐH gắn với phát triển bền vững (2011) - Họp 12 - 19/1/2011 -
Thông qua: Cương lĩnh xây dựng đất nước 2011 + Chiến lược phát triển kte- xã hội 2011- 2020 -
Cương lĩnh 2011 kết cấu 4 phần: •
quá trình CM VN và những bài học kinh nghiệm: 5 bài học lớn quá độ lên cnxh ở vn: •
bổ sung 2 vde: chống khủng bố và ứng phó với biến đổi khí hậu •
“ dân giàu, nước mạnh, dân chủ, công bằng, văn minh” → đưa dân chủ
lên trước công bằng •
8 phương hướng xây dựng cnxh •
cần giải quyết 8 mối quan hệ lớn •
Những định hướng về kte, văn hoá, xh,.. •
►4 thành phần kte: kte nhà nước, kte tập thể, kte tư nhân, kte có vốn đầu
tư → bớt 1 cái so vs đh 10 •
đối ngoại: là bạn, đối tác tin cậy và “là thành viên có trách nhiệm trong
cộng đồng qte” → có thêm “ là thành viên..” so với đh 10 •
mặt trận tổ quốc VN hđ theo ng tắc: tự nguyện, hiệp thương dân chủ, thống nhất hành động •
►ĐCSVN là đội tiên phong của giai cấp công nhân, đồng thời là đội
tiên phong của ND lao động và dân tộc VN, đại biểu trung thành lợi
ích của giai cấp công nhân, của ND lao động và của dân tộc, đồng thời
khẳng định: Đảng lấy CN Mác và TTHCM làm nền tảng tư tưởng, kim
chỉ nam cho hành động, lấy tập trung dân chủ làm nguyên tắc cơ bản
Chiến lược phát triển kte- xã hội 2011-2020: •
phát triển nhanh, phát triển bền vững •
3 đột phá chiến lược
nêu ra 5 kinh nghiệm - HNTW 4 (1/2012): •
Chủ trương xd hệ thống kết cấu hạ tầng đồng bộ nhằm đưa VN cơ bản trở
thành Nước công nghiệp theo hướng hiện đại vào năm 2020 •
NQ số 12 NQ/TW: 3 vấn đề cấp bách xd Đảng - HNTW 5 khoá XI (5/2012): •
Đất đai là tài nguyên vô cùng quý giá, là hàng hoá đặc biệt -
BCT ra chỉ thị số 03, (5/2011): tiếp tục đẩy mạnh việc học tập và làm theo tấm gương lOMoAR cPSD| 58097008 đạo đức HCM -
HNTW 6 khoá XI (10/2012): NQ số 20 - NQ/TW mục tiêu đến năm 2020, KH-
CN thuộc nhóm các nước dẫn đầu ASEAN; 2030, trình độ tiên tiến TG -
HNTW 9 khoá XI (5/2015): NQ số 33 - NQ/TW xây dựng và phát triển văn hoá,
Con người đáp ứng phát triển bền vững của đất nước: 5 quan điểm xd -
HNTW 7 khoá XI (6/2013):NQ số 24 - NQ/TW về chủ động ứng phó biến đổi
khí hậu, tài nguyên & môi trường -
HNTW 8 khoá XI (11/2013):NQ “Chiến lược bảo vệ tổ quốc trong tình hình
mới (kế thừa HNTW 8 khóa IX) -
Đối ngoại: Quan hệ đối ngoại mở rộng, ngày cảng đi vào chiều sâu. •
2015, thiết lập qhe đối tác chiến lược với 15 nước, đối tác toàn diện với 10 nước;
quan hệ đối tác chiến lược lĩnh vực với Hà Lan •
2012, 36 nước công nhận cơ chế thị trường lOMoAR cPSD| 58097008 XII (2016)
►Chủ đề: “Tăng cường xd Đảng trong sạch, vững mạnh; phát huy sức mạnh toàn dân
tộc, dân chủ XHCN; đẩy mạnh toàn diện, đồng bộ công cuộc đổi mới; bảo vệ vững chắc
tổ quốc, giữ vững môi trường hòa bình, ổn định; phấn đấu sớm đưa nước ta cơ bản trở
thành nước công nghiệp theo hướng hiện đại” -
Là đại hội “Đoàn kết – dân chủ - kỷ cương – đổi mới”- 5 bài học
►Nhiệm vụ TQ phát triển đất nước 5 năm 2016- 2020 •
đổi mới mô hình tăng tưởng, cơ cấu nền kte, đẩy mạnh CNH, HĐH •
hoàn thiện, phát triển nền kte thị trường định hướng xhcn •
đổi mới căn bản, toàn diện giáo dục, phát triển nhân lực • phát triển kh-cn •
quản lý, thực hiện tiến bộ, công bằng xh •
quản lý tài nguyên, bảo vệ môi trường, chống biến đổi khí hậu •
tăng cường an ninh, quốc phòng •
nâng cao hoạt động đối ngoại, tích cực hội nhập qte •
phát huy sức mạnh đại đoàn kết • phát huy dân chủ •
xây dựng và hoàn thiện nhà nước pháp quyền xhcn •
xây dựng đảng trong sạch ►6 nhiệm vụ trọng tâm: •
Tăng cường xây dựng, chỉnh đốn đảng •
xây dựng tổ chức bộ máy toàn hệ thống chính trị tinh gọn •
tập trung thực hiện các giải pháp nâng cao chất lượng tăng trưởng •
kiên quyết, kiên trì đấu tranh bảo vệ độc lập, chủ quyền •
thu hút mạnh mẽ mọi nguồn lực •
phát huy nhân tố con người -
NQ số 5 - NQ/TW( 1/1/2016) → tiếp tục đổi mới mô hình tăng trưởng, nâng cao
chất lượng tăng trưởng, năng suất lao động - HNTW 4 ( 10/2016)
→ “Thực hiện hiệu quả tiến trình hội nhập quốc tế, giữ vững ổn định chính trị xã hội
trong hoàn cảnh nước ta tham gia các hiệp định tự do thương mại thế giới”
→Đối ngoại : “ Kiên định đường lối đối ngoại độc lập, tự chủ, đa dạng hoá qhe qte, tích cực hội nhập kte qte”
→ NQ số 04-NQ/TW: tăng cường xây dựng, chỉnh đốn đảng, ngăn chặn đẩy lùi suy thoái
đạo đức chính trị, “ tự diễn biến”, “tự chuyển hoá” chỉ rõ 27 điều ►(HNTW 5 – 5/2017) :
→hoàn thiện thể chế kte thị trường là một nhiệm vụ chiến lược, là khâu đột phá quan