
lOMoARcPSD|61096548
Nhom10 - quản lý kho hàng
Công nghệ phần mềm (Trường Đại học Mở Hà Nội)

lOMoARcPSD|61096548
!"
#$%
&'()*+, -./0+12+34+- !356)789+-%
-./0+-&: ;+3
8.<+=+3!#>$?@?>%
-./0+A4(+-
-./0+B.C:8+-
356,#? DE,#>F# 35G,H

lOMoARcPSD|61096548
I)(1, 3J+6I6K.L+MNOA+3(+-);1:P+-)/6A/)Q+3 G14(+-
1A4'1*+OR6P+,7J+-./*+4(+-F
S:MS:
38T+-,3L4UA)3V)3C+-
#F 1D1)31V.'I:P+-)/ G14(+-
?F 31V6'S:TOL+
>F T:W.)X:3Y:
ZF B./)7=+3[\MQ
38T+-,3]+)Q:3)312)^2
F 3]+)Q:3)312)^2
#F 1_.`a.Ub:GUb
?F c]/de+-O1_.`aMDE:TOL+
>F c]/de+-O1_.`a).J+)e
ZF 1_.`aMDE:31)12)
HF 1_.`a:GU\dS+-
@F 1_.`a)71_+^3G1
fF 1_.`a)3(+3E3J+
F 312)^2dgM1V.
#F (+-
?F <+-+3hE
>F (+-[.W)
ZF (+-+3hE
HF 312.[.W)E312.+3hE
@F 3(:.+-:WE

lOMoARcPSD|61096548
fF 3A:33(+-
38T+-,iL+E3j6
#F 1G4d1V+
?F 4db
k1+51`J.
Ngày nay, ngành Công nghệ thông tin phát triển rất nhanh chóng và ứng dụng ngày
càng rộng rãi trong cuộc sống và trong các công tác quản lý của các công ty lớn,
bệnh viện trường học, trụ sở ủy ban… đặc biệt là trong công tác quản lý bán hàng. Nó
có tác dụng thiết thực đối với đời sống con người, giúp cho người quản lý có cái nhìn
tổng thể mà chi tiết thông tin được lưu trữ đầy đủ, cập nhật hàng ngày, nâng cao hiệu
quả làm việc, tiết kiệm sức làm việc.
Hiện nay linh kiện máy tính trên thị trường và các thiết bị điện tử là rất nhiều,

lOMoARcPSD|61096548
cùng với rất nhiều chủng loại và nguồn gốc xuất xứ. với niềm đam mê tìm hiếu những vấn đề
liên quan đến chuyên ngành học tập Công nghệ thông tin của mình, chúng em đã quyết định
chọn đề tài quản lý bán hàng: linh kiện máy tính. Với kiến thức thực tế và qua quá trình tìm hiểu
thực trạng của hệ thống bán hàng chúng em đã thu được một số kết quả.

lOMoARcPSD|61096548
38T+-,3L4UA)3V
)3C+-
#F 1D1)31V.'I:P+-)/ G14(+-
Công ty TNHH Tin học Mai Hoàng là công ty chuyên cung cấp các loại linh kiện máy
tính với số lượng vừa và nhỏ . Thành lập ngày 17/7/1999 theo giấy phép thành lập số
4496 GP/TLDN của Uỷ ban nhân dân thành phố Hà Nội. Website chính thức của Công ty
TNHH Tin học Mai Hoàng:http://www.maihoang.com.vn/.
Vốn điều lệ: 6 000 000 000 (6 ti đồng Việt Nam)
Đội ngũ nhân viên: Ðội ngũ chuyên viên của Công ty gồm hơn 150 nguời, trong đó hơn
80% là các kỹ sư đã tốt nghiệp đại học chuyên ngành Ðiện tử - Tin học, Kinh tế, Kế
toán... Trong số đó hơn 12 chuyên viên kỹ thuật của Công ty đã tham dự các khoá tu
nghiệp với công nghệ tiên tiến của các nhà sản xuất hàng đầu trên thế giới, đặc biệt là các
công nghệ ứng dụng trong việc phát triển hệ thống máy tính thông minh.
Địa chỉ: 41 Thái Hà - Ðống Ða - Hà Nội
Hotline :04.3628.5868
Hiện tại công ty có 4 cơ sơ trên địa bàn Hà Nội
TU9#,
Ðịa chỉ : Số 241 Phố Vọng - Hai Bà Trung - Hà Nội
Ðiện thoại : (04) 3.628 5868 Fax : (04) 3.628 5867
TU9?,
Ðịa chỉ : Số 41 Thái Hà - Ðống Ða - Hà Nội
Ðiện thoại : (04) 3.5377109 Fax : (04)
3.5377108 TU9>,
Ðịa chỉ : Số 05 Hồ Tùng Mậu - Cầu Giấy - Hà Nội
Ðiện thoại : (04) 3.9369989 Fax : (04) 3.9369986
TU9Z,
Ðịa chỉ : Số 104 Lê Thanh Nghị - Hai Bà Trung - Hà Nội
Ðiện thoại : (04) 3.7664647 Fax : (04) 3.7664648
?F 31V6'S:TOL+
W/3(+-)l+3(:.+-:WEOA+:34^3A:33(+-

lOMoARcPSD|61096548
3h+)1I+)3G+3)4A+)l^3A:33(+-
3G+3)4A+)1I+3(+-:34+3(:.+-:WE
>F T:W.)X:3Y:
ZF B./)7=+3[\MQ
Khi có yêu cầu nhập thiết bị: nhân viên tiến hành ghi phiếu yêu cầu gồm các thông
tin chi tiết về thiết bị và gửi đến cho nhà cung cấp.
Nhà cung cấp sẽ gửi đơn chào hàng chi tiết các thiết bị bao gồm các thông tin như: tên,
loại thiết bị, số lượng, nguồn gốc….Qua đơn chào hàng của nhà cung cấp thì cửa hàng
sẽ đưa ra đơn đặt hàng và gửi đến cho nhà cung cấp, để đáp ứng nhu cầu nhập thiết bị
của cửa hàng nhà cung cấp sẽ chuyển thiết bị cho cửa hàng theo hợp đồng mua,bán
hàng hóa và biên lai bàn giao thiết bị (kiêm hóa đơn thanh toán tiền thiết bị). Trước khi

lOMoARcPSD|61096548
nhập hàng vào kho thì cửa hàng sẽ kiểm tra xem đã đủ thiết bị chưa theo biên bản bàn
giao thiết bị mà nhà cung cấp gửi đến, đồng thời cửa hàng sẽ ghi các thông tin cần
thiết vào sổ chi và sổ kho. Nếu thiết bị nào không đạt yêu cầu thì cửa hàng sẽ trả lại
nhà cung cấp, và yêu cầu nhà cung cấp cấp lại những thiết bị như hợp đồng đã thỏa
thuận.
Khi khách có nhu cầu mua thiết bị, khách hàng xem thông tin hàng hóa, tìm kiếm hàng
cần mua. Nếu khách hàng chọn được thiết bị cần mua thì cửa hàng sẽ kiểm tra trong
kho, nếu trong kho còn hàng thì nhân viết sẽ viết phiếu bán hàng. Sau đó cửa hàng sẽ
tiến hành bàn giao thiết bị cho khách và gửi đến khách hàng hóa đơn thanh toán, phiếu
bảo hành và các giấy tờ liên quan, có kèm theo các khuyến mại(nếu có). Khi khách đã
thanh toán tiền thiết bị thì cửa hàng sẽ lập biên lai thu tiền cho khách đồng thời sẽ ghi
các thông tin cần thiết vào sổ thu và sổ kho.
Để tiện cho việc quản lý hệ thống sẽ lưu trữ và quản lý thông tin về nhà cung cấp và
thông tin khách hàng.Có thể sửa hoặc xóa khi cần thiết.
Sau một khoảng thời gian nhất định nhân viên các bộ phận sẽ tổng hợp thông tin mua,bán,
và các thông tin khác.
38T+-,3]+)Q:3)312)^2
F 3]+)Q:3)312)^2
#F 1_.`a.Ub:GUb!Ub:GUbd1G-7G6%
Một biểu đồ Use case chỉ ra một số lượng các tác nhân ngoại cảnh và mối liên
kết của chúng đối với Use case mà hệ thống cung cấp. Một Use case là một lời
miêu tả của một chức năng mà hệ thống cung cấp. Lời miêu tả Use case thường
là một văn bản tài liệu, nhưng kèm theo đó cũng có thể là một biểu đồ hoạt động.
Các Use case được miêu tả duy nhất theo hướng nhìn từ ngoài vào của các tác
nhân (hành vi của hệ thống theo như sự mong đợi của người sử dụng), không
miêu tả chức năng được cung cấp sẽ hoạt động nội bộ bên trong hệ thống ra sao.
Các Use case định nghĩa các yêu cầu về mặt chức năng đối với hệ thống.
G% cA:`m+3:A:)A:+3]+'(.Ub:GUb

lOMoARcPSD|61096548
Một biểu đồ Use case chỉ ra một số lượng các tác nhân ngoại cảnh và
mối liên kết của chúng đối với Use case mà hệ thống cung cấp. Một Use
case là một lời miêu tả của một chức năng mà hệ thống cung cấp. Lời
miêu tả Use case thường là một văn bản tài liệu, nhưng kèm theo đó
cũng có thể là một biểu đồ hoạt động. Các Use case được miêu tả duy
nhất theo hướng nhìn từ ngoài vào của các tác nhân (hành vi của hệ
thống
theo như sự mong đợi của người sử dụng), không miêu tả chức năng
được cung cấp sẽ
hoạt động nội bộ bên trong hệ thống ra sao. Các Use case định nghĩa các
yêu cầu về mặt chức năng đối với hệ thống.
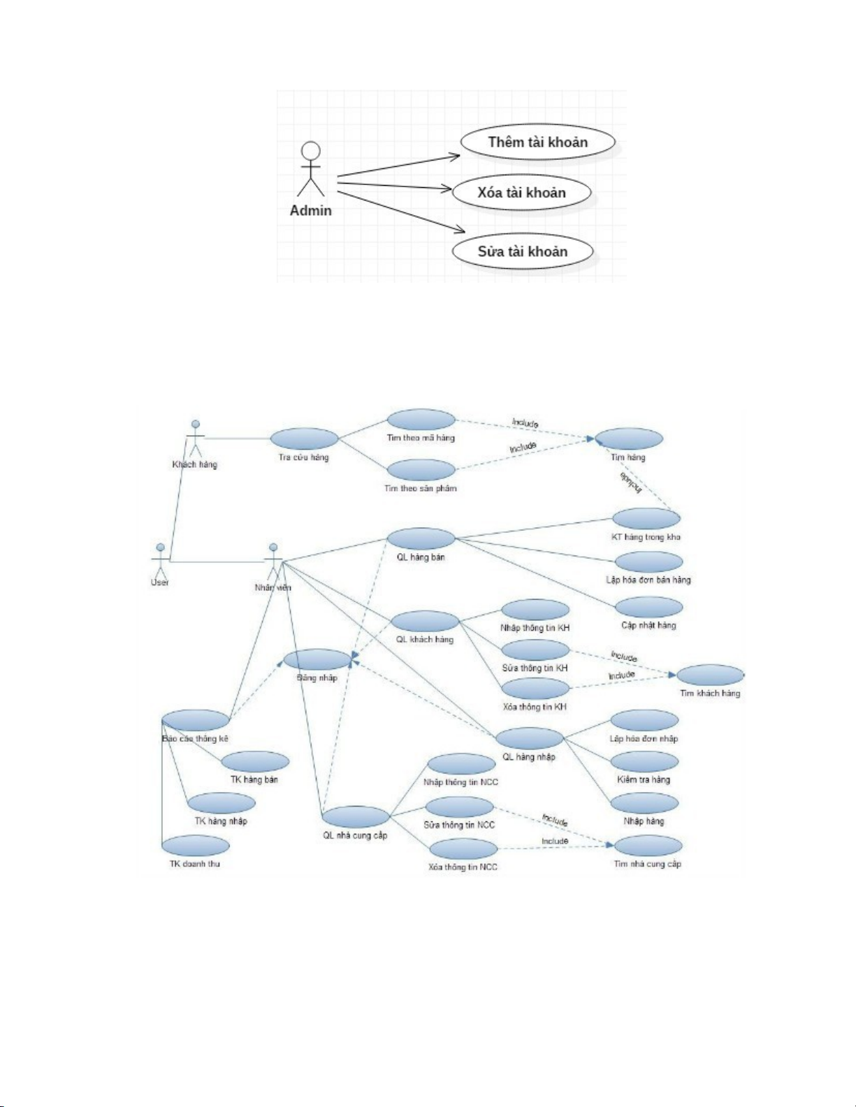
O% 1_.`a.Ub:GUb)X+-K.A)
Khái quát chức năng chính của hệ thống. Các chức năng này có tính tổng
quát dễ dàng nhìn thấy được trên quan điểm của các tác nhân. Dựa vào
yêu cầu của bài toán ta có use case tổngquát như sau:
:% 3]+7nO1_.`a.Ub:GUb
Từ use case tổng quát chúng ta chúng ta biểu diễn lại thành dạng phân
cấp gọi là phân rã biểu đồ use case thành các use case con trong đó sử
dụng quan hệ <<include>> để chỉ ra rằng một use case được sử dụng bởi
một use case khác.
d% Ub:GUb)=63(+-
Tác nhân: Khách hàng

lOMoARcPSD|61096548
Mô tả: Khách hàng có thể tìm hàng theo tên hàng hoặc theo mã hàng.
Nhập thông tin về mã hàng hoặc tên hàng, hệ thống sẽ tìm kiếm theo yêu
cầu và gửi kết quả lại cho khách hàng biết.
b% Ub:GUbK.L+MN^3A:33(+-
Tác nhân: Nhân viên
Điều kiện: Phải đăng nhập vào hệ thống.
Mô tả: Nhân viên sau khi đăng nhập được. Tìm khách hàng theo mã hoặc
tên rồi sau đó có thể tùy chọn các chức năng tương ứng như nhập thông
tin khách hàng, xóa thông tin khách hàng, sửa thông tin khách hàng..
o% Ub:GUbK.L+MN+3(:.+-:WE
Tác nhân: nhân viên

lOMoARcPSD|61096548
Điều kiện: Phải đăng nhập vào hệ thống.
Mô tả: Nhân viên sau khi đăng nhập được. Tìm nhà cung cấp theo tên
hoặc địa chỉ rồi sau đó có thể tùy chọn các chức năng tương ứng như
nhập thông tin nhà cung cấp, xóa thông tin nhà cung cấp, sửa thông tin
nhà cung cấp
-% Ub:GUbK.L+MNOA+3(+-
Tác nhân: Nhân viên
Điểu kiện: Phải đăng nhập được vào hệ thống.
Mô tả: Dựa vào yêu cầu của khách hàng, nhân viên sẽ lập hóa đơn bán
hàng, kiểm tra hàng trong kho xem có còn hayđáp ứng được không (tìm
hàng), nếu đáp ứng được thì sẽ giao hàng cho khách hàng và cập nhật
thông tin hàng bán vào hệ thống.
Nếu hàng trong kho không đáp ứng được thì thông báo cho khách hàng.
3% Ub:GUbK.L+MN+3hE3(+-
Tác nhân: Nhân viên

lOMoARcPSD|61096548
Điểu kiện: Phải đăng nhập được vào hệ thống.
Mô tả: Dựa vào yêu cầu của khách hàng, nhân viên sẽ lập hóa đơn bán
hàng, kiểm tra hàng trong kho xem có còn hayđáp ứng được không (tìm
hàng), nếu đáp ứng được thì sẽ giao hàng cho khách hàng và cập nhật
thông tin hàng bán vào hệ thống.
Nếu hàng trong kho không đáp ứng được thì thông báo cho khách hàng.
1% Ub:GUbOA4:A4)3C+-^*
Tác nhân: Nhân viên
Điều kiện: Đăng nhập được vào hệ thống
Mô tả: Cuổi tháng nhân viên sẽ thống kê hàng bán, hàng nhập, thống kê
doanh thu và báo cáo cho quản lý.
p% Ub:GUbK.L+M1)(1^34L+
Tác nhân: Admin
Điều kiện: Đăng nhập được vào hệ thống
Mô tả: Khi có nhân viên mới vào làm việc trong hệ thống hoặc có nhân viên
ghỉ việc trong hệ thống

lOMoARcPSD|61096548
^% Ub:GUb:31)12)
Dựa vào các use case đãđược phân rã, ta tổng hợp lại tất cả các use case.
?F c]/de+-O1_.`aMDE:<+OL+cA:`m+3:A:MDE)l.Ub:GUb
Xét từ bài toán quản lý bán hàng và use case chi tiết đã xây dựng ở trên
chúng ta có thể liệt kê các lớp cơ bản như khách hàng, hàng xuất, hàng nhập,
phiếu xuất, phiếu nhập, hàng, nhà cung cấp.

lOMoARcPSD|61096548
cA:`m+3:A:)3.R:)Q+3'(6R)UCE38T+-)3Y::TOL+
Từ các lớp xác định ở bước trên ta có thể thấy một số thuộc tính và phương
thức cơ bản như trong lớp khách hàng thì có thuộc tính mã khách hàng, tên
khách hàng, địa chỉ, điện thoại. Lớp hàng xuất có số phiếu xuất, tên hàng, số
lượng xuất,đơn giá.... Cụ thể như hình sau:
>F c]/de+-O1I.`a).J+)e
Mục đích: biểu diễn tương tác giữa những người dùng và những đối tượng
bên trong hệ thống. Biểu đồ này cho biết các thông điệp được truyền tuần tự
như thế nào theo thời gian. Thứ tự các sự kiện trong biểu đồ tuần tự hoàn toàn
tương tự như trong scenario mô tả use case tương ứng.
Biểu diễn: Biểu đồ tuần tự được biểu diễn bởi các đối tượng và message
truyền đi giữa các đối tượng đó.
Trong hệ thống quản lý bán hàng, chúng ta lựa chọn biểu đồ tương tác dạng tuần
tự để biểu diễn các tương tác giữa các đối tượng. Để xác định rõ các thành phần
cần bổ sung trong biểu đồ lớp, trong mỗi biểu đồ tuần tự của hệ thống quản lý
bán hàng sẽ thực hiện:

lOMoARcPSD|61096548
- Xác định rõ kiểu của đối tượng tham gia trong tương tác (ví dụ giao diện,
điều khiển hay thực thể).
- Mỗi biểu đồ tuần tự có thể có ít nhất một lớp giao diện (Form) tương ứng
với chức năng (use case) mà biểu đồ đó mô tả
- Mỗi biểu đồ tuần tự có thể liên quan đến một hoặc nhiều đối tượng thực
thể. Các đối tượng thực thể chính là các đối tượng của các lớp đã được xây
dựng
trong biểu đồ thiết kế chi tiết. Dưới đây là một số biểu đồ tuần tự cho các chức
năng của hệ thống quản lý bán hàng:
• 1_.`a).J+)e:34:3Y:+<+-`<+-+3hE
• 1_.`a).J+)e:34:3Y:+<+-)=63(+-

lOMoARcPSD|61096548
• 1_.`a).J+)e:34:3Y:+<+-)3*63(+-

lOMoARcPSD|61096548
• 1_.`a).J+)e:34:3Y:+<+-:34:3Y:+<+-K.L+MNOA+3(+-

lOMoARcPSD|61096548
• 1_.`a).J+)e:34:3Y:+<+-:34:3Y:+<+-K.L+MN^3A:33(+-

lOMoARcPSD|61096548
• 1_.`a).J+)e:34:3Y:+<+-:34:3Y:+<+-)3P+-^2OA+3(+-

lOMoARcPSD|61096548
ZF 1_.`aMDE:31)12)
c]/de+-O1_.`aMDE)312)^2:31)12)
Dựa vào biểu đồ lớp cơ bản đã xây dựng ở trên và các biểu đồ tuần tự, biểu đồ lớp chi tiết bổ sung nhiều
thuộc tính và phương thức hơn so với biểu đồ lớp cơ bản.
Bấm Tải xuống để xem toàn bộ.