


















Preview text:
TIỂU LUẬN QUẢN TRỊ HỌC
MÔI TRƯỜNG HOẠT ĐỘNG CỦA TỔ CHỨC MỤC LỤC
LỜI MỞ ĐẦU ................................................................................................................. 1
PHẦN I. KHÁI QUÁT LÝ THUYẾT ........................................................................ 2
I. KHÁI NIỆM VÀ ĐẶC ĐIỂM MÔI TRƯỜNG VĨ MÔ ..................................... 2
1. Khái niệm về môi trường vĩ mô: ..................................................................... 2
2. Các yếu tố thuộc môi trường vĩ mô: ............................................................... 2
II. TÌM HIỂU CHUNG VỀ MA TRẬN SWOT ..................................................... 6
1. Khái niệm ma trận SWOT .............................................................................. 6
2. Vai trò và ý nghĩa ma trận SWOT .................................................................. 6
3. Các bước phân tích SWOT ............................................................................. 7
PHẦN II. NGHIÊN CỨU ĐỀ TÀI ............................................................................. 9
I. MÔI TRƯỜNG VĨ MÔ TÁC ĐỘNG ĐẾN NGÀNH SẢN XUẤT BÁNH
KẸO. ....................................................................................................................... 9
1. Môi trường kinh tế .......................................................................................... 9
2. Môi trường chính trị và pháp luật ................................................................. 10
3. Môi trường văn hoá - xã hội - dân số ............................................................ 10
4. Môi trường tự nhiên ...................................................................................... 11
5. Môi trường công nghệ ................................................................................... 12
II. PHÂN TÍCH SWOT CỦA DOANH NGHIỆP SẢN XUẤT BÁNH KẸO
BIBICA ................................................................................................................. 13
1. Điểm mạnh – Strengths – S .......................................................................... 13
2. Điểm yếu – Weaknesses – W ....................................................................... 13
3. Cơ Hội – Opportunities – O: ......................................................................... 13
4. Thách thức – Threats – T .............................................................................. 13
KẾT LUẬN ................................................................................................................... 15
BÀI HỌC RÚT RA ....................................................................................................... 15
DANH MỤC THAM KHẢO TÀI LIỆU ...................................................................... 16 LỜI MỞ ĐẦU
Trong lý thuyết quản trị hệ thống có một đóng góp hết sức quan trọng cho ngành quản
trị đó là tư tưởng không có một tổ chức nào đứng hoàn toàn biệt lập với môi trường bên
ngoài, mà hoạt động của một tổ chức vừa phụ thuộc các yếu tố nội tại bên trong của nó
vừa chịu tác động bởi các yếu tố bên ngoài. Điều này sẽ làm ảnh hưởng ở các mức độ
khác nhau cho từng tổ chức.
Tác động của các yếu tố môi trường lên tổ chức là không tránh khỏi. Chính vì vậy, các
nhà quản trị cần dành thời gian để nghiên cứu và dự báo xu hướng biến động của môi trường.
Trong bài viết này nhóm chúng tôi sẽ dựa vào các khái niệm của môi trường, phân tích
môi trường vĩ mô và sự tác động của môi trường vĩ mô lên ngành sản xuất thực phẩm ở
Việt Nam. Bên cạnh đó, nghiên cứu, tìm hiểu những số liệu cụ thể để có thể đưa ra các
đánh giá về thị trường sản xuất thực phẩm Việt Nam nói chung và công ty cổ phần
Bibica nói riêng. Và từ các yếu tố môi trường đã được nghiên cứu đưa ra những dự báo,
giải pháp thích hợp cho tổ chức. 1
PHẦN I. KHÁI QUÁT LÝ THUYẾT
I. KHÁI NIỆM VÀ ĐẶC ĐIỂM MÔI TRƯỜNG VĨ MÔ
1. Khái niệm về môi trường vĩ mô:
- Môi trường vĩ mô là các yếu tố nằm bên ngoài tổ chức, công ty, doanh nghiệp
song lại đóng góp vai trò rất quan trọng đến sự thành công trong các hoạt động
kinh doanh của doanh nghiệp.
- Các thành phần chủ yếu của môi trường vĩ mô gồm: môi trường kinh tế, môi
trường chính trị và pháp luật, môi trường văn hóa – xã hội - dân số, môi trường
tự nhiên, môi trường công nghệ.
2. Các yếu tố thuộc môi trường vĩ mô:
❖ Môi trường kinh tế
- Môi trường kinh tế bao gồm: Tốc độ tăng trưởng nền kinh tế (GDP và GNP), lãi
suất và xu hướng của lãi suất, cán cân thanh toán quốc tế, mức độ lạm phát, hệ
thống thuế và mức thuế và các biến động trên các thị trường chứng khoán. 2
Những yếu tố trên có sự ảnh hưởng lớn tới vận hành và cách ra quyết định tổ chức.
- Trong một nền kinh tế xuất hiện lạm phát đã gây ảnh hưởng lớn đến các chi phí
lương thưởng, lãi suất và làm cho tổ chức đối mặt với vấn đề khó khăn về giá bán
của các sản phẩm ra thị trường. Bên cạnh đó các lãi suất cũng tác động lớn đến
chi phí vốn và ảnh hưởng tới chiến lược mở rộng phát triển doanh nghiệp.
❖ Môi trường chính trị và pháp luật
- Một trong những yếu tố quan trọng mà một tổ chức cần xem xét là yếu tố môi
trường chính trị. Yếu tố quyết định sự phát triển dài hạn, bền vững của tổ chức.
- Luật pháp đóng vai trò quan trọng là định hình khuôn mẫu đối với hoạt động
kinh doanh và sản xuất của tổ chức tại quốc gia đó. Các tổ chức phải tuân thủ
đúng mức thuế thu nhập mà quốc gia đó đề ra. Bên cạnh đó chính phủ đóng vai
trò người kiểm soát, khuyến khích, tài trợ, và còn là khách hàng quan trọng đối
với tổ chức và sau đó chính phủ cũng là một nhà cung cấp các dịch vụ cho các tổ chức.
❖ Môi trường văn hóa – xã hội - dân số 3
- Bao gồm những chuẩn mực và giá trị mà những chuẩn mực và giá trị này được
chấp nhận và tôn trọng bởi một xã hội hoặc một nền văn hóa cụ thể và các khía
cạnh hình thành môi trường văn hóa – xã hội ảnh hưởng tới các hoạt động của tổ chức gồm:
• Những quan niệm về đạo đức, thẩm mỹ, về lối sống và nghề nghiệp.
• Những phong tục tập quán, truyền thống.
• Những quan tâm và ưu tiên của xã hội.
• Trình độ học vấn chung của xã hội.
• Ngoài ra còn có nghề nghiệp, tôn giáo.
- Trong một xã hội, các yếu tố văn hoá - xã hội giúp định hình niềm tin và giá trị
cơ bản, quan điểm nhìn nhận, phong cách sống, của một cá nhân, tổ chức trong
xã hội đó. Cho ta thấy văn hoá có tác động đến quan điểm và cách nhìn nhận của
những khách hàng lên sản phẩm, dịch vụ của doanh nghiệp đó. Bên cạnh đó quy
mô và tốc độ dân số là hai chỉ tiêu dân số quan trọng, dân số lớn và tăng cao tạo
ra một thị trường tiềm năng lớn cho nhiều doanh nghiệp. Vì vậy các doanh
nghiệp nên theo dõi sự phát triển của văn hoá xã hội và dân số để có những chiến
lược phf hợp với nhu cầu xã hội hiện nay.
❖ Môi trường tự nhiên:
- Môi trường tự nhiên ảnh hưởng đến doanh nghiệp là các yếu tố tự nhiên liên
quan như: Tài nguyên thiên nhiên, đất đai, khí hậu thời tiết…. các doanh nghiệp
bị ảnh hưởng nếu các yếu tố tự nhiên thay đổi nên thường các doanh nghiệp tìm
cách đối phó với các biến đổi này theo cách riêng của mình, việc đóng thuế môi
trường là góp phần tạo sự ổn định các điều kiện tự nhiên, rất nhiều doanh nghiêp 4
chủ động tìm cách thay thế nguyên vật liệu sử dụng năng lượng sạch hoặc nghiên
cứu chế tạo, áp dụng các kĩ thuật tiên tiến để xử lý chất thải.
- Môi trường các yếu tố tự nhiên ảnh hưởng đến doanh nghiệp qua các mặt sau:
Phát sinh ra thị trường cung ứng các yếu tố đầu vào cho các doanh nghiệp. Tác
động đến quy mô và cơ cấu thị trường các ngành hàng tiêu dùng. Tác động làm
thay đổi nhu cầu việc làm và thu nhập đại bộ phận nhân dân, do đó ảnh hưởng
đến thị phần và sức tiêu thụ hàng hoá mà doanh nghiệp sản xuất ra.
❖ Môi trường công nghệ:
- Ảnh hưởng của yếu tố công nghệ đối với quản trị doanh nghiệp, doanh nghiệp
nào có điều kiện kỹ thuật công nghệ và sớm ứng dụng nó vào sản xuất kinh
doanh thì chiếm được lợi thế rất lớn về chất lượng, tốc độ sản xuất, từ đó tồn tại và phát triển.
- Các hàng hoá hiện nay đang dần áp dụng những chuỗi cung ứng công nghệ tiên
tiến như công nghệ blockchain vào cơ cấu sản xuất cũng như điều hành vào các doanh nghiệp.
- Kỹ thuật – công nghệ như là một bộ phận của môi trường kinh doanh bên ngoài
tác động tác động đến hoạt động doanh nghiệp qua hai mặt:
• Thứ nhất, công nghệ từ bên ngoài tác động đến doanh nghiệp thông qua
công nghệ bên trong. Nếu doanh nghiệp không theo kịp bằng cách áp
dụng công nghệ mới của xã hội thì các sản phẩm mình làm ra sẽ nhanh
chóng lạc hậu, không thể bán được cho người tiêu dùng.
• Thứ hai, công nghệ làm xuất hiện các đối thủ cạnh tranh tiềm năng, những
đối thủ kinh doanh các sản phẩm có thể thay thế sản phẩm mà doanh 5
nghiệp đang sản xuất kinh doanh. Công nghệ càng nhanh phát triển sẽ dẫn
đến vòng đời sản phẩm càng ngắn lại.
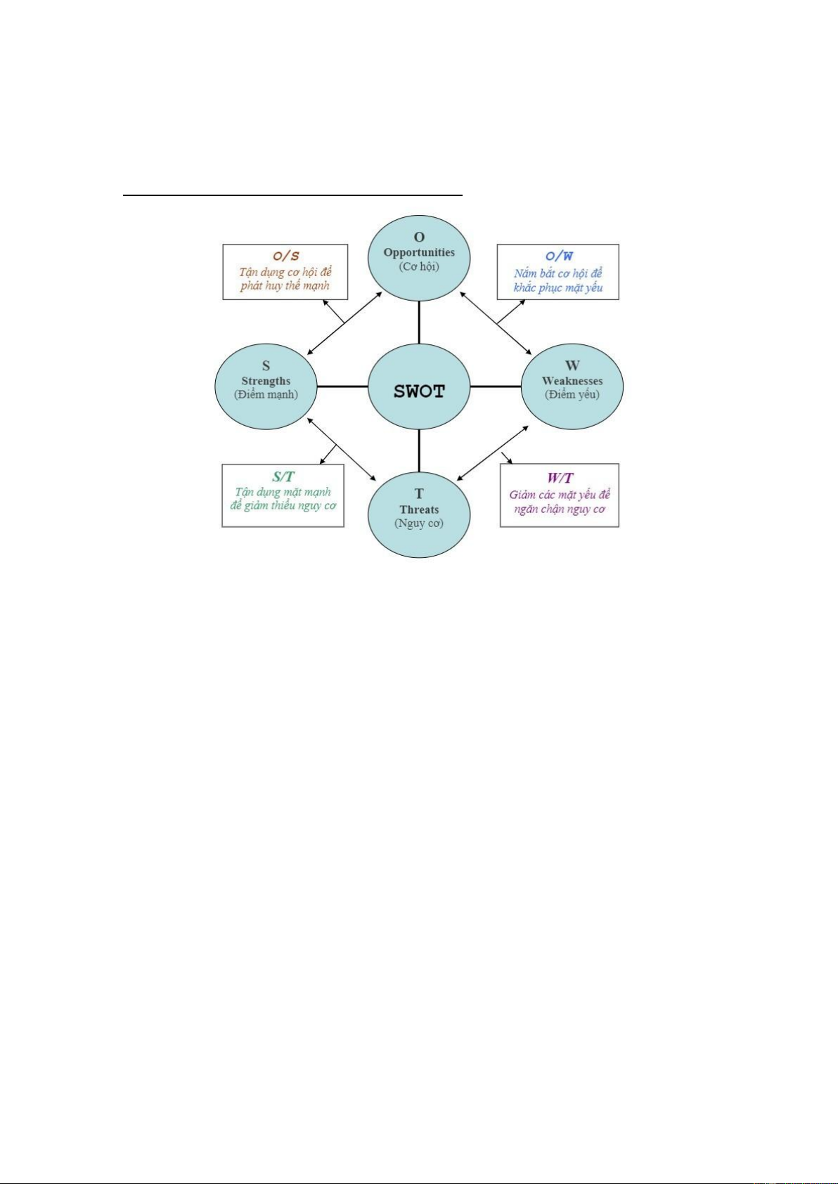
II. TÌM HIỂU CHUNG VỀ MA TRẬN SWOT
1. Khái niệm ma trận SWOT
- Một trong những ma trận phân tích kinh doanh nổi tiếng dành cho mọi doanh
nghiệp đó chính là ma trận SWOT.
- Có thể hiểu mô hình SWOT là khung lý thuyết mà dựa vào đó, chúng ta có thể
xét duyệt lại các chiến lược, xác định vị thế cũng như hướng đi của một tổ chức,
một công ty, phân tích các đề xuất kinh doanh hay bất cứ ý tưởng nào liên quan
đến quyền lợi của doanh nghiệp và mô hình này đang ngày càng được nhiều doanh nghiệp lựa chọn.
2. Vai trò và ý nghĩa ma trận SWOT ❖ Vai trò:
- Phân tích SWOT giúp bạn nhận biết những điểm mạnh, điểm yếu cần khắc phục,
nắm lấy cơ hội từ bên ngoài và phòng ngừa những thách thức đang ở phía trước.
- Ngoài ra, phân tích SWOT giúp mang lại nhiều lợi ích trong việc định hướng
quảng cáo, truyền thông và Marketing bán hàng:
• Là cơ sở để xây dựng chiến lược Marketing hiệu quả 6
• Cung cấp thông tin hữu ích để điều chỉnh lại kế hoạch Marketing cho phù hợp với thực tế
• Giúp các doanh nghiệp mới thành lập hoạch định các bước trong việc hình
thành và phát triển doanh nghiệp. ❖ Ý nghĩa:
- Phân tích Ma trận SWOT là một trong năm bước hình thành chiến lược kinh
doanh của một doanh nghiệp. Nó không chỉ có ý nghĩa đối với doanh nghiệp
trong việc hình thành chiến lược kinh doanh nội địa mà còn có ý nghĩa rất lớn
trong việc hình thành chiến lược kinh doanh quốc tế nhằm đáp ứng nhu cầu phát triển của doanh nghiệp.
- Một khi doanh nghiệp muốn phát triển, từng bước tạo lập uy tín, thương hiệu cho
mình một cách chắc chắn và bền vững thì phân tích SWOT là một khâu không
thể thiếu trong quá trình hoạch định chiến lược kinh doanh của doanh nghiệp.
Quá trình phân tích SWOT sẽ cung cấp những thông tin hữu ích cho việc kết nối
các nguồn lực và khả năng của doanh nghiệp với môi trường cạnh tranh mà
doanh nghiệp hoạt động.
3. Các bước phân tích SWOT
- Bước 1: Liệt kê các yếu tố lên trên ma trân
- Bước 2: Đưa ra các phương án SO, ST, WO, WT
- Bước 3: Kết hợp các phương án để xây dựng kịch bản
- Bước 4: Chọn lựa kịch bản và xây dựng chiến lược .
➢ Chiến lược SO là chiến lược sử dụng những điểm mạnh bên trong của doanh
nghiệp để tận dụng những cơ hội bên ngoài.
➢ Chiến lược WO là chiến lược nhằm cải thiện những điểm yếu bên trong bằng
cách tận dụng những cơ hội bên ngoài. Đôi khi những cơ hội lớn bên ngoài
đang tồn tại, nhưng doanh nghiệp có những điểm yếu bên trong ngăn cản nó
khai thác những cơ hội này.
➢ Chiến lược ST là chiến lược sử dụng các điểm mạnh của doanh nghiệp để tránh
khỏi hay giảm đi ảnh hưởng của những mối đe doạ bên ngoài. Điều này không 7
có nghĩa là một tổ chức hùng mạnh luôn luôn gặp phải những mối đe doạ từ bên ngoài.
➢ Chiến lược WT là các chiến lược phòng thủ nhằm làm giảm đi những điểm yếu
bên trong và tránh khỏi những mối đe doạ từ bên ngoài. Một tổ chức đối đầu
với vô số mối đe doạ bên ngoài và những điểm yếu bên trong có thể khiến cho
nó lâm vào hoàn cảnh không an toàn chút nào. Trong thực tế, một tổ chức như
vây phải đấu tranh để tồn tại, liên kết, hạn chế chi tiêu, tuyên bố phá sản hay phải chịu vỡ nợ. 8
PHẦN II. NGHIÊN CỨU ĐỀ TÀI
I. MÔI TRƯỜNG VĨ MÔ TÁC ĐỘNG ĐẾN NGÀNH SẢN XUẤT BÁNH KẸO.
1. Môi trường kinh tế
- Trong những năm gần đây, cùng với sự phát triển kinh tế và sự gia tăng dân số
trẻ, bánh kẹo là một trong những ngành có tốc độ tăng trưởng cao và ổn định tại
Việt Nam: Ngành bánh kẹo Việt Nam có tốc độ tăng trưởng khá ổn định với mức
tăng trưởng bình quân 8-10%/năm và vẫn còn nhiều khả năng phát triển khi tốc
độ tăng trưởng trung bình ngành bánh kẹo trên thế giới khoảng 1,5% và riêng
Đông Nam Á là 3%, thì mức tăng trưởng của bánh kẹo Việt Nam vẫn cao.
- Mức độ tin cậy của người tiêu dùng hiện tại đang giảm so với các năm trước khi
mà khác hàng đang dần chuyển sang mua những sản phẩm thiết yếu hơn.
- Trong hai năm 2020-2021, tình trạng lạm phát quốc tế gia tăng kéo theo giá cả
các nguyên liệu sản xuất đầu vào tăng, khiến lợi nhuận biên của các công ty
trong ngành giảm đi đáng kể.
- Lãi suất vay ngân hàng hiện tại thấp do nhà nước khuyến khích các doanh nghiệp
ngành trọng yếu vay vốn phục hồi kinh tế. Tuy nhiên tốc độ đầu tư vào ngành
này lại giảm so với trước kia.
- Tổng quan doanh thu ngành sản xuất bánh kẹo năm 2020 & 2021 so với năm 2019 giảm mạnh.
⇨ Qua những thông tin trên có thể thấy tình hình kinh tế chung ảnh hưởng
rất nhiều đến ngành bánh kẹo. Bởi khi kinh tế khó khăn dẫn đến thất
nghiệp, thu nhập người dân thấp, mọi người có xu hướng tiêu dùng
những thực phẩm thiết yếu hơn bánh kẹo và ngược lại khi kinh tế phát
triển, thu nhập người dân cao, mọi người sẽ chú ý hơn đến những mặt
hàng mang tính giải trí hơn như bánh kẹo,… kể cả các những ngành
dịch vụ và các ngành khác đều có sự ảnh hưởng nhất định đến ngành
bánh kẹo: bởi những nơi du lịch, quán café, rạp chiếu phim,… thường
là những nơi khách hàng tiêu thụ bánh kẹo hay tới đều bị hạn chế hoạt
động do Covid-19, vì thế nguồn cầu của ngành hàng này cũng giảm theo đáng kể. 9
2. Môi trường chính trị và pháp luật
- Ở Việt Nam môi trường chính trị tương đối ổn định do đó nó là cơ hội tố cho các
ngành kinh tế, các doanh nghiệp kinh doanh và phát triển. Ngành sản xuất bánh
kẹo độc lập tự chủ trong sản xuất kinh doanh của mình, phát triển các mối liên
doanh, liên kết lựa chọn đến công tác làm ăn, có điều kiện mở rộng thị trường xuất khẩu.
- Nền kinh tế nước ta hoạt động theo cơ chế thị trường dưới sự kiểm soát của nhà
nước, vì vậy giảm bớt được rủi ro về mặt tài chính. Việc kiểm soát và điều chỉnh
tỉ giá thuận lợi cho việc sản xuất kinh doanh trong nước, tuy nhiên hệ thống pháp
luật còn lỏng lẻo, không hiệu quả dẫn dến tình trạng nhập lậu bánh kẹo kém chất
lượng. Đây cũng chính là cơ hội và thách thức cho doanh nghiệp trong việc xây
dựng và tạo hình ảnh cho mình.
- Kể từ khi gia nhập ASEAN, thuế nhập khẩu bánh kẹo giảm mạnh, các sản phẩm
trong nước có tính cạnh tranh yếu đi.
⇨ Nhìn chung chính phủ đã tạo ra môi trường pháp lý thuận lợi cho hoạt
động sản xuất của doanh nghiệp và ban hành những quy định vệ sinh an
toàn thực phẩm được giám sát quản lý của cơ quan nhà nước.
3. Môi trường văn hoá - xã hội - dân số -
Các doanh nghiệp sản xuất bánh kẹo đang cho ra ngày càng nhiều mẫu mã sản
phẩm đa dạng, phù hợp với nhu cầu của nhiều loại người tiêu dùng khác nhau.
Đây chính là ảnh hưởng từ môi trường văn hoá-xã hội, các phong tục, lối sống,
thị hiếu tiêu dùng của người tiêu dùng ở các vùng miền khác nhau đã làm cho
các doanh nghiệp sản xuất bánh kẹo có những chiến lược sản phẩm và tiêu thụ
thích hợp cho từng khu vực. Bên cạnh đó xu hướng tiêu dùng bánh kẹo cũng
thay đổi theo từng năm nên các ngành sản xuất thực phẩm rất chú tâm nắm bắt. -
Đầu tư quảng cáo và các mã khuyến mãi cho các sản phẩm bánh kẹo được các
doanh nghiệp sử dụng để thu hút khách hàng trong một thị trường có cơ cấu dân
số trẻ dồi dào như hiện nay. Sự ảnh hưởng từ môi trường dân số đã tạo ra một
thị trường khách hàng dồi dào cho các doanh nghiệp sản xuất bánh kẹo, không 10
những vậy đây còn là cơ hội để ngành phát triển với lực lượng lao động dồi dào
với chi phí nhân công thấp. -
Trong tình hình dịch Covid-19, một số doanh nghiệp bánh kẹo đã tạo ra nhiều
giá trị nhân đạo trong việc cung các sản phẩm mang tính nhanh chống, tiện lợi
và chất lượng nhất cho các vùng cách li thiếu lương thực
⇨ Sự thay đổi nhanh chóng về lối sống, thói quen tiêu dùng có sự khác nhau từ
nhiều vùng miền đã ảnh hưởng sâu sắc đến ngành sản xuất bánh kẹo. Bên cạnh
đó sự phát triện ý thức và xu hướng tiêu dùng đã ngày càng khắt khe hơn trong
việc lựa chọn sản phẩm. Quy mô dân số lớn và cơ cấu dân số trẻ hiện nay đã
tạo ra một thị trường tiêu thụ bánh kẹo tiềm năng. Có thể thấy những tác động
đến từ môi trường văn hoá-xã hội-dân số làm cho ngành sản xuất bánh kẹo
phải có những kế hoạch, chiến lược đổi mới đa dạng và phù hợp với nhu cầu của khách hàng.
4. Môi trường tự nhiên
- Việc sản xuất tốt bánh kẹo với chất lượng tốt, giá cả hợp lý là do sự phát triển và
mở rộng vùng nguyên liệu cung cấp đầu vào cho các doanh nghiệp. Nguyên liệu
chủ yếu để làm ra bánh kẹo trong đó có đường cần sự cung ứng khá lớn. Chính
phủ đã sau đó đã có chính sách khuyến khích nông dân trồng mía, mở rộng cánh
đồng mía lớn, xây dựng các nhà máy chế biến gần nơi cung cấp nguyên vật liệu.
Nông nghiệp vẫn là ngành kinh tế quan trọng của Việt Nam, nên nguyên liệu 11
cung ứng từ ngành nông nghiệp là điều kiện quan trọng, thuận lợi cho các doanh
nghiệp sản xuất bánh kẹo.
- Nhờ vị trí địa lý thuận lợi của Việt nam, các công ty sản xuất bánh kẹo nội địa
dễ dàng thông thương với các đối tác trên toàn quốc cũng như trong khu vực và
trên toàn thế giới bằng đường bộ, đường thủy và đường hàng không. Tuy nhiên
gần đây việc ô nhiễm môi trường từ nguồn nước thải, rác thải,... đã gây ra ảnh
hưởng lớn trong trồng trọt từ các ngành sản xuất thực phẩm.
⇨ Từ những thông tin trên ta có thể thấy, môi trường tự nhiên tác động sâu
sắc đến ngành sản xuất bánh kẹo từ những yếu đố khí hậu và đất đai,
nguồn tài nguyên ở một khu vực nào đó ảnh hưởng đến chất lượng và
năng suất lao động cũng như địa hình cũng ảnh hưởng rất lớn trong việc vận chuyển hàng hoá.
5. Môi trường công nghệ -
Trong bối cảnh thời đại công nghệ 4.0, việc ứng dụng công nghệ hiện đại, trang
bị máy móc tối tân cùng với các dây chuyền tự động hoá đang được các ngành
sản xuất thực phẩm nói chung và ngành sản xuất bánh kẹo nói riêng áp dụng
cho việc sản xuất sản phẩm. -
Cuộc đua trên thị trường bánh kẹo không bao giờ là hết hot, khi lần lượt các
mẫu mã sản phẩm đa dạng, chất lượng tốt và đặc biệt hơn giá cả hợp túi tiền đó
là những thành quả từ việc các doanh nghiệp trong các ngành sản xuất bánh kẹo
nổ lực đầu tư cải tiến công nghệ máy móc sản xuất bánh kẹo hiện đại. Sử dụng
dây chuyền sản xuất tự động đã giúp năng suất ở các doanh nghiệp tăng lên gấp
nhiều lần. Ngoài ra, việc áp dụng công nghệ hiện đại vận chuyển hàng vào các
ngành sản xuất bánh kẹo giúp cho việc vận chuyển hàng hoá thuận tiện hơn và
nhanh hơn nhiều so với việc vận chuyển thủ công.
⇨ Trong xu thế toàn cầu hoá nền kinh tế hiện nay, những công nghệ tiên
tiến lần lượt ra đời thay thế cho những công nghệ máy móc cũ đã giúp
cho ngành sản xuất bánh kẹo nâng cao chất lượng và đa dạng hơn các
mẫu mã sản phẩm. Sự phát triển công nghệ giúp ngành đáp ứng nhanh
các thay đổi của môi trường và đạt hiệu quả cao. 12
II. PHÂN TÍCH SWOT CỦA DOANH NGHIỆP SẢN XUẤT BÁNH KẸO BIBICA
1. Điểm mạnh – Strengths – S:
- BIBICA là thương hiệu lâu đời, được người tiêu dùng tín nhiệm: Doanh thu
doanh nghiệp chiếm 14% trong tổng doanh thu thị trường bánh kẹo Việt Nam so
với doanh nghiệp đứng đầu có thương hiệu tại Việt Nam là 20%. Trong đó 96%
doanh thu của BIBICA đến từ thị trường trong nước => nhận diện thương hiệu tốt.
- Có kinh nghiệm tại thị trường trong nước, hệ thống phân phối phát triển mạnh.
- Công nghệ sản xuất phát triển tiên tiến, sản phẩm chất lượng an toàn vệ sinh.
2. Điểm yếu – Weaknesses – W:
- Hoạt động kinh doanh ở các thị trường nước ngoài vẫn còn yếu.
- Sản phẩm chưa nổi bật so với những sản phẩm nhập khẩu trên thị trường.
3. Cơ Hội – Opportunities – O:
- Doanh thu đến từ hoạt động xuất khẩu chỉ chiếm 3-4%, cho thấy còn nhiều cơ
hội phát triển xuất khẩu.
- Thị trường bánh kẹo tại Việt Nam còn nhiều tiềm năng phát triển so với các nước
trong khu vực khi mức tăng trưởng trung bình hằng năm còn cao trong khi các
nước khác đã gần tiến tới giai đoạn bão hòa.
- Việt Nam có xu hướng tăng trưởng tiêu dùng bánh kẹo trong dài hạn.
- Có đa dạng sản phẩm, tạo cơ hội tận dụng những phân khúc chưa được đáp ứng.
4. Thách thức – Threats – T:
- Rào cản gia nhập trị trường ngoài nước còn nhiều.
- Sản phẩm bánh kẹo không phải là hàng hóa thiết yếu, thiếu tính cạnh tranh so với
các loại thực phẩm thiết yếu khi đại dịch Covid-19 tác động đến khả năng chi trả của người tiêu dùng.
- Các doanh nghiệp nước ngoài và nhập khẩu chiếm thị phần cao trong nước do
người tiêu dùng có xu hướng chuộng hàng ngoại. 13
- Dịch Covid-19: ảnh hướng nhất định đến khả năng mở rộng quy mô doanh
nghiệp; lạm phát giá nguyên liệu đầu vào tăng cao dẫn đến chi phí sản xuất tăng.
- Việt Nam gia nhập ASEAN & thuế nhập khẩu ngành hàng bánh kẹo gần như
bằng 0, gây nên mất ưu thế cạnh tranh chi phí so với các doanh nghiệp nước ngoài. Điểm mạnh: Điểm yếu:
• Nhận diện thương hiệu • Xuất khẩu yếu tốt • Sản phẩm không có • Hệ thống phân phối
nhiều ưu điểm so với các mạnh mặt hàng nhập khẩu
• Công nghệ tiên tiến, sản phẩm tốt
• Chiếm thị phần trong nước cao
• Có kinh nghiệm lâu năm trong thị trường. Cơ hội: Chiến lược SO: Chiến lược WO:
• Dư địa trong và ngoài • Tận dụng nhận diện • Tăng cường phát triển nước còn nhiều
thương hiệu và các kênh hoạt động xuất khẩu
• Đa dạng sản phẩm, còn
phân phối sẵn có để mở
nhằm tối đa lợi nhuận nhiều phân khúc chưa rộng thị phần tiềm năng. khai thác
• Tận dụng công nghệ để • Tập trung khác biệt hóa khai thác những phân so với những sản phẩm khúc tiềm năng khác Thách thức: Chiến lược ST: Chiến lược WT:
• Sản phẩm thiếu tính cạnh • Tận dụng các kỹ thuật và • Nghiên cứu sản xuất tranh so với thực phẩm
công nghệ sản xuất để
những sản phẩm có tính thiết yếu giảm thiểu chi phí
cạnh tranh so với công ty
• Chi phí sản xuất cao do • Hạn chế hoạt động mở đối thủ. dịch bệnh rộng quy mô doanh
• Đối thủ cạnh tranh ngoài nghiệp nước phát triển mạnh.
• Tập trung giữ thị phần.
• Tình hình kinh tế khó khăn.
⇨ Chiến lược thấy tốt nhất là ST, vì trong tình hình kinh tế trì trệ bởi covid-19 thì việc
ưu tiên là chiến lược phòng thủ, không nên mở rộng quy mô vì có rất nhiều rủi ro trong tương lai. 14 KẾT LUẬN
Với những thông tin đã được trình bày, ta có thể thấy thị trường bánh kẹo Việt Nam
đang trên đà tăng trưởng và Công ty Cổ phần Bibica chỉ chiếm 14% tổng doanh thu
thị trường. Tuy nhiên, qua hơn hai mươi năm kinh doanh và phát triển, Bibica đã trở
thành công ty sản xuất bánh kẹo lớn, có nhiều kinh nghiệm trong hệ thống phân phối
sản phẩm cũng như công nghệ tân tiến và là một thương hiệu quen thuộc của người
dân Việt Nam. Suốt quá trình đó tuy có các mối đe dọa của môi trường bên ngoài lẫn
bên trong, các nhà quản trị của công ty đã có thể xử lý tốt những tình huống xấu
cũng như tận dụng cơ hội để có thể phát triển lớn mạnh trong thị trường đầy các sản
phẩm thay thế và nhiều đối thủ cạnh tranh khốc liệt. Tầm nhìn và sứ mệnh của công
ty là trở thành một thương hiệu bánh kẹo hàng đầu Việt Nam; mang lại những sản
phẩm chất lượng, giàu dinh dưỡng cho khách hàng; qua đó còn có những hoạt động
thiện nguyện mang lại lợi ích cho xã hội. BÀI HỌC RÚT RA
Các yếu tố môi trường từ vi mô đến vĩ mô có tác động lớn đến các doanh nghiệp
kinh doanh. Chính vì thế, mỗi doanh nghiệp cần có đội ngũ những nhà quản trị tài
giỏi để giúp doanh nghiệp vượt qua khó khăn và năm bắt cơ hội thật tốt. Nhiệm vụ
của các nhà quản trị không chỉ là quản lí, điều hành mà còn phải biết liên kết các yếu
tố tác động từ trong ra ngoài một cách đúng đắn để đưa ra các giải pháp thích hợp
cho sự phát triển của doanh nghiệp. Không được chủ quan mà phải luôn nhìn xa trông rộng. 15
DANH MỤC THAM KHẢO TÀI LIỆU
1. http://www.bibica.com.vn/ban-tin/lan-toa-quot-tet-yeu-thuong-quot-den-nhung-vung-bi- cach-ly-320.html
2. Thông tin được tham khảo từ báo thường niên công ty cổ phần Bibica.
3. https://vietdata.vn/fileman/Uploads/tbBaoCao/4781/ConfectioneryReport-140723-CTS- VN.pdf
4. https://thoibaonganhang.vn/nganh-banh-keo-viet-am-tham-lon-manh-108272.html?
fbclid=IwAR1_ASoo5elYG6Vn58C_GXT1vkls6_AXqalaw7MuBdz_KDd4s7gI0QQ XVuQ
5. https://tinnhanhchungkhoan.vn/nam-2020-bibica-bbc-loi-nhuan-dat-97-1-ty-dong-
vuot-10-4-ke-hoach-nam-post266320.html?
fbclid=IwAR1_ASoo5elYG6Vn58C_GXT1vkls6_AXqalaw7MuBdz_KDd4s7gI0QQ XVuQ
6. https://marketingai.admicro.vn/chien-luoc-marketing-cua-bibica-khang-dinh-chat-
luong-banh-keo-viet/?fbclid=IwAR3HSDeNdHa9E7x8hOTt29aWdP2tg66- 8zRg7Q9bby5sLvKRkbXGeEEEtcE 16 17