



















Preview text:
lOMoAR cPSD| 61622079
TRƯ Ờ NG Đ Ạ I H Ọ C BÁCH KHOA HÀ N Ộ I
VI Ệ N KINH T Ế VÀ QU Ả N LÝ
TI Ể U LU Ậ N MÔN H Ọ C
VĂN HÓA KINH DOANH VÀ TINH TH Ầ N KH Ở I NGHI Ệ P
Đ Ề TÀI: VĂN HÓA KINH DOANH VÀ TINH TH Ầ N KH Ở I NGHI Ệ P C Ủ A MB BANK
Gi ả ng viên hư ớ ng d ẫ n: TS. Nguy ễ n Đ ứ c Tr ọ ng
Sinh viên th ự c hi ệ n: Tr ị nh Anh Quân
MSSV: 20203284
Mã l ớ p: 130706
Hà N ộ i, Tháng 12 Năm 2021 lOMoAR cPSD| 61622079 MỤC LỤC
NỘI DUNG 1: Đặt vấn đề ..................................................................................................................... 4
NỘI DUNG 2 .......................................................................................................................................... 5
I,Triết lý kinh doanh .......................................................................................................................... 5
1 Khái niệm ..................................................................................................................................... 5
2 Nội dung của triết lý kinh doanh ............................................................................................... 5
3 Vai trò của triết lý kinh doanh ................................................................................................... 5
4 Những điều kiện cơ bản cho sự ra đơi của triết lý kinh doanh ............................................... 6
5 Cách xây dựng triết lý kinh doanh ................................................................................................ 6
II Đạo đức kinh doanh và trách nhiệm xã hội ................................................................................. 6
1 Khái niệm đạo đức ...................................................................................................................... 6
2 Khái niệm đạo đức kinh doanh .................................................................................................. 6
3 Các nguyên tắc và chuẩn mực của đạo đức kinh doanh.......................................................... 6
4 Đối tượng điều chỉnh của đạo đức kinh doanh ......................................................................... 6
5 Vai trò của đạo đức kinh doanh ................................................................................................. 6
6 Khái niệm trách nhiệm xã hội .................................................................................................... 7
7 Trách nghiệp xã hội của doanh nghiệp...................................................................................... 7
III Văn hóa doanh nhân .................................................................................................................... 7
1, Các nhân tố ảnh hưởng đến văn hóa doanh nhân ......................................................................... 7
2, Các bộ phận cấu thành văn hóa doanh nhân .......................................................................... 7
IV, Nội dung chính của văn hóa doanh nghiệp ................................................................................ 7
1, Khái luận về văn hoá doanh nghiệp ......................................................................................... 7
2, Các cấp độ văn hoá doanh nghiệp ............................................................................................ 7
3, Tác động của văn hoá doanh nghiệp tới hoạt động của doanh nghiệp ................................. 7
4, Các nhân tố ảnh hưởng đến văn hoá doanh nghiệp ................................................................ 8
5, Các bước xây dựng văn hóa doanh nghiệp .............................................................................. 8
6, Các mô hình văn hóa doanh nghiệp ......................................................................................... 8
NỘI DUNG 3 .......................................................................................................................................... 9
I, Giới thiệu chung ............................................................................................................................. 9
II, Lịch sử hình thành và phát triển ................................................................................................. 9
III, Cơ cấu tổ chức ........................................................................................................................... 10
IV, Lĩnh vực kinh doanh .................................................................................................................. 11
NỘI DUNG 4 ........................................................................................................................................ 12
I, Khái quát lại nội dung triết lý kinh doanh ................................................................................. 12
1, Khái niệm triết lý kinh doanh ................................................................................................. 12
2, Vai trò của triết lý kinh doanh ................................................................................................ 12
3, Nội dung của triết lý kinh doanh ............................................................................................ 12
4. Cách thức xây dựng triết lý kinh doanh của doanh nghiệp ................................................. 13
II, VỀ MB BANK ............................................................................................................................. 14
1, Tìm hiểu chung về triết lý kinh doanh của MB Bank ........................................................... 14
2. Các yếu tố khi xây dựng sứ mênh MB bank .......................................................................... 15
3. Các mục tiêu cơ bản của doanh nghiệp .................................................................................. 17 lOMoAR cPSD| 61622079
4. Các giá trị cốt lõi ...................................................................................................................... 18
III, Liên hệ doanh nghiệp nước ngoài J.P Morgan Chase ............................................................ 19
NỘI DUNG 5 ........................................................................................................................................ 19
I, Tóm tắt nội dung đạo đức kinh doanh và tinh thần khơi nghiệp ............................................. 19
1. Khái niệm đạo đức ....................................................................................................................... 19
2. Khái niệm đạo đức kinh doanh ................................................................................................... 19
3. Các nguyên tắc và chuẩn mực của đạo đức kinh doanh .......................................................... 19
4. Đối tượng điều chỉnh của đạo đức kinh doanh .......................................................................... 19
5. Vai trò của đạo đức kinh doanh .................................................................................................. 20
6. Khái niệm trách nhiệm xã hội ..................................................................................................... 20
7. Trách nghiệp xã hội của doanh nghiệp ...................................................................................... 20
8. Các khía cạnh thể hiện của đạo đức kinh doanh....................................................................... 21
II, Đạo đức kinh doanh và trách nhiệm xã hội của MB Bank ..................................................... 21
1, Các chuẩn mực và nguyên tắc................................................................................................. 21
2, Các khía cạnh thể hiện đạo đức của MB Bank ..................................................................... 22
3, Các khía cạnh của Đạo đức kinh doanh xem xét trong các đối tượng liên quan hữu quan
....................................................................................................................................................... 23
4, Trách nhiệm xã hội của MB Bank .......................................................................................... 24
NỘI DUNG 6 ........................................................................................................................................ 26
II, PHÂN TÍCH VĂN HÓA DOANH NHÂN CỦA MB BANK ................................................... 28
1, Lãnh đạo của MB Bank ........................................................................................................... 28
2, Năng lực doanh nhân: .............................................................................................................. 29
3. Đạo đức doanh nhân ................................................................................................................ 31
4. Phong cách doanh nhân ........................................................................................................... 31
III. Liên hệ doanh nghiệp nước ngoài ............................................................................................ 32
NỘI DUNG 7 ........................................................................................................................................ 32
I, Nội dung chính của văn hóa doanh nghiệp ................................................................................ 32
1, Khái luận về văn hoá doanh nghiệp ....................................................................................... 32
2, Các cấp độ văn hoá doanh nghiệp .......................................................................................... 33
3, Tác động của văn hoá doanh nghiệp tới hoạt động của doanh nghiệp ............................... 33
4, Các nhân tố ảnh hưởng đến văn hoá doanh nghiệp .............................................................. 33
5, Các bước xây dựng văn hóa doanh nghiệp ............................................................................ 34
6, Các mô hình văn hóa doanh nghiệp ....................................................................................... 34
II, Cấp độ văn hóa doanh nghiệp của MB Bank ........................................................................... 35
1, Cấp độ thứ nhất: ...................................................................................................................... 35
2, Cấp độ thứ hai (biểu trưng phi trực quan – vô hình): những giá trị được tuyên bố ......... 36
3, Cấp độ thứ ba: Những quan niệm chung (những niềm tin, nhận thức, suy nghĩ và tình
cảm có tính vô thức, mặc nhiên được công nhận trong doanh nghiệp) .................................. 37
III, Quá trình đổi mới sáng tạo tại MB .......................................................................................... 37
IV, Loại văn hóa doamh nghiệp của MB Bank .............................................................................. 37
1.Văn hóa quyền hạn ................................................................................................................... 37
2. Văn hóa theo cơ cấu định hướng về con người và nhiệm vụ ................................................ 38
IV, Liên hệ doanh nghiệp nước ngoài J.P Morgan chase .............................................................. 38 lOMoAR cPSD| 61622079
1.Cấp độ văn hóa thứ nhất .......................................................................................................... 38
2. Cấp độ văn hóa thứ 2 ............................................................................................................... 39
3.Loại văn hóa của JP Morgan Chase ........................................................................................ 39
NỘI DUNG 8 ........................................................................................................................................ 39
I, Tóm tắt nội dung tinh thần khởi nghiệp..................................................................................... 39
1, Khái nhiệm tinh thần khởi nghiệp .......................................................................................... 39
2, Hành trình khởi nghiệp ........................................................................................................... 39
3, lý do khởi nghiệp ...................................................................................................................... 40
4, Ý nghĩa của khơi nghiệp .......................................................................................................... 40
5, Lý do nên khởi nghiệp tại Việt Nam ....................................................................................... 41
II, Liên hệ doanh nghiệp MB .......................................................................................................... 41
III. Liên hệ doanh nghiệp JP Morgan Chase ................................................................................. 42
NỘI DUNG 9 ........................................................................................................................................ 42
I, Tóm tắt nội dung chính ................................................................................................................ 42
1, Triết lý kinh doanh ................................................................................................................... 42
a, Khái niệm .................................................................................................................................. 42
b, Nội dung của triết lý kinh doanh ............................................................................................ 42
c,Vai trò của triết lý kinh doanh ................................................................................................. 43
2. Đạo đức kinh doanh và trách nhiệm xã hội ............................................................................... 43
3, Văn hóa doanh nhân ................................................................................................................ 43
4, Văn hóa doanh nghiệp ............................................................................................................. 43
5. Các cấp độ văn hoá doanh nghiệp .......................................................................................... 44
5, Tinh thần khởi nghiệp ............................................................................................................. 44
II, Đặc điểm về văn hóa kinh doanh và tinh thần khởi nghiệp của MB Bank ........................... 44
Tài liệu tham khảo ........................................................................................................................... 45
NỘI DUNG 1: Đặt vấn đề
-Văn hóa là khái niệm mang nội hàm rộng với rất nhiều cách hiểu khác nhau, liên
quan đến mọi mặt đời sống vật chất và tinh thần của con người. Văn hóa tồn tại cùng
con người xuyên suốt quá trình hình thành và phát triển xã hội. Theo
UNESCO: ‘Văn hóa là tổng thể sống động các hoạt động và sáng tạo trong quá khứ
và trong hiện tại. Qua các thế kỷ, hoạt động sáng tạo ấy đã hình thành nên một hệ
thống các giá trị, các truyền thống và thị hiếu - những yếu tố xác định đặc tính riêng
của mỗi dân tộc”. Trong cuộc sống hàng ngày văn hóa có ảnh hưởng sâu sắc đến con lOMoAR cPSD| 61622079
người chúng ta từ khía cạnh vật chất như nhà cửa, quần áo, các phương tiện, …. Hay
khía cạnh phi vật chất như gôn ngữ, tư tưởng, giá trị… -
Chúng ta thấy văn hóa có sức ảnh hưởng vô cùng lớn đến xã hội loài người, nó
bao gồm những sản phẩm chúng ta dung thường ngày như xe cộ, quần áo, ngôn ngữ
cho đến những tư tưởng lớn ảnh hưởng đến giá trị hay cách hoạt động của một đất
nước, ví dụ như sự tự do của nước Mỹ. Văn hóa có sức ảnh hưởng vô cùng lớn đến
với xã hội loài người nói chung và hoạt động kinh doanh cũng không phải ngoại lệ -
Cũng giống như xã hội loài người, hoạt động kinh doanh cũng chịu ảnh hưởng
lớn đến từ văn hóa. Mỗi công ti, doanh nghiệp đều có một văn hóa, triết lý riêng, điều
đó tạo cho doanh nghiệp sự khác biệt trong cách tổ chức hoạt động, các giá trị riêng
biệt, tạo nên sự tự hào của doanh nghiệp, thúc đẩy hoạt động kinh doanh
-Đối tượng nghiên của của bài tiểu luận là Ngân hàng MB Bank. Với sự tìm hiểu và
phân tích chi tiết về Văn hóa kinh doanh trong lĩnh vực ngân hàng -
Bài tiêu luận nghiên cứu về những nét đặc trưng trong Văn hóa kinh doanh của
MB Bank, đưa ra những khái niệm về VHKD, VHDN, đồng thời phân tích các vấn
đề liên quan đến văn hóa doanh nghiệp, tinh thần khởi nghiệp của doanh nghiệp. NỘI DUNG 2
I,Triết lý kinh doanh 1 Khái niệm
- Theo vai trò: Triết lý kinh doanh là những tư tưởng chỉ đạo, định hướng, dẫn
dắt hoạt động kinh doanh
- Theo yếu tố cấu thành: triết lý kinh doanh phương châm hành động, là hệ giá
trị và mục tiêu của doanh nghiệp chỉ dẫn cho hoạt động kinh doanh
- Theo cách thức hình thành: là những tư tưởng phản ánh thực tiễn kinh doanh
qua con đường trải nghiệm, suy ngẫm và khái quát hóa của các chủ thể kinh
doanh và chỉ dẫn cho hoạt động kinh doanh
2 Nội dung của triết lý kinh doanh -
Sứ mệnh: là phát biểu của doanh nghiệp mô tả doanh nghiệp là ai, làm gì,
làm vì ai và làm như thế nào -
Mục tiêu: làn những điểm cuối của nhiệm vụ của doanh nghiệp, mang tính
cụ thể và khả thi cần thực hiện thông qua hoạt động của doanh nghiệp -
Hệ thống các giá trị: là những niềm tin căn bản thường không được nói ra
của những người làm việc trong doanh nghiệp
3 Vai trò của triết lý kinh doanh -
Triết lý kinh doanh là cốt lõi của doanh nghiệp, tạo ra phương thức phát
triển bền vững của doanh nghiệp lOMoAR cPSD| 61622079 -
Triết lý kinh doanh là công cụ định hướng và cơ sở để xây dựng và quản
lý chiến lượcn doanh nghiệp
4 Những điều kiện cơ bản cho sự ra đơi của triết lý kinh doanh
- Điều kiện vaề cơ chế pháp luật
- Thời gian hoạt động của doanh nghiệp và kinh nghiệm của doanh nhân
- Năng lực lãnh đạo của doanh nhân
- Sự chấp nhận tự giác của nhân viên
5 Cách xây dựng triết lý kinh doanh -
Từ kinh nghiệm: thông qua quá trình hoạt động của doanh nghiệp, do
người sáng lập đưa ra được kiểm nghiệm, đúc rút và bổ sung -
Từ mong muốn của nhà quản lý: được tạo lập theo sự mong muốn thảo
luận của người lãnh đạo và nhân viên -
Từ chuyên gia tư vấn là những người am hiểu và có kinh nghiệm xây dựng văn hóa kinh doanh
II Đạo đức kinh doanh và trách nhiệm xã hội
1 Khái niệm đạo đức
- Đạo đức là tập hợp các nguyên tắc, quy tắc, chuẩn mức xã hội nhằm điều
chỉnh, đánh giá hành vi của con người đối với bản thân và trong mối quan
hệ với người khác, với xã hội
- Chuẩn mực đạo đức: độ lượng, chính trực, khiêm tốn, dũng cảm , tín, thiện
2 Khái niệm đạo đức kinh doanh
- Là tập hợp các nguyên tắc, quy tắc, chuẩn mực nhằm điều chỉnh, đánh giá,
hướng dẫn và kiểm soát hành vi của các chủ thể kinh doanh
3 Các nguyên tắc và chuẩn mực của đạo đức kinh doanh - Tính trung thực - Tôn trọng con người
- Gắn lợi ích của doanh nghiệp với lợi ích của xã hội
- Bí mật và trung than với các trách nhiệm đặc biệt
4 Đối tượng điều chỉnh của đạo đức kinh doanh
- Đối tượng điều chỉnh của đạo đức kinh doanh là các chủ thể kinh doanh.
Theo nghĩa rộng thì đó là tất cả những ai là chủ thể của các
quan hệ và hành vi kinh doanh
5 Vai trò của đạo đức kinh doanh
- Góp phần điều chỉnh hành vi của các chủ thể kinh doanh
- Góp phần làm tăng chất lượng hoạt động của doanh nghiệp lOMoAR cPSD| 61622079
- Góp phần vào làm tăng sự cam kết và tận tâm của nhân viên với công việc
- Làm tăng sự hài lòng với khách hàng
- Tạo lợi nhuận bền vững cho doanh nghiệp
- Góp phần làm tăng uy tín của thương hiệu của doanh nghiệp
6 Khái niệm trách nhiệm xã hội
- Là nghĩa vụ mà một doanh nghiệp thực hiện đối với xã hội.
7 Trách nghiệp xã hội của doanh nghiệp
- Nghĩa vụ kinh tế: sản xuất hàng hóa, dịch vụ xã hội cần, thỏa mãn nhà đầu tư, phát
triển sản phẩm công nghệ, phát triển tài nguyên mới
-Nghĩa vụ pháp lý: thực hiện đầy đủ quy định về pháp luật, tuân thủ luật cạnh tranh,
bảo vệ khách hàng, bảo vệ môi trường, khuyến khích phát hiện hành vi sai trái
- Nghĩa vụ đạo đức: là những hành vi hoạt động mà xã hội mong đợi ở doanh nghiệp
nhưng không quy định trong hệ thống pháp luật
- Nghĩa vụ nhân văn: là những hành vi và hoạt động thể hiện cho mong muốn đóng góp cho xã hội III Văn hóa doanh nhân
1, Các nhân tố ảnh hưởng đến văn hóa doanh nhân • Nhân tố văn hóa • Nhân tố kinh tế •
Nhân tố chính trị pháp luật
2, Các bộ phận cấu thành văn hóa doanh nhân •
Năng lực của doanh nhân •
Tố chất của doanh nhân •
Đạo đức của doanh nhân •
Phong cách doanh nhân
IV, Nội dung chính của văn hóa doanh nghiệp
1, Khái luận về văn hoá doanh nghiệp
Văn hóa doanh nghiệp là một hệ thống các giá trị, các chuẩn mực, các quan niệm và
hành vi của doanh nghiệp, chi phối hoạt động của mọi thành viên trong doanh nghiệp
và tạo nên bản sắc kinh doanh riêng của doanh nghiệp.
2, Các cấp độ văn hoá doanh nghiệp
3, Tác động của văn hoá doanh nghiệp tới hoạt động của doanh nghiệp
3.1 Tác động tích cực của văn hoá doanh nghiệp
-Văn hoá doanh nghiệp tạo nên phong thái riêng của doanh nghiệp, giúp phân biệt
giữa doanh nghiệp này với doanh nghiệp khác
-Văn hoá doanh nghiệp tạo nên lực hướng tâm chung cho toàn doanh nghiệp
-Văn hoá doanh nghiệp khích lệ quá trình đổi mới và sáng tạo lOMoAR cPSD| 61622079
4, Các nhân tố ảnh hưởng đến văn hoá doanh nghiệp
4.1 Các nhân tố bên trong
- Người đứng đầu/người chủ doanh nghiệp
- Lịch sử, truyền thống của doanh nghiệp
- Ngành nghề kinh doanh của doanh nghiệp
- Hình thức sở hữu của doanh nghiệp
- Mối quan hệ giữa các thành viên của doanh nghiệp
- Mối quan hệ giữa các thành viên của doanh nghiệp
4.2 Các nhân tố bên ngoài
- Văn hoá xã hội, văn hóa dân tộc, văn hóa vùng miền - Thể chế xã hội
- Quá trình toàn cầu hoá
- Sự khác biệt và sự giao lưu văn hoá - Khách hàng
5, Các bước xây dựng văn hóa doanh nghiệp
6, Các mô hình văn hóa doanh nghiệp -Văn hoá gia đình -Văn hoá tháp Eiffel -Văn hoá tên lửa -Văn hoá lò ấp trứng lOMoAR cPSD| 61622079 NỘI DUNG 3 I, Giới thiệu chung
Ngân hàng Thương mại Cổ phần Quân đội (tên giao dịch tiếng Anh là Military
Commercial Joint Stock Bank), gọi tắt là Ngân hàng Quân đội, viết tắt là MB, là
một ngân hàng thương mại cổ phần của Việt Nam, một doanh nghiệp trực thuộc Bộ
Quốc phòng. Thời điểm năm 2018, vốn điều lệ của ngân hàng là 21.605 nghìn tỷ
đồng, tổng tài sản của ngân hàng năm 2018 là 362.325 nghìn tỷ đồng. Các cổ đông
chính của Ngân hàng Quân đội là Viettel, Tổng Công ty Đầu tư và kinh doanh vốn
Nhà nước, Tổng Công ty Trực thăng Việt Nam và Tổng Công ty Tân Cảng Sài Gòn.
Ngoài dịch vụ ngân hàng, Ngân hàng Quân đội còn tham gia vào các dịch vụ môi
giới chứng khoán, quản lý quỹ, kinh doanh địa ốc, bảo hiểm, quản lý nợ và khai thác
tài sản bằng cách nắm cổ phần chi phối của một số doanh nghiệp trong lĩnh vực này.[4]
Hiện nay, Ngân hàng Quân đội đã có mạng lưới khắp cả nước với trên 100 chi nhánh
và trên 190 điểm giao dịch trải dài khắp 48 tỉnh thành phố. Ngân hàng còn có văn
phòng đại diện tại Liên bang Nga, chi nhánh tại Lào và Campuchia.
II, Lịch sử hình thành và phát triển Giai đoạn 1994-2004
Từ ý tưởng ban đầu là xây dựng một tổ chức tín dụng phục vụ doanh nghiệp quân đội
trong nhiệm vụ sản xuất kinh doanh thời kỳ tiền hội nhập
Ngày 4/11/1994, Ngân hàng TMCP Quân đội được thành lập với số vốn gần 20 tỷ
đồng, 25 nhân sự và một điểm giao dịch duy nhất tại 28A Điện Biên Phủ, Hà Nội.
Mười năm đầu (1994-2004) là giai đoạn mang tính “mở lối” định hình phương châm
hoạt động, xác định chiến lược kinh doanh và xác định thương hiệu. Kiên định với
mục tiêu và tầm nhìn dài hạn, MB áp dụng linh hoạt các giải pháp hợp lý để từng
bước tích lũy kinh nghiệm và năng lực tài chính, từng bước khẳng định vai trò và có
những đóng góp quan trọng vào sự phát triển của nền kinh tế, góp phần thực hiện
nhiệm vụ kinh tế - quốc phòng của Quân đội. MB đã vững vàng vượt qua cuộc khủng
hoảng tài chính Châu Á năm 1997 và là ngân hàng cổ phần duy nhất có lãi; năm 2004,
tròn 10 năm thành lập, tổng vốn huy động của MB tăng gấp trên 500 lần, tổng tài sản
trên 7.000 tỷ đồng, lợi nhuận trên 500 tỷ và khai trương trụ sở mới to đẹp hơn tại số
3 Liễu Giai, Ba Đình, Hà Nội.
Giai đoạn 2005 - 2009
Giai đoạn này đánh dấu bước chuyển mình quan trọng, tạo nền tảng quan trọng để
vươn lên phát triển mạnh mẽ trong những năm tiếp theo.
Trong giai đoạn này, MB áp dụng một loạt các giải pháp đổi mới tổng thể từ mở rộng
quy mô hoạt động, phát triển mạng lưới, đầu tư công nghệ, tăng cường nhân sự,
hướng mạnh về khách hàng với việc tách bạch chức năng quản lý và chức năng kinh
doanh giữa Hội sở và Chi nhánh, tổ chức lại đơn vị kinh doanh theo nhóm khách
hàng cá nhân, khách hàng doanh nghiệp vừa và nhỏ, nguồn vốn và kinh doanh tiền
tệ… có thể nói, giai đoạn 2005 – 2009 đã tạo cơ sở vững chắc để MB đẩy mạnh
triển khai các sáng kiến chiến lược sau này, góp phần đưa MB trở thành một trong
những định chế tài chính hàng đầu Việt Nam hiện nay. lOMoAR cPSD| 61622079
Năm 2009, đánh dấu 15 năm phát triển, MB vinh dự nhận Huân chương Lao động
Hạng Ba do Chủ tịch nước trao tặng
Năm 2010 là bước ngoặt quan trọng đưa MB ghi dấu ấn trở thành một trong những
ngân hàng hàng đầu Việt Nam sau này.
Giai đoạn 2010 - 2016
MB bắt đầu nghiên cứu xây dựng chiến lược giai đoạn mới 2011 – 2015, với kỳ vọng
đưa MB vào TOP 3 ngân hàng TMCP không do nhà nước nắm cổ phần chi phối. Đây
cũng là giai đoạn hết sức khó khăn của nền kinh tế. Dưới tác động của cuộc khủng
hoảng kinh tế toàn cầu, Ngành Ngân hàng thực hiện tái cấu trúc mạnh mẽ, nhiều ngân
hàng suy giảm lợi nhuận, thậm chí phải sát nhập, bán lại với giá 0 đồng. Trong bối
cảnh đó, MB kiên định với chiến lược phát triển bền vững, an toàn đã vươn lên dẫn
đầu về nhiều chỉ tiêu tài chính quan trọng, hoàn thành mục tiêu nằm trong TOP 3
trước 2 năm – vào năm 2013.
Với những thành quả đã đạt được, năm 2014, MB vinh dự đón nhận Huân chương
Lao động Hạng Nhất. Đến năm 2015, tiếp tục được Phong tặng danh hiệu Anh Hùng Lao động.
Năm 2016 là bước đệm chuyển giao giữa hai giai đoạn chiến lược 2011 – 2015 và
2017 – 2021. Trong năm này, MB tiếp tục thành lập hai công ty thành viên mới trong
lĩnh vực bảo hiểm nhân thọ là MB Ageas Life và tài chính tiêu dùng là Mcredit, kiện
toàn mô hình tập đoàn tài chính đa năng. Những nền tảng vững chắc MB đã xây dựng
trong những năm qua sẽ tạo đà phát triển vững chắc cho MB trong giai đoạn mới. Năm 2017 - Nay
Đây là năm mở đầu quan trọng của giai đoạn chiến lược mới 2017 - 2021, trong đó
MB định hướng tầm nhìn "Trở thành ngân hàng thuận tiện nhất" với mục tiêu đến
năm 2021 sẽ nằm trong Top 5 hệ thống Ngân hàng Việt Nam hiệu quả kinh doanh và an toàn
Năm 2018, với phương châm "Đổi mới, hiện đại, hợp tác, bền vững", Ngân hàng
TMCP Quân đội (MB) đã hoàn thành xuất sắc các nhiệm vụ, chỉ tiêu kinh doanh đề
ra từ đầu năm. Trong đó, đáng chú ý là lợi nhuận trước thuế đạt 7.767 tỷ đồng, tăng
68% so với năm 2017. Bên cạnh việc hoàn thành vượt mức các chỉ tiêu kinh doanh,
MB cũng hoàn thành xuất sắc các mục tiêu lớn đặt ra gồm: triểu khai chiến lược 2017
- 2021; chuyển dịch ngân hàng số với 2,6 triệu users đang hoạt động với sản phẩm
chủ lực nhiều tiện ích là ứng dụng App MBBank; thay đổi nhận diện hình ảnh cho
100% điểm giao dịch, triển khai quyết liệt các dự án nhằm tăng trưởng đột phá. MB
đang được thực hiện mạnh mẽ ở ngân hàng mẹ và các công ty thành viên, tạo nên
tinh thần làm việc sáng tạo, hạnh phúc và hiệu quả hơn. III, Cơ cấu tổ chức
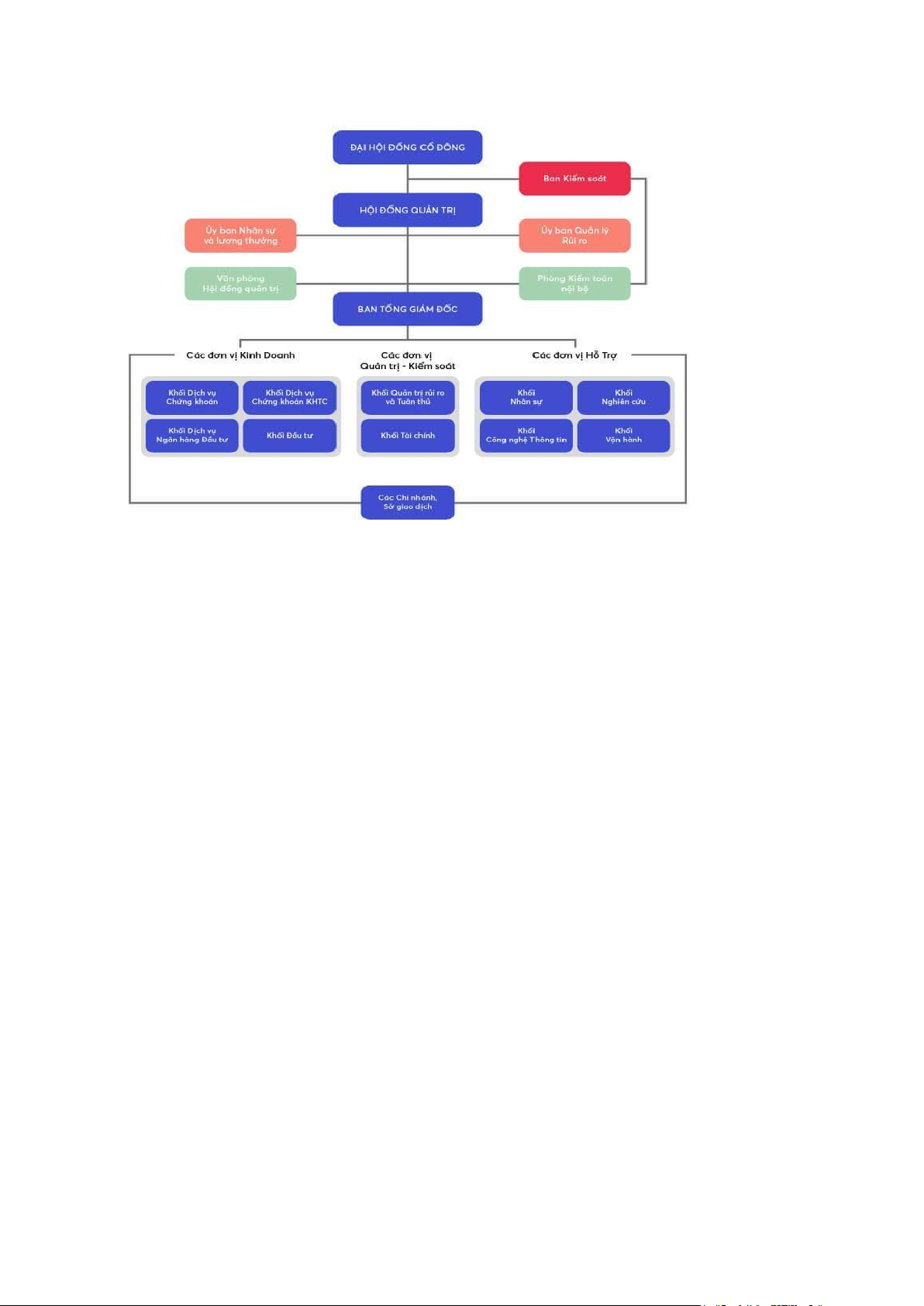
MB có cơ cấu tổ chức vô cùng chặt chẽ bao gồm: -
Đại hội đòng cổ đông: bao gồm các cổ đông nắm giữ số cổ phiểu của công ty,
hội đồng cổ đông có quyền đưa ra và thông qua các quyết định của doanh nghiệp -
Đại hội đồng cổ đông có mối quan hệ với ban kiểm soát và ban kiểm soát có mối
quan hệ kiểm soát với Hội đồng quản trị và giám đốc, tổng giám đốc lOMoAR cPSD| 61622079 -
Ở dưới ban giám đốc là các phòng ban, đơn vị khác nhau và các đơn vị có chuyên
môn ở các khối khác nhau IV, Lĩnh vực kinh doanh
Lĩnh vực kinh doanh của ngân hàng là tiền tệ, tín dụng và dịch vụ ngân hàng. MB
bank cũng không phải là ngoại lệ, Ngân Hàng Cổ Phần Quân Đội cung cấp dịch vụ
ngân hàng số, gửi và rút tiền, cho vay thế chấp bất động sản, ô tô..., dịch vụ thẻ,
chuyển tiền, thanh toán, bảo hiểm nhân thọ, bên cạnh đó vào năm 2000 MB mở
thêm chi nhánh MB Securities (công ty cổ phần chứng khoán MB) để hoạt động
trong lĩnh vực chứng khoán và dao dịch chứng khoán - Thành tích nổi bật: •
Nhận giải thưởng của Asian Banker, MBBank khẳng định vị thế hàng đầu
trên thị trường phái sinh (2019) •
MB lọt Top 5 Ngân hàng thương mại Việt Nam uy tín năm 2019 •
MB vinh dự là một trong bốn ngân hàng đạt thương hiệu quốc gia năm 2018 (2018) •
Danh hiệu Anh hùng Lao động (2015) •
Huân chương Lao động hạng Nhất (2014) •
Huân chương Lao động hạng Ba (2009) •
Giải thưởng Ngân hàng Nội địa tốt nhất Việt Nam (2013) •
Giải thưởng Ngân hàng mạnh nhất Việt Nam (2014) của Asian Banker •
Giải Vàng Chất lượng Quốc gia (2013) •
Danh hiệu World Class (2014) của Tổ chức Chất lượng châu Á lOMoAR cPSD| 61622079 NỘI DUNG 4
I, Khái quát lại nội dung triết lý kinh doanh
1, Khái niệm triết lý kinh doanh -
Theo vai trò: Triết lý kinh doanh là những tư tưởng chỉ đạo, định hướng, dẫn dắt hoạt động kinh doanh -
Theo nhân tố cấu thành: Triết lý kinh doanh là phương châm hành động, là hệ
giá trị và mục tiêu của doanh nghiệp chỉ dẫn cho hoạt động kinh doanh -
Theo cách thức hình thành: Triết lý kinh doanh là những tư tưởng phản ánh thực
tiễn kinh doanh qua con đường trải nghiệm, suy ngẫm và khái quát hóa của các chủ
thể kinh doanh và chỉ dẫn cho hoạt động kinh doanh
Như vậy, có thể hiểu Triết lý kinh doanh là những quan niệm, giá trị mà doanh nghiệp,
doanh nhân và các chủ thể kinh doanh theo đuổi trong quá trình hoạt động của doanh nghiệp
2, Vai trò của triết lý kinh doanh -
Triết lý kinh doanh là cốt lõi của doanh nghiệp, tạo ra phương thức phát triển bền vững của doanh nghiệp -
Triết lý kinh doanh là công cụ định hướng và cơ sở để xây dựng và quản lý chiến lượcn doanh nghiệp -
Góp phần giải quyết mối quan hệ giữa mục tiêu kinh tế và các mục tiêu khác của doanh nghiệp -
Triết lý kinh doanh là một phương tiện để giáo dục, phát triển nguồn lực và tạo
ra một phong cách làm việc đặc thù của doanh nghiệp -
Triết lý kinh doanh là cơ sở tạo ra sự thống nhât trong hành động của các cá nhân
, bộ phận và doanh nghiệp
3, Nội dung của triết lý kinh doanh
- Thông thường, triết lý kinh doanh của doanh nghiệp thường gồm ba nội dung chính
sau: Sứ mệnh, mục tiêu, và hệ thống các giá trị của doanh nghiệp
3.1 Sứ mệnh
Sứ mệnh doanh nghiệp là:
- Đây là nội dung có tính khái quát cao, giàu tính triết học. Là một bản tuyên bố “lý
do tồn tại” của doanh nghiệp, còn gọi là tôn chỉ, tín điều, mục tiêy kinh doanh của doanh nghiệp
Thực chất nội dung này trả lời cho các câu hỏi
Doanh nghiệp chúng ta là gì?
Doanh nghiệp muốn trở thành một tổ chức như thế nào?
Công việc kinh doanh của chúng ta là gì? lOMoAR cPSD| 61622079
Tại sao doanh nghiệp lại tồn tại
Doanh nghiệp của chúng ta tồn tại vì cái gì?
Doanh nghiệp có nghĩa vụ gì? Doanh nghiệp sẽ đi về đâu?
Các yếu tố cơ bản khi xây dựng xứ mệnh: Lịch sử, những năng lực đặc biệt, môi trường
Đặc điểm của một bản tuyên bố sứ mệnh:
-Tập trung vào thị trường chứ không phải sản phẩm cụ thể, tính khả thi, tính cụ thể
3.2 Mục tiêu
Khái niệm: Là những điểm cuối của nhiệm vụ của doanh nghiệp, mang tính cụ thể
và khả thi cần thực hiện thông qua hoạt động của doanh nghiệp
- Đặc điểm của các mục tiêu cơ bản của doanh nghiệp:
(1) Có thể biến thành những biện pháp cụ thể (2) Định hướng
(3) Thiết lập thứ tự ưu tiên lâu dài trong doanh nghiệp
(4) Tạo thuận lợi cho việc cho việc kiểm tra quản trị
3.3 Các giá trị của doanh nghiệp
Khái niệm: Là những niềm tin căn bản thường không được nói ra của những người
làm việc trong doanh nghiệp
- Những nguyên tắc trong doanh nghiệp
- Lòng trung thành và cam kết
- Hướng dẫn những hành vi ứng xử mong đợi
- Các nguyên tắc tạo ra một phong cách ứng xử, giao tiếp và hoạt động kinh
doanh đặc thù của doanh nghiệp
4. Cách thức xây dựng triết lý kinh doanh của doanh nghiệp
4.1, Điều kiện
- Điều kiện về cơ chế pháp luật
- Điều kiện về thời gian hoạt động của doanh nghiệp và kinh nghiệp của người lãnh đạo
- Điều kiện về bản lĩnh và năng lực của người lãnh đạo
- Điều kiện về sự chấp nhận tự giác của đội ngũ cán bộ, công nhân viên
4.2, cách xây dựng triết lý doanh nghiêp -
Từ kinh nghiệm: thông qua quá trình hoạt động của doanh nghiệp, do
người sáng lập đưa ra được kiểm nghiệm, đúc rút và bổ sung lOMoAR cPSD| 61622079 -
Từ mong muốn của nhà quản lý: được tạo lập theo sự mong muốn thảo
luận của người lãnh đạo và nhân viên -
Từ chuyên gia tư vấn là những người am hiểu và có kinh nghiệm xây dựng văn hóa kinh doanh
4.3, Vai trò của triết lý kinh doanh -
Triết lý kinh doanh là cốt lõi của doanh nghiệp, tạo ra phương thức phát
triển bền vững của doanh nghiệp -
Triết lý kinh doanh là công cụ định hướng và cơ sở để xây dựng và quản
lý chiến lượcn doanh nghiệp -
Triết lý kinh doanh là một phương tiện để giáo dục, phát triển nguồn nhân
lực và tạo ra một phong cách đặc thù của doanh nghiệp II, VỀ MB BANK
1, Tìm hiểu chung về triết lý kinh doanh của MB Bank
-Triết lý kinh doanh là thứ mà mỗi doanh nghiệp không thể thiếu của mỗi doanh
nghiệp và tất nhiên Ngân hàng Thương mại Cổ phần Quân đội MB cũng không phải
ngoại lệ. Triết lý của MB bank bao gồm 3 phần:
- Sứ mệnh: vì sự phát triển của đất nước, vì lợi ích của khách hàng
- Tầm nhìn: trở thành một Ngân hàng thuận tiện nhất với khách hàng
- Các giá trị cốt lõi: Đoàn kết – Kỷ luật – Tận tâm
Thực thi – Tin cậy – Hiệu quả
- Ngân hàng Thương mại Cổ phần Quân đội là một Ngân hàng thương mại Việt
Nam trực thuộc bộ Quốc phòng, ngày 04 tháng 11 năm 1994, ngân hàng chính thức
đi vào hoạt động với vốn điều lệ ban đầu là 20 tỷ đồng với 25 cán bộ nhân viên. Với
số vốn điều lệ tương đối ít ỏi và số cán bộ nhân viên hạn chế, mục đích ban đầu của
MB bank là thực hiện các giao dịch của bộ Quốc phòng, và đa số những các bộ ban
đầu là Quân nhân nên triết lý kinh doanh cũng ít nhiều bởi kỷ luật quân đội - Về sứ mệnh của MB bank:
“vì sự phát triển của đất nước, vì lợi ích của khách hàng” đây chính là tôn chỉ, mục
đích, lý do tồn tại của MB bank. Theo tôi nó chưa trả lời rõ ràng cho những câu hỏi:
“Doanh nghiệp của chúng ta là gì? ” nhưng vẫn cho chúng ta biết được doanh nghiệp
đưa lợi ích của đất nước và khách hàng lên hàng đầu vì bản chất MB bank là một
ngân hàng của nhà nước vì thế trong tôn chỉ của họ vẫn cống hiến cho nhà nước Việt
Nam song song cùng khách hàng. Bên cạnh đó còn trả lời những câu hỏi:
- Tại sao doanh nghiệp tồn tại?
- Doanh nghiệp chúng ta tồn tại vì cái gì?
- Doanh nghiệp hoạt động vì mục đích gì lOMoAR cPSD| 61622079
2. Các yếu tố khi xây dựng sứ mênh MB bank
- Lịch sử: mọi tổ chức dù lớn hay nhỏ đều có lịch sử về các mục tiêu, thành tích,
chính sách và sai lầm, với xuất thân là một ngân hàng từ quân đội thế nên MB bank
đặt sứ mệnh cống hiến cho đất nước và nhân dân lên hàng đầu cũng là điều dễ hiểu.
Mười năm đầu MB bank định hình phương châm hoạt động, xác định chiến lược kinh
doanh và xác định thương hiệu. Kiên định với mục tiêu và tầm nhìn dài hạn, MB áp
dụng linh hoạt các giải pháp hợp lý để từng bước tích lũy kinh nghiệm và năng lực
tài chính, từng bước khẳng định vai trò và có những đóng góp quan trọng vào sự phát
triển của nền kinh tế, góp phần thực hiện nhiệm vụ kinh tế - quốc phòng của Quân đội.
Những năm tiếp theo MB bank thực hiện những bước đi táo bạo, đầy tham vọng để
chuyển đổi thành một ngân hàng số toàn diện, hiện đại hơn, lấy khách hàng làm trung
tâm. Trên hành trình chuyển dịch chiến lược đó, một bộ nhận diện mới là điều cần
thiết tạo sự khác biệt cho MB, để khiến khách hàng thay đổi cái nhìn từ đó đưa
MB đến gần khách hàng hơn. Đồng thời đây còn là một cột mốc đánh dấu cho sự thay
đổi trong mặt chiến lược chuyển đổi số mà MB đã đặt ra.
Cuối năm 2019, MBBank chính thức công bố thay đổi logo mới hướng đến sự trẻ
trung, năng động, tạo sự gắn kết hơn với khách hàng. Logo cũ được tách biệt làm 3
phần đó là hình ngôi sao màu đỏ, phần chữ MB nằm nghiêng to rõ nhất, bên dưới là
dòng chữ “ngân hàng quân đội”. Dựa trên cơ sở nền tảng logo cũ đã được khách
hàng tin dùng bấy lâu nay thì logo chỉ là sự cải tiến về mẫu mã. Nó chỉ khác ở điểm
lớn nhất là bỏ đi dòng chữ “Ngân Hàng Quân Đội” phía dưới logo mà thôi. Hình ảnh
ngôi sao đỏ không còn là hình sao liền nhau giữa các nét nữa mà là hình sao được
ghép từ 10 cụm hình khối màu đỏ đặt nghiêng lại với nhau. Hai chữ cái MB không
còn được thể hiện cầu kỳ hòa quyện vào nhau, cũng như nét móc đầu tiên của chữ M
cũng không còn dài ra như logo cũ mà thay vào đó là sự chắc chắn, vững chãi. Vẫn
giữ hai màu sắc đỏ và xanh quen thuộc, MB thể hiện một diện mạo tươi mới hơn,
hiện đại, gần gũi với mọi người và sẽ luôn không ngừng đổi mới về chất lượng dịch
vụ để mang đến cho khách hàng trải nghiệm tốt nhất. lOMoAR cPSD| 61622079 -
Những năng lực đặc biệt: một tổ chức có thể làm được nhiều điều, tuy nhiên nó
phải nhận diện được điểm mạnh nổi trội của mình. Những năng lực này mang lại cho
tổ chức các lợi thế hơn các tổ chức tương tự. MB bank có lợi thế từ những cổ đông
lớn. Tính đến quí I/2019, quân đội gián tiếp sở hữu 22,4% MBBank, trong khi các
công ty nhà nước chiếm 22,2%. Ngân hàng vẫn còn 10% chỗ cho cổ đông nước ngoài
(tỉ lệ sở hữu nước ngoài hiện tại là 20%, trong khi giới hạn sở hữu nước ngoài là 30% Tỉ lệ sở hữu MB Bank
MB Bank là ngân hàng sở hữu tài khoản thanh toán lương của toàn bộ lực lượng vũ
trang quân đội Việt Nam. Đây là một trong những nguyên nhân khiến số dư tiền gửi
thanh toán không kì hạn tại đây ở mức cao, là một trong những ngân hàng có tỉ lệ CASA cao nhất hệ thống.
Bên cạnh nguồn vốn lớn, mảng cho vay bán lẻ và thu nhập ngoài lãi được MBBank
xác định là những động lực chính trong tăng trưởng lợi nhuận trong những năm tới lOMoAR cPSD| 61622079 -
Môi trường: môi trường của tổ chức quyết định cơ hội, những hạn chế. Môi
trường vĩ mô của MB Bank, với bản chất là ngân hàng quân đội nên ít nhiều nhận
được sự hỗ trợ của các doanh nghiệp của nhà nước khác.
Về môi trường vi mô MB Bank định hướng “Phát triển nguồn lực nội bộ là trọng tâm,
thu hút nhân tài bên ngoài là cơ hội”. Đây là những điều kiện quan trọng để thực hiện
thành công chiến lược của MB nên luôn được quán triệt, thực hiện một cách nghiêm
túc. Những chính sách đối với người lao động thường xuyên được điều chỉnh theo
hướng cạnh tranh và gắn chặt với hiệu quả công việc, với quá trình đóng góp và gắn
bó của người lao động đối với ngân hàng. Tại MB, cán bộ quản lý các cấp đều có cơ
hội được đóng góp ý kiến với lãnh đạo cấp cao, được tham gia những chương trình
đào tạo theo năng lực, được tự ứng tuyển và thi tuyển công khai vào các vị trí quản
lý. Với chính sách này, MB luôn chủ động, gắn kết được sức mạnh nguồn lực trong
toàn tổ chức. Điều cuối cùng là uy tín và văn hóa MB đã được hình thành và gìn giữ qua rất nhiều năm -
Bản tuyên bố sứ mệnh tập trung vào thị trường chứ không phải sản phẩm cụ
thể, vì khách hàng của một tổ chức rất quan trọng và sự thỏa mãn nhu cầu của khách
hàng quyết định nhiệm vụ, mục đích của doanh nghiệp đó thế nên trong sứ mệnh của
MB Bank đã nêu rõ thị trường mà doanh nghiệp hướng tới- đó chính là đất nước Việt
Nam, và khách hàng chính là những công dân Việt Nam -
Tính khả thi cũng là một trong những yếu tố quan trọng, doanh nghiệp luôn phải
nỗ lực để đạt được nhiệm vụ mà mình đề ra, tuy nhiên nhiệm vụ này phải có tính khả
thi, MB mong muốn được cống hiến cho nước nhà và cho khách hàng điều này nếu
dựa theo năng lực và cách hoạt động của MB Bank thì hoàn toàn khả thi - Tính cụ
thể trong sứ mệnh của MB theo tôi thì quá rộng và chung chung, họ chỉ nêu ra thị
trường và đối tượng mà doanh nghiệp cống hiến vậy nên vẫn thiếu đi tính cụ thể, nên
người đọc không xác định được hoạt đông của công ti
3. Các mục tiêu cơ bản của doanh nghiệp
Sứ mệnh được cụ thể hóa bằng các mục tiêu cụ thể, có tính chiến lược. Đặc điểm của
các mục tiêu cơ bản của doanh nghiệp bao gồm:
- Có thể biến thành những biện pháp cụ thể
- Định hướng làm điểm xuất phát cho những mục tiêu cụ thể
- Thiết lập sự ưu tiên lâu dài trong doanh nghiệp
- Tạo thuận lợi cho việc kiểm tra quản trị
MB Bank đặt ra tầm nhìn: “trở thành một Ngân hàng thuận tiện nhất với khách hàng”
Có thể thấy tầm nhìn của MB Bank đã cho thấy sự ưu tiên của doanh nghiệp đối với
khách hàng. MB Bank mong muốn được phát triển trở thành một ngân hàng mà được
nhiều khách hàng tin dùng, đây là một mục tiêu dài hạn. Bên cạnh đó tầm nhìn này
luôn định hướng cho MB Bank trở thành một ngân hàng vì khách hàng và lấy đó là giá trị cốt lõi lOMoAR cPSD| 61622079
Bên cạnh đó MB Bank còn đặt ra mục tiêu hoàn thành chiến lược giai đoạn 2017-
2021. Trong đó năm 2021, MB sẽ tiếp tục khẳng định vị thế top 5 và hướng đến những
mục tiêu cao hơn trong giai đoạn chiến lược mới theo hướng hoàn chỉnh mô hình tập
đoàn tài chính trên nền tảng số hóa để củng cố kết nối hệ sinh thái khách hàng, dịch
vụ, sản phẩm giữa ngân hàng với các công ty thành viên.
5 năm tới, MB tiếp tục theo đuổi phương châm tăng tốc số; đột phá bán lẻ; an toàn -
hiệu quả. Theo đó, định vị MB dẫn đầu về ngân hàng số, top ngân hàng bán lẻ tại thị trường Việt Nam.
4. Các giá trị cốt lõi
Các giá trị cốt lõi là những niềm tin căn bản thường không được nói ra của những
người làm việc trong doanh nghiệp xác định thái độ của doanh nghiệp với người sở hữu và lao động
Các giá trị cốt lõi của MB Bank bao gồm: Đoàn kết – Kỷ luật – Tận tâm
Thực thi – Tin cậy – Hiệu quả
Những giá trị này đặt ra những nguyên tắc của doanh nghiệp, hướng dẫn những hành
vi ứng sử mong đợi. Những giá trị cốt lõi được hun đúc qua từng thời kỳ đã giúp MB
đứng vững và vươn lên trong mọi hoàn cảnh thương trường.
Đoàn kết và kỉ luật: với bản chất là một ngân hàng quân đội, hai giá trị cốt lõi đầu
tiên của MB Bank vẫn mang dấu ấn của quân đội. Tuy vậy, áp dụng hai giá trị này
doanh nghiệp vẫn tạo ra một môi trường làm việc tốt, đặc biệt ở một doanh nghiệp
lớn như MB Bank thì hai yếu tố này càng nên được củng cố, nâng cao
Tận tâm: Với số lượng khách hàng vô cùng lớn nhưng MB Bank vẫn làm rất tốt việc
chăm sóc khách hàng, các dich vụ dễ tiếp cận cùng với nhiều ưu đãi
Thức thi: MB Bank luôn đặt ra mục tiêu thực tế cho doanh nghiệp và luôn đạt được
kết quả tốt. Đó là nhờ giá trị cốt lõi “thực thi”, như ở năm 2020 MB đã hoàn thành
vượt kế hoạch các chỉ tiêu kinh doanh được Đại hội đồng cổ đông giao phó. Trong
đó, lợi nhuận trước thuế đạt 10.688 tỷ đồng, tăng 6,5% so với 2019 và đứng thứ 5
trong hệ thống ngân hàng thương mại. Đây cũng là năm thứ hai MB thuộc nhóm
doanh nghiệp có lợi nhuận trên 10 nghìn tỷ đồng.
Tin cậy: MB Bank luôn nhận được sự uy tín hàng đầu từ người dân Việt Nam vì ngân
hàng thuộc quản lý bởi Bộ Quốc phòng Việt Nam, vì thế khách hàng hoàn toàn có
thể an tâm hơn về sự uy tín của ngân hàng này. Do vậy khi có bất kỳ hoạt động đầu
tư tài chính nào như vay vốn hoặc đầu tư, gửi tiết kiệm thì có thể hoàn toàn yên tâm
Hiệu quả: MB cũng được đánh giá là ngân hàng cải tiến hoạt động bán lẻ hiệu quả
nhất; ngân hàng có giải pháp thu hút khách hàng mới hiệu quả nhất. Đáng chú ý, MB
đã được Thủ tướng Chính phủ, Bộ Quốc phòng chấp thuận giao nhiệm vụ là doanh
nghiệp phục vụ quốc phòng, an ninh. lOMoAR cPSD| 61622079
III, Liên hệ doanh nghiệp nước ngoài J.P Morgan Chase
Ngân hàng JP Morgan Chase Bank có trụ sở tại New York, được thành lập bởi John
Pierpont Morgan, John Thompson, Balthazar P. Melick, Aaron Burr vào ngày 1 tháng
9 năm 1799. JP Morgan Chase Bank là ngân hàng lâu đời thứ ba tại Hoa Kỳ và là
ngân hàng lớn thứ 31 trên thế giới. Ngân hàng JP Morgan Chase là một trong những
ngân hàng hàng đầu thế giới
Sứ mệnh: Khác với MB J.P Morgan Chase đặt ra sứ mệnh không hướng tới một nhà
nước nào. “To be the best financial services company in the world.” Tạm dịch là:
trở thành công ty cung cấp dịch vụ tài chính tốt nhất thế giới. Từ sứ mệnh ta cũng có
thể hình dung thị trường mà doanh nghiệp hướng tới không phải một đất nước cố
định nào mà là trên toàn thế giới,
Tầm nhìn: “aspire to be the best; execute superbly; build a great team and a
winning culture.” Tạm dịch: khao khát trở thành số 1, xây dựng một đội và văn hóa
tuyệt vời. Tầm nhìn của doanh nghiệp có điểm tương đồng với sứ mệnh là luôn mốn
trở thành tốt nhất, nhưng bên cạnh đó doanh nghiệp còn đề cao yếu tố con người và văn hóa.
Các giá trị cốt lõi: “delivering exceptional client service; acting with integrity and
responsibility; and supporting the growth of our employees.” Tạm dịch: cung cấp
dịch vụ khách hàng tuyệt vời, hành động với sự trung thực và trách nhiệm. Các giá
trị cốt lõi của doanh nghiệp cũng hướng tới sự trung thực và trách nhiệm giống MB
Bank vì khi hoạt động trong lĩnh vực tài chính NỘI DUNG 5
I, Tóm tắt nội dung đạo đức kinh doanh và tinh thần khơi nghiệp
1. Khái niệm đạo đức
- Đạo đức là tập hợp các nguyên tắc, quy tắc, chuẩn mức xã hội nhằm điều chỉnh,
đánh giá hành vi của con người đối với bản thân và trong mối quan hệ với người khác, với xã hội
- Chuẩn mực đạo đức: độ lượng, chính trực, khiêm tốn, dũng cảm , tín, thiện
2. Khái niệm đạo đức kinh doanh
- Là tập hợp các nguyên tắc, quy tắc, chuẩn mực nhằm điều chỉnh, đánh giá, hướng
dẫn và kiểm soát hành vi của các chủ thể kinh doanh
3. Các nguyên tắc và chuẩn mực của đạo đức kinh doanh - Tính trung thực - Tôn trọng con người
- Gắn lợi ích của doanh nghiệp với lợi ích của xã hội
- Bí mật và trung thành với các trách nhiệm đặc biệt
4. Đối tượng điều chỉnh của đạo đức kinh doanh
- Đối tượng điều chỉnh của đạo đức kinh doanh là các chủ thể kinh doanh. Theo nghĩa
rộng thì đó là tất cả những ai là chủ thể của các quan hệ và hành vi kinh doanh lOMoAR cPSD| 61622079
5. Vai trò của đạo đức kinh doanh
- Góp phần điều chỉnh hành vi của các chủ thể kinh doanh
- Góp phần làm tăng chất lượng hoạt động của doanh nghiệp
- Góp phần vào làm tăng sự cam kết và tận tâm của nhân viên với công việc
- Làm tăng sự hài lòng với khách hàng
- Tạo lợi nhuận bền vững cho doanh nghiệp
- Góp phần làm tăng uy tín của thương hiệu của doanh nghiệp
6. Khái niệm trách nhiệm xã hội
- Là nghĩa vụ mà một doanh nghiệp thực hiện đối với xã hội.
7. Trách nghiệp xã hội của doanh nghiệp
Nghĩa vụ kinh tế: là phải sản xuất hàng hóa và dịch vụ mà xã hội cần và muốn với
một mức giá có thể duy trì doanh nghiệp ấy và làm thỏa mãn nghĩa vụ của doanh
nghiệp với các nhà đầu tư; là tìm kiếm nguồn cung ứng lao động, phát hiện những
nguồn tài nguyên mới, thúc đẩy tiến bộ công nghệ, phát triển sản phẩm; là phân phối
các nguồn sản xuất như hàng hoá và dịch vụ như thế nào trong hệ thống xã hội. Đối
với người lao động, khía cạnh kinh tế của doanh nghiệp là tạo công ăn việc làm với
mức thù lao xứng đáng cơ hội việc làm như nhau, cơ hội phát triển nghề và chuyên
môn, hưởng thù lao tương xứng, hưởng môi trường lao động an toàn, vệ sinh và đảm
bảo quyền riêng tư, cá nhân ở nơi làm việc. Đối với người tiêu dùng, trách nhiệm
kinh tế của doanh nghiệp là cung cấp hàng hoá và dịch vụ, trách nhiệm kinh tế của
doanh nghiệp còn liên quan đến vấn đề về chất lượng, an toàn sản phẩm, định giá,
thông tin về sản phẩm (quảng cáo), phân phối, bán hàng và cạnh tranh.
Nghĩa vụ pháp lý: doanh nghiệp phải thực hiện đầy đủ những quy định về pháp lý
chính thức đối với các bên hữu quan. Những điều luật này sẽ điều tiết được cạnh
tranh, bảo vệ khách hàng, bảo vệ môi trường, thúc đẩy sự công bằng và an toàn và
cung cấp những sáng kiến chống lại những hành vi sai trái. Các nghĩa vụ pháp lý
được thể hiện trong luật dân sự và hình sự.
Nghĩa vụ đạo đức: những hành vi và hoạt động mà xã hội mong đợi ở doanh nghiệp
nhưng không được quy định trong hệ thống luật pháp, không được thể chế hóa thành
luật. Khía cạnh này liên quan tới những gì các công ty quyết định là đúng, công bằng
vượt qua cả những yêu cầu pháp lý khắc nghiệt, nó chỉ những hành vi và hoạt động
mà các thành viên của tổ chức, cộng đồng và xã hội mong đợi từ phía các doanh
nghiệp dù cho chúng không được viết thành luật.
- Nghĩa vụ nhân văn: là những hành vi và hoạt động thể hiện cho mong muốn đóng góp cho xã hội