



















Preview text:
lOMoARcPSD|20250553
Luật ôn tập - Tổng ôn lý thuyết các chương
Luật Thương mại Quốc tế (Học viện Ngoại giao Việt Nam) Scan to open on Studeersnel
Studocu is not sponsored or endorsed by any college or university
Downloaded by Th? Thùy Ninh Ph?m (ninhthuy311@gmail.com) lOMoARcPSD|20250553
CHƯƠNG I – TỔNG QUAN VỀ LUẬT TM QUỐC TẾ
1. Lịch sử hình thành và phát triển
Hoạt động KT bắt đầu từ khi nào?
- Xuất phát từ nhu cầu giao thương giữa các thương nhân tới từ các quốc gia khác nhau
- Xuất phát từ các quan hệ KT song phương
- Sự ra đpừi của thương mại đa phương Hình thành con đường tơ lụa, con đường hương liệu
(1) T hời kỳ thứ nhất (2000 năm TCN đến thế kỷ 4)
- Phát triển sự hình thành của con đường tơ lụa
- Câu chuyện về con đường tơ lụa:
Thời kỳ thứ nhất của Con đường tơ lụa (từ 2000 năm TCN đến thế kỷ 4) là giai đoạn hình thành và phát triển
ban đầu của mạng lưới giao thương cổ đại kết nối phương Đông và phương Tây. Dưới đây là những điểm nổi bật:
+ Khởi nguồn và hình thành sơ khai (2000 năm TCN – thế kỷ 2 TCN)
Giao lưu sơ khai: Từ rất sớm, các dân tộc cổ đại ở Trung Á, Trung Quốc, Ấn Độ và Tây Á đã có sự trao đổi
hàng hóa qua lại, dù chưa có tuyến đường cố định.
Mặt hàng trao đổi: Các sản phẩm như ngọc, lụa, hương liệu, đá quý, kim loại, thủy tinh được vận chuyển qua các đoàn lữ hành.
Các nền văn minh đóng vai trò quan trọng:
o Trung Hoa cổ đại: nổi bật với sản phẩm lụa.
o Lưỡng Hà, Ba Tư, Ấn Độ: góp phần vào thương mại và văn hóa với các sản phẩm và tư tưởng tôn giáo.
o Các bộ tộc du mục Trung Á: trung gian vận chuyển hàng hóa và cung cấp ngựa.
+ Thời Hán – Sự chính thức hóa Con đường tơ lụa (thế kỷ 2 TCN)
Năm 138 TCN: Trương Khiên – một sứ giả của triều Hán Vũ Đế – được cử đi Tây Vực, mở ra tuyến đường
từ Trung Quốc đến Trung Á và xa hơn nữa.
Con đường tơ lụa trên bộ hình thành, đi từ Trường An (nay là Tây An), băng qua sa mạc Taklamakan, Trung
Á, đến tận Địa Trung Hải. Hàng hóa chủ yếu:
o Từ phương Đông: lụa, trà, giấy, đồ sứ.
o Từ phương Tây: thủy tinh, vàng bạc, ngựa, rượu nho.
+ Vai trò và ảnh hưởng trong giai đoạn đầu
Kinh tế: Tạo động lực phát triển cho các quốc gia trung gian, hình thành nên các trung tâm thương mại và
trạm nghỉ chân (ốc đảo).
Văn hóa – tôn giáo: Các tôn giáo như Phật giáo, Hỏa giáo, Kitô giáo sơ khai bắt đầu lan truyền dọc theo các tuyến đường.
Chính trị: Triều Hán thiết lập ảnh hưởng ở Trung Á, hình thành mối quan hệ ngoại giao với các quốc gia phương Tây.
+ Kết thúc giai đoạn đầu (thế kỷ 4):
Sự suy yếu của Đế quốc La Mã và sự rối ren chính trị ở Trung Á đã làm suy giảm hoạt động thương mại trên tuyến đường này.
Tuy nhiên, nền tảng giao thương và giao lưu văn hóa đã được đặt ra, chuẩn bị cho giai đoạn phát triển tiếp
theo vào thời Đường – Tống.
(2) T hời kỳ thứ hai (TK5 – TK13) 1
Downloaded by Th? Thùy Ninh Ph?m (ninhthuy311@gmail.com) lOMoARcPSD|20250553
Bối cảnh chung:
Chiến tranh liên miên: Thế giới thời kỳ này chứng kiến nhiều cuộc chiến tranh như:
o Sự sụp đổ của Đế quốc Tây La Mã (thế kỷ 5).
o Sự nổi lên và bành trướng của các đế chế Hồi giáo (từ thế kỷ 7).
o Các cuộc Thập tự chinh giữa Thiên chúa giáo và Hồi giáo (thế kỷ 11–13).
Các tuyến thương mại quốc tế (TMQT), đặc biệt là Con đường tơ lụa và Con đường hương liệu, bị gián đoạn hoặc phong tỏa.
Phong tỏa bởi người Hồi giáo:
Các đế chế Hồi giáo như Umayyad, Abbasid và sau đó là các vương triều ở Ba Tư, Trung Á và Bắc Phi kiểm
soát các vùng đất chiến lược dọc theo Con đường tơ lụa và hương liệu.
Người châu Âu Thiên chúa giáo gặp khó khăn trong việc tiếp cận hàng hóa phương Đông (lụa, gia vị, đá quý...). Hệ quả:
+ Thương mại Đông – Tây suy giảm:
Giao thương qua bộ (trên Con đường tơ lụa) trở nên nguy hiểm và tốn kém.
Nhiều thương nhân phải tìm các tuyến đường thay thế hoặc chuyển hướng sang đường biển.
+ Thúc đẩy nhu cầu khám phá hàng hải:
Người châu Âu (đặc biệt là Bồ Đào Nha, Tây Ban Nha) bắt đầu tìm đường hàng hải sang phương Đông, để
tránh phải đi qua các vùng Hồi giáo – dẫn đến thời kỳ khám phá địa lý vào cuối thế kỷ 15.
+ Sự chuyển dịch trung tâm thương mại:
Từ các trung tâm nội địa như Samarkand, Bukhara, Kashgar, thương mại bắt đầu chuyển dần về các cảng
biển như Venice (Ý), Alexandria (Ai Cập), và các cảng ở Ấn Độ Dương.
+ Xung đột Đông – Tây gia tăng:
Các cuộc Thập tự chinh không chỉ là xung đột tôn giáo mà còn là tranh giành quyền kiểm soát tuyến thương mại.
Góp phần hình thành tâm lý đối đầu lâu dài giữa thế giới Thiên chúa giáo và Hồi giáo.
Câu chuyện “Vàng đen” là gì?
“Vàng đen” là cách gọi ẩn dụ cho các loại hương liệu, gia vị quý từ phương Đông như:
o Hồ tiêu, quế, đinh hương, nhục đậu khấu, gừng, nghệ, trầm hương...
Thời Trung Cổ, hương liệu được coi là xa xỉ phẩm quý giá không kém vàng, vì:
o Dùng để ướp xác, chế biến món ăn, chữa bệnh.
o Thể hiện quyền lực và đẳng cấp của tầng lớp quý tộc châu Âu.
Giá trị cực cao: Có thời điểm, 1kg hạt tiêu đắt ngang 1kg vàng. 2
Downloaded by Th? Thùy Ninh Ph?m (ninhthuy311@gmail.com) lOMoARcPSD|20250553 + Vấn đề đặt ra:
Con đường hương liệu (đi từ châu Á qua Trung Đông đến châu Âu) bị các đế chế Hồi giáo kiểm soát và đánh thuế nặng.
Hàng hóa từ phương Đông trở nên khan hiếm và đắt đỏ đối với người châu Âu.
Người châu Âu lệ thuộc vào các thương nhân Ả Rập và Trung gian (như Venice và Genoa).
+ Giải pháp: Người châu Âu tìm đường hàng hải
→ Đây là động lực trực tiếp dẫn đến thời kỳ khám phá địa lý vào cuối TK 15:
Tìm con đường hàng hải trực tiếp đến phương Đông, bỏ qua Trung Đông.
Các quốc gia đi tiên phong:
o Bồ Đào Nha: Vasco da Gama đi vòng qua Mũi Hảo Vọng đến Ấn Độ (1498).
o Tây Ban Nha: Christopher Columbus tìm đường sang Ấn Độ nhưng phát hiện ra châu Mỹ (1492).
(3) T hời kỳ thứ 3 (TK14-TK18)
- Sự ra đời của các cuộc phát kiến địa lý
(4) T hời kỳ 4 (TK18 – năm 1945)
- Quá trình CNH Gia tăng thương mại hàng hóa
- Quá trình thực dân hóa mở rộng thị trường, tăng nhân công giá rẻ, tăng khai thác tài nguyên khoáng sản
Thương mại quốc tế phát triển mạnh mẽ
- Đặc điểm TMQT thời kỳ này:
1. Bất bỉnh đẳng giữa các chủ thể
2. Thương mại HH dựa trên sự bóc lột sức lao động và tài nguyên của các quốc gia thuộc địa
(5) T hời kỳ 5 (năm 1945 đến nay)
- Đặc điểm TMQT thời kỳ này + TMQT pt mạnh mẽ
+ Hình thành các chế định thương mại quốc tế làm thay đổi thế giới (GATT 1947 và WTO 1995) - Xu hướng
+ Đa dạng hóa chủ thể (Công – tư)
+ Đa dạng hóa đối tượng (thương mại truyền thống, dịch vụ và các vấn đề thương mại phi truyền thống)
+ Đa dạng mục đích thương mại (lợi nhuận Bảo vệ xh và pt bền vững)
Thuật ngữ “Kinh doanh” và “Thương mại”
- Luật thương mại QT: International trade law (Droit du commerce international) + Luật công
+ Chủ thể là nhà nước và các tổ chức quốc tế liên chính phủ
- Luật kinh doanh quốc tế: International business law (Droit des affaires internationales) - Luật tư
- Chủ thể là cá nhân, doanh nghiệp có hoạt động thương mại quốc tế (mua CIF bán FOB)
Tầm quan trọng của mua bán hàng hóa quốc tế
- Ngày nay, mua bán hàng hóa QT đóng vai trò cực kỳ quan trọng trong mọi hđ xã hội 3
Downloaded by Th? Thùy Ninh Ph?m (ninhthuy311@gmail.com) lOMoARcPSD|20250553
CHƯƠNG 2 – TỔ CHỨC THƯƠNG MẠI QUỐC TẾ WTO Bối cảnh năm 1945
- Chiến tranh thế giới lần thứ 2 kết thúc với thắng lợi của phe Đồng minh
- Tuy nhiên, nền kinh tế thế giới bị ảnh hưởng nặng nề do hậu quả của chiến tranh và trước đó là cuộc đại
suy thoái. Nguyên nhân trực tiếp của những sự kiện này là chủ nghĩa bảo hộ thương mại
Nhu cầu tái thiết thế giới và mở rộng thương mại toàn cầu
Các trụ cột xây dựng lại thế giới sau chiến tranh TG lần thứ 2
Ba trụ cột tái thiết nền KT thế giới IMF – 1945 WB -1994 ITO (International Moneytary Fund) (world bank)
(International trade organization)
Một số cột mốc chủ ý của ITO
GATT 1947 – Trái tim của ITO
- Hiệp định chung về thuế quan và thương mại (General Agreement on Tariff and Trade - GATT 1947) là Hiệp
định quan trọng nhất của ITO
- 23 quốc gia sáng lập GATT 1947: Mỹ, Anh, Australia, Bỉ, Brazil, Canada, Trung Quốc, Cuba, Tiệp Khắc,
Pháp, Ấn Độ, Luxembourg, Hà Lan, New Zealand, Nam Phi, Myanmar, Sri Lanka, Chile, Lebanon, Na Uy,
Pakistan, South Rodesia (bây giờ là Zimbabwe) và Syria - Các nguyên tắc:
+ Không phân biệt đối xử (MFN và NT);
+ Bảo hộ thông qua thuế quan; + Nguyên tắc minh bạch.
- GATT 1947 Có hiệu lực tạm thời trong gần 50 năm (1948 - 1995) và trở thành thiết chế thương mại quốc tế quan trọng nhất
- Tại sao lại “tạm thời”?
+ GATT 1947 ban đầu chỉ là giải pháp tạm thời trong khi chờ thành lập Tổ chức Thương mại Quốc tế (ITO).
Tuy nhiên, do Quốc hội Mỹ từ chối phê chuẩn ITO, tổ chức này thất bại. GATT dù “tạm thời” nhưng đã trở
thành thiết chế thương mại quốc tế quan trọng nhất suốt gần 50 năm (1948–1995), cho đến khi WTO ra đời. 4
Downloaded by Th? Thùy Ninh Ph?m (ninhthuy311@gmail.com) lOMoARcPSD|20250553
Sự ra đời của WTO
Quy chế thành viên của WTO
Những đối tượng nào có thể trở thành thành viên của WTO ?
- Không chỉ các quốc gia mà các lãnh thổ hải quan có quyền độc lập hoàn toàn trong việc điều hành các mối
quan hệ ngoại thương và các vấn đề khác quy định trong Hiệp định này đều có thể gia nhập WTO. Ví dụ, Hong Kong, Ma Cao,…
Hiện WTO có bao nhiêu thành viên, thành viên mới nhất là thành viên nào, kết nạp năm nào?
- Hiện WTO đang có 166 quốc gia thành viên và 23 quan sát viên. 2 thành viên mới nhất là Comoros và
Timor Leste, kết nạp tại Hội nghị bộ trưởng lần thứ 13 (Abu Dhabi năm 2024)
VN chính thức trở thành thành viên của WTO năm nào?
- Việt Nam là thành viên thứ 150 vào năm 2007 (sau 11 năm đàm phán)
Mất bao nhiêu năm đàm phán?
- Việc đàm phán gia nhập WTO là rất khó khăn. Ví dụ: Nga mất 18 năm (2012) và Trung Quốc mất 15 năm (2001) Kết cấu của WTO 5
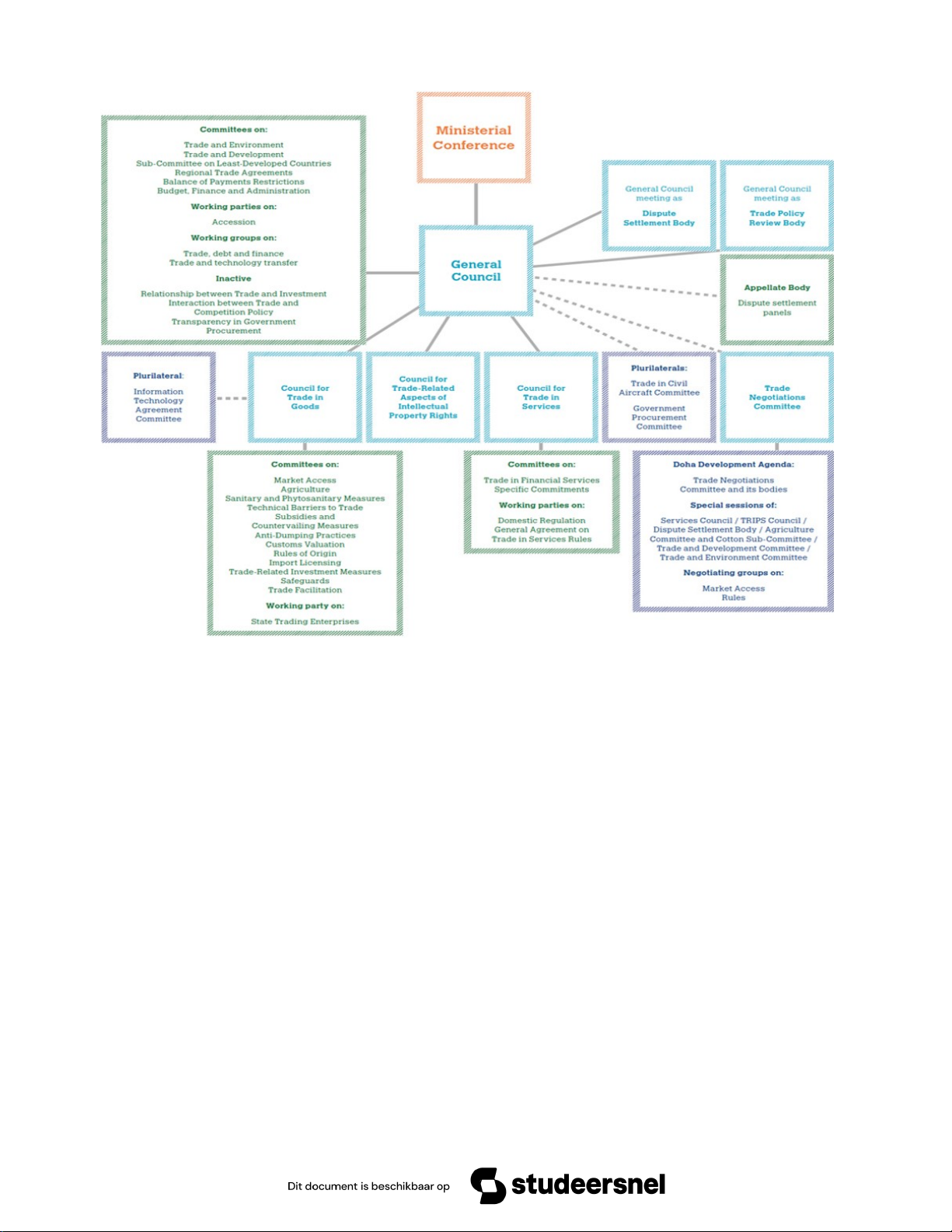
Downloaded by Th? Thùy Ninh Ph?m (ninhthuy311@gmail.com) lOMoARcPSD|20250553
Mục đích của WTO: Thừa nhận rằng, tất cả những mối quan hệ của họ trong lĩnh vực kinh tế và thương mại phải
được thực hiện với mục tiêu nâng cao mức sống, bảo đảm đầy đủ việc làm và một khối lượng thu nhập và nhu cầu
thực tế lớn và phát triển ổn định; mở rộng sản xuất, thương mại hàng hoá và dịch vụ, trong khi đó vẫn bảo đảm việc
sử dụng tối ưu nguồn lực của thế giới theo đúng mục tiêu phát triển bền vững, bảo vệ và duy trì môi trường và nâng
cao các biện pháp để thực hiện điều đó theo cách thức phù hợp với những nhu cầu và mối quan tâm riêng rẽ của mỗi
bên ở các cấp độ phát triển kinh tế khác nhau Chức năng của WTO
- Khoản 1 điều 2 Hiệp định WTO quy định chức năng chủ yếu của WTO là tạo ra: “một khuôn khổ định chế
chung để điều chỉnh các mqh thương mại giữa các Thành viên của tổ chức về vấn đề liên quan đến các Hiệp
định và các văn bản pháp lý không tách rời gồm cả những phụ lục của Hiệp định này
- 05 chức năng cụ thể (Điều III Hiệp định Marrakesh)
+ WTO tạo điều kiện thuận lợi cho việc thực thi, quản lý và điều hành, những mục tiêu khác của Hiệp định
này và các Hiệp định Thương mại Đa biên và cũng là một khuôn khổ cho việc thực thi, quản lý và điều hành
các Hiệp định Thương mại Nhiều bên.
+WTO là một diễn đàn cho các cuộc đàm phán giữa các nước Thành viên về những mối quan hệ thương mại
đa biên trong những vấn đề được điều chỉnh theo các thoả thuận qui định trong các Phụ lục của Hiệp định
này. WTO có thể là một diễn đàn cho các cuộc đàm phán tiếp theo giữa các nước Thành viên về những mối
quan hệ thương mại đa biên của họ và cũng là một cơ chế cho việc thực thi các kết quả của các cuộc đàm
phán đó hay do Hội nghị Bộ trưởng quyết định.
+ WTO sẽ theo dõi Bản Diễn giải về những Qui tắc và Thủ tục Giải quyết Tranh chấp (DSU) trong Phụ lục 2 của Hiệp định này.
+ WTO sẽ theo dõi Cơ chế Rà soát Chính sách Thương mại (TPRM) tại Phụ lục 3 của Hiệp định này.
+ Nhằm đạt được sự nhất quán cao hơn trong quá trình hoạch định chính sách kinh tế toàn cầu, WTO, khi
cần thiết, phải hợp tác với Quỹ Tiền tệ Quốc tế, Ngân hàng Quốc tế về Tái thiết và Phát triển và các cơ quan trực thuộc của nó. 6
Downloaded by Th? Thùy Ninh Ph?m (ninhthuy311@gmail.com) lOMoARcPSD|20250553
- Khoảng 70 cơ quan với 34 cơ quan thường trực
- Quy định tại điều IV Hiệp định Marakesh
- Hội nghị bộ trưởng (Điều IV.1. Hiệp định Marrakesh)
+ Cơ quan quyền lực nhất của WTO
+ Bao gồm đại diện của tất cả các nước thành viên WTO
+ Hopk theo nhiệm kỳ 2 năm 1 lần
+ có các Ủy ban giúp vc như: Ủy ban về thương mại và pt, ủy ban về cán cân thanh toán, Ủy ban ngân sách
- Đại hội đồng (Điều IV.2&3&4 Hiệp định Marrakesh)
+ Là cơ quan thường trực, cơ quan chấp hành của WTO
+ Bao gồm đại diện của tất cả các nước thành viên WTO
+ Giữa các kì họp của Hội nghị bộ trưởng, Đại hội đồng thực hiện toàn bộ thẩm quyền của Hội nghị bộ
trưởng. Khi Đại hội đồng giám sát hệ thống giải quyết tranh chấp của WTO thì nó sẽ hoạt động với tư cách
DSB, còn khi Đại hội đồng giám sát cơ chế rà soát chính sách thương mại của WTO thì nó hoạt động với tư cách TPRB.
+ Về cơ bản, Đại hội đồng, DSB và TPRB là một
- Ban thư ký (Điều VI Hiệp định Marrakesk)
+ Là cơ quan hành chính của Wto với hơn 600 nhân viên
+ Bao gồm 1 01 Tổng giám đốc (do Hội nghị bộ trưởng bầu) và 04 Phó tổng giám đốc (do TGĐ bổ nhiệm)
+ Hiện nay, Bà Ngozi Okonjo-Iweala (Nigeria) là Tổng giám đốc của WTO theo nhiệm kỳ từ ngày 1/3/2021 – 31/8/2025
- Vai trò của Tổng giám đốc có lớn không?
+ Tổng Giám đốc WTO không có quyền lực quyết định chính sách, vì WTO hoạt động theo nguyên tắc đồng
thuận giữa các quốc gia thành viên. Tuy nhiên, vai trò của Tổng Giám đốc vẫn rất quan trọng, thể hiện ở: 7
Downloaded by Th? Thùy Ninh Ph?m (ninhthuy311@gmail.com) lOMoARcPSD|20250553
Vai trò chính của Tổng Giám đốc WTO:
1. Đại diện tổ chức trong các vấn đề đối ngoại, đàm phán và đối thoại quốc tế.
2. Dẫn dắt Ban Thư ký thực hiện các nhiệm vụ hành chính, hỗ trợ kỹ thuật cho các cuộc họp, đàm phán, giải quyết tranh chấp...
3. Thúc đẩy thương lượng và tạo đồng thuận giữa các nước thành viên, đặc biệt khi có bất đồng.
4. Đề xuất sáng kiến, cảnh báo rủi ro và khuyến nghị chính sách (dù không mang tính ràng buộc). 8
Downloaded by Th? Thùy Ninh Ph?m (ninhthuy311@gmail.com) lOMoARcPSD|20250553
CHƯƠNG 3 – CÁC NGUYÊN TẮC CƠ BẢN CỦA LUẬT THƯƠNG MẠI QUỐC TẾ
Thế nào là nguyên tắc và ngoại lệ
Ví dụ: Điều 683. Hợp đồng (Phần thứ 5 BLDS 2015)
Các bên trong quan hệ hợp đồng được thỏa thuận lựa chọn pháp luật áp dụng đối với hợp đồng, trừ trường
hợp quy định tại các khoản 4, 5 và 6 Điều này. Trường hợp các bên không có thỏa thuận về pháp luật áp
dụng thì pháp luật của nước có mối liên hệ gắn bó nhất với hợp đồng đó được áp dụng.
Ví dụ nguyên tắc: “Việc dân sự cốt ở đôi bên”
Các nguyên tắc cơ bản của KTQT
(1) Nguyên tắc chủ quyền về kt
(2) Nguyên tắc chủ quyền vĩnh viễn đối với tài nghuyên
(3) Nguyên tắc thương mại ko phân biệt đối xử
(4) Nguyên tắc mở cửa thị trường
(5) Nguyên tắc có đi có lại (6) Nguyên tắc minh bạch
1. Chủ quyền kinh tế Chủ quyền là gì?
- Chủ quyền là quyền tối cao và độc lập của một quốc gia trong việc quyết định mọi vấn đề thuộc về lãnh thổ,
dân cư và các hoạt động đối nội, đối ngoại của mình, không chịu sự can thiệp từ bất kỳ quốc gia hay tổ chức nào khác.
Tuyên bố thiết lập trật tự KT mới của LHQ năm 1974 ( nghị quyết 3201/S-VI)
- Quyến của mõi nước thông qua hệ thống KT và XH mà họ cho thấy phù hợp nhất cho sự pt của mình và
không là đối tượng phân biệt của bất kỳ kết quả nào
2. Chủ quyền vĩnh viễn với tài nguyên thiên nhiên
Nhìn chung các quốc gia có chủ quyền hoàn toàn, tuyệt đối và đầy đủ
- Lựa chọn chế độ kinh tế
- Lựa chọn chính sách phát triển và phương thức phát triển kinh tế
- Lựa chọn chính sách đầu tư hoặc bảo hộ đầu tư nước ngoài
- Lựa chọn chính sách phân phối nguồn lực quốc gia cho phát triển kinh tế
Tại sao cần đặt ra nguyên tắc này?
- Xuất phát từ nạn cướp bóc tài nguyên của chủ nghĩa thực dân
- Xuất phát từ việc tư nhân hóa tài sản vốn thuộc về toàn dân
- Xuất phát từ nhu cầu phát triển bền vững
Thế nào là phát triển bền vững?
+ Phát triển bền vững là mô hình phát triển đáp ứng nhu cầu hiện tại mà không làm tổn hại đến khả năng đáp
ứng nhu cầu của các thế hệ tương lai.
Phát triển bền vững gồm 3 trụ cột chính:
(1) Kinh tế bền vững:Tăng trưởng lâu dài, ổn định, hiệu quả, không gây khủng hoảng hay phụ thuộc. 9
Downloaded by Th? Thùy Ninh Ph?m (ninhthuy311@gmail.com) lOMoARcPSD|20250553
(2) Xã hội bền vững: Đảm bảo công bằng xã hội, giảm nghèo, giáo dục và y tế cho mọi người.
(3) Môi trường bền vững: Khai thác tài nguyên hợp lý, bảo vệ hệ sinh thái, ứng phó biến đổi khí hậu.
Tại sao cần đặt ra nguyên tắc này? (tiếp)
- Nghị quyết 1893 của Đại hội đồng LHQ năm 1962: Quyền của người dân và ác dân tộc về chủ quyền vĩnh
viễn đối với của cải và tài nguyên thiên nhiên của họ cần phải được thực hiện vì quyền lợi phát triển của các
quốc gia và phúc lợi của người dân trong quốc gia đó
Nguyên tắc TM không phân bt đối xử
- Đoạn 3, Lời nói đầu của GATT 1994 đề cập đến: “Loại bỏ sự phân biệt đối xử trong quan hệ thương mại quốc tế”
- Đây là nguyên tắc cót lõi của WTO. Nếu thiếu nó, hệ thống thương mại đa phương không thể tồn tại.
- Thương mại không phân biệt đối xử bao gồm 2 nguyên tắc:
- Đối xử tối huệ quốc (Most Favoured Nation – MFN)
- Đối xử quốc gia (National Treatment – NT)
Đối xử tối huệ quốc (MFN)
Điều I:1 GATT “Với mọi khoản thuế quan và khoản thu thuộc bất cứ loại nào đánh vào hay có liên hệ tới
nhập khẩu và xuất khẩu hoặc đánh vào các khoản chuyển khoản để thanh toán hàng xuất – nhập khẩu, hay
phương thức đánh thuế hoặc áp dụng phụ thu nêu trên, hay với mọi luật lệ hay thủ tục trong xuất nhập
khẩu và liên quan tới mọi nội dung đã được nêu tại đoạn 2 và đoạn 4 của Điều III, mọi lợi thế, biệt đãi, đặc
quyền hay quyền miễn trừ được bất kỳ [Thành viên] nào dành cho bất cứ một sản phẩm có xuất xứ hay
được giao tới bất kỳ một nước nào khác sẽ được áp dụng cho sản phẩm tương tự có xuất xứ từ hay giao tới
mọi thành viên khác ngay lập tức và không điều kiện.”
- Mục đích chính của MFN là đảm bảo sự bình đẳng về cơ hội trong việc xuất, nhập khẩu hàng hóa đến và đi giữa các thành viên WTO
- Khoản 1 Điều 1 không chỉ cấm các biện pháp có tính chất phân biệt đối xử khi nhìn vào quy định chính
sách, pháp luật (de jure) mà còn cấm các biện pháp trung lập nhưng lại dẫn đến phân biệt đối xử khi được thi
hành trên thực thế (de facto)
- Case Canada-Autos (DS139, 142): GATT, Điều I (đối xử tối huệ quốc): Cơ quan phúc thẩm giữ nguyên kết
luận của Ban hội thẩm rằng việc miễn thuế không phù hợp với nghĩa vụ đối xử tối huệ quốc theo Điều I.1
trên cơ sở rằng Điều I:1 không chỉ bao gồm sự phân biệt đối xử trên luật (de jure) mà còn trên thực tế
(de facto) và việc miễn thuế đang được đề cập trong thực tế chỉ được áp dụng cho hàng nhập khẩu từ một số
ít quốc gia mà nhà xuất khẩu có liên kết với các nhà sản xuất/nhà nhập khẩu đủ điều kiện của Canada. Hội
đồng đã bác bỏ ý kiến của Canada rằng Điều XXIV cho phép miễn thuế đối với các thành viên NAFTA
(Mexico và Hoa Kỳ), bởi vì họ nhận thấy rằng việc miễn thuế cũng được cung cấp cho các quốc gia khác
ngoài Hoa Kỳ và Mexico và vì việc miễn thuế không áp dụng cho tất cả các nhà sản xuất từ các quốc gia
này. => tính cá biệt của hành vi
Để xác định liệu một biện pháp cụ thể có là phân biệt đối xử hay không, GATT đưa ra quy trình kiểm tra như sau:
1. Biện pháp đó có tạo ra một “Lợi thế, ưu đãi đặc biệt, đặc quyền, quyền miễn trừ” gì không?
2. Sản phẩm được áp dụng biện pháp đó có phải là sản phẩm tương tự hay không?
3. Lợi thế đó có được trao cho các sản phẩm tương tự ngay lập tức và vô điều kiện hay không?
Ví dụ: Quốc gia A nhập khẩu ô tô từ quốc gia B và quốc gia C.
- Quốc gia đặt thuế ưu đãi cho quốc gia B, nhưng đặt thuế cao cho quốc gia C 10
Downloaded by Th? Thùy Ninh Ph?m (ninhthuy311@gmail.com) lOMoARcPSD|20250553
- Sản phẩm phải là tương tự, ví dụ, xe con sedan 5 chỗ
- Khi mà Quốc gia A đặt thuế 10% cho quốc gia B thì họ có auto đặt thuế 10% cho các quốc gia khác hay không?
Thế nào là sp tương tự?
- Case Nhật Bản - Đồ uống có cồn (DS8): “Chiếc đàn Accordion của “Tính tương tự” dãn ra và co lại tại
những vị trí khác nhau khi áp dụng Hiệp định WTO. Độ rộng của đàn Accordion tại một vị trí cụ thể phải
được xác định theo điều khoản cụ thể mà thuật ngữ “tương tự” được viện dẫn, cũng như theo bối cảnh và
hoàn cảnh của vụ việc cụ thể mà điều khoản đó được áp dụng”
- Cách xác định sp tương tự + Đặc điểm của sp
+ Mục đích sử dụng cuối cùng
+ Thị hiếu của người sử dụng
+ Quy định thuế quan của các quốc gia khác
- Case Japan – Alcoholic Beverages: Hội đồng Phúc thẩm đồng tình với Hội đồng Giải quyết tranh chấp,
rằng vodka và các sản phẩm có cồn khác là sản phẩm tương tự (shochu), do khi xem xét đến theo quy định
tại Điều III:2 GATT 1994, Điều này đòi hỏi “sản phẩm tương tự” phải được hiểu theo nghĩa hẹp.
- Spain – Unroasted Coffee: Hội đồng thống nhất rằng cà phê nhập khẩu từ Brazil và cà phê từ các nước khác
là sản phẩm tương tự, do chúng đều có cùng mục đích sử dụng (để uống), có cùng đặc tính (các điều kiện địa
lý, nuôi trồng... không phải là căn cứ để xác định sự khác nhau giữa hai loại cà phê). Thêm vào đó, không có
nước nào khác trên thế giới áp dụng mức thuế chênh lệch như cách Tây Ban Nha đối xử với cà phê Brazil.
- Khoản 1 Điều 1 GATT đòi hỏi thành viên WTO nếu đã dành bất kỳ ưu đãi nào cho sản phẩm nhập khẩu từ
thành viên khác thì sẽ phải dành sự ưu đãi đó “ngay lập tức và vô điều kiện” cho sản phẩm nhập khẩu từ các
thành viên khác nữa của WTO
- Case Belgium – Family Allowances
- Ban hội thẩm cho rằng việc Bỉ miễn thuế cho các sản phẩm được mua từ những nước có hệ thống trợ cấp gia
đình giống như Bỉ dẫn đến sự phân biệt đối xử giữa các nước có hệ thống trợ cấp gia đình giống Bỉ với
những nước có hệ thống trợ cấp gia đình khác Bỉ và những nước không có hệ thống trợ cấp tương tự
Nguyên tắc đối xử quốc gia (NT)
- Nguyên tắc đối xử quốc gia được quy định tại Điều III GATT
- Nguyên tắc này cấm một thành viên WTO hành động phân biệt đối xử với các sản phẩm nước ngoài để tạo
thuận lợi cho sản phẩm nội địa. Mục đích:
- Tránh các biện pháp bảo hộ
- Duy trì bình đẳng trong điều kiện cạnh tranh
- Đảm bảo hiệu quả của các nhân nhượng thuế quan
- Case Japan – Alcoholic Beverages II, DS8, 10, 11
- “The broad and fundamental purpose of Article III is to avoid protectionism in the application of internal tax
and regulatory measures. More specifically, the purposes of Article III “is to ensure that internal measures
not to apply to imported or domestic products so as to afford protection to domestic producers”. Towards this
end, Article III obliges Members of the WTO to provide equality of competitive conditions for imported
products in relation to domestic products.”
Đặc điểm của nguyên tắc Đối xử quốc gia
- Áp dụng đối với cả hành vi phân biệt đối xử theo pháp luật (de jure) và theo thực tế (de facto) 11
Downloaded by Th? Thùy Ninh Ph?m (ninhthuy311@gmail.com) lOMoARcPSD|20250553
- Điều III chỉ áp dụng với những biện pháp trong nội địa, không phải là các biện pháp tại cửa khẩu (so sánh
với với Điều II nhượng bộ thuế quan và Điều XI Hạn chế số lượng, được áp dụng đối với các biện pháp tại cửa khẩu)
- Khoản 1 Điều III GATT quy định: “Các bên ký kết thừa nhận rằng các khoản thuế và khoản thu nội địa,
cũng như luật, hay quy tắc hay yêu cầu tác động tới việc bán hàng, chào bán, vận tải, phân phối hay sử
dụng sản phẩm trong nội địa cùng các quy tắc định lượng trong nước yêu cầu có pha trộn, chế biến hay sử
dụng sản phẩm với một khối lượng tỷ trọng xác định, không được áp dụng với các sản phẩm nội địa hoặc
nhập khẩu với kết cục là bảo hộ hàng nội địa.”
Khoản 1 điều III thể hiện điều gì ?
- Nội dung chính của nguyên tắ này là chống chủ nghĩa bảo hộ
- Đây là mục tiêu đươạc thừa nhận rõ ràng tại nhiều báo cáo của Ban hội thẩm và cơ quan phúc thẩm
Khoản 2 điều III: “Hàng nhập khẩu từ lãnh thổ của bất cứ một bên ký kết nào sẽ không phải chịu, dù trực tiếp hay
gián tiếp, các khoản thuế hay các khoản thu nội địa thuộc bất cứ loại nào vượt quá mức chúng được áp dụng, dù
trực tiếp hay gián tiếp, với sản phẩm nội tương tự. Hơn nữa, không một bên ký kết nào sẽ áp dụng các loại thuế hay
khoản thu khác trong nội địa trái với các nguyên tắc đã nêu tại khoản 1”
Làm sao để xác định Khoản 2 điều III có bị vi phạm hay không?
- Hai câu hỏi cần trả lời để xác định xem Khoản 2 Điều III GATT có bị vi phạm hay không?
+ Sản phẩm đó có phải là sản phẩm tương tự hay không?
+ Việc đánh thuế sản phẩm đó có vượt quá so với sản phẩm nội địa hay không?
Khoản 4 điều III GATT quy định: “Sản phẩm nhập khẩu từ lãnh thổ của bất cứ một bên ký kết nào vào lãnh thổ của
bất cứ một bên ký kết khác sẽ được hưởng đãi ngộ không kém phần thuận lợi hơn sự đãi ngộ dành cho sản phẩm
tương tự có xuất xứ nội về mặt luật pháp, quy tắc và các quy định tác động đến bán hàng, chào bán, mua, chuyên
chở, phân phối hoặc sử dụng hàng trên thị trường nội địa. Các quy định của khoản này sẽ không ngăn cản việc áp
dụng các khoản thu phí vận tải khác biệt chỉ hoàn toàn dựa vào yếu tố kinh tế trong khai thác kinh doanh các
phương tiện vận tải và không dưạ vào quốc tịch của hàng hoá.”
Case Korea — Measures Affecting Imports of Fresh, Chilled and Frozen Beef (DS161)
- Để xác định vi phạm điều khoản nói trên, cần phải chứng minh những yếu tố sau:
1. Biện pháp bị khiếu kiện là luật gây tác động đến việc chào hàng, bán hàng, mua hàng, vận tải,…
+ Trong case kể trên, Ban hội thẩm chỉ rõ hành vi này nên được hiểu theo nghĩa rộng. Có nghĩa là không nhất thiết
phải là quy định pháp luật gây ảnh hưởng mà có thể bất cứ hành vi nào gây tác động lên việc chào hàng, bán hàng,
mua hàng, vận tải,… đều được xem là cấu thành vi phạm
2. Sản phẩm nhập khẩu là sản phẩm tương tự
3. Sản phẩm nhập khẩu chịu sự đối xử kém thuận lợi hơn so với sản phẩm tương tự nội địa
+ Case EC-Asbestos (DS135), Ban phúc thẩm đưa ra ý kiến:
- Khái niệm “Đối xử kém thuận lợi hơn” thể hiện nguyên tắc chung tại Khoản 1 Điều III, theo đó quy tắc nội địa
“Không được phép áp dụng… theo hướng tạo ra sự bảo hộ sản xuất nội địa”. Nếu có sự “Đối xử kém thuận lợi
hơn” đối với một nhóm các sản phẩm nhập khẩu tương tự, thì cũng có nghĩa là có “Sự bảo hộ” đối với nhóm các
sản phẩm nội địa tương tự” 12
Downloaded by Th? Thùy Ninh Ph?m (ninhthuy311@gmail.com) lOMoARcPSD|20250553
4. Nguyên tắc mở cửa thị trường
Giảm và ràng buộc thuế quan
- Điều XXVIIIbis: Các nước tiến hành đàm phán về giảm thuế quan và Danh mục các nhượng bộ của từng thành viên
- Điều II: Các thành viên cam kết không tăng trở lại mức thuế đã giảm
Cấm hạn chế định lượng
- Điều XI:1: Không được duy trì hoặc áp dụng những hạn chế định lượng đối với cả hàng hoá xuất khẩu và nhập khẩu
- Cấm, quota, giấy phép, …
Rào cản thương mại phi thuế quan
- Đặt ra tiêu chuẩn khác: tiêu chuẩn kỹ thuật, bảo vệ môi trường, các biện hạn chế số lượng, vệ sinh dịch tễ,
kiểm dịch động thực vật, nhân quyền, minh bạch chống tham nhũng,…
5. Nguyên tắc có đi có lại
- V ai trò của nguyên tắc có đi có lại?
+ Thúc đẩy công bằng trong quan hệ thương mại: Mỗi nước cam kết mở cửa thị trường của mình để nhận
được mức độ mở cửa tương đương từ nước khác.
+ Khuyến khích đàm phán: Tạo động lực cho các quốc gia tham gia đàm phán thương mại vì họ biết rằng
sẽ nhận được lợi ích tương xứng với nhượng bộ của mình.
+ Giảm rào cản thương mại: Khi một nước giảm thuế hay mở cửa thị trường, nước khác cũng sẽ làm điều
tương tự, dẫn đến thương mại tự do hơn.
+ Bảo vệ lợi ích quốc gia: Giúp quốc gia không bị lép vế trong đàm phán và ngăn chặn hành vi thương
mại không công bằng từ các đối tác. - Đ
ỉnh cao của nguyên tắc này?
+ Thể hiện rõ trong các hiệp định thương mại tự do (FTA) và trong khuôn khổ của Tổ chức Thương mại Thế giới (WTO).
+ Vòng đàm phán Uruguay (1986–1994) và sự ra đời của WTO năm 1995 được coi là đỉnh cao của nguyên
tắc có đi có lại, khi các quốc gia đồng ý cắt giảm thuế quan và trợ cấp một cách tương xứng, đồng thời thiết
lập cơ chế giải quyết tranh chấp rõ ràng và bình đẳng.
+ Hiệp định Đối tác Toàn diện và Tiến bộ xuyên Thái Bình Dương (CPTPP) và EVFTA (EU – Việt Nam)
cũng là ví dụ hiện đại thể hiện nguyên tắc này ở mức độ cao. - Mặt
cực đoan của nguyên tắc này?
+ Gây ra vòng xoáy trả đũa thương mại: Nếu một quốc gia cảm thấy bị đối xử bất công và áp dụng biện
pháp trả đũa, quốc gia kia cũng làm tương tự, dẫn đến chiến tranh thương mại.
o Ví dụ: Chiến tranh thương mại Mỹ - Trung là minh chứng cho mặt tiêu cực của việc áp dụng nguyên
tắc có đi có lại một cách cực đoan.
+ Không tính đến năng lực và điều kiện phát triển khác nhau giữa các quốc gia:
o Các nước đang phát triển có thể bị thiệt nếu buộc phải “có đi có lại” với các nước phát triển, khi họ
chưa đủ năng lực để mở cửa thị trường tương xứng.
+ Cản trở hợp tác đa phương sâu rộng nếu các quốc gia chỉ chăm chăm vào "có đi thì mới có lại" mà
không tính đến lợi ích lâu dài hoặc lợi ích chung.
+ Nguyên tắc nền tảng cho các cuộc đàm phán
X nhượng bộ A đối với sản phẩm B 13
Downloaded by Th? Thùy Ninh Ph?m (ninhthuy311@gmail.com) lOMoARcPSD|20250553
Y nhượng bộ C đối với sản phẩm D A = C
6. Nguyên tắc minh bạch - Minh bạch chính sách TN - Minh bạch tư pháp
- Minh bạch trong hoạt động tài chính
- Minh bạch trong hành vi đối xử thương mại 14
Downloaded by Th? Thùy Ninh Ph?m (ninhthuy311@gmail.com) lOMoARcPSD|20250553
CHƯƠNG 4 – NGOẠI LỆ CÁC NGUYÊN TẮC CƠ BẢN CỦA LUẬT THƯƠNG MẠI QT
Các nguyên tắc cơ bản của Luật Kinh tế Quốc tế
- Nguyên tắc chủ quyền về KT
- Nguyên tắc chủ quyền vĩnh viễn đối với tài nguyên
- Nguyên tắc TM không phân biệt đối xử
- Nguyên tắc mở cửa thị trường
- Nguyên tắc có đi có lại - Nguyên tắc minh bạch
Các ngoại lệ của KTQT
1. Tại sao lại cần đến ngoại lệ của nguyên tắc?
- Các nguyên tắc không thể bao trùm hết được mọi sự kiện có thể diễn ra => cần ngoại lệ để bổ sung vào
những thiếu sót đó. (ví dụ: người thứ 3 ngay tình là ngoại lệ của điều Điều 323 BLHS. Tội chứa chấp hoặc
tiêu thụ tài sản do người khác phạm tội mà có)
- Sẽ là không phù hợp nếu như quá tập trung vào nguyên tắc mà bỏ qua những khác biệt => cần ngoại lệ để hỗ
trợ các bên vượt qua sự khác biệt
2. Ngoại lệ có nguyên tắc không?
- Ngoại lệ không thể vượt qua nguyên tắc
- Ngoại lệ chỉ mang tính hỗ trợ cho nguyên tắc chứ không phải chủ đạo
Nếu như ngoại lệ trở thành chủ đạo thì sao?
- Nếu như ngoại lệ là chủ đạo, ngoại lệ sẽ trở thành nguyên tắc.
Nếu ngoại lệ trở thành nguyên tắc thì sao?
+ Một nguyên tắc mới hình thành trên cơ sở ngoại lệ cũ và ngược lại nguyên tắc cũ sẽ trở thành ngoại lệ mới của nguyên tắc mới
+ Đó là điều đang diễn ra với WTO nói riêng và thương mại quốc tế nói chung
+ Hệ quả thoái trào của WTO, biến WTO thành ngoại lệ và FTA thành nguyên tắc
Ngoại lệ của nguyên tắc TM ko phân biệt đối xử
- Trụ cột của WTO nói riêng, TMQT nói chung là nguyên tắc không phân bt đối xử. Tuy nhiên, chính nguyên
tắc này cx tồn tại những ngoại lệ nhất định *Ngoại lệ của MFN
a. Chế độ ưu đãi đặc biêt
- Hình thành từ thời thuộc địa, tồn tại trước khi GATT 1947 ra đời
- Dành cho chính quốc và các quốc gia thuộc địa của họ, ví dụ: Khối thịnh vượng chung, cộng đồng Pháp ngữ,…. - Điều kiện:
(1) Chỉ ưu đãi thuế quan đối với nhập khẩu
(2) Chỉ giới hạn vs 1 số thành viên và không áp dụng sau khi GATT 1947 ra đời
(3) Không tăng cách biệt giữa thuế ưu đãi và thuế MFN sau khi GATT 1947 có hiệu lực
b. Ưu đãi dành cho các nước đang phát triển
- Các nước đang pt trong giai đoạn đầu được phép trợ cấp chính phủ, hạn chế nhập khẩu nhằm bảo hộ hàng nội địa 15
Downloaded by Th? Thùy Ninh Ph?m (ninhthuy311@gmail.com) lOMoARcPSD|20250553
- Sau đó các nước này tiếp tục đấu tranh đòi nhiều ưu đãi hơn
1. Quyết định ngày 25/6/1971 của Đại hội đồng GATT về “Hệ thống ưu đãi thuế quan phổ cập” (GSP):
- Áp dụng cho hàng hóa xuất xứ từ những nước đang hoặc kém phát triển
- Nước nhập khẩu có thể thiết lập mức thuế ưu đãi hoặc miễn thuế đối với những hàng hóa này mà không có
nghĩa vụ áp dụng MFN đối với các nước khác
2. Quyết định ngày 26/11/1971 của Đại hội đồng GATT về “Đàm phán thương mại giữa các nước đang
phát triển” (GSTP):
- Các nước đang phát triển được quyền đàm phán, ký kết với nhau những hiệp định thương mại mà theo đó
dành cho nhau ưu đãi về thương mại
- Các nước đang phát triển không có nghĩa vụ áp dụng những ưu đãi trên đối với các quốc gia phát triển
3. Hệ thống đối xử đặc biệt và khác biệt (Special and differential treatment - S&D):
- Hưởng ưu đãi trong nhiều lĩnh vực (ví dụ: dệt may)
- Miễn thực hiện nghĩa vụ trong một khoảng thời gian
- Trợ giúp về kỹ thuật
- Khi gia nhập WTO, Việt Nam đồng ý ràng buộc mức trần cho toàn bộ biểu thuế (10.600 dòng). Mức thuế
bình quân toàn biểu được giảm từ mức hiện hành 17,4% xuống còn 13,4% thực hiện dần trung bình trong 5-
7 năm. Mức thuế bình quân đối với hàng nông sản giảm từ mức hiện hành 23,5% xuống còn 20,9% thực
hiện trong 5-7 năm. Với hàng công nghiệp từ 16,8% xuống còn 12,6% thực hiện chủ yếu trong vòng 5-7 năm. c. Ngoại lệ chung: - Điều XX GATT 1994:
Với bảo lưu rằng các biện pháp đề cập ở đây không được theo cách tạo ra công cụ phân biệt đối xử độc đoán hay
phi lý giữa các nước có cùng điều kiện như nhau, hay tạo ra một sự hạn chế trá hình với thương mại quốc tế, không
có quy định nào trong Hiệp định này được hiểu là ngăn cản bất kỳ bên ký kết nào thi hành hay áp dụng các biện pháp: i.
Cần thiết để bảo vệ đạo đức công cộng; ii.
Cần thiết để bảo vệ cuộc sống và sức khoẻ của con người, động vật hay thực vật; iii.
Liên quan đến xuất hoặc nhập khẩu vàng và bạc; iv.
Cần thiết để bảo đảm sự tôn trọng pháp luật và các quy tắc không trái với các quy định của Hiệp định này, ví
dụ như các quy định liên quan tới việc áp dụng các biện pháp hải quan, duy trì hiệu lực của chính sách độc
quyền tuân thủ đúng theo khoản 4 Điều II và Điều XVII, liên quan tới bảo hộ bản quyền, nhãn hiệu thương
mại và quyền tác giả và các biện pháp thích hợp để ngăn ngừa các hành vi thương mại gian lận; v.
Liên quan tới các sản phẩm sử dụng lao động của tù nhân; vi.
Áp đặt để bảo vệ di sản quốc gia có giá trị nghệ thuật, lịch sử hay khảo cổ; vii.
Liên quan tới việc gìn giữ nguồn tài nguyên có thể bị cạn kiệt, nếu các biện pháp đó cũng được áp dụng hạn
chế cả với sản xuất và tiêu dùng trong nước; 16
Downloaded by Th? Thùy Ninh Ph?m (ninhthuy311@gmail.com) lOMoARcPSD|20250553 viii.
Được thi hành theo nghĩa vụ của một hiệp định liên chính phủ về một hàng hoá cơ sở ký kết phù hợp với các
tiêu thức đã trình ra Các Bên Ký Kết và không bị Các Bên phản đối hay chính hiệp định đó đã trình ra Các
Bên Ký Kết và không bị các bên bác bỏ. ix.
Bao hàm các hạn chế với xuất khẩu nguyên liệu do trong nước sản xuất và cần thiết có đủ số lượng thiết yếu
nguyên liệu đó để đảm bảo hoạt động chế tác trong thời kỳ giá nội được duy trì dưới giá ngoại nhằm thực
hiện một kế hoạch ổn định kinh tế của chính phủ, với bảo lưu rằng các hạn chế đó không dẫn tới tăng xuất
khẩu hay tăng cường mức bảo hộ với ngành công nghiệp trong nước và không vi phạm các quy định của
Hiệp định này về không phân biệt đối xử; x.
Thiết yếu để có được hay phân phối một sản phẩm thuộc diện khan hiếm trong cả nước hay tại một địa
phương; tuy nhiên các biện pháp đó phải tương thích với các nguyên tắc theo đó mỗi bên ký kết phải có một
phần công bằng trong việc quốc tế cung cấp các sản phẩm đó và các biện pháp không tương thích với các
quy định khác của Hiệp định này sẽ được xoá bỏ ngay khi hoàn cảnh dẫn tới lý do áp dụng đã không còn tồn
tại nữa. Ngày 30 tháng 6 năm 1960 là muộn nhất Các Bên Ký Kết sẽ xem xét lại tính cần thiết của quy định thuộc tiểu khoản này.
d. Ngoại lệ về an ninh (Điều XXI GATT 1994)
Không có quy định nào trong Hiệp định này được hiểu là
1. Áp đặt với một bên ký kết nghĩa vụ phải cung cấp những thông tin mà bên đó cho rằng nếu bị tiết lộ sẽ đi
ngược lại quyền lợi thiết yếu của về an ninh của mình; hoặc
2. Để ngăn cản một bên ký kết có các biện pháp được cho là cần thiết để bảo vệ các quyền lợi thiết yếu tới an ninh của mình: i.
Liên quan tới chất phóng xạ hay các chất dùng vào việc chế tạo chúng; ii.
Liên quan tới mua bán vũ khí, đạn dược và vật dụng chiến tranh và mọi hoạt động thương mại các hàng hoá
khác và vật dụng trực tiếp hay gián tiếp được dùng để cung ứng cho quân đội; iii.
Được áp dụng trong thời kỳ chiến tranh hoặc các tình huống khẩn cấp trong quan hệ quốc tế khác; hoặc
3. Để ngăn cản một bên ký kết có những biện pháp thực thi các cam kết nhân danh Hiến Chương Liên hợp
Quốc, nhằm duy trì hoà bình và an ninh quốc tế.
e. L iên kết kinh tế khu vực hoặc đồng minh thuế quan
Điều XXIV GATT 1994 quy định không áp dụng MFN cho các đồng minh thuế quan hay khu vực mậu dịch tự do
1. Thế nào là đồng minh thuế quan, Ví dụ?
Điều XXIV.8.a GATT 1994, Đồng minh thuế quan là sự thay thế hai hay nhiêu lãnh thổ thuế quan bằng một
lãnh thổ thuế quan khi sự thay thế đó có hệ quả là:
- Thuế quan và các quy tắc điều chỉnh thương mại có tính chất hạn chế được triệt tiêu về cơ bản trong trao đổi
thương mại giữa các lãnh thổ hợp thành liên minh.
- Thuế quan và các quy tắc được từng thành viên của liên minh áp dụng trong thương mại với các lãnh thổ bên
ngoài là thống nhất về nội dung Ví dụ: EU
2. Thế nào là khu vực mậu dịch tự do, Ví dụ? 17
Downloaded by Th? Thùy Ninh Ph?m (ninhthuy311@gmail.com) lOMoARcPSD|20250553
- Điều XXIV.8.b GATT 1994, Khu vực mậu dịch tự do được hiểu là một nhóm gồm hai hay nhiều lãnh thổ
quan thuế mà thuế quan và các quy tắc hạn chế thương mại được triệt tiêu về cơ bản trong trao đổi thương
mại các sản phẩm có xuất xứ từ các lãnh thổ lập thành khu vực mậu dịch tự do. - Ví dụ: FTAs
Điều XXIV.4 GATT 1994, Các bên ký kết thừa nhận lòng mong muốn thương mại được tự do hơn, thông qua
các hiệp định được ký kết tự nguyện, nhờ đó phát triển sự hội nhập hơn nữa kinh tế các nước tham gia các hiệp
định đó. Các Bên cũng thừa nhận rằng việc lập ra một liên minh thuế quan hay một khu vực mậu dịch tự do phải
nhằm mục tiêu là tạo thuận lợi cho thương mại giữa các lãnh thổ thành viên và không tạo thêm trở ngại cho
thương mại của các thành viên khác với các lãnh thổ này.
Nguyên tắc của ngoại lệ:
- Thuế quan và rào cản thương mại tại các khu vực này sẽ được rỡ bỏ hoàn toàn (cao hơn so với yêu cầu
thông thường của WTO)
- Thuế quan dành cho quốc gia ngoài khu vực không được tăng hơn so với trước khi thành lập khu vực mậu
dịch tự do hoặc đồng minh thuế quan (tạo ra xu hướng yêu cầu của WTO luôn thấp hơn yêu cầu của khu vực
mậu dịch tự do hoặc đồng minh thuế quan)
- Khu vực mậu dịch tự do hoặc đồng minh thuế quan phải được xây dựng theo một lộ trình hợp lý và thông
báo cho các thành viên của WTO
Thực trạng áp dụng ngoại lệ MFN theo điều XXIV GATT 1994: The Asian “Noodle bowl”
"Noodle Bowl" (bát mì sợi rối rắm) là ẩn dụ chỉ tình trạng chồng chéo, phức tạp của hàng loạt FTA song
phương và đa phương tại châu Á.
🔹 Đặc điểm:
Có hơn 100 FTA ở châu Á, trong đó nhiều FTA không thống nhất quy tắc xuất xứ, thuế suất, tiêu chuẩn kỹ thuật,...
Các quốc gia như Singapore, Hàn Quốc, Trung Quốc, Nhật Bản, ASEAN đều tham gia nhiều FTA cùng
lúc, dẫn đến mạng lưới rối rắm. 🔹 Hệ quả:
Tích cực+ Giúp thúc đẩy xuất nhập khẩu và linh hoạt trong đàm phán.
Tiêu cực: Nhưng gây phức tạp trong thực thi, tăng chi phí tuân thủ cho doanh nghiệp.
Tiêu cực: Mâu thuẫn với tinh thần MFN vì tạo ra ưu đãi không đồng đều, gây thiên lệch thương mại.
- Khi các bên áp dụng quá nhiều ngoại lệ theo điều XXIV GATT 1994 => ngoại lệ đã trở thành nguyên tắc
và nguyên tắc biến thành ngoại lệ
- MFN của WTO trở thành ngoại lệ => WTO thoái trào và FTA nổi lên thay thế 18
Downloaded by Th? Thùy Ninh Ph?m (ninhthuy311@gmail.com) lOMoARcPSD|20250553
CHƯƠNG 5 – CÁC HIỆP ĐỊNH THƯƠNG MẠI TỰ DO (FTAs)
1. Hiệp định thương mại tự do là gì?
- Đn: Hiệp định thương mại tự do (Free Trade Agreement – FTA) là một thỏa thuận giữa hai hoặc nhiều thành
viên nhằm loại bỏ các rào cản đối với phần lớn thương mại giữa các thành viên với nhau
- Có nhiều tên gọi khác nhau để gọi FTA:
+ Hiệp định đối tác kinh tế (Economic Partnership Agreement)
+ Hiệp định thương mại khu vực (Regional Trade Agreement)
Quy chế thành viên của FTA
- Thành viên của FTA có thể là quốc gia hoặc các khu vực thuế quan độc lập. Ví dụ: EU, Hongkong, Macao, …
- Dựa vào số lượng thành viên
- Về phạm vi và nội dung cam kết
- So sánh FTA và các hiệp định trong WTO
- Liệt kê một số FTA mà VN là thành viên
Hiện Việt Nam tham gia tổng cộng 17 FTA, trong đó:
+ 17 FTA đang có hiệu lực + 02 FTA đang đàm phán
+ Tổng số đối tác là 57 quốc gia và vùng lãnh thổ 19
Downloaded by Th? Thùy Ninh Ph?m (ninhthuy311@gmail.com)