











Preview text:
Quy trình sản xuất ấn phẩm
MỘT SỐ THUẬT NGỮ TRONG KỸ THUẬT IN
● In: là một quá trình sao chép trong đó mực in tác động vào
vật liệu in theo một quy trình nhất định để chuyển tải thông
tin (hình ảnh, chữ viết, hình vẽ) thông qua một vật thể
mang hình ảnh trung gian (khuôn in)
● Vật thể mang hình ảnh trung gian (khuôn in): là nơi lưu
trữ tất cả các yếu tố thông tin cần thiết (hình ảnh, chữ viết,
hình vẽ) khi tiếp xúc với mực in, nhận mực tạo ra sự lặp lại
liên tục các hình ảnh hay chữ viết trên vật liệu in nhờ quá trình in.
● Hình ảnh in: là thông tin được cung cấp bởi toàn bộ các
phần tử in có trên khuôn in (hình ảnh, chữ viết, hình vẽ) và
được thể hiện trên vật liệu in.
MỘT SỐ THUẬT NGỮ TRONG KỸ THUẬT IN
● Phần tử in: là vùng nhận mực trên khuôn in và truyền mực
đến vật liệu in hay vật trung gian (chẳng hạn, tấm cao su
trong in offset) trong suốt quá trình in.
● Mực in: là chất liệu mang màu sắc, thể hiện màu trên vật
liệu in thông qua quá trình in.
● Vật liệu in: là chất liệu nhận các hình ảnh in (như giấy,
màng plastic, màng kim loại…).
● Máy in: là thiết bị thực hiện quá trình in theo một quy trình cho trước.
● Quá trình in: là quá trình tái lập lại thông tin theo một thủ
tục hay trình tự nhất định.
QUY TRÌNH SẢN XUẤT IN (ẤN PHẨM)
CHẾ BẢN TRUYỀN THỐNG
● Chế bản bao gồm tất cả các bước được thực hiện trước khi
in sản lượng trên máy in để chuyển thông tin lên giấy hoặc
các loại vật liệu in khác. Chế bản truyền thống được chia thành ba công đoạn:
➢ Nhập văn bản, định dạng văn bản và dàn trang;
➢ Phục chế hình ảnh, đặc biệt là tách màu để in nhiều màu;
➢ Bình bản thủ công và phơi bản.
CHẾ BẢN TRUYỀN THỐNG
CHẾ BẢN KỸ THUẬT SỐ
● Một sự thay đổi mang tính cách mạng đã diễn ra kể từ cuối
những năm 1980 trong lĩnh vực chế bản gần như đã loại bỏ
hoàn toàn sự phân chia cổ điển ba công đoạn của chế bản truyền thống.
● Trong những năm 1980, Desktop Publishing (DTP) đã trở
thành một giải pháp thay thế cho chế bản truyền thống.
Điều này là kết quả của sự phát triển của máy tính cá nhân
(PC) với đầy đủ khả năng đồ họa (ví dụ: Apple Macintosh),
các phần mềm đồ họa, ngôn ngữ mô tả trang PostScript và
các máy ghi laser có độ phân giải cao với bộ xử lý hình ảnh
tram (Raster Image Processing – RIP).
CHẾ BẢN KỸ THUẬT SỐ
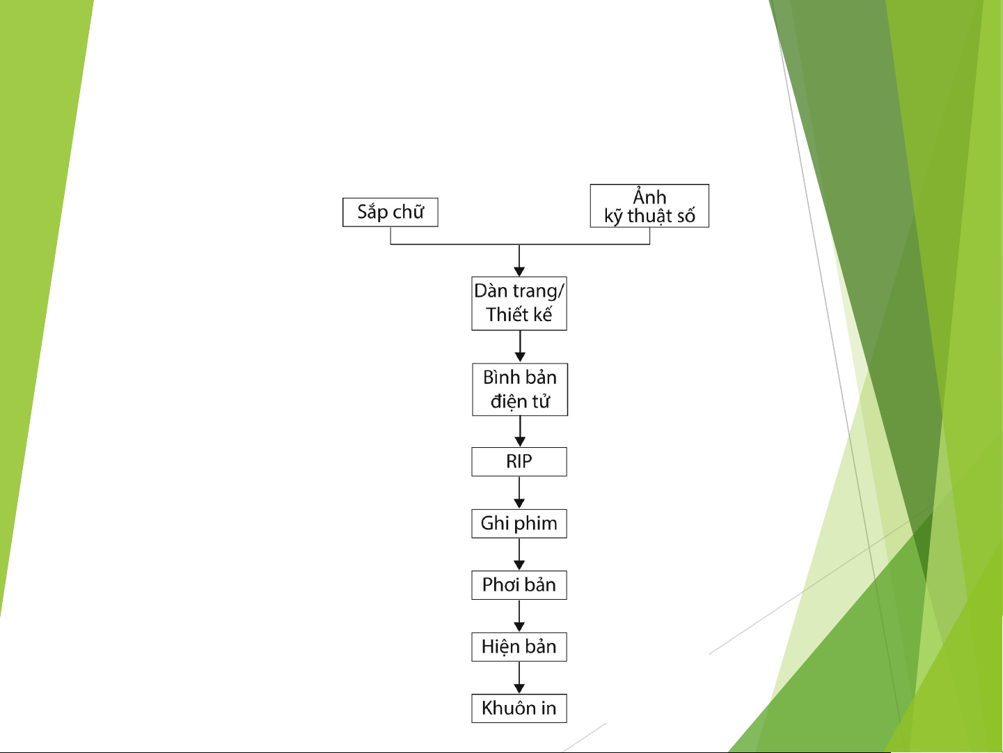
● Công nghệ CTF (computer to film)
CHẾ BẢN KỸ THUẬT SỐ
● Công nghệ CTP (computer to plate)
CÔNG ĐOẠN IN KHÔNG DÙNG KHUÔN IN
● Quy trình Computer To Print (CTPr) QUY TRÌNH IN
● Ví dụ về quy trình in dùng khuôn in QUY TRÌNH SAU IN ● Ví dụ về quy trình sau in