



















Preview text:
HỌC VIỆN CÔNG NGHỆ BƯU CHÍNH VIỄN THÔNG
TRUNG TÂM ĐÀO TẠO BƯU CHÍNH VIỄN THÔNG I BÀI TẬP LỚN
PHÁT TRIỂN ỨNG DỤNG CHO CÁC THIẾT BỊ DI ĐỘNG
XÂY DỰNG ỨNG DỤNG QUẢN LÝ KHÁCH SẠN Lớp: D21TXCN02-B Nhóm: 18 HÀ NỘI, 10/2024 1
HỌC VIỆN CÔNG NGHỆ BƯU CHÍNH VIỄN THÔNG
TRUNG TÂM ĐÀO TẠO BƯU CHÍNH VIỄN THÔNG I BÀI TẬP LỚN
Môn: Phát triển ứng dụng cho các thiết bị di động
Xây dựng ứng dụng quản lý khách sạn
Họ tên sinh viên: Nguyễn Đức Trung MSV: B21DTCN066
Lớp: D21TXCN02-B (Nhóm: 18). HÀ NỘI, 10/2024 2 Mục L c ụ Mục L c
ụ .............................................................................................................................................................3 PHẦN I: MỞ Đ U
Ầ ..............................................................................................................................................4 PHẦN II: N I Ộ DUNG BÁO CÁO THỰC T P Ậ T T Ố NGHI P
Ệ ..............................................................................7 PHẦN III: N I Ộ DUNG CÁ NHÂN Đ M Ả NHI M
Ệ ..............................................................................................14
PHẦN IV: VẤN ĐỀ KỸ THUẬT............................................................................................................................16 PHẦN III: K T Ế LU N
Ậ ......................................................................................................................................20
Phần IV: TÀI LIỆU THAM KH O
Ả ....................................................................................................................21 Trang 3 PHẦN I: MỞ Đ U Ầ I. Giới thi u
ệ sơ lược về đề tài: Trong th i ờ đ i ạ ngày nay, khi đ t ấ n c ướ h i ộ nh p ậ sâu r n ộ g vào WTO cùng v i ớ sự phát tri n
ể vượt bậc của công ngh ệ thông tin, các lĩnh v c ự nh ư kinh t , ế chính tr ,ị văn hóa và xã h i ộ đ u ề không thể thi u
ế công nghệ thông tin. Đ c ặ bi t ệ , vi c ệ l p ậ trình và thiết k
ế website được xem là m t ộ ngành "hot" và r t ấ đ c
ượ quan tâm. Sau khi nghiên cứu tình hình c a
ủ công ty, chúng tôi quy t ế đ n ị h XÂY D N Ự G VÀ THI T Ế KẾ TRANG WEB QU N Ả LÝ KHÁCH S N Ạ C A Ủ KHÁCH S N Ạ ABC nh m ằ đáp n ứ g nhu c u ầ c a ủ khách hàng. Hi n ệ nay, nhu c u ầ sử d n
ụ g Internet ngày càng cao và các hình th c ứ kinh doanh trực tuy n
ế đang trở nên ngày càng phổ bi n ế và phong phú, đ c ượ nhi u ề ng i ườ a ư chu n ộ g. Vi c ệ xây d n
ự g trang web này sẽ giúp khách hàng dễ dàng đ t ặ phòng, tìm hi u ể thông tin d c ị h v , ụ và qu n ả lý đ t ặ ch ỗ m t ộ cách ti n ệ l i ợ mà không c n ầ ph i ả tr c ự ti p ế đ n ế khách s n ạ như tr c ướ đây. Đi u
ề này không chỉ giúp nâng cao tr i ả nghi m ệ khách hàng mà còn t i ố u ư hóa ho t ạ đ n ộ g kinh doanh c a ủ khách s n ạ . II. Phân tích yêu c u ầ n ứ g d n ụ g (c a ủ nhóm): n Ứ g d n ụ g quản lý khách s n ạ sẽ bao g m ồ các ch c ứ năng chính nh m ằ h ỗ tr ợ qu n ả lý hi u
ệ quả các thông tin về phòng, khách s n ạ , và th c ự hi n
ệ các thao tác liên quan đ n ế tìm ki m ế và li t ệ kê phòng theo nhu c u ầ . D i ướ đây là các yêu c u ầ chi ti t ế cho n ứ g dụng này: 1. Quản lý Phòng:
Thêm phòng: Cho phép ng i ườ dùng thêm m i ớ m t
ộ phòng vào danh sách các phòng của khách s n ạ . Các thông tin c n ầ nh p ậ khi thêm phòng bao g m ồ : o Mã phòng o Lo i ạ phòng (ví d : ụ phòng đ n
ơ , phòng đôi, phòng suite,. .) o Giá phòng (theo đêm) o Tình tr n ạ g phòng (tr n ố g, đã đ t ặ , đang b o ả trì,. .) Trang 4 o Các ti n
ệ nghi đi kèm (wifi, tivi, đi u ề hòa,. .) o Khách s n ạ mà phòng thu c ộ về
Sửa phòng: Cho phép ch n ỉ h s a ử thông tin c a ủ m t ộ phòng đã có. Các tr n ườ g có thể sửa bao g m ồ giá phòng, tình tr n ạ g phòng, và các ti n ệ nghi khác.
Xóa phòng: Cho phép xóa thông tin c a ủ m t ộ phòng kh i ỏ hệ th n ố g. Yêu c u ầ xác nh n ậ tr c ướ khi xóa đ ể tránh xóa nh m ầ d ữ li u ệ .
2. Quản lý Khách sạn: Thêm khách s n ạ : Ng i
ườ dùng có thể thêm m i ớ m t ộ khách s n ạ vào danh
sách. Các thông tin cần nh p ậ bao g m ồ : o Tên khách s n ạ o Đ a ị chỉ o Số đi n ệ thoại liên hệ o Số sao của khách s n ạ o Các d c ị h vụ đi kèm (h ồ b i
ơ , nhà hàng, phòng gym,. .)
Sửa thông tin khách s n ạ : Cho phép ch n ỉ h s a
ử các thông tin liên quan đ n ế khách s n ạ như tên, đ a ị ch ,ỉ d c ị h vụ đi kèm, ho c ặ s ố sao. Xóa khách s n ạ : Xóa m t ộ khách s n ạ kh i ỏ hệ th n ố g. Khi xóa khách s n ạ , cũng cần ph i
ả xóa hoặc chuyển các phòng liên quan đ n ế khách s n ạ đó. 3. Tìm ki m ế phòng có giá d i ướ 500k/đêm: n Ứ g dụng sẽ cung c p ấ ch c ứ năng tìm ki m ế các phòng có giá d i ướ 500.000 VND/đêm. Khi thực hi n ệ tìm ki m ế , hệ th n ố g sẽ: o L c ọ danh sách phòng d a ự trên giá phòng d i ướ 500k o Hi n ể thị các phòng đáp n ứ g đi u ề ki n
ệ kèm theo thông tin như tên phòng, lo i
ạ phòng, giá và khách s n ạ mà phòng thu c ộ v . ề
4. Liệt kê các phòng theo khách s n ạ : Chức năng này cho phép ng i ườ dùng li t ệ kê t t ấ cả các phòng c a ủ m t ộ khách s n ạ cụ thể. Khi ch n ọ m t ộ khách s n ạ , h ệ th n ố g sẽ: III Gi i
ớ thiệu và phân tích n i ộ dung c a ủ cá nhân: S Ch c ứ năng Thành viên phụ N i ộ dung c n ầ đảm T trách nh n ậ T Trang 5 1 Qu n ả lý
Nguyễn Thị Thu – D22TXCN04- Thêm, sửa, xóa phòng Phòng - Xử lý dữ li u ệ liên quan đ n ế phòng như mã phòng, giá phòng, lo i ạ phòng, ti n ệ nghi 2 Qu n ả lý Khách Nguyễn Thanh Hà –
- Thêm, sửa, xóa khách s n ạ s n ạ B22DTCN098 - Xử lý dữ li u ệ khách s n ạ bao g m ồ tên, địa chỉ, d c ị h v ụ kèm theo, s ố sao 3 Tìm ki m
ế Phòng có giá Nguyễn Đức Trung -Xây d n ự g ch c ứ năng tìm d i ướ 500k/đêm – B21DTCN066 ki m ế dựa trên đi u ề ki n ệ giá phòng -Hi n ể th ịk t ế qu ả tìm ki m ế 4 Li t
ệ kê Phòng theo Khách Trần Chiến Thắng – - Xây d n ự g chức năng li t ệ s n ạ và tích h p ợ h ệ th n ố g B19DCCN663 kê các phòng theo t n ừ g khách s n ạ c ụ thể - Tích h p ợ và ki m ể thử toàn b ộ h ệ th n ố g Trang 6
PHẦN II: NỘI DUNG BÁO CÁO
I. KHẢO SÁT HIỆN TR N Ạ G Sau Hệ th n ố g qu n ả lý khách s n ạ sẽ có các đ i ố t n ượ g chính bao g m ồ Khách hàng, Nhà qu n
ả lý và các quá trình t n ươ g tác như đ t
ặ phòng, thanh toán và qu n ả lý phòng. D i ướ đây là b n ả mô t ả chi ti t ế c a ủ h ệ th n ố g qu n ả lý khách s n ạ t n ươ g t ự nh ư h ệ th n ố g bán hàng đã mô t ả ở trên. 1. Khách hàng: Mỗi khách hàng sẽ đ c ượ qu n
ả lý các thông tin quan tr n ọ g nh : ư Ký danh (username) Đ a ị chỉ Đi n ệ thoại Email N i ơ liên hệ N i ộ dung yêu c u
ầ (liên quan đến vi c ệ đ t ặ phòng, yêu c u ầ d c ị h v , ụ . .) 2. Phòng khách s n ạ : Mỗi phòng trong khách s n ạ sẽ đ c ượ qu n
ả lý các thông tin chi ti t ế sau:
Tên phòng: Ví dụ: Phòng đ n
ơ , phòng đôi, phòng VIP,. .
Giá phòng: Giá phòng theo đêm
Hình ảnh: Hình ảnh minh h a ọ c a ủ phòng
Mô tả: Thông tin tóm t t ắ v ề phòng (kích th c ướ , ti n ệ nghi) Thông tin chi ti t ế : Các chi ti t ế cụ thể h n ơ về phòng như lo i ạ gi n ườ g, số l n ượ g
khách tối đa, các dịch v ụ đi kèm như b a ữ sáng, h ồ b i ơ , gym,. .
3. Quá trình khách hàng t n ươ g tác v i ớ h ệ th n ố g: Khách hàng có thể: Xem và l a ự ch n
ọ phòng: Khách hàng có thể duy t
ệ qua danh sách các phòng c a ủ Trang 7 khách s n ạ , xem thông tin về t n ừ g lo i ạ phòng như hình n ả h, giá, và các d c ị h v ụ đi kèm. Khi ch n ọ một phòng, h ệ th n ố g sẽ hi n ể th ịthông tin chi ti t ế c a ủ phòng. Tham kh o
ả giá cả: Khách hàng có thể so sánh giá phòng để l a ự ch n ọ lo i ạ phòng phù h p ợ v i ớ ngân sách.
Đặt phòng: Sau khi l a ự ch n
ọ phòng, khách hàng có th ể ti n ế hành đ t ặ phòng thông qua hệ th n ố g. Hệ th n ố g sẽ hi n ể thị trang xác l p ậ đ n ơ đ t ặ phòng, bao g m ồ các
thông tin về khách hàng và phòng đ c ượ ch n ọ (số lư n ợ g đêm, lo i ạ phòng, và giá).
Thanh toán: Khách hàng có thể l a ự ch n ọ thanh toán ngay tr c ự tuy n ế ho c ặ thanh toán khi đ n ế nh n ậ phòng. Các ph n ươ g thức thanh toán đ c ượ hỗ trợ có thể bao gồm th ẻ tín d n ụ g, chuy n ể kho n ả , ho c ặ thanh toán t i ạ qu y ầ l ễ tân. 4. Quản lý đ n ơ đ t
ặ phòng cho nhóm khách hàng l n ớ : N u
ế có các công ty, doanh nghi p ệ , tr n ườ g h c ọ mu n ố đ t ặ phòng v i ớ s ố l n ượ g l n ớ cho h i ộ nghị, sự ki n ệ ,. . h ệ th n ố g sẽ: L p ậ phi u
ế đặt phòng: Đặt phòng v i ớ số l n ượ g lớn và cung c p ấ các yêu c u ầ đ c ặ bi t ệ (d c ị h v ụ kèm theo, phòng h p ọ , buffet,. .). L p
ậ phiếu thu và hoá đ n
ơ : Hoá đơn sẽ bao g m
ồ các thông tin về số l n ượ g phòng, giá từng phòng, và thu ế áp d n ụ g (n u ế có). Qu n
ả lý và theo dõi đ n ơ hàng: Nhà qu n ả lý sẽ theo dõi tr n ạ g thái các đ n ơ hàng l n ớ này, từ khi tiếp nh n ậ đ n
ế lúc hoàn tất thanh toán và cung c p ấ d c ị h v . ụ 5. Nhà quản lý: Nhà qu n ả lý là ng i ườ có quy n ề cao nh t ấ trong h ệ th n ố g, qu n ả lý m i ọ ho t ạ đ n ộ g.
Nhà quản lý sẽ có tài kho n ả riêng v i
ớ username và password. Sau khi đăng nh p ậ thành công, nhà qu n ả lý sẽ thực hi n ệ các ch c ứ năng sau: Qu n ả lý tài kho n ả khách hàng: Ki m
ể soát thông tin đăng ký c a ủ khách hàng, phân quyền và qu n
ả lý thông tin cá nhân c a ủ t n ừ g ng i ườ dùng.
Quản lý phòng: Thêm, s a
ử , xóa thông tin về các phòng c a ủ khách s n ạ , c p ậ nh t ậ giá c ả và thông tin chi ti t ế v ề các d c ị h v ụ đi kèm. Trang 8 Ti p ế nh n ậ và xử lý đ n
ơ đặt phòng: Nhà qu n
ả lý sẽ xem xét và xác nh n ậ các đ n ơ đ t
ặ phòng do khách hàng th c ự hi n ệ . Các đ n ơ đ t ặ phòng c n ầ đ c ượ ki m ể tra tr c ướ khi xác nh n ậ chính th c ứ . Kiểm tra tr n
ạ g thái phòng: Nhà qu n ả lý có thể xem tr n ạ g thái hiện tại c a ủ các phòng (đã đ t ặ , còn tr n ố g, đang b o ả trì,. .). Cập nh t
ậ thông tin trang web: Nhà quản lý có quy n ề c p ậ nh t ậ các trang gi i ớ thi u ệ , d c ị h v
ụ của khách sạn, và các thông tin liên h ệ v i ớ khách hàng.
Quản lý thông tin ph n ả h i ồ t
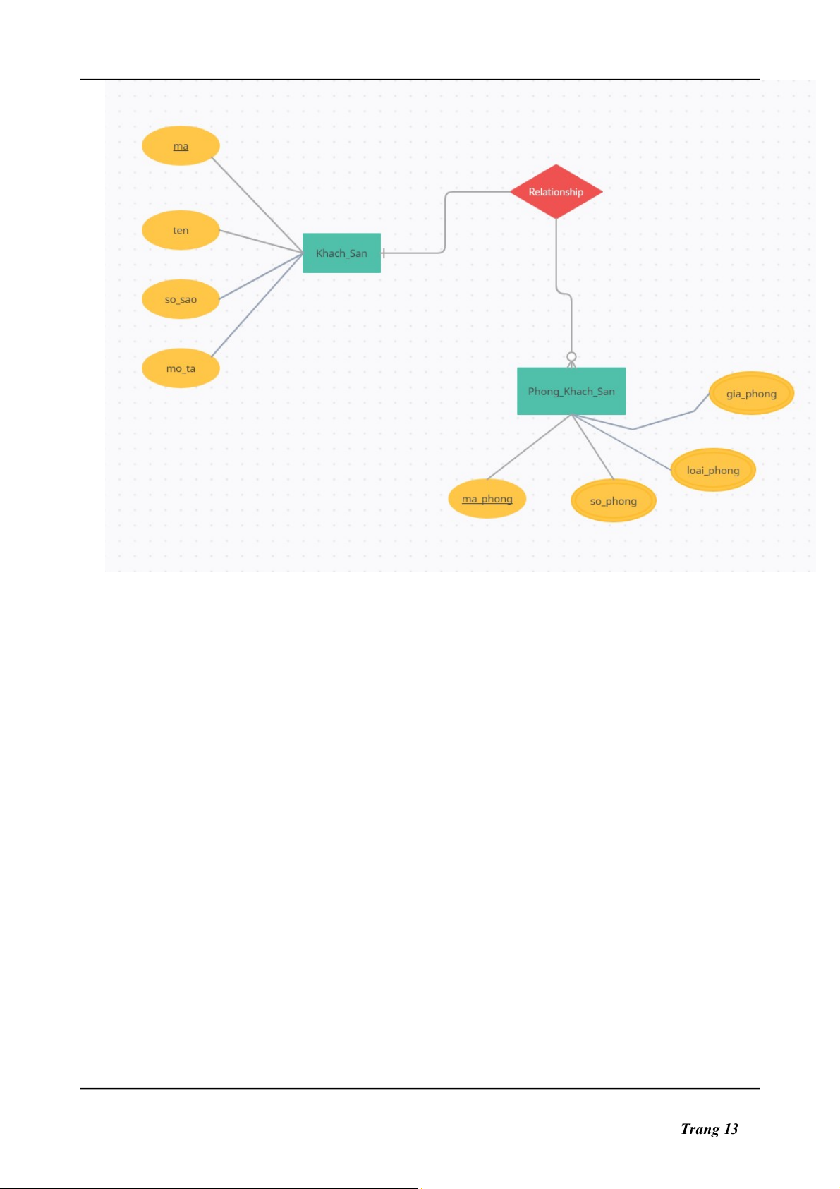
ừ khách hàng: Nhà qu n ả lý có thể ti p ế nh n ậ và xử lý các ý ki n ế , ph n ả h i ồ t ừ khách hàng v ề dịch vụ c a ủ khách s n ạ . Sơ đồ UseCase Trang 9 II. S Ơ Đ Ồ ERD III. S Ơ Đ Ồ HO T Ạ Đ N Ộ G Trang 10 Trang 11 IV.SƠ ĐỒ PHÂN EER Trang 12 Trang 13
PHẦN III: NỘI DUNG CÁ NHÂN Đ M Ả NHI M Ệ
1, Đặc tả usecase ch c ứ năng tìm ki m ế Mô t :
ả Chức năng cho phép ng i ườ dùng tìm ki m ế và l c
ọ danh sách phòng có giá thuê d i ướ 500,000 VNĐ/đêm. K t ế qu ả sẽ hi n
ể th ịdanh sách các phòng đáp n ứ g đi u ề ki n ệ . Tác nhân: Ng i ườ dùng (User) Ti n ề điều ki n ệ : Ng i ườ dùng đã truy c p ậ n ứ g d n ụ g ho c ặ website. Lu n ồ g chính:
1. Bắt đầu: Người dùng m ở giao di n ệ tìm ki m ế phòng. 2. Nhập điều ki n ệ tìm ki m ế : Ng i ườ dùng ch n ọ điều ki n ệ tìm ki m ế là "phòng giá d i ướ 500k". 3. Th c ự hi n ệ tìm ki m ế : o H ệ th n ố g nhận l n
ệ h và kiểm tra thông tin đi u ề ki n ệ . o H ệ th n ố g tiến hành truy v n ấ c ơ s ở dữ li u ệ đ ể tìm các phòng có giá phù hợp. 4. Hi n ể th ịk t ế quả: o H ệ th n ố g hi n
ể thị danh sách các phòng đáp n ứ g đi u ề ki n ệ tìm ki m ế với các thông tin c
ơ bản (ví dụ: tên phòng, giá phòng, v ị trí). 5. Xem chi ti t ế phòng (tùy ch n ọ ): o Ng i ườ dùng ch n
ọ một phòng từ danh sách đ ể xem thông tin chi ti t ế (mô t , ả ti n ệ ích, hình n ả h, đánh giá, v.v.). 6. K t ế thúc: Ng i ườ dùng có th ể ti p ế t c ụ tìm ki m ế với đi u ề ki n ệ khác ho c ặ thoát kh i ỏ chức năng. Luồng phụ: Tr n ườ g h p
ợ không có phòng nào th a ỏ mãn đi u ề kiện: o H ệ th n
ố g thông báo "Không tìm th y ấ phòng phù h p ợ v i ớ đi u ề ki n ệ tìm ki m ế " và hi n ể thị g i
ợ ý các mức giá khác ho c ặ nút tr ở v ề đ ể ng i ườ dùng th c ự hi n ệ tìm ki m ế khác. H u ậ đi u ề ki n ệ : H ệ th n ố g hi n
ể thị danh sách phòng đáp n ứ g điều ki n ệ ho c ặ thông báo n u ế
không tìm thấy phòng phù h p ợ . Yêu cầu phi chức năng: Hi u ệ suất: H ệ thống cần th c ự hiện tìm kiếm và tr ả v ề k t ế quả trong vòng tối đa 3 giây. Tính chính xác: Đ m
ả bảo chỉ các phòng có giá th c ự s ự d i ướ 500,000 VNĐ/đêm m i ớ xu t ấ hi n ệ trong k t ế quả Trang 14 2, S ơ đ
ồ hoạt động chức năng tìm ki m ế Trang 15 3, S ơ đ ồ l p
ớ chức năng tìm ki m ế
PHẦN IV: VẤN ĐỀ KỸ THUẬT I. Môi tr n ườ g:
- Ngôn ngữ web: Java, JavaScript, HTML - Công cụ l p ậ trình: Intellj
- Công cụ đồ họa: Photoshop
- Hệ điều hành: Window 11 - Cơ sở dữ li u ệ : My SQL II. Giới thi u ệ về Java:
Java là một ngôn ngữ l p ậ trình m n ạ h mẽ và phổ bi n ế đ c ượ phát tri n ể b i ở Sun Microsystems (hi n ệ là m t ộ ph n ầ c a ủ Oracle Corporation). Đ c ượ ra mắt l n
ầ đầu vào năm 1995, Java đã nhanh
chóng trở thành một trong nh n ữ g ngôn ng ữ l p ậ trình ph ổ bi n ế nh t ấ trên thế gi i ớ , đ c ượ s ử d n ụ g r n ộ g rãi trong phát tri n ể n ứ g d n ụ g web, n ứ g dụng di đ n
ộ g, game, máy chủ, công cụ ph n ầ m m ề và nhi u ề lĩnh vực khác. Đ c ộ l p ậ nền t n
ả g (Platform Independence): Java đ c ượ thi t ế kế để có th ể ch y ạ trên b t ấ kỳ n n ề t n ả g nào mà không c n ầ s a ử đ i ổ mã ngu n ồ , nh ờ vào JVM (Java Virtual Machine) và cơ ch
ế "write once, run anywhere" (vi t ế m t ộ l n ầ , ch y ạ m i ọ Trang 16 n i ơ ). Đ c ượ sử d n ụ g r n ộ g rãi: Java là n n ề t n ả g phổ bi n ế cho các n ứ g d n ụ g web (như servlets và JSP), các n ứ g d n ụ g di đ n ộ g (v i ớ Android), ph n ầ m m ề máy tính (như Eclipse IDE), game (nh ư Minecraft), d c ị h v ụ web (nh ư các n ứ g d n ụ g Java EE), và nhiều lĩnh vực khác. Đa năng và m n
ạ h mẽ: Java có cú pháp rõ ràng và d ễ hi u ể , h ỗ tr ợ đa lu n ồ g (multithreading), b ộ s u ư t p ậ (collections), x ử lý ngo i ạ l ệ (exception handling), và nhi u ề tính năng l p ậ trình nâng cao khác. B o ả mật: Java có môi tr n ườ g ch y ạ c m ấ sandbox, giúp ngăn ch n ặ mã đ c ộ t ừ vi c ệ truy cập vào h ệ th n ố g ho c
ặ tài nguyên của máy ch . ủ Cộng đ n ồ g lớn và h ỗ tr ợ m n ạ h mẽ: Java có m t ộ c n ộ g đ n ồ g l n ớ , v i ớ hàng nghìn thư viện và framework đ c ượ phát tri n ể b i ở c n ộ g đ n ồ g l p ậ trình viên trên toàn thế gi i ớ .
Tiếp tục phát triển: Java đ c ượ Oracle và c n ộ g đ n ồ g m ở phát tri n ể liên t c ụ , v i ớ các phiên b n ả m i
ớ thường xuyên được phát hành đ ể c i ả thi n ệ hi u ệ su t ấ và b o ả m t ậ .
III. Giới thiệu về My SQL: Hình 4: Giao di n ệ của MySql 1. My SQL là gì? Trang 17 MySQL là m t ộ ph n ầ m m
ề quản tr ịCSDL mã ngu n ồ mở, mi n ễ phí n m ằ trong nhóm
LAMP (Linux - Apache -MySQL - PHP). 2. T i ạ sao l i ạ sử d n ụ g My SQL? - My SQL là phần mềm mi n ễ phí hoàn toàn ổn đ n ị h, an toàn. - Hi n
ệ nay trong số các Website có lưu lượng truy cập lớn thuộc hàng “top” trên
Internet, có rất nhiều website s ử d n ụ g liên minh LAMP này. Trang 18
3. Một số đặc điểm c a ủ My SQL: - MySQL là m t ộ ph n ầ m m ề quản trị cơ sở d ữ li u ệ d n ạ g server – based (g n ầ t n ươ g đ n ươ g với SQL Server c a ủ Microsoft). - MySQL qu n ả lý d ữ liệ thông qua các c ơ s ở d ữ li u ệ , m i ỗ c ơ s ở d ữ li u ệ có th ể có nhi u ề b n ả g quan hệ ch a ứ dữ li u ệ .
- MySQL có cơ chế phân quy n ề ng i ườ sử d n ụ g riêng, m i ỗ ng i ườ dùng có thể đ c ượ qu n ả lý m t ộ ho c ặ nhi u ề c ơ sở d ữ li u ệ khác nhau, m i ỗ ng i ườ dùng có m t ộ tên truy c p ậ (user name) và mật khẩu t n ươ g n ứ g đ ể truy xu t ấ đ n ế c ơ s ở d ữ li u ệ . - Khi ta truy v n ấ t i ớ cơ sở dữ li u ệ MySQL, ta ph i ả cung c p ấ tên truy cập và m t ậ kh u ẩ của tài khoản có quy n
ề sử dụng cơ sở dữ liệu đó. N u
ế không, chúng ta sẽ không làm đ c ượ gì c . ả Trang 19 PHẦN III: KẾT LU N Ậ Tối ưu hóa quy trình ho t ạ đ n ộ g: Ph n ầ m m ề qu n ả lý khách sạn giúp t ự đ n ộ g hóa nhi u ề quy trình từ đ t
ặ phòng, check-in, check-out đ n ế qu n ả lý hóa đ n ơ và
thanh toán. Điều này không ch ỉti t ế ki m ệ th i ờ gian mà còn gi m ả thi u ể sai sót trong các giao dịch. Nâng cao tr i ả nghi m ệ khách hàng: V i ớ các tính năng nh ư qu n ả lý yêu c u ầ c a ủ khách, hỗ tr ợ dịch v ụ 24/7 và ph n ả h i ồ nhanh chóng, ph n ầ m m ề giúp nâng cao tr i ả nghi m ệ c a
ủ khách hàng. Khách có th ể dễ dàng đ t ặ phòng tr c ự tuy n ế và qu n ả lý thông tin cá nhân c a ủ h . ọ Qu n ả lý d ữ li u ệ hiệu qu : ả Ph n ầ m m ề cho phép qu n ả lý và phân tích d ữ li u ệ khách hàng m t ộ cách hi u ệ qu . ả Các nhà qu n ả lý có th
ể theo dõi hành vi của khách hàng, phân tích xu h n
ướ g tiêu dùng và từ đó đ a ư ra các chi n ế l c ượ ti p ế th ịphù h p ợ . Hỗ tr ợ ra quy t ế đ n ị h: V i
ớ các báo cáo và phân tích d ữ li u ệ chi ti t ế , ph n ầ m m ề giúp nhà qu n ả lý đ a
ư ra quyết định thông minh và k p ị th i ờ v ề các v n ấ đ ề nh ư giá phòng, khuy n ế mãi và qu n ả lý chi phí. Kh ả năng tích hợp: Ph n ầ m m ề qu n ả lý khách s n ạ th n ườ g có kh ả năng tích hợp với các h ệ th n ố g khác nh ư qu n ả lý tài chính, qu n ả lý nhân s ự và các n n ề t n ả g đ t ặ phòng tr c ự tuy n ế . Điều này giúp t o ạ ra m t ộ h ệ sinh thái qu n ả lý đ n ồ g b ộ và hi u ệ quả. B o
ả mật thông tin: Các phần mềm hi n ệ đ i ạ th n ườ g có các bi n ệ pháp b o ả m t ậ mạnh mẽ để b o ả v ệ dữ li u ệ c a
ủ khách hàng và thông tin tài chính, giúp nâng cao sự tin t n
ưở g từ phía khách hàng. Tóm l i ạ , phần m m ề qu n ả lý khách s n
ạ không ch ỉlà công cụ hỗ tr ợ mà còn là y u ế tố quy t
ế định sự thành công trong vi c ệ t i ố u ư hóa ho t ạ đ n ộ g và nâng cao d c ị h v ụ khách hàng. Vi c ệ đầu tư vào ph n
ầ mềm này sẽ giúp các nhà qu n ả lý khách s n ạ phát tri n ể b n ề vững và nâng cao kh ả năng c n ạ h tranh trên th ịtr n ườ g. Trang 20