



















Preview text:
HỌC VIỆN CÔNG NGHỆ BƯU CHÍNH VIỄN THÔNG KHOA CÔNG NGHỆ THÔNG TIN -----🙞🙜🕮🙞🙜----- BÀI TẬP LỚN IOT VÀ ỨNG DỤNG
CHỦ ĐỀ:HỆ THỐNG CẢNH BÁO MỰC NƯỚC
DANH SÁCH THÀNH VIÊN:
NGUYỄN THỊ QUỲNH-B21DCCN647 A_LÝ THUYẾT
Chương 4:Thiết Kế Hệ Thống IoT
1.Thiết kế vật lý
Kiến thức về thiết kế vật lý rất quan trọng để lựa chọn các thiết bị và cảm biến phù hợp,
đảm bảo tích hợp liền mạch và tối ưu hóa các tùy chọn kết nối trong các hệ thống IoT.
Nó cho phép các chiến lược tiết kiệm năng lượng, hỗ trợ điện toán biên và tăng cường
độ tin cậy cũng như khả năng chống chịu thông qua các cơ chế dự phòng và khắc phục
sự cố. Kiến thức này đảm bảo các hệ sinh thái IoT mạnh mẽ, hiệu quả và đáng tin cậy.
a.Thiết bị và cảm biến
Các thiết bị IoT bao gồm một loạt các đối tượng vật lý được kết nối với internet và giao
tiếp với nhau. Một số loại thiết bị IoT phổ biến bao gồm: - Wearable devices - Smart home devices - Industrial IoT devices - Smart appliance devices - Connected Vehicle
Chức năng của các thiết bị IoT thay đổi tùy theo mục đích sử dụng, nhưng các tính năng
phổ biến bao gồm thu thập dữ liệu, điều khiển và giám sát từ xa, tự động hóa, và kết nối
với các thiết bị khác hoặc nền tảng đám mây.
b.Kết nối mạng lưới trong hệ thống IoT
Các giao thức truyền thông rất quan trọng để các thiết bị IoT trao đổi dữ liệu và thông
tin. Một số giao thức thường được sử dụng trong IoT bao gồm: - MQTT - HTTP - Web Socket - CoAP - AMQP
Kết nối không dây là một khía cạnh quan trọng của IoT, mang lại sự linh hoạt và di động.
Một số tùy chọn kết nối không dây phổ biến được sử dụng trong các thiết bị IoT bao gồm: - Wifi - Zigbee - BlueTooth - LPWAN - LoRaWAN
Mặc dù kết nối không dây phổ biến trong IoT, cũng có những trường hợp kết nối có dây
được ưa chuộng vì tính tin cậy và ổn định của nó. Một số tùy chọn kết nối có dây phổ biến bao gồm: - Ethernet - Powerline Communication c.Quản Lý Năng Lượng
Yêu cầu về nguồn điện của các thiết bị IoT có thể khác nhau dựa trên các yếu tố như
chức năng, khả năng xử lý và nhu cầu truyền thông của chúng. Các thiết bị IoT thường
được chia thành hai loại: - Battery-powered devices - Line-powered devices
Kéo dài tuổi thọ pin là điều quan trọng đối với nhiều thiết bị IoT để đảm bảo hoạt động
liên tục và giảm thiểu bảo trì. Các thiết kế tiết kiệm năng lượng cho các thiết bị IoT có thể bao gồm:
- Sử dụng các thành phần tiết kiệm điện năng. - Sleep mode - Optimized data transmission 2.Thiết kế logic
Thiết kế logic của một hệ thống IoT bao gồm việc tạo ra một mô hình trừu tượng của các
thực thể và quy trình, tránh xa các đặc tả triển khai chi tiết.
Nó dựa trên việc sử dụng các Khối chức năng, Mô hình truyền thông và Giao diện lập
trình ứng dụng (API) truyền thông để thiết lập một hệ thống hoạt động hiệu quả.
a.Các khối chức năng của hệ thống IoT
Tóm lại, một hệ thống hoặc ứng dụng IoT bao gồm các khối chức năng khác nhau, mỗi
khối góp phần vào hoạt động chung của hệ thống. Mỗi khối thực hiện các chức năng cụ
thể, từ điều khiển thiết bị và truyền thông đến cung cấp dịch vụ, tương tác với người
dùng, quản lý hệ thống và thực thi an ninh.
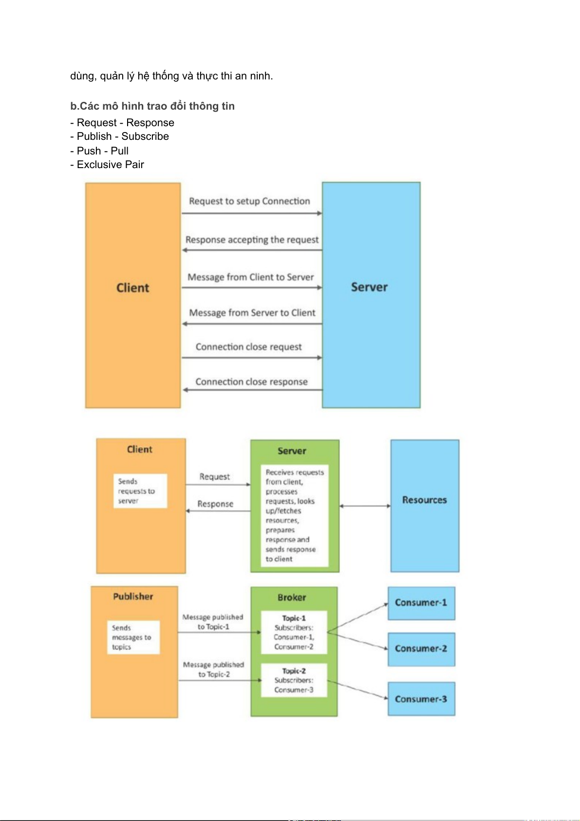
b.Các mô hình trao đổi thông tin - Request - Response - Publish - Subscribe - Push - Pull - Exclusive Pair
3.Các cấp độ hệ thống IoT -Level 1:
Ở cấp độ này, tất cả các thành phần được triển khai cục bộ.Không có bất kỳ đám mây hay
mạng bên ngoài nào tham gia vào quá trình này. Ví dụ: Smart Home -Level 2:
Ở cấp độ này, tất cả các thành phần được triển khai cục bộ, ngoại trừ các máy chủ. Các
máy chủ được triển khai trên cloud hoặc mạng bên ngoài. Ví dụ: smart factory -Level 3
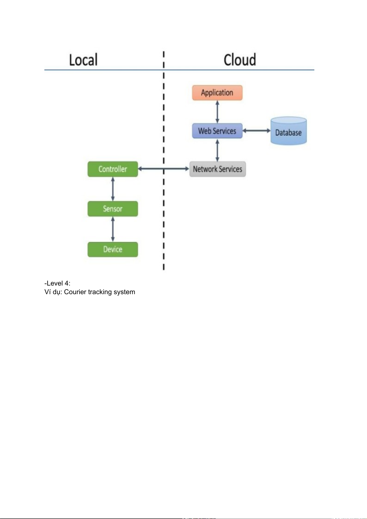
Ở cấp độ này, tất cả các thành phần được triển khai cục bộ, ngoại trừ các máy chủ và phần kết nối mạng.
Ví dụ: Smart Industry System -Level 4:
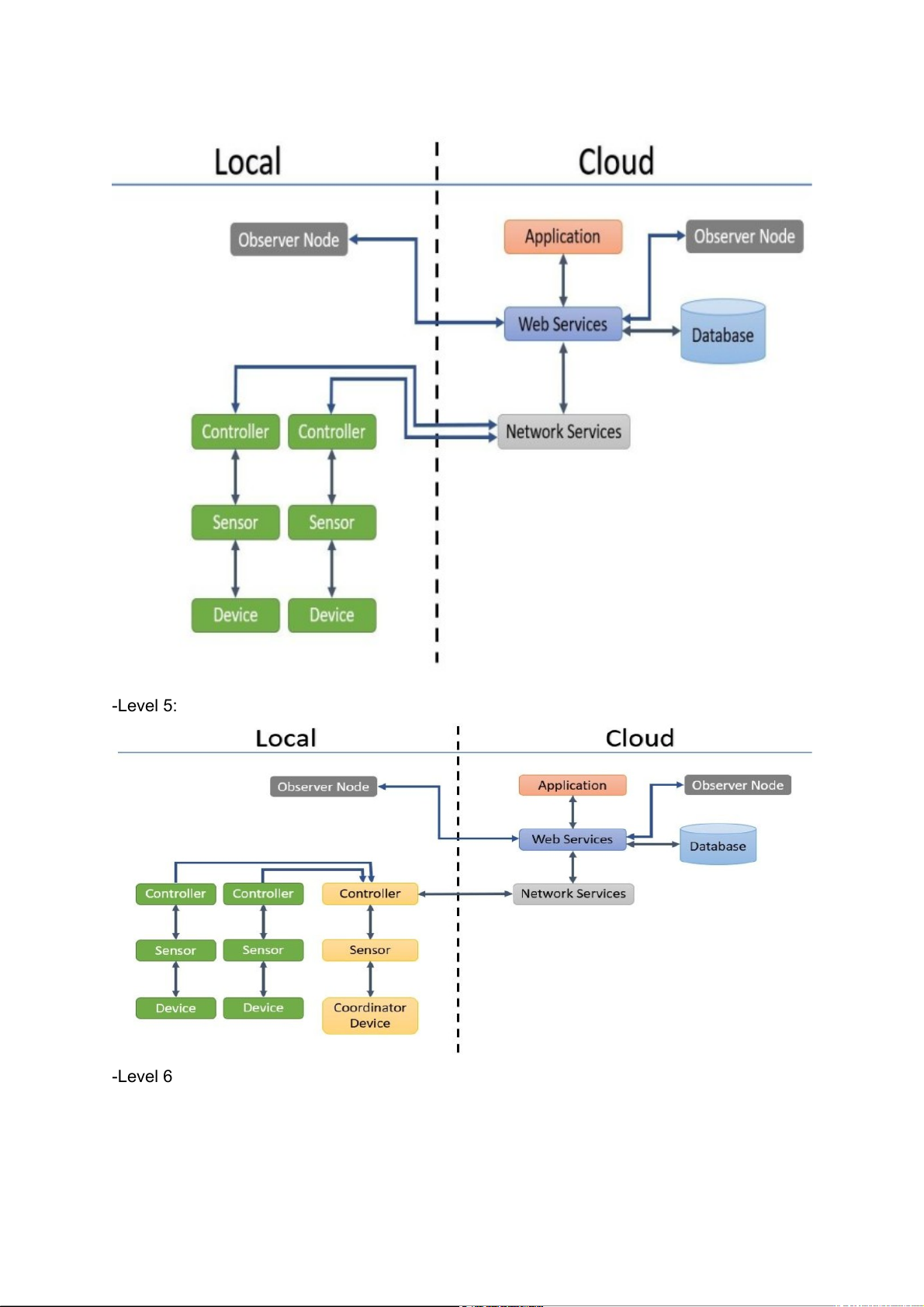
Ví dụ: Courier tracking system -Level 5: -Level 6
4. Các Bước Thiết Kế Hệ Thống IoT
Phương pháp thiết kế hệ thống IoT bao gồm:
•Mục đích & Yêu cầu •Đặc tả kỹ thuật
•Đặc tả kỹ thuật quy trình
•Đặc tả mô hình miền
•Thông số mô hình thông tin •Thông số dịch vụ •Đặc tả cấp độ IoT
•Đặc tả kỹ thuật chế độ xem chức năng
•Đặc tả kỹ thuật xem hoạt động
•Tích hợp thiết bị và linh kiện •Phát triển ứng dụng a.Phân tích yêu cầu
- Bước đầu tiên trong phương pháp thiết kế hệ thống IoT là xác định mục đích và yêu cầu của hệ thống.
- Ở bước này, mục đích, hành vi và yêu cầu của hệ thống (như yêu cầu thu thập dữ
liệu, yêu cầu phân tích dữ liệu, yêu cầu quản lý hệ thống, yêu cầu về quyền riêng tư và
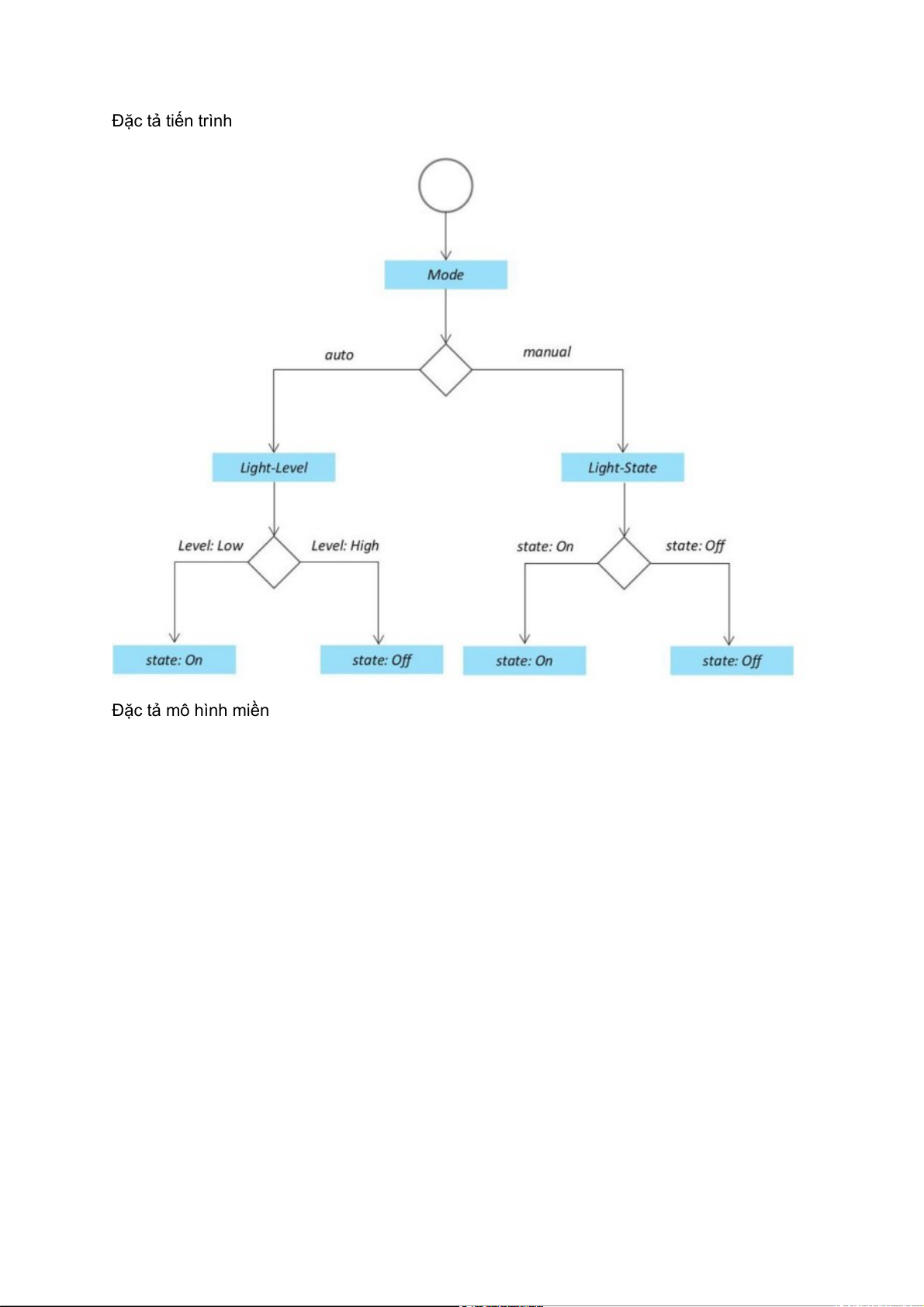
bảo mật dữ liệu, yêu cầu giao diện người dùng, ...) đều được ghi lại. b.Đặc tả tiến trình
Bước thứ hai trong phương pháp thiết kế IoT là xác định đặc tả tiến trình. Trong bước
này, các trường hợp sử dụng của hệ thống IoT được mô tả chính thức dựa trên và bắt
nguồn từ mục đích và thông số kỹ thuật yêu cầu.
c.Đặc tả mô hình miền
Mô hình miền mô tả các khái niệm, thực thể và đối tượng chính trong miền của
hệ thống IoT sẽ được thiết kế.
- Mô hình miền xác định các thuộc tính của đối tượng và mối quan hệ giữa các đối
tượng. Mô hình miền cung cấp sự trình bày trừu tượng về các khái niệm, đối tượng và
thực thể trong miền IoT, độc lập với bất kỳ công nghệ hoặc nền tảng cụ thể nào.
- Với mô hình miền, người thiết kế hệ thống IoT có thể hiểu được miền IoT mà hệ
thống sẽ được thiết kế.
d.Đặc tả mô hình thông tin
- Mô hình thông tin xác định cấu trúc của tất cả thông tin trong hệ thống IoT, ví dụ: các thuộc
tính của Thực thể ảo, các mối quan hệ, v.v.
- Mô hình thông tin không mô tả chi tiết cụ thể về cách thông tin được biểu diễn hoặc lưu trữ.
- Để xác định mô hình thông tin, trước tiên chúng ta liệt kê các Thực thể ảo được xác định trong
Mô hình miền. Mô hình thông tin bổ sung thêm chi tiết cho Thực thể ảo bằng cách xác định các
thuộc tính và mối quan hệ của chúng. e.Thông số dịch vụ
Thông số kỹ thuật dịch vụ xác định các dịch vụ trong hệ thống IoT, loại dịch vụ, đầu vào/đầu
ra dịch vụ, điểm cuối dịch vụ, lịch trình dịch vụ, điều kiện tiên quyết của dịch vụ và hiệu ứng dịch vụ f.Đặc tả cấp độ IoT
- Xác định cấp độ IoT cho hệ thống
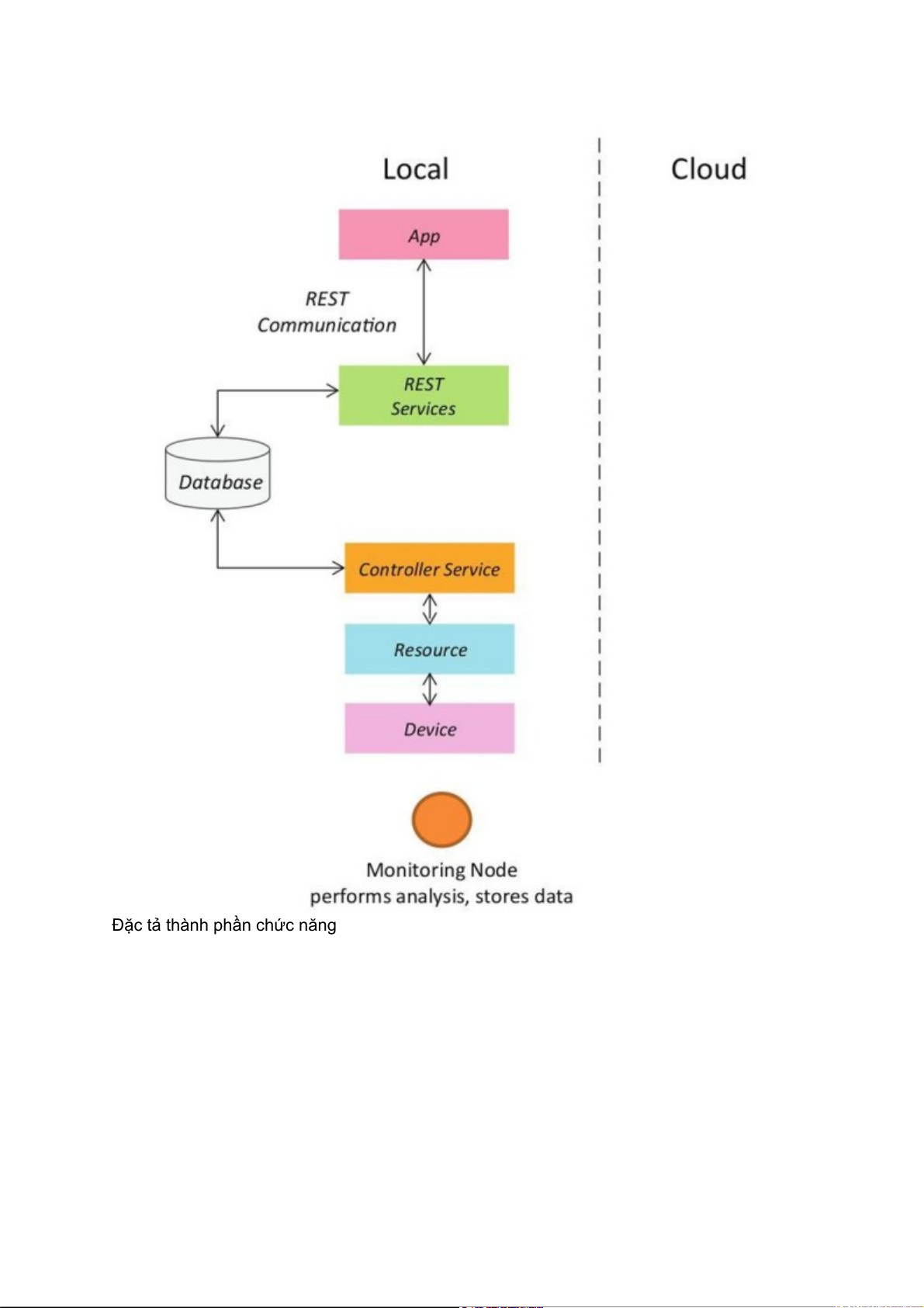
g.Đặc tả thành phần chức năng
- Xác định các chức năng của hệ thống IoT được nhóm thành các nhóm chức năng khác nhau
- Mỗi nhóm chức năng cung cấp các chức năng để tương tác với các đối tượng được
xác định trong mô hình miền hoặc cung cấp thông tin liên quan đến các đối tượng này.
h.Đặc tả thành phần hoạt động
- Ở bước này các tùy chọn khác nhau liên quan đến việc triển khai và vận hành hệ
thống IoT được xác định
- Ví dụ: tùy chọn lưu trữ, tùy chọn thiết bị, v.v… i.Tích hợp thiết bị
- Tích hợp thiết bị vào thành phần hệ thống k.Phát triển ứng dụng
Tự Động Hóa Nhà Thông Minh
Chúng ta sẽ đưa ra ví dụ về phân tích thiết kế và xây dựng một ứng dụng
đơn giản cho nhà thông minh Phân tích yêu cầu
Ví dụ của về hệ thống tự động hóa nhà thông minh, mục đích và yêu cầu đối với hệ thống
có thể được mô tả như sau:
•Mục đích: Một hệ thống tự động hóa gia đình cho phép điều khiển đèn trong nhà từ xa bằng ứng dụng web.
•Hành vi : Hệ thống tự động hóa gia đình sẽ có chế độ tự động và thủ công.
Ở chế độ tự động, hệ thống đo mức độ ánh sáng trong phòng và bật đèn khi trời tối.
Ở chế độ thủ công, hệ thống cung cấp tùy chọn bật/tắt đèn bằng tay và từ xa.
•Yêu cầu quản lý hệ thống: Hệ thống cần cung cấp chức năng giám sát và điều khiển từ xa.
•Yêu cầu phân tích dữ liệu: Hệ thống phải thực hiện phân tích dữ liệu cục bộ.
•Yêu cầu triển khai ứng dụng: Ứng dụng phải được triển khai cục bộ trên thiết bị
nhưng có thể truy cập được từ xa.
•Yêu cầu bảo mật: Hệ thống phải có khả năng xác thực người dùng cơ bản. Đặc tả tiến trình Đặc tả mô hình miền
Đặc tả mô hình thông tin Thông số dịch vụ Đặc tả cấp độ IoT
Đặc tả thành phần chức năng
Đặc tả thành phần hoạt động Tích hợp thiết bị Phát triển ứng dụng •Auto
Điều khiển thiết bị chiếu sáng tự động dựa trên điều kiện ánh sáng trong phòng •Light
Khi chế độ Auto tắt, chế độ này được sử dụng để điều khiển thiết bị chiếu sáng theo cách thủ công.
Khi chế độ Auto bật, nó phản ánh trạng thái hiện tại của thiết bị chiếu sáng B_Hệ thống
I.Giới thiệu tổng quan
Hệ thống cảnh báo mực nước dựa trên IoT sử dụng cảm biến siêu âm là một ứng dụng
công nghệ cao nhằm giám sát mực nước trong các bể chứa, hồ đập, bồn nước hoặc các
khu vực cần theo dõi mức nước liên tục và chính xác. Hệ thống này ứng dụng cảm biến
siêu âm để đo khoảng cách từ bề mặt nước đến cảm biến, từ đó xác định mức nước thực
tế. Dữ liệu này được xử lý bởi một bộ điều khiển trung tâm, chẳng hạn như ESP32 hoặc
Arduino, và sau đó truyền tải qua mạng internet đến một ứng dụng hoặc giao diện giám sát trực tuyến.
Kết hợp với công nghệ Internet of Things (IoT), hệ thống có khả năng gửi thông báo trực
tiếp đến người dùng qua các thiết bị di động hoặc máy tính khi mực nước đạt đến các mức
quan trọng như THẤP hoặc ĐẦY. Điều này không chỉ giúp người dùng dễ dàng theo dõi
trạng thái mực nước từ xa mà còn đưa ra cảnh báo kịp thời, tránh tình trạng tràn nước hay
cạn kiệt nước gây ảnh hưởng đến hoạt động sản xuất hoặc sinh hoạt.
1.Mục đích xây dựng
● Tự động hóa giám sát mực nước: Xây dựng một hệ thống giám sát mực nước tự
động, giúp theo dõi mức nước trong các bể chứa, hồ đập, và các khu vực cần kiểm
soát mực nước một cách liên tục, từ đó nâng cao hiệu quả quản lý nguồn nước.
● Cảnh báo mực nước thấp và đầy: Phát triển khả năng cảnh báo tức thời khi mực
nước đạt đến các ngưỡng nguy hiểm như quá thấp hoặc tràn đầy, từ đó ngăn ngừa
các sự cố không mong muốn như thiếu nước hoặc tràn nước, đảm bảo an toàn và
giảm thiểu rủi ro trong các hệ thống chứa nước.
● Ứng dụng công nghệ IoT để giám sát từ xa: Tận dụng Internet of Things (IoT) để
truyền tải dữ liệu mực nước theo thời gian thực, cho phép người dùng theo dõi từ xa
qua điện thoại hoặc máy tính, từ đó dễ dàng quản lý nguồn nước mà không cần phải có mặt tại chỗ.
● Tiết kiệm chi phí và nhân lực: Hệ thống tự động giúp giảm thiểu nhu cầu kiểm tra thủ
công, tiết kiệm thời gian và nhân lực trong việc giám sát và quản lý mực nước, đồng
thời giảm thiểu chi phí liên quan đến việc vận hành và bảo trì.
● Hỗ trợ quản lý nước bền vững: Việc giám sát và thu thập dữ liệu mực nước liên tục
giúp xây dựng cơ sở dữ liệu phục vụ cho việc phân tích và dự đoán xu hướng mực
nước, hỗ trợ quản lý tài nguyên nước hiệu quả hơn và bền vững hơn.
● Nâng cao kỹ năng thực hành công nghệ IoT và cảm biến: Tạo cơ hội để người thực
hiện đề tài nâng cao kiến thức và kỹ năng về thiết kế, lập trình hệ thống IoT, cách sử
dụng và tích hợp cảm biến siêu âm vào hệ thống thực tế, chuẩn bị cho các ứng dụng
IoT đa dạng trong tương lai.
2.Phát triển hệ thống
a.Giới thiệu danh sách linh kiện -ESP32 V1:
ESP32 CH340 30P là một phiên bản của ESP32 sử dụng chip USB-to-Serial
CH340, 30 chân pin, giúp dễ dàng kết nối với máy tính thông qua cổng USB để lập trình và giao tiếp. +Thông số kỹ thuật :
● Vi xử lý có chip là ESP32-D0WDQ6 hoặc ESP32-D0WD, dựa trên kiến
trúc Xtensa 32-bit LX6 dual-core, có xung nhịp từ 80MHz đến 240 MHz. ● Bộ nhớ RAM : 520 Kb.
● Giao thức : UART, SPI, I2C.
● Kết nối : Chuẩn Wifi 802. 11 b/g/n ; Bluetooth ( v4.2 BR/EDR và BLE).
● IC CH340: Được sử dụng để chuyển đổi giao tiếp USB sang UART, giúp
kết nối dễ dàng với máy tính qua USB để lập trình.
● Có 30 chân pin, hỗ trợ cầu hình đa chức năng :
○ Hỗ trợ 18 kênh ADC với độ phân giải 12-bit, cho phép chuyển đổi
chính xác tín hiệu tương tự thành tín hiệu số.
○ Cung cấp 2 kênh DAC với độ phân giải 8-bit, cho phép chuyển đổi tín
hiệu số thành tín hiệu tương tự, hỗ trợ các ứng dụng âm thanh và điều khiển thiết bị.
○ Trang bị 10 chân cảm ứng chạm, cho phép thiết kế giao diện người dùng trực quan và thân thiện. +Nguyên lý hoạt động :
● Vi xử lý ESP32 là trung tâm, đảm nhận xử lý tín hiệu và điều khiển các thiết bị ngoại vi
● Kết nối không dây qua Wifi hoặc Bluetooth để giao tiếp với các thiết bị hoặc đám mây
● Giao tiếp ngoại vi qua GPIO và các giao thức I2C, SPI, UART để thu thập
dữ liệu từ cảm biến hoặc điều khiển các thiết bị.
● Quản lý điện năng hiệu quả với các chế độ tiết kiệm năng lượng, đặc biệt
cho các .ứng dụng IoT chạy bằng pin +Các chân của EPS32:
● VIN: Chân nguồn cấp điện trực tiếp cho bo mạch khi không dùng qua
USB, có thể cung cấp 5V đến 12V.
● GND: Chân nối đất, nối với các thiết bị ngoại vi
● 3.3 V : Chân cấp nguồn 3.3V cho các cảm biến hoặc thiết bị ngoại vi.
● EN: Chân kích hoạt (Enable) để bật nguồn hoặc chuyển sang chế độ tiêu
thụ ít năng lượng (bật/tắt ESP32)
● BOOT: Chân để xác định chế độ khởi động, được sử dụng trong quá trình lập trình
● USB: Cổng USB được sử dụng để kết nối board với máy tính để lập trình và cung cấp nguồn.
+Cách giao tiếp với cảm biến : ESP32 có thể giao tiếp với các cảm biến thông qua
các chuẩn giao thức như I2C, SPI, UART hoặc thông qua các chân analog/digital.
● Giao tiếp tín hiệu số : Sử dụng tín hiệu 0 - 1 tương ứng với LOW - HIGH
để truyền tải thông tin.
● Giao tiếp analog : Cảm biến analog xuất ra tín hiệu điện áp tương tự, thay
đổi liên tục dựa trên giá trị đo được (như nhiệt độ, độ ẩm). ESP32 có thể
đọc giá trị này qua các chân ADC (Analog to Digital Converter), chuyển
đổi tín hiệu analog thành giá trị số mà ESP32 có thể xử lý.
● Giao tiếp thông qua các giao thức như I2C, UART, SPI, …
-Cảm biến siêu âm chống nước SR04M