










Preview text:
HỌC VIỆN CÔNG NGHỆ BƯU CHÍNH VIỄN THÔNG
KHOA CÔNG NGHỆ THÔNG TIN ****************
BÁO CÁO KẾT THÚC HỌC PHẦN IoT và ứng dụng
Nhóm 18 – Hệ thống cửa thông minh Giảng viên: Trần Tiến Công
Thành Viên: Cao Quang Thức - B20DCCN682
Nguyễn Đắc Trường – B20DCCN708
Hoàng Thế Sơn – B20DCCN574 Hà Nội – 2023
Giới thiệu chung
Trong thời đại 4.0 ngành công nghệ thông tin đang phát triển, việc sáng tạo và phát triển
các giải pháp thông minh cho gia đình trở nên quan trọng hơn bao giờ hết. Một trong
những khía cạnh quan trọng của cuộc sống hàng ngày là an ninh và tiện ích trong việc
quản lý nhà cửa, và đó là lý do tại sao dự án Cửa Thông Minh ra đời.
Cửa chính là nơi ra vào ngôi nhà mà ta phải sử dụng mỗi ngày. Nhưng việc mở và đóng
cửa truyền thống không chỉ tiêu tốn thời gian mà còn đòi hỏi sự hiệu quả và an toàn.
Điều này trở nên ngày càng quan trọng trong bối cảnh của cuộc sống hiện đại:
An ninh gia đình: Cửa sẽ là lối vào chính đối với tất cả ngôi nhà, và đó là nơi để
bảo vệ an toàn gia đình và tài sản. Một hệ thống cửa thông minh có khả năng theo
dõi người vào và ra, đồng thời bảo vệ khỏi truy cập trái phép.
Tiện ích hàng ngày: Sự thuận tiện của việc mở và đóng cửa từ xa, thậm chí từ
trên giường hoặc khi bạn đang đến gần nhà, không thể đánh giá bằng giá trị thời
gian tiết kiệm và sự thoải mái mà nó mang lại.
Do đó, sản phẩm Cửa Thông Minh là một giải pháp đáng quan tâm, mang lại sự an toàn,
tiện ích vào cuộc sống hàng ngày của người dùng.
Các tính năng chính của hệ thống
Các tính năng chính của hệ thống bao gồm:
Mở và đóng cửa thủ công:
Hệ thống sử dụng một nút bấm cho phép người dùng đóng mở cửa thủ công khi cần thiết
Mở và đóng tự động:
Sử dụng cảm biến hồng ngoại để xác định sự xuất hiện của người hoặc đối tượng
trước cửa. Khi cảm biến hồng ngoại phát hiện ra đối tượng, Esp32-CAM sẽ điều
khiển Servo Motor tự động mở cửa. Sau một khoảng thời gian hoặc khi không có
sự xuất hiện của đối tượng nào nữa thì cửa sẽ tự động đóng lại.
Mở và đóng cửa thông minh:
Thông qua giọng nói: micro của Esp32-CAM sẽ thu âm lệnh giọng nói của người
dùng khi họ đứng trước cửa và tiến hành điều khiển Servo Motor mở, đóng cửa.
Thông qua nhận diện khuôn mặt: Camera của Esp32-CAM sẽ xác định khuôn mặt
của người dùng khi họ đứng trước camera và tiến hành điều khiển Servo Motor mở, đóng cửa.
Quản lý dữ liệu thông qua internet:
Người dùng có thể kiểm tra trạng thái hiện tại của cửa (đóng/mở), xem lịch sử hoạt
động của cửa trên trang web qua Internet 2
I. Đặc tả mục đích và yêu cầu (Purpose & Requirement) 1. Mục đích
Một hệ thống tự động hóa giúp cho gia đình, cửa hàng, kho bãi, văn phòng, … có
thể điều khiển cửa đóng/mở thông minh, nhận diện gương mặt, giọng nói điều
khiển từ xa bằng các thiết bị như điện thoại thông minh hay máy tính thông qua
Internet thay vì khóa cửa một cách truyền thống gây khó khăn và gặp nhiều rủi ro về an ninh.
2. Hành vi và các hoạt động của hệ thống
Mở và đóng cửa thủ công:
Hệ thống sử dụng một nút bấm cho phép người dùng đóng mở cửa thủ công khi cần thiết
Mở và đóng tự động:
Sử dụng cảm biến hồng ngoại để xác định sự xuất hiện của người hoặc đối tượng
trước cửa. Khi cảm biến hồng ngoại phát hiện ra đối tượng, hệ thống sẽ tự động mở
cửa. Sau một khoảng thời gian hoặc khi không có sự xuất hiện của đối tượng nào
nữa thì cửa sẽ tự động đóng lại.
Mở và đóng cửa thông minh:
Thông qua giọng nói: Hệ thống thu lại giọng nói và tiến hành điều việc mở, đóng cửa.
Thông qua nhận diện khuôn mặt: Camera sẽ xác định khuôn mặt của người dùng khi
họ đứng trước camera và tiến hành điều khiển việc mở, đóng cửa.
Quản lý dữ liệu thông qua internet:
Người dùng có thể kiểm tra trạng thái hiện tại của cửa (đóng/mở), xem lịch sử hoạt
động của cửa trên trang web qua Internet
3. Yêu cầu quản lý hệ thống
Hệ thống có các chức năng giám sát về nhận diện gương mặt và giọng nói, ngăn
chặn các đối tượng không cho phép có thể xâm nhập gây ra rủi ro về tài sản và
sức khỏe của người dùng.
Hệ thống có thể điều khiển tù xa giúp thuận tiện cho người dùng.
4. Yêu cầu phân tích dữ liệu
Hệ thống có thực hiện phân tích dữ liệu cục bộ giúp phân tích và nhận dạng
gương mặt và giọng nói có khớp với dữ liệu được cho sẵn để hệ thống lựa chọn
việc có mở cửa hay không
5. Yêu cầu bảo mật
Hệ thống có thể ngăn chặn sự xâm nhập từ xa với mục đích xấu, tránh việc các
đối tượng có thể xâm nhập vào hệ thống và thực hiện các hành vi như mở cửa
khi người dùng không cho phép.
Hoặc kẻ xâm nhập có thể đánh cắp dữ liệu việc đóng /mở cửa, thay đổi dữ liệu
để gây ra sai lầm của hệ thống trong quá trình hoạt động tự động. 3
II. Đặc tả tiến trình (Process Model Specification) 4
III. Đặc tả mô hình miền (Domain Model Specification) 5
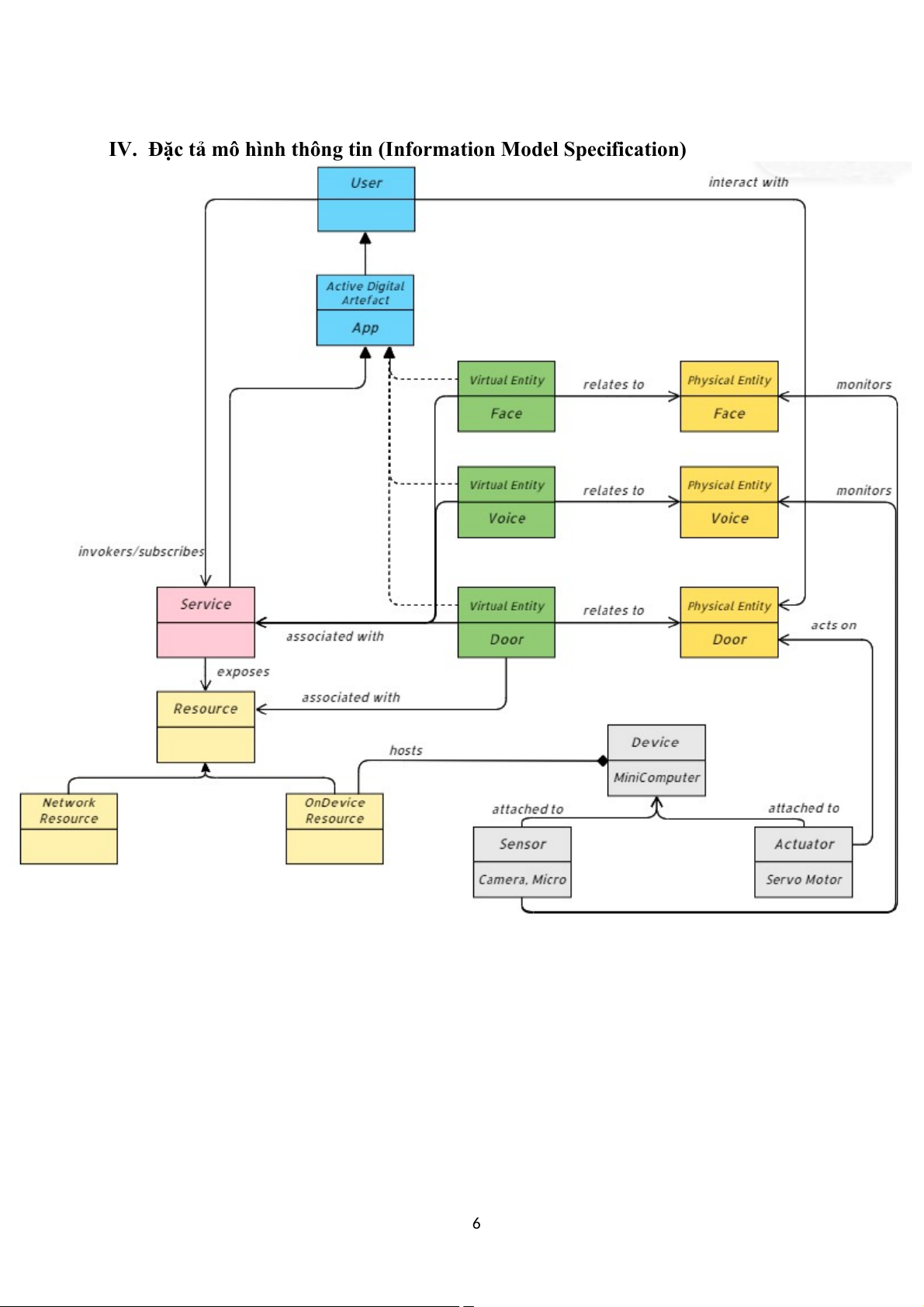
IV. Đặc tả mô hình thông tin (Information Model Specification) 6
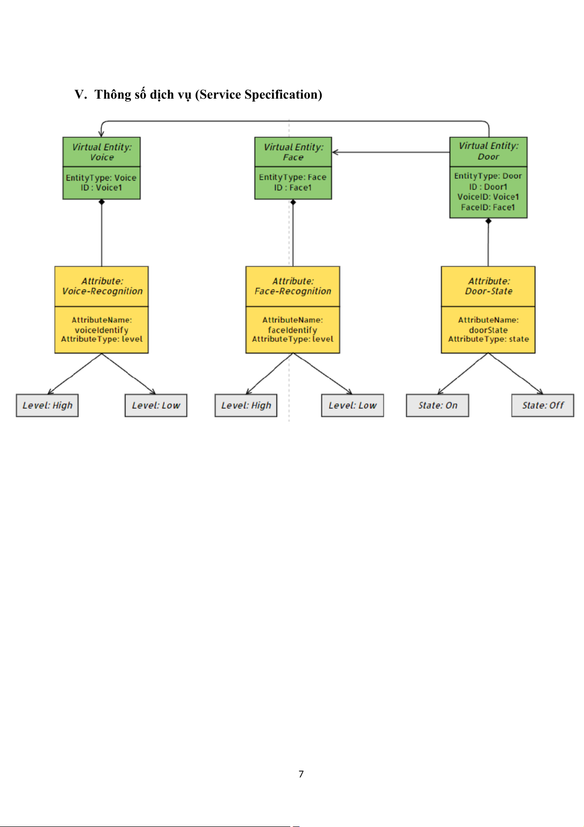
V. Thông số dịch vụ (Service Specification) 7
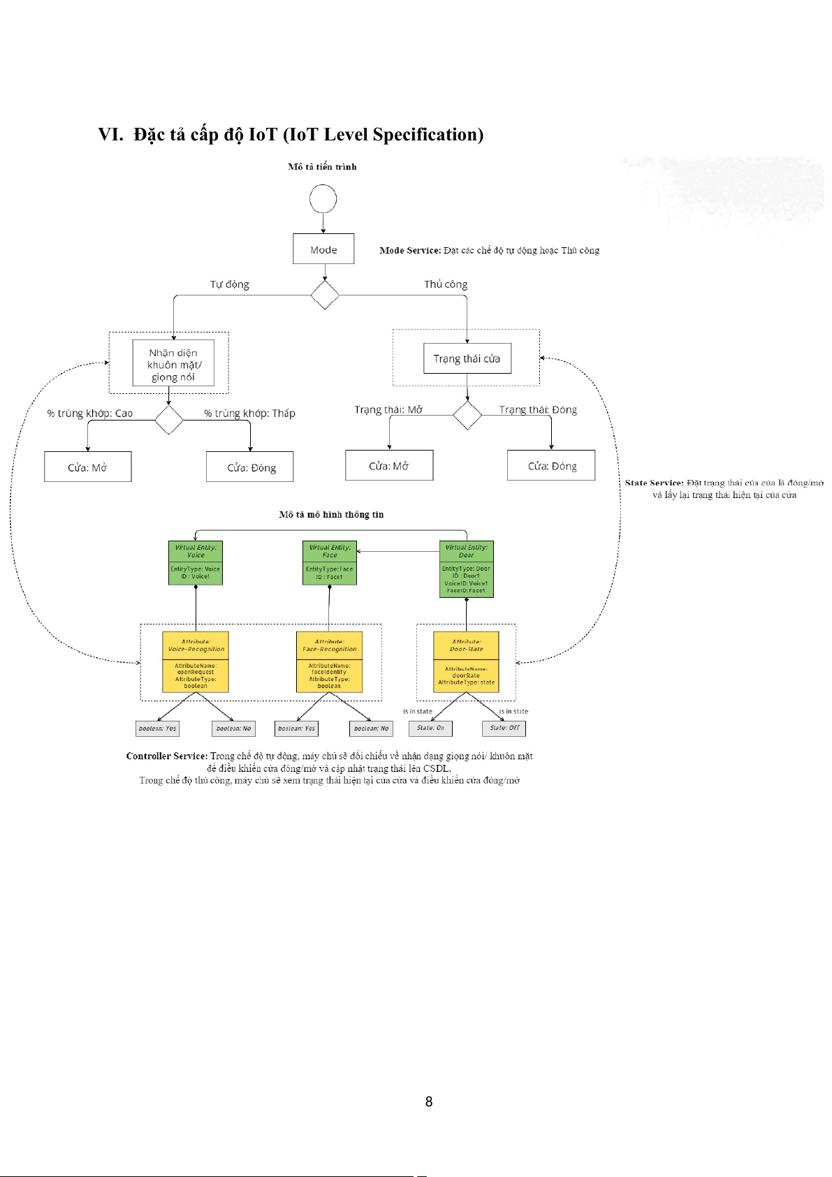
VI. Đặc tả cấp độ IoT (IoT Level Specification) 8
VII. Đặc tả thành phần chức năng (Functional View Specification)
VIII. Đặc tả thành phần hoạt động (Operational View Specification) 9
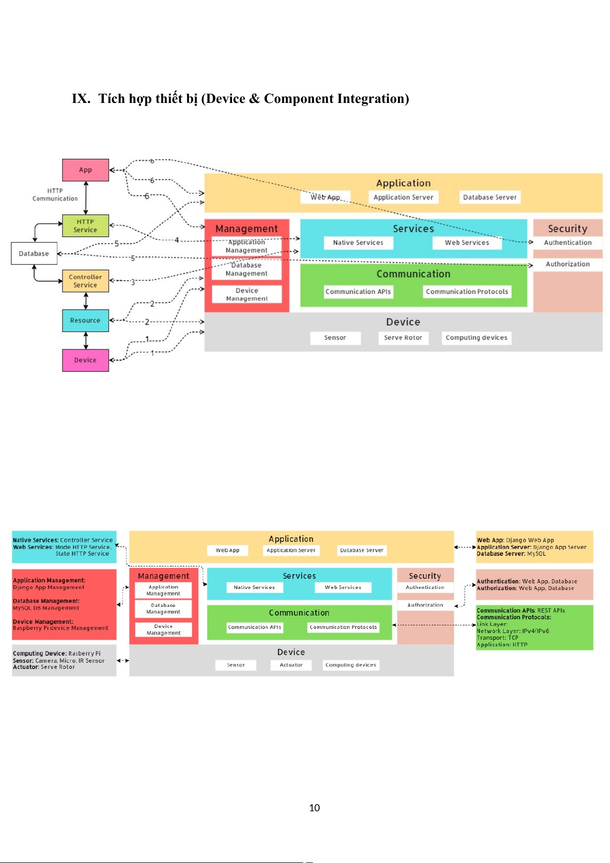
IX. Tích hợp thiết bị (Device & Component Integration) 10
X. Phát tiển ứng dụng (Application Development)
Giao diện điều khiển cửa thông minh
Auto: Điểu khiển cửa theo gương mặt, giọng nói hay là cảm biến hồng ngoại
Thủ công: Điều khiển cửa thủ công bằng cách bấm nút hiện trên giao diện 11