











Preview text:
HỌC VIỆN CÔNG NGHỆ BƯU CHÍNH VIỄN THÔNG
KHOA CÔNG NGHỆ THÔNG TIN 1
---------------------- ----------------------
BÁO CÁO BÀI TẬP LỚN
MÔN HỌC: IOT VÀ ỨNG DỤNG
CHỦ ĐỀ: HỆ THỐNG TƯỚI CÂY THÔNG MINH
Giảng viên hướng dẫn: Trần Tiến Công
Nhóm lớp học: Nhóm 03
Nhóm bài tập lớn: 2
Sinh viên: Hồ Việt Phương – B20DCCN521
Nguyễn Đồng Hoàng – B20DCCN276 Hà Nội, 2023
Bước 1: Đặc tả yêu cầu ● Mục đích:
- Một hệ thống cho phép người dùng có thể đo lường chính xác các thông tin
về nhiệt độ, độ ẩm, độ ẩm đất của cây trồng. Người dùng có thể bật, tắt máy
bơm để tưới cây thủ công, hệ thống còn thống kê cho người dùng xem lần
cuối bật máy, và lần cuối tắt máy bơm là khi nào.
- Hệ thống cũng thông báo cho người dùng lúc nào cây cần tưới nước và khi
nào cây tưới đủ nước thông qua hệ thống mờ (Fuzzy Logic). ● Hành vi:
- Hệ thống tưới cây thông minh có chế độ tự động và thủ công. Ở chế độ thủ
công người dùng có thể tùy ý bật tắt máy bơm từ xa thông qua trình duyệt
web. Ở chế độ tự động hệ thống sẽ sử dụng Hệ Mờ để dự đoán xem với bộ
3 dữ liệu mới nhất về nhiệt độ, độ ẩm và độ ẩm đất để đưa ra thông báo cho
người dùng có nên tưới nước hay ngừng tưới nước.
● Yêu cầu quản lý hệ thống:
- Hệ thống cần cung cấp chức năng giám sát từ xa.
● Yêu cầu phân tích dữ liệu:
- Dữ liệu sẽ được đọc từ các cảm biến, lưu giữ trong cơ sở dữ liệu và hệ
thống sẽ truy xuất dữ liệu trong cơ sở dữ liệu và phân tích dữ liệu trên server.
● Yêu cầu triển khai ứng dụng:
- Ứng dụng phải được triển khai cục bộ trên thiết bị nhưng có thể truy cập được từ xa. ● Yêu cầu bảo mật
- Hệ thống phải có khả năng xác thực người dùng cơ bản.
Bước 2: Đặc tả tiến trình
Bước 3: Đặc tả mô hình miền
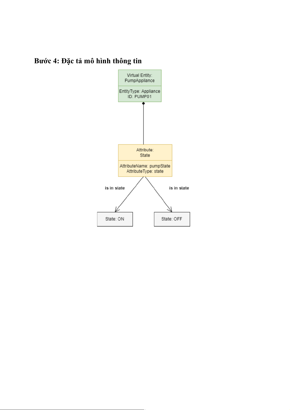
Bước 4: Đặc tả mô hình thông tin
Bước 5: Thông số dịch vụ
Bước 6: Đặc tả cấp độ IoT
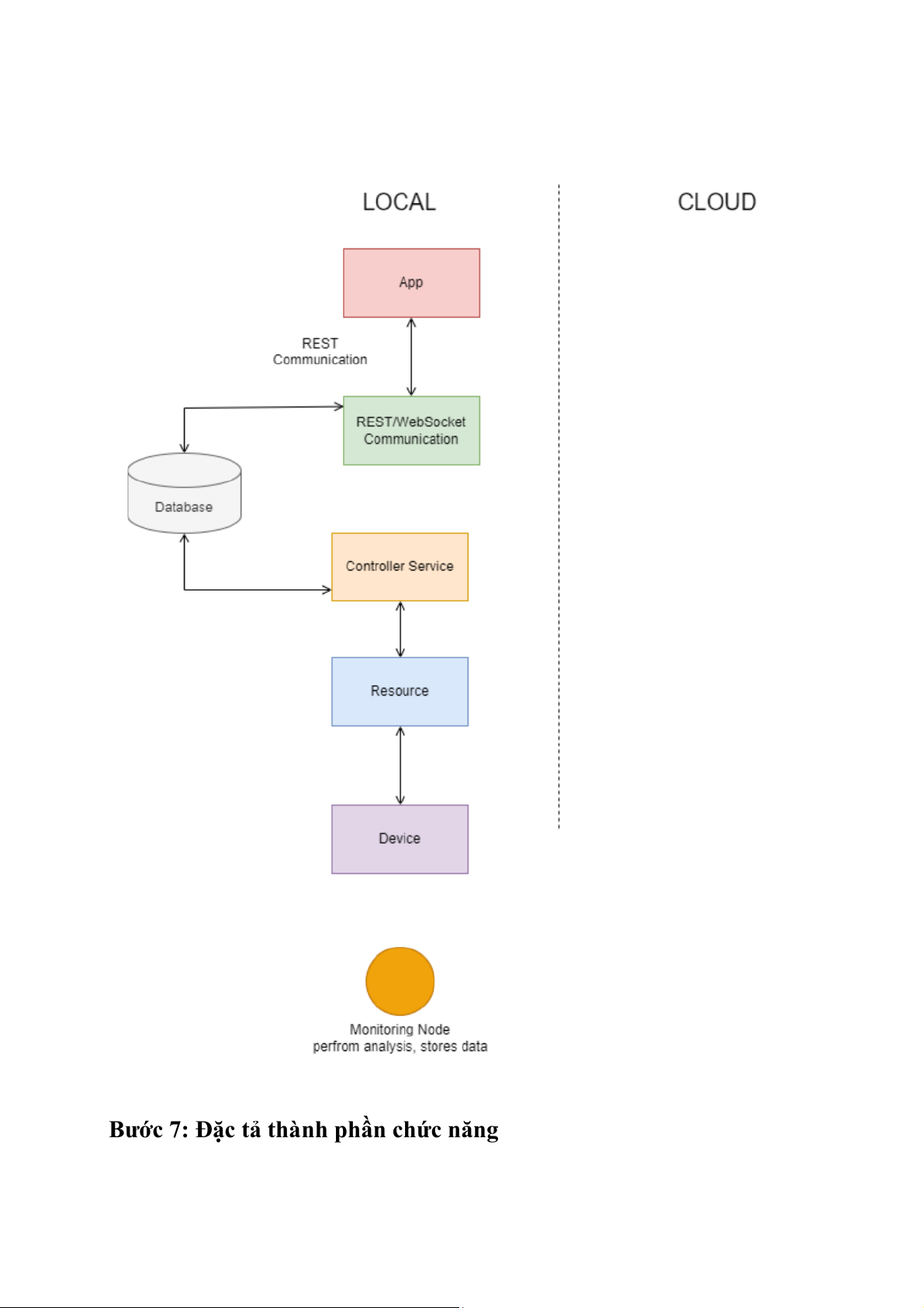
Bước 7: Đặc tả thành phần chức năng
1. IoT device maps to the Device FG (sensors, actuators devices, computing devices) and
the Management FG (device management)
4. Web Services map to Services FG (web services)
2. Resources map to the Device FG (on-device resource) and Communication FG
(communication APIs and protocols)
5. Database maps to the Management FG (database management) and Security FG (database security)
3. Controller service maps to the Services FG (native service). Web Services map to Services FG (web services)
6. Application maps to the Application FG (web application, application and database
servers), Management FG (app management) and Security FG (app security)
Bước 8: Đặc tả thành phần hoạt động
Bước 9: Tích hợp thiết bị ● Sơ đồ mạch
Bước 10: Phát triển ứng dụng ● Giao diện web Đăng nhập Giao diện chính Thông tin người dùng Trang đổi mật khẩu Thông báo từ Predict Mode