



















Preview text:
HỌC VIỆN CÔNG NGHỆ BƯU CHÍNH VIỄN THÔNG
KHOA CÔNG NGHỆ THÔNG TIN 1 BÀI TẬP LỚN
IOT VÀ ỨNG DỤNG
Đề tài: Ứng dụng IoT trong xây dựng hệ thống nhà thông minh
Giảng viên hướng dẫn Thầy Trần Tiến Công
Sinh viên thực hiện: Phan Thanh Trúc - B20DCCN694 Nguyễn Văn Trung - B20DCCN
Đỗ Thị Ngọc Mai - B20DCCN Nhóm 12 Hà Nội - 2023 2
I. MỤC ĐÍCH & YÊU CẦU 1. Mục đích
Trong các ngôi nhà hiện nay, số lượng trang thiết bị điện, điện tử đang không ngừng
gia tăng. Tuy nhiên, do khác nhau về kiến trúc, việc điều khiển các thiết bị dôi khi rất
bất cập. Việc điều khiển thiết bị một cách thủ công với khoảng cách địa lý lớn chắc
chắn là điều không thể. Với lý do đó, nhà thông minh đã ra đời nhằm giải quyết các
bài toán tương tác giữa môi trường và các thiết bị trong gia đình một cách linh hoạt, dễ
dàng hơn. Bên cạnh đó, công nghệ Internet of Things (IoT) đang trở lên phổ biến,
hàng tỷ thiết bị được kết nối chung với nhau bằng internet. Với ưu điểm đó, chung em
đã lựa chọn đề tài “Ứng dụng IoT xây dựng hệ thống nhà thông minh” làm đề tài
nghiên cứu khoa học với hi vọng có thể tạo ra một hệ thống mô phỏng một căn nhà
thông minh gần với thực tiễn.
Mục đích của đề tài nhằm xây dựng hệ thống mô phỏng mô hình nhà thông minh tích
hợp phần cứng và phần mềm cho phép chạy trên các máy tính cá nhân. 2. Yêu cầu
Yêu cầu thu thập dữ liệu: phải có khả năng thu thập dữ liệu từ các thiết bị IoT trong
ngôi nhà, bao gồm các cảm biến nhiệt độ và độ ẩm, cảm biến âm thanh, cảm biến khí
gas, cảm biến chuyển động, cảm biến ánh sáng, cảm biến mưa, …. Dữ liệu thu thập
được phải đảm bảo đầy đủ và chính xác để hỗ trợ quá trình ra quyết định của hệ thống.
Yêu cầu phân tích dữ liệu: Cần xây dựng các thuật toán và mô hình phân tích dữ liệu
để hiểu rõ hành vi của người sử dụng và điều khiển các thiết bị tự động một cách
thông minh. Phải có khả năng dự đoán và đưa ra các gợi ý dựa trên dữ liệu thu thập
được từ các thiết bị.
Yêu cầu quản lý hệ thống: hệ thống phải có khả năng quản lý và điều khiển đồng
thời nhiều thiết bị và tính năng khác nhau trong ngôi nhà, cung cấp giao diện quản trị.
Yêu cầu về quyền riêng tư và bảo mật dữ liệu: dữ liệu cá nhân phải được bảo vệ
chặt chẽ, và hệ thống phải tuân thủ các quy định và chuẩn mực về quyền riêng tư và
bảo mật, cần có các biện pháp bảo mật mạnh mẽ như mã hóa dữ liệu, xác thực đối tác
và giám sát liên tục để ngăn chặn các mối đe dọa. 3
II. ĐẶC TẢ TIẾN TRÌNH
a) Cảm biến nhiệt độ, độ ẩm : 4 b) Cảm biến mưa: 5
c) Cảm biến chuyển động: 6 d) Cảm biến ánh sáng : 7 e) Cảm biến khí gas : f) Cảm biến âm thanh: 8
III. ĐẶC TẢ MÔ HÌNH MIỀN 9
IV. THÔNG SỐ MÔ HÌNH THÔNG TIN 1. Bật tắt quạt : 10 2. Kéo thả giàn phơi:
3. Bật tắt đèn nhà tắm: 11 4. Bật tắt đèn sân:
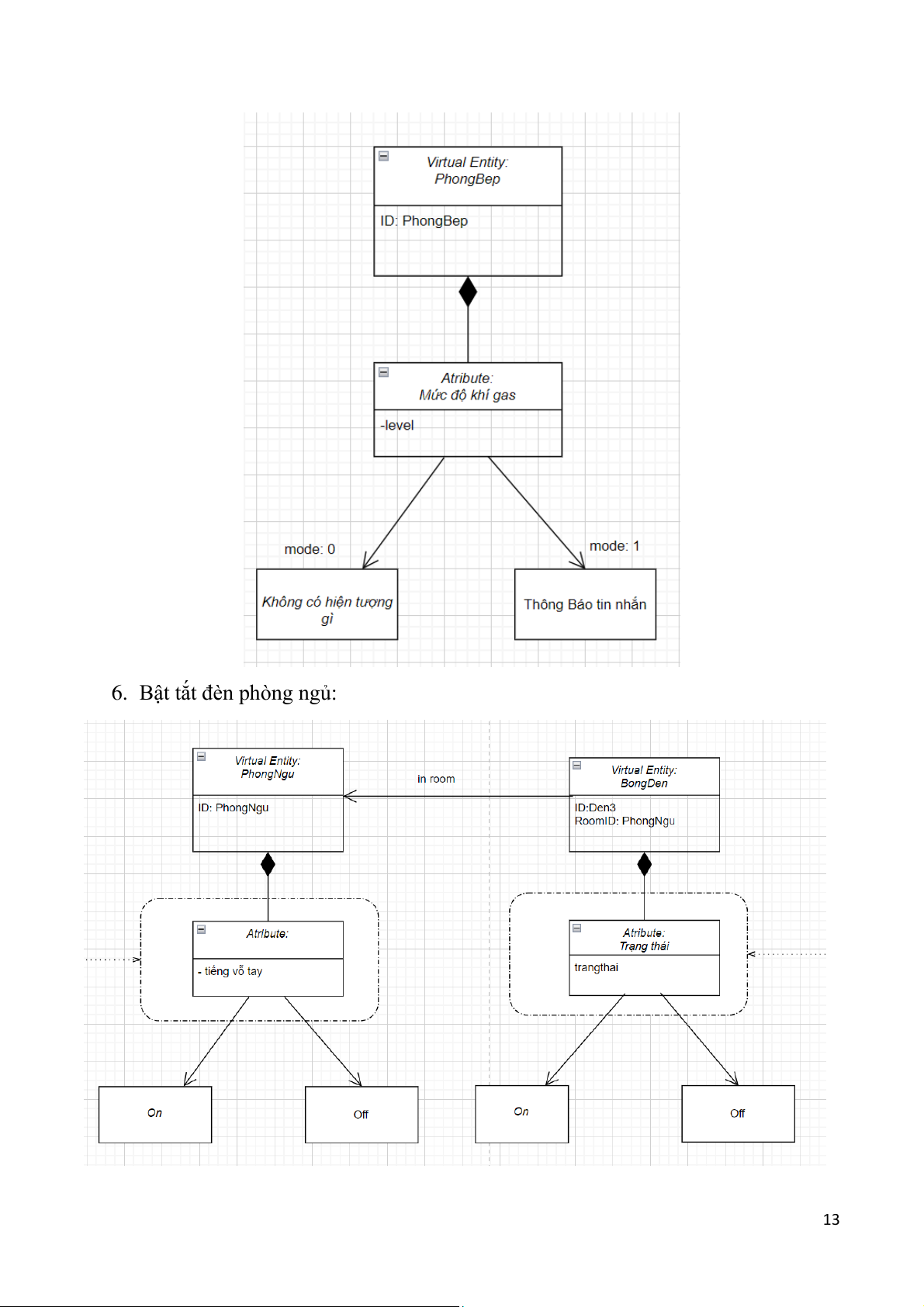
5. Cảnh báo khí gas phòng bếp 12
6. Bật tắt đèn phòng ngủ: 13 14
V. THÔNG SỐ DỊCH VỤ
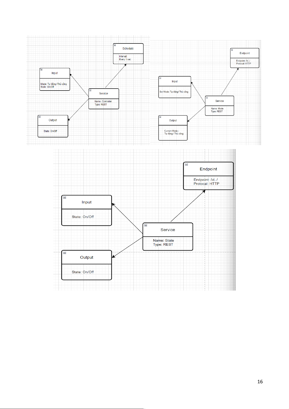
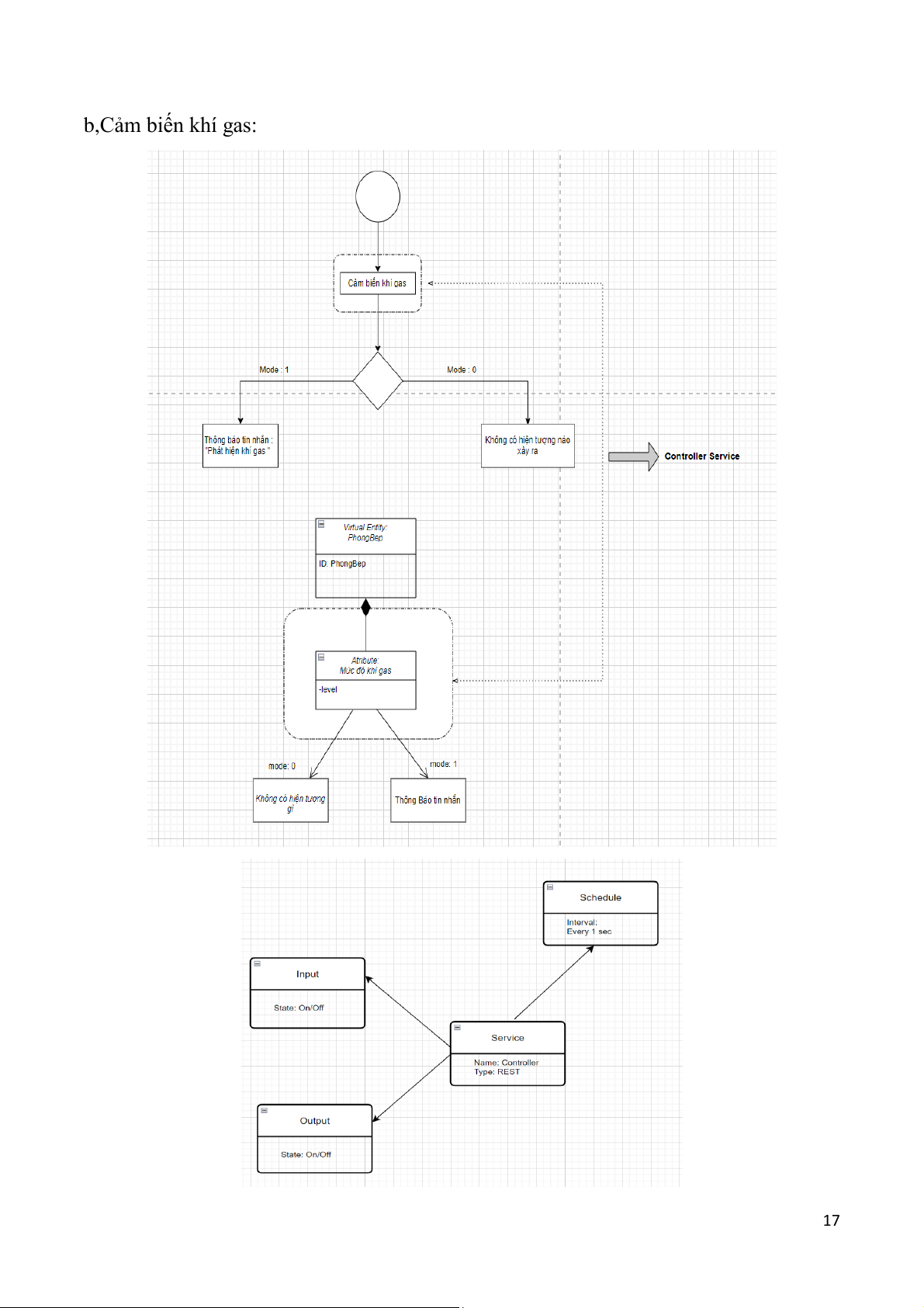
a, Cảm biến chuyển động, cảm biến mưa, cảm biến ánh sáng, Cảm biến nhiệt độ độ ẩm: 15 16 b,Cảm biến khí gas: 17 c, Cảm biến âm thanh: 18
VI. ĐẶC TẢ CẤP ĐỘ IOT 19
VII. ĐẶC TẢ THÀNH PHẦN CHỨC NĂNG
VIII. ĐẶC TẢ THÀNH PHẦN HOẠT ĐỘNG 20
IX. TÍCH HỢP THIẾT BỊ VÀ LINH KIỆN 21