










Preview text:
HỌC VIỆN CÔNG NGHỆ BƯU CHÍNH VIỄN THÔNG
KHOA CÔNG NGHỆ THÔNG TIN
BÀI TẬP LỚN IOT VÀ ỨNG DỤNG
Giảng viên: Thầy Trần Tiến Công Nhóm: 06 Các thành viên:
Nguyễn Hoài Nam-B20DCCN451
Ngô Công Bằng-B20DCCN090
Nguyễn Đình Nam-B20DCCN450
Tên đề tài: Hệ thống mở cửa tự động bằng nhận dạng khuôn mặt
I. Mục đích và yêu cầu 1. Mục đích
Mở cửa tự động bằng camera nhận diện khuôn mặt đánh dấu một bước tiến quan trọng
trong lĩnh vực an ninh và tiện ích. Hệ thống này không chỉ mang lại sự thuận tiện cho
người sử dụng mà còn nâng cao cảm giác an toàn và bảo mật. Trong thế giới ngày
nay, nhu cầu giảm thiểu việc mang theo nhiều vật dụng như chìa khóa hay thẻ từ là
ngày càng quan trọng. Mô hình mở cửa tự động dựa trên nhận diện khuôn mặt giúp
giải quyết vấn đề này một cách hiệu quả. Ngoài ra, việc sử dụng công nghệ nhận diện
khuôn mặt còn mở ra nhiều ứng dụng trong các lĩnh vực khác như du lịch và ngành
công nghiệp. Trong khách sạn, ví dụ, khách hàng có thể trải nghiệm việc mở cửa
phòng một cách tự động mà không cần phải làm thủ tục truyền thống. Điều này không
chỉ tăng trải nghiệm người dùng mà còn nâng cao uy tín và hiện đại hóa dịch vụ. Tuy
nhiên, việc sử dụng nhận diện khuôn mặt cũng đặt ra những thách thức về bảo mật và
quyền riêng tư. Để đảm bảo an toàn cho dữ liệu cá nhân, việc thực hiện các biện pháp
bảo mật mạnh mẽ và tuân thủ quy định về quyền riêng tư là rất quan trọng. Như vậy,
mặc dù đây là một xu hướng tiên tiến mang lại nhiều lợi ích, nhưng cũng đòi hỏi sự
cân nhắc và triển khai có trách nhiệm từ phía người quản lý và triển khai hệ thống. 2. Yêu cầu
Yêu cầu về thu thập dữ liệu: phải có khả năng thu thập dữ liệu hình ảnh trước cửa nhà
cũng như điều kiện ánh sáng hiện tại để việc lấy ảnh đủ tốt để nhận diện chủ sở hữu
căn nhà một cách chính xác nhất.
Yêu cầu phân tích dữ liệu: Cần xây dựng thuật toán và mô hình xử lý hình dữ liệu
hình ảnh của người sử dụng để tạo thành embedding vector riêng ứng với từng người
để đưa vào cơ sở dữ liệu. Hệ thống phải có khả năng dự đoán chủ nhà nào ứng với ảnh đầu vào nào.
Yêu cầu quản lý hệ thống: hệ thống phải có khả năng quản lý điều khiển đồng thời
nhiều thiết bị trên nhiều nhà, cung cấp giao diện quản trị.
Yêu cầu về quyền riêng tư và bảo mật dữ liệu: dữ liệu các nhân phải được bảo vệ chặt
chẽ, và hệ thống phải có khả năng xác thực người dùng cơ bản
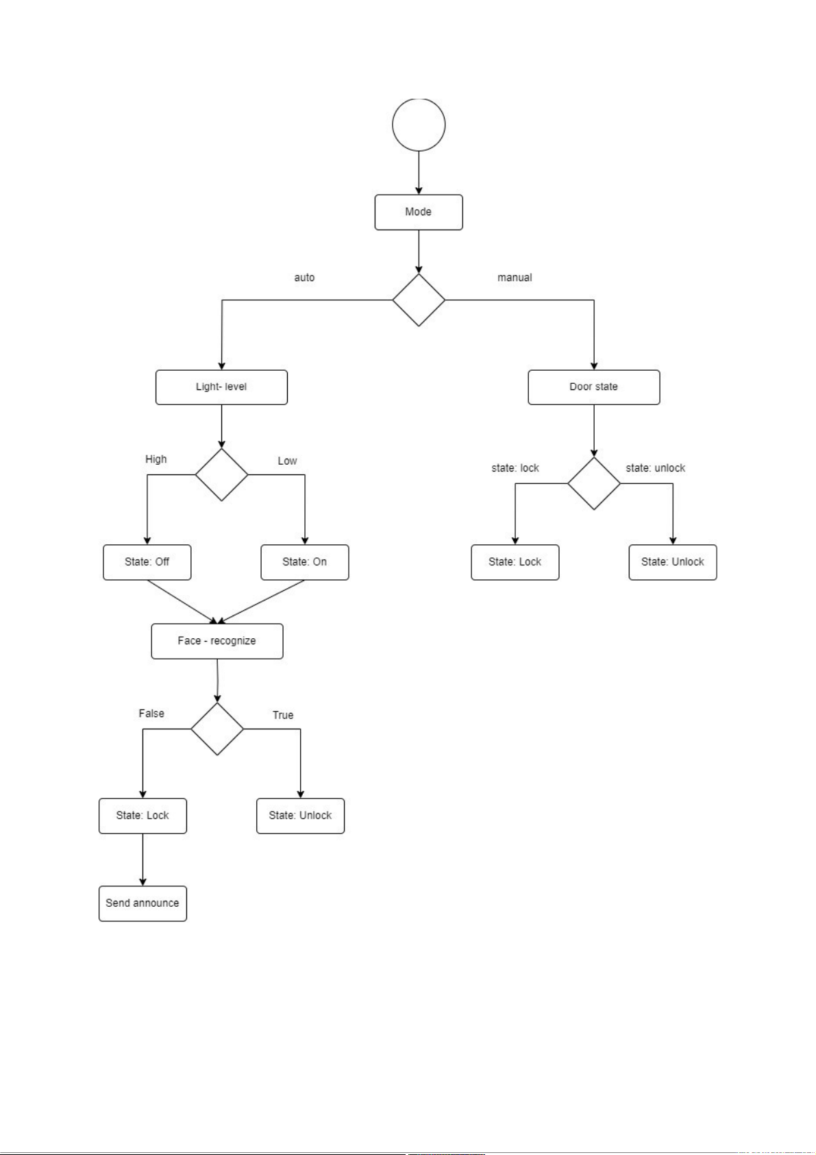
II. Đặc tả tiến trình
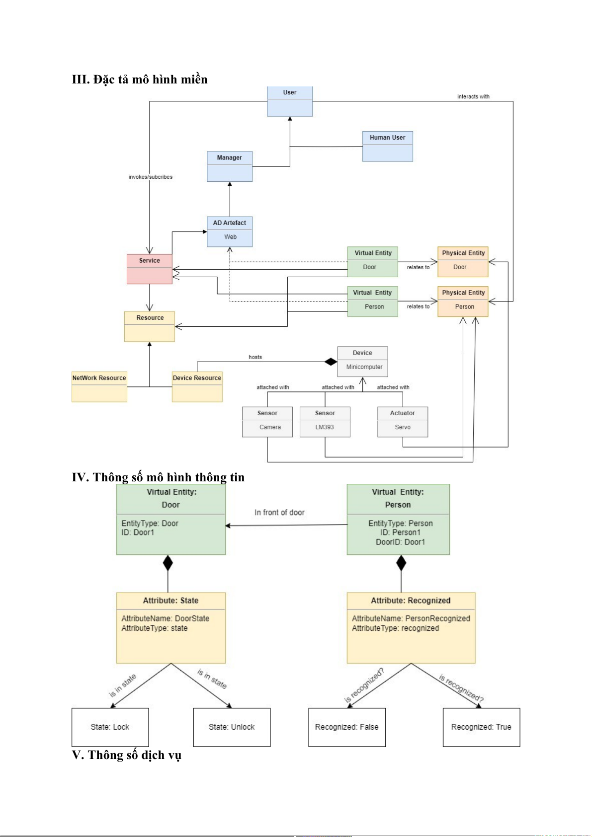
III. Đặc tả mô hình miền
IV. Thông số mô hình thông tin
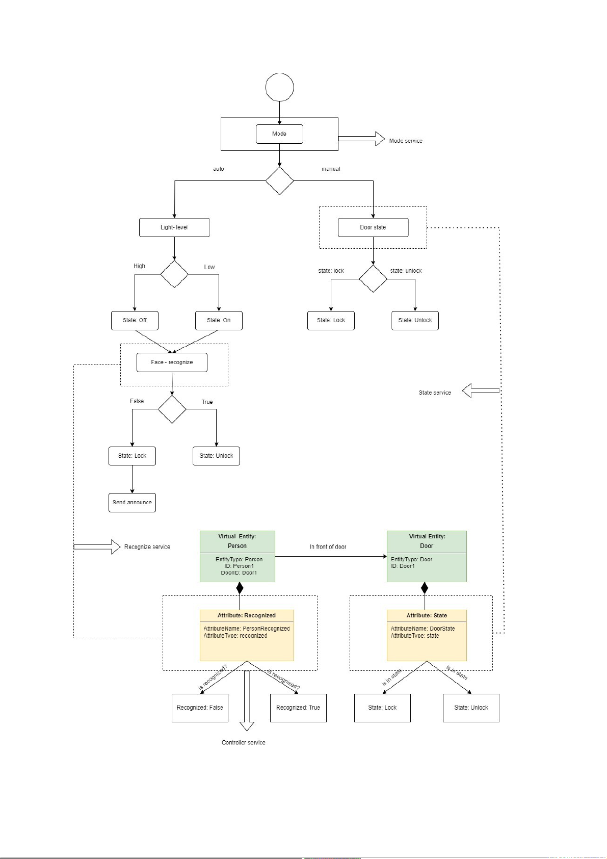
V. Thông số dịch vụ
VI.Đặc tả cấp độ IOT
VII. Đặc tả thành phần chức năng
VIII. Đặc tả thành phần hoạt động
IX. Tích hợp thiết bị
X. Phát triển ứng dụng
Giao diện khi chưa đăng nhập:
Giao diện đăng kí tài khoản cho người dùng mới Giao diện đăng nhập:
Giao diện sau khi đăng nhập:
Giao diện thông báo khi có người lạ:
Giao diện admin (mặc định django)
XI. Mô tả chức năng thông minh
1. Mô tả hệ thống
Khi có mặt người gần cửa, trong khu vực camera hệ thống có khả năng phát
hiện, và gửi hình ảnh về phía server xử lý, nếu là người trong gia đình đã đăng
ký trước thì cửa sẽ được mở, còn không thông báo kèm ảnh đó sẽ được gửi cho
những thành viên trong gia đình, người trong gia đình sẽ có thể mở cửa tự động
qua web. Khi ánh sáng không đủ đèn tự động bật để cung cấp đủ ánh sáng phục
vụ nhận diện khuôn mặt tốt hơn.
2. Các công nghệ sử dụng
Hệ thống gồm 2 phần chính:
a) phần chương trình ở máy tính mini tại gia
b) phần webserver được triển khai trên cloud
Tại phần a) sử dụng opencv , haar cascade để detect có khuôn mặt xuất hiện trong camera không
Tại phần b) sử dụng django để xây dựng web, và sử dụng retinaface và arcface
để xác nhận khuôn mặt trong ảnh được gửi về 1 cách chính xác, ngoài ra còn sử dụng
websocket để gửi thông báo realtime