



















Preview text:
lOMoAR cPSD| 58797173 BỘ CÔNG THƯƠNG
TRƯỜNG CAO ĐẲNG CÔNG THƯƠNG TPHCM
KHOA: QUẢN TRỊ KINH DOANH
BÀI BÁO CÁO THỰC TẬP TỐT NGHIỆP ĐỀ TÀI:
CÔNG TÁC TUYỂN DỤNG CỦA CÔNG TY TNHH TM Ô TÔ HYUNDAI ĐÔNG SÀI GÒN
Giảng viên hướng dẫn : ThS. Võ Minh Sơn
Sinh viên thực hiện
: Võ Thị Kim Tuyến Mã số sinh viên : 2121120344 Lớp : CCQ2112J
TP.Thủ Đức, năm 2024 LỜI CẢM ƠN
Lời đầu tiên, chúng em xin được gửi lời cảm ơn chân thành đến Ban Giám đốc và toàn thể nhân
viên của Công ty TNHH TM VÀ DV HYUNDAI ĐÔNG SÀI GÒN, cũng như các anh chị hướng
dẫn em trong thời gian qua. Nhờ đó, chúng em có cơ hội để đem những kiến thức đã học trên ghế
nhà trường để áp dụng với thực tiễn.
Đối với sinh viên ngành Quản trị kinh doanh, mục đích của đợt thực tập tốt nghiệp là tìm hiểu,
làm quen với các vấn đề thực tế của doanh nghiệp, vận dụng những kiến thức đã học để phân tích
đánh giá các hoạt động nhân sự của doanh nghiệp, từ đó đưa ra những nhận xét chung về doanh
nghiệp và đề xuất đề tài tốt nghiệp.
Trong suốt thời gian thực tập vừa qua, em đã được quan sát và tiếp xúc với rất nhiều công
việc và môi trường làm việc của công ty.
Với sự cố gắng của bản thân, qua quá trình làm việc nghiêm túc, chăm chỉ, cùng với sự giúp
đỡ nhiệt tình của Thầy Võ Minh Sơn và Ban Giám đốc Công ty TNHH TM VÀ DV Ô TÔ
HYUNDAI ĐÔNG SÀI GÒN, em đã hoàn thành "Báo cáo thực tập tốt nghiệp này”.
Em xin chân thành cảm ơn sự giúp đỡ nhiệt tình của Thầy Võ Minh Sơn và Ban Giám đốc
Công ty TNHH TM VÀ DV Ô TÔ HYUNDAI ĐÔNG SÀI GÒN đã giúp đỡ em hoàn thành bản
báo cáo này. Do thời gian có hạn cùng với kiến thức đã được hoàn thiên nên bản báo cáo của em
không tránh khỏi những sai sót. Em rất mong nhận được những ý kiến của các thầy cô, để Báo cáo
thực tập tốt nghiệp của em được hoàn thiện hơn.
Em xin chân thành cảm ơn! lOMoAR cPSD| 58797173
CỘNG HÒA XÃ HỘI CHỦ NGHĨA VIỆT NAM
Độc lập - Tự do - Hạnh phúc
PHIẾU ĐÁNH GIÁ KẾT QUẢ THỰC TẬP (Dùng cho cán bộ
hướng dẫn thực tập tại cơ quan, doanh nghiệp)
Họ và tên cán bộ hướng dẫn thực tập: NGUYỄN THỊ THẢO TRINH
Đơn vị thực tập: CÔNG TY TNHH TM VÀ DV Ô TÔ HYUNDAI ĐÔNG SÀI GÒN
Địa chỉ: 409 Song Hành Hà Nội, p.Trường Thọ, Tp.Thủ Đức, tp.HCM
Điện thoại: 0938008168
Email: hcns@hyundaidongsaigon.vn Website: https://hyundaidongsaigon.vn/
Họ và tên sinh viên thực tập: Võ Thị Kim Tuyến Mã số SV: 2121120344 Khoa:
Quản trị kinh doanh Lớp: CCQ2112J
Thời gian thực tập: Từ ngày …06/5/2024……….đến ngày…29/6/2024……….. Điểm đạt Nội dung đánh giá Điểm tối đa được I.
Tinh thần kỷ luật, thái độ 1.
Chấp hành nội quy, quy định của cơ quan, chấp hành giờ 1 giấc làm việc 2.
Thái độ giao tiếp với CB CNV 1 3.
Ý thức bảo vệ tài sản 1 4.
Tích cực trong công việc 1 II.
Khả năng chuyên môn, nghiệp vụ 1.
Đáp ứng yêu cầu công việc 1 2.
Tinh thần học hỏi, nâng cao trình độ chuyên môn, 1 nghiệp vụ 3.
Có đề xuất, sáng kiến, năng động trong công việc 2 III.
Ý nghĩa của đề tài báo cáo với thực tiễn doanh 2 nghiệp IV. Tổng cộng 10
Tp. Thủ Đức, ngày ….tháng…..năm…..
XÁC NHẬN CỦA CƠ QUAN CÁN BỘ HƯỚNG DẪN
(Ký tên và đóng dấu) (Ký và ghi họ tên)
CỘNG HÒA XÃ HỘI CHỦ NGHĨA VIỆT NAM
Độc lập - Tự do - Hạnh phúc lOMoAR cPSD| 58797173
PHIẾU NHẬN XÉT CỦA GIẢNG VIÊN HƯỚNG DẪN
(Sinh viên điền đầy đủ các thông tin cá nhân vào mẫu này)
Họ và tên sinh viên: Võ Thị Kim Tuyến
Lớp: CCQ2112J Khoa: Quản trị kinh doanh Khóa K45
Trong thời gian từ ngày 06 tháng 5 năm 2024 đến ngày 29 tháng 6 năm 2024
Thực tập tại: Công ty TNHH TM VÀ DỊCH VỤ Ô TÔ HYUNDAI ĐÔNG SÀI GÒN Địa
chỉ: : 409 Song Hành Hà Nội, p. Trường Thọ, Tp.Thủ Đức, tp.HCM
Sau quá trình thực tập của sinh viên, giảng viên hướng dẫn nhận xét, đánh giá như sau:
Điểm tối Điểm đạt
STT Hạng mục đa được
Cấu trúc của đề tài hợp lý, bố cục chặt chẽ, rõ ràng; trình bày đúng 1
quy định, không có lỗi chính tả, lỗi in ấn 1.0
Nội dung nghiên cứu: Khối lượng công việc hợp lý; tư liệu phong 2
phú, chính xác, phù hợp mục đích nghiên cứu; nhận xét xác đáng, 2.5
khả năng suy luận, phân tích, tổng hợp tốt
Phương pháp nghiên cứu: Biết vận dụng các phương pháp nghiên 3
cứu phù hợp với nội dung nghiên cứu của đề tài 1.5
Kết quả nghiên cứu: chính xác; có khả năng sáng tạo, phát hiện 4
vấn đề và giải quyết vấn đề; có giá trị thực tiễn, khoa học 2.0 5
Ý thức chấp hành, thái độ, cách ứng xử 2.0
Trả lời đúng, đáp ứng được yêu cầu của câu hỏi đặt ra 6 1.0
(từng SV trả lời riêng) Cộng 10
Điểm đánh giá về thực hiện báo cáo thực tập: ....../10 điểm
Bằng chữ:................
Ngày....tháng....năm.....
Giáo viên hướng dẫn
(Ký, ghi rõ họ tên) MỤC LỤC Table of Contents
LỜI MỞ ĐẦU ................................................................................................................................. 7
1. Lí do chọn đề tài ..................................................................................................................... 7 lOMoAR cPSD| 58797173
2. Mục đích nghiên cứu ............................................................................................................. 7
3. Đối tượng nghiên cứu ............................................................................................................ 8
4. Phạm vi nghiên cứu ............................................................................................................... 8
5. Phương pháp nghiên cứu ...................................................................................................... 8
6. Bố cục bài tiểu luận ............................................................................................................... 8
CHƯƠNG 1: CƠ SỞ LÝ LUẬN CỦA HOẠT ĐỘNG TUYỂN DỤNG ........................................ 8
I. TUYỂN DỤNG NHÂN SỰ VÀ VAI TRÒ CỦA TUYỂN DỤNG NHÂN SỰ ................... 8
1. KHÁI NIỆM VỀ TUYỂN DỤNG .................................................................................... 8
2. Vai trò của tuyển dụng nhân sự ........................................................................................ 9
2.1. Đối với doanh nghiệp .......................................................................................................... 9
2.2. Đối với người lao động: .................................................................................................... 9
2.3. Đối với xã hội ....................................................................................................................... 9
3. Nguồn tuyển dụng ............................................................................................................ 10
4. Các yếu tố ảnh hưởng đến hoạt động tuyển dụng ........................................................ 11
4.1. Các yếu tố bên ngoài doanh nghiệp ................................................................................ 11
4.2. Các yếu tố bên trong doanh nghiệp................................................................................. 12
CHƯƠNG 2: THỰC TRẠNG HOẠT ĐỘNG TUYỂN DỤNG NHÂN SỰ CỦA CÔNG TY
TNHH TM VÀ DV Ô TÔ HYUNDAI ĐÔNG SÀI GÒN ............................................................ 14
1. Tổng quan về công ty TNHH TM VÀ DV Ô TÔ HYUNDAI ĐÔNG SÀI GÒN ........... 14
1.1. Hồ sơ về công ty ............................................................................................................ 14
1.2. Giới thiệu chung về công ty ......................................................................................... 15
1.3. Các sản phẩm của công ty ............................................................................................ 15
1.4. Tầm nhìn, sứ mệnh, và giá trị cốt lõi của công ty ...................................................... 17
2. Sơ đồ tổ chức của công ty như sau ..................................................................................... 18
3. Nội quy công ty .................................................................................................................... 20
4. Thực trạng quá trình tuyển dụng của công ty Hyundai Đông Sài Gòn .......................... 21
5. Khó khăn trong hoạt động tuyển dụng .............................................................................. 27
CHƯƠNG 3: Ý Kiến Đề Xuất, Bài Học Kinh Nghiệm ............................................................... 29
I. Ý kiến đề xuất ....................................................................................................................... 29
II. Bài học kinh nghiệm ............................................................................................................... 29
KẾT LUẬN...................................................................................................................................40
TÀI LIỆU THAM KHẢO.............................................................................................................41 lOMoAR cPSD| 58797173
Danh Sách Các Từ Tiết Tắt STT Kí hiệu chữ viết tắt Chữ viết đầy đủ 1 HDSG HYUNDAI ĐÔNG SÀI GÒN 2 TGĐ Tổng Giám Đốc 3 HĐLĐ Hợp Đồng Lao Động 4 Trưởng BP Trưởng Bộ Phận 5 HCNS Hành Chính Nhân Sự lOMoAR cPSD| 58797173 6 HĐTV Hợp Đồng Thử Việc 7 ĐKKD Đăng Kí Kinh Doanh LỜI MỞ ĐẦU
1. Lí do chọn đề tài
Việt Nam đang trong giai đoạn kinh tế khó khăn. Các doanh nghiệp cần phải có những nguồn
nhân lực tài giỏi để giúp doanh nghiệp đứng vững vàng trên thị trường . Vì vậy việc tổ chức và
tuyển dụng nhân sự là một chức năng quan trọng quyết định đến sự tồn tại và phát triển của nhiều
doanh nghiệp. Vấn đề không phải chỉ là doanh nghiệp đưa ra thị trường sản phẩm gì, với giá bao
nhiêu mà còn phải có những nhân tài theo các chuyên môn bộ phận khác nhau để cùng phối hợp
điều hành doanh nghiệp phát triển mạnh được. Các doanh nghiệp phải biết sử dụng nguồn nhân
lực hợp lí để giúp doanh nghiệp thành công trên thị trường trong dài hạn. Để tuyển dụng được
nguồn nhân lực tài giỏi đó, yêu cầu nhà tuyển dụng phải phỏng vấn trình độ chuyên môn, có tay
nghề, có kinh nghiệm, trung thành với doanh nghiệp. Nhà tuyển dụng phải lựa chọn kĩ càng để
giảm bớt thời gian, chi phí đào tạo sau này. Việc hoàn thiện việc tuyển dụng còn hướng nghiệp
cho người lao động có một thuận lợi cho việc lựa chọn công việc phù hợp với khả năng của bản thân.
Nhận thức được tầm quan trọng của việc phát triển quá trình tuyển dụng trong thực tiễn đối
với doanh nghiệp Việt Nam hiện nay. Được sự đồng ý của Thầy, Cô khoa Quản Trị Kinh Doanh
trường Cao đẳng Công thương TPHCM, sự hỗ trợ từ Công Ty TNHH TM VÀ DV Ô TÔ
HYUNDAI ĐÔNG SÀI GÒN và sự hướng dẫn của Thầy Võ Minh Sơn, em tiến hành thực hiện đề
tài “Quy Trình Tuyển Dụng Công Ty TNHH TM VÀ DV Ô TÔ HYUNDAI ĐÔNG SÀI GÒN”.
Đề tài nhằm tìm hiểu những thành công trong vấn đề tuyển dụng của Công Ty Hyundai Đông Sài Gòn.
2. Mục đích nghiên cứu
Nghiên cứu quá trình tuyển dụng nhân sự của công ty nhằm thấy được những ưu và nhược điểm
của các ứng viên, từ đó có thể chọn lọc được những ứng viên có những đặc điểm phù hợp với vị lOMoAR cPSD| 58797173
trí của công ty đề ra giúp doanh nghiệp cũng cố và duy trì được nguồn nhân lực chất lượng phù
hợp thì doanh nghiệp mới có thể tồn tại và phát triển mạnh trên thị trường được.
3. Đối tượng nghiên cứu
Đối tượng nghiên cứu là hoạt động tuyển dụng của Công Ty TNHH TM VÀ DV Ô TÔ
HYUNDAI ĐÔNG SÀI GÒN tại thời điểm nghiên cứu.
Đánh giá tình hình của các giai đoạn thông qua hoạt động nhằm hoàn thiện quy trình. Chính sách của Công ty.
4. Phạm vi nghiên cứu
Nội dung nghiên cứu: Hoạt động tuyển dụng của Công ty TNHH TM VÀ DV Ô TÔ HYUNDAI ĐÔNG SÀI GÒN
Địa chỉ: 409 Song Hành Hà Nội, p Trường Thọ, tp Thủ Đức, tp HCM
5. Phương pháp nghiên cứu
Phương pháp thống kê: thu thập thông tin từ nhiều nguồn khác nhau như FACEBOOK, ZALO,
EMAIL, APP TUYỂN DỤNG... để thống kê số liệu, dữ liệu.
Phương pháp phân tích: dựa trên những lý thuyết cơ bản của bộ tuyển dụng, những thông tin thu
thập được để phân tích dữ liệu quy trình, số liệu về hoạt động tuyển dụng của công ty
6. Bố cục bài tiểu luận
Kết cấu của nghiên cứu gồm có 3 chương:
- Chương 1: Cơ sở lý luận tuyển dụng nhân sự của công ty
- Chương 2: Thực trạng hoạt động tuyển dụng nhân sự của công ty HYUNDAI ĐÔNG SÀI GÒN
- Chương 3: Bài học rút ra và ý kiến đề xuất
CHƯƠNG 1: CƠ SỞ LÝ LUẬN CỦA HOẠT ĐỘNG TUYỂN DỤNG I.
TUYỂN DỤNG NHÂN SỰ VÀ VAI TRÒ CỦA TUYỂN DỤNG NHÂN SỰ
1. KHÁI NIỆM VỀ TUYỂN DỤNG
Sự thành công của công ty phụ thuộc chủ yếu vào nguồn lực của công ty, trong đó nguồn nhân
lực đóng vai trò rất quan trọng. Tuyển dụng là quá trình tìm kiếm, sàng lọc, đánh giá nhân sự và
lựa chọn những ứng viên đáp ứng yêu cầu của công ty để hoàn thiện nguồn nhân lực cần thiết và
đạt được mục tiêu của công ty. Tuyển dụng còn là quá trình thu hút những người tìm việc có trình
độ từ bên ngoài xã hội và nhân viên đang làm việc trong công ty. Cũng thông qua quá trình tuyển
dụng, công ty có thể đánh giá ứng viên từ nhiều góc độ khác nhau dựa trên yêu cầu công việc để
tìm ra ứng viên phù hợp nhất. Theo nghiên cứu sâu hơn, tuyển dụng bao gồm 3 phương pháp như:
Thứ nhất việc xây dựng kế hoạch tuyển dụng nhân sự phải được xuất phát từ mục tiêu phát
triển, khả năng tài chính, thời gian, chiến lược, chính sách nhân sự của doanh nghiệp. Thứ hai
việc tuyển dụng phải căn cứ vào yêu cầu của từng công việc, căn cứ vào điều kiện thực tế. lOMoAR cPSD| 58797173
Thứ ba kết quả tuyển dụng phải tuyển chọn được những người phù hợp với những yêu cầu, đòi hỏi
của từng công việc: phù hợp về kiến thức, kỹ năng, kinh nghiệm, có thể làm việc với năng suất cao.
Từ đó lựa chọn ra được người phù hợp với vị trí công việc còn trống trong doanh nghiệp. Giúp
doanh nghiệp bổ sung nhân lực thiếu hụt, xây dựng đội ngũ lao động chất lượng cao với những
con người nhiệt huyết, sáng tạo, nhiều kỹ năng tốt. Tuyển dụng đội ngũ nhân viên tốt sẽ giúp doanh
nghiệp tạo hiệu quả kinh doanh, tăng lợi nhuận. Tiết kiệm chi phí đào tạo nhân lực khi tuyển được
nhân sự chất lượng cao. Không mất nhiều thời gian để tuyển dụng nhân sự mới liên tục vì chất
lượng nhân sự cũ không tốt. Xây dựng văn hóa doanh nghiệp khi tìm được những nhân viên thực
sự yêu thích và đam mê nghề.
Quá trình tuyển dụng có ảnh hưởng tới chất lượng nguồn nhân lực trong doanh nghiệp sau này, lựa
chọn được ứng viên phù hợp với doanh nghiệp sẽ làm cho hiệu quả công việc của doanh nghiệp
cũng sẽ được tốt hơn.
2. Vai trò của tuyển dụng nhân sự
Tuyển dụng nhân sự nhằm đáp ứng nhu cầu về nhân lực cho tổ chức. Thông qua quá trình tuyển
dụng, doanh nghiệp tìm được những người phù hợp với yêu cầu và văn hóa làm việc của doanh
nghiêp. Hoạt động khởi nghiệp, công nghiệp,hội nhập ngày càng trở nên quan trọng trong thị
trường Việt Nam do tốc độ tang trưởng nhanh chóng và không ngừng gia tang. Qúa trình lựa chọn
ảnh hưởng đến doanh nghiệp, nếu chất lượng của quá trình tuyển dụng không như mong đợi, không
chỉ ảnh hưởng đến việc tuyển chọn mà còn ảnh hưởng đến các công việc khác của doanh nghiệp
và cả quy trình quản lý nguồn nhân lực như: đánh giá hiệu quá công việc, đào tạo và phát triển
nguồn nhân lực. Tuyển dụng nguồn nhân lực có tác động trực tiếp đến các doanh nghiệp, người
lao động và hơn thế nữa. 2.1.
Đối với doanh nghiệp
Việc tuyển dụng nhân sự sẽ giúp doanh nghiệp có được đội ngũ nhân sự phù hợp để có thể vận
hành và duy trì, hướng tới việc đạt các mục tiêu nhân sự và kế hoạch được đề ra, đáp ứng yêu cầu
của đối tác. Có thể nói rằng tuyển dụng nhân sự như là bước đầu trong quản trị doanh nghiệp và
sẽ có thể ảnh hưởng tới các dự định trong tương lai ngắn hạn cũng như dài hạn của doanh nghiệp.
Nếu tuyển dụng được những ứng viên phù hợp, chất lượng cao thì doanh nghiệp sẽ nhanh chóng
đạt được các mục tiêu kinh doanh đã đề ra, gia tăng sức cạnh tranh trên thị trường, tạo động lực
và khả năng cạnh tranh lành mạnh nội bộ, tạo điều kiện và cơ hội đem tới sự nhảy vọt cho doanh nghiệp.
Về mặt kỹ thuật, nếu công tác tuyển dụng nhân sự được diễn ra hiệu quả thì doanh nghiệp sẽ có
thể tiết kiệm chi phí, tiết kiệm thời gian và nhân sự. Để làm được việc này thì doanh nghiệp có
thể cho nhân viên tham gia các khóa học quản trị nhân sự hoặc các khóa đào tạo nghiệp vụ hành chính nhân sự.
2.2. Đối với người lao động:
Ở khía cạnh người lao động, việc tuyển dụng nhân sự sẽ giúp người lao động tiếp cận dễ hơn với
các cơ hội việc làm, có nhiều sự lựa chọn để có thể chọn được việc làm phù hợp nhất với bản thân.
Và giúp họ hiểu được quan điểm và quy định của doanh nghiệp để có thể thực hiện tốt công việc mà doanh nghiệp đề ra. 2.3. Đối với xã hội
Thất nghiệp là một vấn nạn lớn với bất cứ xã hội nào khi đem tới rất nhiều vấn đề như chi phí an
sinh, tinh thần, an ninh trật tự, đời sống xã hội,…
Tuyển dụng nhân sự sẽ giúp cung cấp việc làm, giảm tỷ lệ thất nghiệp cũng như những hệ lụy mà
thất nghiệp gây ra. Bên cạnh đó, việc tuyển dụng nhân sự cũng giúp người lao động có thể nâng
cao dân trí, nâng cao trình độ và tạo sự phát triển cho xã hội. lOMoAR cPSD| 58797173
Tuyển dụng giúp doanh nghiệp có được đội ngũ nhân sự phù hợp với nhu cầu kinh doanh của
mình. Tuyển dụng rất quan trọng đối với doanh nghiệp muốn khẳng định mình trên thị trường.
Nguồn nhân lực mạnh sẽ tạo ra sự cạnh tranh bền vũng cho doanh nghiệp và thực hiện hiệu quả
các kế hoạch đề ra. Và tuyển dụng hiệu quả sẽ làm giảm chi phí cho doanh nghiệp. Nếu nhân lực
không đạt yêu cầu , công việc sẽ bị trì hoãn, không hoàn thành như mong đợi và hiệu quả kinh
doanh sẽ bị ảnh hưởng đến hoạt động của doanh nghiệp.
Quy lại, việc tuyển dụng nhân sự có vai trò to lớn đối với doanh nghiệp, người lao động và xã hội.
Nên các nhà lãnh đạo phải coi trọng và phân minh trong việc tuyển dụng và lựa chọn ứng viên tài
giỏi, mãnh mẽ cho doanh nghiệp của mình.
3. Nguồn tuyển dụng
Gồm có nguồn tuyển dụng bên trong và nguồn tuyển dụng bên ngoài. Nguồn bên trong
Nguồn ứng viên bên trong này là người lao động đang làm việc trong doanh nghiệp nhưng lại
muốn thay đổi công việc khác phù hợp với kiến thức và lĩnh vực của họ mà doanh nghiệp đang
tìm kiếm và tuyển dụng. Ưu điểm:
▪ Các ứng viên được thử thách về lòng trung thành, thái độ làm việc và tinh thần trách nhiệm. ▪ Tiết kiệm chi phí.
▪ Tiết kiệm thời gian.
▪ Tổ chức có đủ thông tin để đánh giá ứng viên.
▪ Nhanh chóng thích nghi với công việc và môi trường làm việc.
▪ Kích thích/động viên các nhân viên hiện tại làm việc tích cực, sáng tạo để đạt hiệu suất cao cũng
như họ sẽ ít có khả năng rời bỏ công ty. Nhược điểm
▪ Nó dẫn đến việc nhân viên được thăng tiến khi họ chưa sẵn sàng làm việc ở vị trí mới vì họ ở vị
trí cũ chưa đủ lâu để có đủ kinh nghiệm.
▪ Kiềm chế sự đa dạng về lực lượng lao động trong tổ chức.
▪ Tạo ra sức ì, sự xơ cứng do thói quen làm việc với công việc cũ.
▪ Sự thiên vị có thể xảy ra.
▪ Những ứng viên giỏi có thể được nhà giám sát giữ lại thay vì đề bạt cho vị trí khác. Nguồn bên ngoài
Nguồn ứng viên này từ ngoài thị trường lao động, một doanh nghiệp thu hút ứng viên ứng
tuyển từ bên ngoài phải chú ý đến các yếu tố như thị trường lao động, chính sách nhân sự của công ty. Ưu điểm:
Những người này thường có cách nhìn mới đối với lãnh đạo.
▪ Họ có khả năng làm thay đổi cách làm cũ của lãnh đạo mà không sợ những người trong lãnh đạo phản ứng. lOMoAR cPSD| 58797173
▪ Tránh xảy đến việc xung đột về tâm lý như chia bè phái, gây mâu thuẫn của những người cũ.
▪ Thay đổi được chất lượng lao động.
▪ Tránh sự nhầm lẫn đi cùng với hiệu ứng gợn sóng.
▪ Đáp ứng được các mục tiêu mới và đối phó với nhu cầu phát triển nhanh chóng.
▪ Có thể tiết kiệm chi phí đào tạo khi thuê những nhân viên giàu kinh nghiệm từ các doanh nghiệp
khác, như vậy có thể giảm thiểu nhu cầu về các chương trình đào tạo và phát triển toàn diện. Nhược điểm:
▪ Tốn chi phí và thời gian cho việc chiêu mộ (vì thị trường bên ngoài lớn hơn và khó tiếp cận hơn
nguồn nội bộ) và hướng dẫn nhân viên thích nghi với môi trường mới.
▪ Chiêu mộ bên ngoài quá nhiều sẽ không khuyến khích hay gây tâm lí thất vọng cho nhân viên
hiện tại vì nó giảm thiểu cơ hội thăng tiến của họ trong tổ chức.
▪ Cần có thời gian để xác định điểm mạnh yếu, sự trung thực của nhân viên mới.
▪ Sự cạnh tranh của thị trường về loại ứng viên cần tuyển.
▪ Các nhân viên mới có thể là những người giỏi về chuyên môn nhưng khả năng nhảy việc cũng
rất cao nếu không có chế độ tốt để duy trì nhân lực nếu muốn thuê một cách lâu dài
4. Các yếu tố ảnh hưởng đến hoạt động tuyển dụng
Có nhiều yếu tố ảnh hưởng tới quá trình tuyển dụng của doanh nghiệp. Với tác động tích cực, nó
giúp công tác tuyển dụng diễn ra theo đúng mong muốn của doanh nghiệp, giúp doanh nghiệp
tuyển chọn được những ứng viên giỏi có đầy đủ phẩm chất và kỹ năng cần thiết cho công việc.
Ngược lại, những tác động tiêu cực của môi trường cản trở việc tuyển dụng, doanh nghiệp không
thể tuyển dụng được những ứng viên đáp ứng được điều kiện làm việc, ảnh hưởng nghiêm trọng
đến hiệu quả sử dụng lao động và kết quả kinh doanh của doanh nghiệp. Vì vậy, các doanh nghiệp
phải để tâm đến ảnh hưởng của các yếu tố môi trường đến tuyển dụng để đạt được kết quả tuyển dụng tốt nhất.
IV.1. Các yếu tố bên ngoài doanh nghiệp
Yếu tố kinh tế - chính trị
Khi nền kinh tế của một quốc gia có điều kiện phát triển. Đây là giai đoạn thuận lợi cho các
doanh nghiệp hoàn thiện công tác xây dụng mở rộng quy mô.
Yếu tố văn hóa - xã hội
Yếu tố này nó ảnh hưởng không nhỏ đến hoạt động quản lý nhân sự và hoạt động tuyển dụng
của doanh nghiệp. Nếu yếu tố này phát triển thì nó sẽ giúp phẩm chất và ý thức con người được
nâng cao. Vì vậy, nó nâng cao chất lượng ứng viên trong quá trình tuyển dụng. Điều này ảnh hưởng
đến chính sách và mục tiêu tuyển dụng của doanh nghiệp, phải phù hợp với sự phát triển của xã
hội. Ngược lại, khi xã hội còn những tập quán, tư duy cũ kỹ, lạc hậu, con người bị động trước
những tình huống bất ngờ và bị tụt hậu so với sự phát triển, tiến bộ của nhân loại, vì thế có rất
nhiều khó khăn, trở ngại trong công tác tuyển dụng. lOMoAR cPSD| 58797173
Yếu tố trình độ khoa học - kỹ thuật
Có thể khẳng định mạng công nghệ 4.0 là một bước phát triển thực sự đã tác động tới mọi
lĩnh vực của đời sống.Các doanh nghiệp phải áp dụng các công nghệ và kỹ thuật tiên tiến để
duy trì tính cạnh tranh trong ngành tuyển dụng. Sự thay đổi này cũng yêu cầu các tổ chức phải
tuyển dụng những nhân viên có thể sử dụng công nghệ.
Khi công nghệ thay thế công việc, đồng nghĩa với việc doanh nghiệp tối ưu hóa số lượng
nhân viên ở các bộ phận. Điều này giúp giảm chi phí và công sức mà vẫn đảm bảo hiệu quả hoạt động.
IV.2. Các yếu tố bên trong doanh nghiệp
Mục tiêu của doanh nghiệp
Mọi hoạt động của doanh nghiệp đều dựa trên mục tiêu và chiến lược phát triển, tuyển dụng
cũng vậy. Mỗi tổ chức đều có một mục tiêu cụ thể và mọi hành động đều được thực hiện để đạt
được mục tiêu đó. Và để đạt được những mục tiêu này, các bộ phận trên cơ sở đó sẽ tổ chức công
việc và nhân sự một cách hợp lý nhất.Hiện bộ phận nhân sự đang xây dựng các kế hoạch phù hợp
với yêu cầu tuyển dụng của từng bộ phận và triển khai một cách hiệu quả nhất có thể.
Nhu cầu nhân sự của doanh nghiệp
Vai trò của nguồn nhân lực trong doanh nghiệp là vô cùng quan trọng. Dự đoán và lập kế
hoạch nhu cầu nhân sự giúp các công ty đảm bảo có đủ nguồn lực để hoàn thành công việc và đạt
được các mục tiêu phát triển.
Khả năng tài chính của doanh nghiệp
Khả năng tài chính là yếu tố quan trọng tuyển dụng vì nó ảnh hưởng trực tiếp đến quá trình trả
lương cho nhân sự của doanh nghiệp. Doanh nghiệp mà đưa ra một mức lương cao và hình thức
đãi ngộ tốt, sẽ thu hút được những ứng viên giỏi để thực hiện công việc tốt hơn làm cho doanh
nghiệp đứng vững trên thị trường hơn.
5. Quy trình tuyển dụng nhân sự lOMoAR cPSD| 58797173 l ần hai
Sơ đồ 1: Quy trình tuyển dụng nhân sự gồm 10 bước
Bước 1: Chuẩn bị tuyển dụng
Trước tiên nhà tuyển dụng cần xác định tình hình của doanh nghiệp và xem xét rồi đưa ra nhu
cầu tuyển dụng phù hợp với doanh nghiệp.
Bước 2: Thông báo tuyển dụng
Tiếp theo là đăng thông báo tin tuyển dụng lên các kênh truyền thông của doanh nghiệp,
facebook, zalo, website,... để người lao động thấy được thông tin tuyển dụng để ứng tuyển vào.
Bước 3: Thu nhận và nghiên cứu hồ sơ
Khi ứng viên nộp hồ sơ vào, bước này ban lãnh đạo sẽ sàng lọc hồ sơ phù hợp với yêu cầu đã đề
ra phù hợp với yêu cầu của doanh nghiệp
Bước 4: Phỏng vấn sơ bộ
Sau khi lựa chọn được hồ sơ, ban lãnh đạo sẽ liên hệ với ứng viên lên phỏng vấn lần một. Chủ
yếu ban lãnh đạo sẽ trao đổi về hồ sơ và đánh giá ứng viên
Bước 5: Kiểm tra trắc nghiệm
Bước này là kiểm tra bài test sau khi người ứng viên đậu buổi phỏng vấn sơ bộ, bài test này sẽ
đánh giá kiến thức và chuyên môn của ứng viên.
Bước 6: Phỏng vấn lần 2
Bước này sẽ là nhà lãnh đạo cấp cao phỏng vấn ứng viên, nhà lãnh đạo sẽ đi sâu vào kiến thức
và chuyên môn của ứng viên hơn và tìm hiểu quan điểm và định hướng của ứng viên.
Bước 7: Xác minh điều tra
Bước này nhà lãnh đạo cần xác minh lại thông tin hồ sơ của ứng viên như : chức danh công
việc, đầy đủ bằng cấp, chứng chỉ chưa.
Bước 8: Khám sức khỏe lOMoAR cPSD| 58797173
Trong những bước cuối cùng của quy trình này là ứng viên phải khám sức khỏe theo những
quy định, yêu cầu của công ty đưa ra. Bước 9 : Ra quyết định tuyển dụng
Các bước tuyển dụng trên đã hoàn thành và thông tin tuyển dụng phù hợp với các yêu cầu của
doanh nghiệp nhà lãnh đạo sẽ thống nhất đi đến thỏa thuận và tiến hành tuyển dụng những ứng
viên đã nộp đơn. Quyết định này dựa trên phương pháp đánh giá chủ quan theo quy định loại trừ
dần theo kết quả phỏng vấn. Bước 10: Hội nhập ứng viên mới
Sau khi ứng viên được tuyển vào vị trí tuyển dụng, nhà lãnh đạo phải thực hiện chương trình
hội nhấp ứng viên mới vào môi trường làm việc. Đó là bước giới thiệu cho ứng viên mới biết
những gì liên quan đến chính sách, công việc mà ứng viên mới được giao nhận phụ trách. Giới
thiệu cho ứng viên mới các thông tin như lương, phúc lợi,..
CHƯƠNG 2: THỰC TRẠNG HOẠT ĐỘNG TUYỂN DỤNG NHÂN SỰ CỦA CÔNG TY
TNHH TM VÀ DV Ô TÔ HYUNDAI ĐÔNG SÀI GÒN
1. Tổng quan về công ty TNHH TM VÀ DV Ô TÔ HYUNDAI ĐÔNG SÀI GÒN
Hình 1. Hình ảnh công ty em đã thực tập 1.1.
Hồ sơ về công ty Tên công ty:
Công ty TNHH TM VÀ DV Ô TÔ HYUNDAI ĐÔNG SÀI GÒN Loại hình công ty:
Công ty trách nhiệm hữu hạn 2 thành viên trở lên ngoài NN Loại hình kinh doanh:
Nhà cung cấp, nhà phân phối lOMoAR cPSD| 58797173 Mã số thuế: 0316147908 Người đại diện: Nguyễn Thị Quỳnh Như Năm thành lập: 2020 Thị trường chính:
Quận 2, quận 9, quận Thủ Đức Điện thoại: +84 938 008 168 Mail: hcns@hyundaidongsaigon.vn Website: www.hyundaidongsaigon.vn Fanpage:
https://www.facebook.com/hyundaidongsaigon3s/ Trụ sở văn phòng:
409 Đường Song Hành Hà Nội, Phường Trường Thọ, Thành
phố Thủ Đức, Thành phố Hồ Chí Minh, Việt Nam.
Hình 2: Logo của công ty 1.2.
Giới thiệu chung về công ty
Công Ty TNHH TM VÀ DV Ô TÔ HYUNDAI ĐÔNG SÀI GÒN là Công ty Hyundai Thành
Công Việt Nam là đại lý ủy quyền cung cấp các dòng xe Hyundai mới trên toàn quốc và đặt sự hài
lòng của khách hàng lên hàng đầu thông qua chất lượng dịch vụ và sản phẩm vượt trội.
Với đội ngũ tư vấn bán hàng chuyên nghiệp, nhiệt huyết và sáng tạo, cơ sở vật chất sang trọng,
hiện đại. Ngoài việc tư vấn khách hàng mua xe mới, Hyundai Đông Sài Gòn còn hỗ trợ tư vấn tài
chính, mua xe trả góp với các thủ tục đơn giản và nhanh chóng. Bên cạnh đó, Hyundai Đông Sài
Gòn hỗ trợ mang xe đến cho khách hàng xem xe và lái thử xe khi khách hàng ở xa showroom.
Luôn luôn quan tâm, chăm sóc khách hàng một cách chu đáo như mục tiêu ban đầu đặt ra. 1.3.
Các sản phẩm của công ty
Dưới đây là các dòng xe HYUNDAI của công ty. lOMoAR cPSD| 58797173 lOMoAR cPSD| 58797173
Hình 3: Các sản phẩm của công ty 1.4.
Tầm nhìn, sứ mệnh, và giá trị cốt lõi của công ty 1.4.1. Tầm nhìn
Hyundai Đông Sài Gòn có thể có một tầm nhìn lớn với sứ mệnh mạnh mẽ trong việc mang lại
sự tiện nghi cho khách hàng.
Nhầm lưu lại trong trí nhớ của mỗi khách hàng về sự tận tâm và chuyên nghiệp. Khách hàng
mua xe mới và làm dịch vụ sau bán hàng là nghĩ tới Hyundai Đông Sài Gòn.
Xây dựng một đại lý Hyundai mới tại Khu vực Đông Sài Gòn, trở thành đại lý ô tô tốt nhất và
được ưa thích nhất tại TP.HCM. 1.4.2. Sứ mệnh
Mang đến cho khách hàng những sản phẩm & dịch vụ chất lượng và tin cậy.
Luôn luôn hướng đến sự hài lòng của khách hàng về ô tô Hyundai được cung cấp từ Hyundai
Thành Công và phân phối bởi Hyundai Đông Sài Gòn.
Phương châm hoạt động: luôn đảm bảo cân bằng lợi ích của khách hàng, người lao động, xã
hội và cổ đông dựa trên nền tảng quản lý minh bạch, nội bộ đoàn kết, ham học hỏi, đam mê và
cống hiến cho Hyundai Đông Sài Gòn. lOMoAR cPSD| 58797173
Tổ chức bán hàng và dịch vụ sản phẩm Hyundai do Hyundai Thành Công cung cấp đạt và gia
tăng thị trường, thị phần xe Hyundai tại khu vực phía Đông TP. HCM Q.2 – Q.9 – Thủ Đức.
1.4.3. Giá trị cốt lõi
Chất lượng sản phẩm và dịch vụ tương xứng với giá trị cung cấp cho khách hàng Hyundai
Đông Sài Gòn có thể tập trung vào việc cung cấp sản phẩm chất lượng từ Hyundai bao gồm các
mẫu xe và dịch vụ chăm sóc.
Chất lượng chăm sóc sự hài lòng khách hàng. Đây có thể là một điểm mạnh của doanh nghiệp,
với việc cung cấp dịch vụ hỗ trợ khách hàng xuất sắc từ khi mua xe đến sau bán hàng.
Tính chuyên nghiệp: Hyundai đông sài gòn có thể nổ lực để đảm bảo rằng họ là một địa chỉ uy
tín, đáng tin cậy và chuyên nghiệp trong lĩnh vực ô tô.
Cam kết đổi mới: Có thể họ cam kết không ngừng phát triển và cải tiến để đáp ứng nhu của
khách hàng và tiếp tục duy trì vị thế trong thị trường.
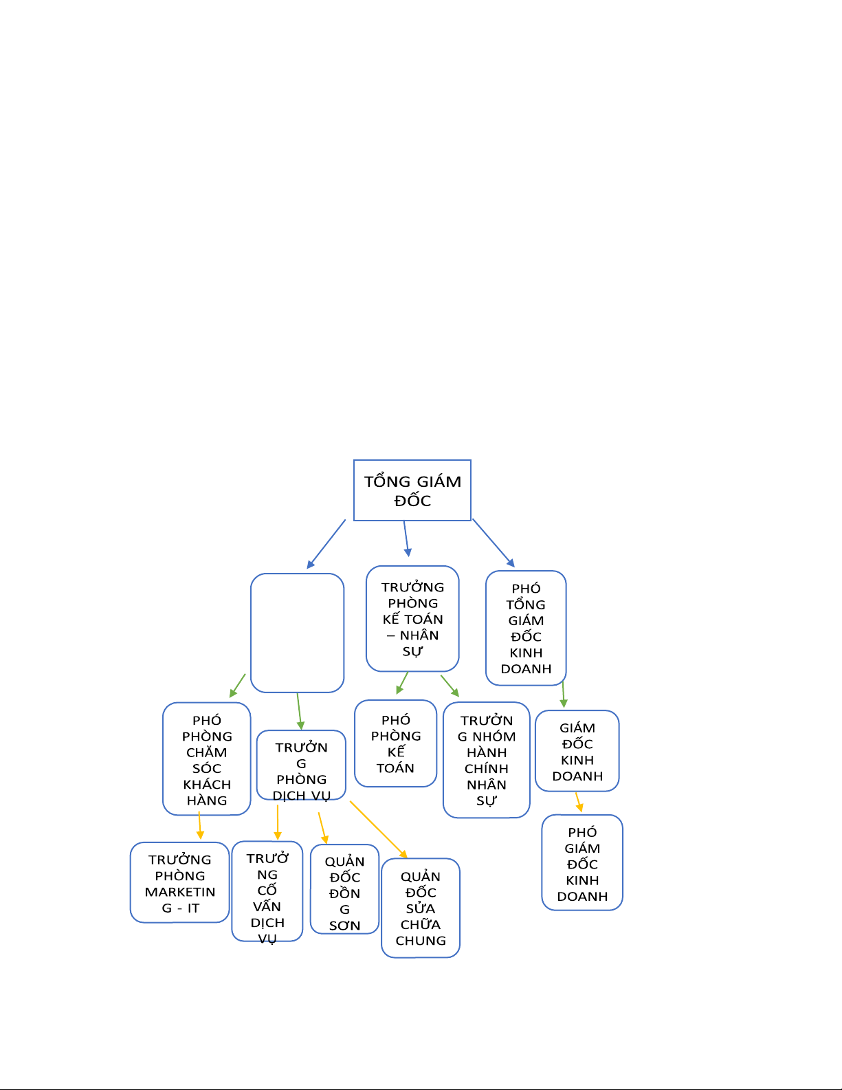
2. Sơ đồ tổ chức của công ty như sau.
Sơ đồ tổ chức của công ty TNHH TM VÀ DV Ô TÔ HYUNDAI ĐÔNG SÀI GÒN PHÓ TỔNG GIÁM ĐỐC DV VÀ SỮA CHỮA lOMoAR cPSD| 58797173
Sơ đồ 2: Mô hình tổ chức bộ máy quản lý của công ty
(Nguồn: phòng hành chính nhân sự)
Công ty TNHH TM VÀ DV HYUNDAI ĐÔNG SÀI GÒN được thành lập với vốn điều lệ là
39 tỷ đồng, theo chứng nhận ĐKKD số 0316147809, do sở Kế hoạch và Đầu tư tỉnh TP.HCM
cấp ngày 17/02/2020. Với trụ sở chính đặt tại: 409 đường Song Hành Hà Nội, phường Trường
Thọ, TP. Thủ Đức, Thành phố Hồ Chí Minh. Chức năng, nhiệm vụ của các phòng ban Tổng giám đốc:
Là người trực tiếp chỉ đạo mọi hoạt động của Công ty theo đúng phương hướng kinh doanh của
Công ty. Là người đề ra và theo điều lệ thành lập Công ty, chấp nhận đầy đủ các chế độ, pháp luật,
chính sách của nhà nước quy định.
Đề ra mục tiêu và định hướng phát triển, xây dựng chiến lược sản phẩm cho Công ty,chỉ đạo
xây dựng kế hoạch kinh doanh:
- Quản lý trực tiếp các phòng ban.
- Theo dõi, điều hành công việc, hoạch định chính sách, chiến lược phát triển.
- Chịu trách nhiệm trước pháp luật về mọi hoạt động của Công ty.
- Trực tiếp ký kết các hợp đồng kinh doanh, ký kết các báo cáo tài chính, kết quả hoạt động kinhdoanh của Công ty. •
Phòng kế toán – nhân sự: + Kế toán:
- Báo cáo tài chính công ty, tổng hợp thu chi đầu ra và đầu vào
- Chỉ đạo, quản lý điều hành công tác kinh tế tài chính và hoạch tỉnh kinh tế, quản lý các khoảnchi
tiêu, theo dõi nguồn vốn tại Công ty.
- Thanh toán, quyết toán các chi phí hoạt động.
- Quản lý vẫn nhằm đảm bảo cho các hoạt động kinh doanh của Công ty.
- Theo dõi các số liệu thanh toán. lOMoAR cPSD| 58797173
- Công nợ của khách hàng với công ty và công nợ công ty với nhà cung cấp. + Nhân sự:
Bộ phận này cung cấp nhu cầu nhân sự, bố trí sử dụng nhân sự, thực hiện hoạt động nhằm phát
triển nguồn nhân lực như đào tạo. • Phòng kinh doanh
- Bộ phận này làm về công tác kế hoạch xuất nhập khẩu các dòng xe, nâng cao hiệu quả kinhdoanh, khai thác thị trường.
- Thực hiện các giao dịch trực tiếp với hệ thống khách hàng, hệ thống nhà phân phối.
- Thực hiện ra chỉ tiêu doanh thu hằng tháng. •
Phòng dịch vụ và sửa chữa + Dịch vụ:
Bộ phận này có nhiệm vụ giải quyết mọi vấn đề ý kiến phản hồi của khách hàng về vấn đề bảo
dưỡng, vệ sinh nội thất, xe có vấn đề, bảo hiểm,... + Sửa chữa:
Thực hiện các công việc kiểm tra, sửa chữa, bảo dưỡng sản phẩm theo chỉ đạo của phòng dịch
vụ phân công đưa xuống. Đảm bảo các quy trình kỹ thuật chính xác. Kiểm tra sản phẩm trước khi giao lại cho khách hàng. •
Phòng chăm sóc khách hàng
Hỗ trợ, tư vấn các dịch vụ chăm sóc khách hàng nhằm làm hài lòng khách hàng. Triển khai và
thực hiện các chiến lược dịch vụ khách hàng để thiết lập các hoạt động chăm sóc khách hàng.
Cung cấp cho khách hàng những thông tin, hướng dẫn sử dụng xe an toàn.
Tiếp nhận các lịch hẹn của khách hàng, và khiếu nại của khách hàng. •
Phòng marketing – IT
- Nắm vững các chiến lược quảng cáo, quản lí website, quảng cáo trên mạng xã hội.
- Tạo nội dung quảng cáo, bài đăng, quay video, hình ảnh và các nội dung truyền thông khác đểthu
hút và giữ chân khách hàng.
- Bảo trì và cập nhật hệ thống thông tin, đảm bảo tính ổn định và bảo mật dữ liệu của công ty. 3. Nội quy công ty
- Tất cả nhân viên công ty TNHH TM VÀ DV Ô TÔ HYUNDAI ĐÔNG SÀI GÒN phảituân thủ
theo giờ giấc làm việc của Công Ty.
- Thực hiện đầy đủ các nội qui, qui định chung của Công Ty.
- Không được mang dép vào công ty. Nam phải mang quần tây áo sơ mi trắng và cà vạt, nữ phải
mang chân váy tối màu áo sơ mi trắng và guốc bít mũi.
- Tuân thủ các quy định về trách nhiệm công việc và giữ bí mật công ty.
- Trong giờ làm việc phải siêng năng, nhanh nhẹn, chịu khó học hỏi.