



















Preview text:
1
CHƯƠNG I: SỰ HÌNH THÀNH NHÀ NƯỚC ĐẦU TIÊN Ở VIỆT NAM
NHÀ NƯỚC VĂN LANG – ÂU LẠC Các nền văn hóa cổ VN: - Phùng Nguyên - Đồng Đậu - Gò Mun
- Đông Sơn: giai đoạn đặt nền tảng cho XH có nhà nước.
I. CÁC NHÂN TỐ TÁC ĐỘNG ĐẾN SỰ HÌNH THÀNH NHÀ NƯỚC ĐẦU
TIÊN TRONG LỊCH SỬ VIỆT NAM
- Nhận xét chung: so với nhiều quốc gia phương Đông cổ đại khác, nhà nước VN
chậm hơn do trình độ KT – XH phát triển chậm
1. Yếu tố tự nhiên
- Địa bàn sống của người Việt cổ bị chia cắt bởi hệ thống sông ngòi và ao hồ chằng chịt.
- Cách biệt với các nền văn minh bên ngoài. 2. Yếu tố KT
- Hoạt động săn bắt, hái lượm tồn tại lâu vì chưa có đủ điều kiện để chinh phục những ngọn núi cao.
- Trồng trọt, chăn nuôi, thủ công nghiệp, mua bán còn sơ khai, tự phát.
- Săn bắt, hái lượm tiếp tục giữ vai trò chủ đạo. → KT tự cung tự cấp. - Vào năm 700 TCN:
• Người Việt bỏ thị tộc, di cư tràn xuống châu thổ sông Hồng → làng nghề nông
nghiệp bắt đầu xuất hiện (công xã nông thôn).
• Chế độ tư hữu xuất hiện, trừ đất đai thuộc sở hữu chung của công xã nông thôn
(tư hữu không tuyệt đối) → xuất hiện giàu nghèo, bất bình đẳng (trển cơ sơ tích lũy của
cải): trên nền tảng tự thân # phương Tây – trên nền tảng của sự bóc lột.
• Đời sống vật chất có sự phát triển nhưng chủ yếu vẫn nặng tính tự cung tự cấp. 3. Yếu tố XH
- XH xuất hiện 3 tầng lớp dân cư: • Quý tộc
• Dân tự do, nông dân công xã 2
• Nô tì: làm những công việc vặt trong nhà, sống trong gia đình và có thể được trả công.
→ Mâu thuẫn XH không gay gắt, không có nhu cầu dùng vũ lực để giải quyết mâu thuẫn.
→ Điều kiện chưa chín muồi để làm xuất hiện nhà nước.
4. Các yếu tố khác thúc đẩy sự ra đời của nhà nước
- Yếu tố trị thủy – thủy lợi.
- Yếu tố chống ngoại xâm.
→ Buộc mọi người liên kết với nhau để tạo nên sức mạng rộng hơn → cần có tổ
chức đứng ra điều hành công việc chung và thường xuyên.
→ Tầng lớp quý tộc được bầu ra giữ vai trò thủ lĩnh và được trao quyền lực lâu dài, ổn định.
→ Nhà nước xuất hiện.
? Ở Việt Nam, trị thủy và chống chiến tranh có phải yếu tố chính làm xuất hiện
nhà nước không?
Không. Thủy lợi và chống chiến tranh chỉ là những yếu tố thúc đẩy cho sự ra đời
sớm hơn của nhà nước, đây không phải là những nhân tố đóng vai trò quyết định, bản
thân chúng không sinh ra nhà nước. Nguyên nhân cơ bản dẫn đến sự ra đời của nhà nước
vẫn thuộc về những nhân tố nội tại là sự phát triển KT làm xuất hiện chế độ tư hữu và
cùng với đó là sự hình thành các giai cấp đối kháng về mặt lợi ích. 3
QUÁ TRÌNH XÁC LẬP, CỦNG CỐ VÀ PHÁT TRIỂN CHÍNH THỂ QUÂN
CHỦ TẬP QUYỀN Ở VIỆT NAM (938 – 1945)
I. CÁC YẾU TỐ TÁC ĐỘNG ĐẾN QUÁ TRÌNH HÌNH THÀNH, PHÁT
TRIỂN VÀ SUY VONG CỦA CHÍNH THỂ QUÂN CHỦ TẬP QUYỀN VIỆT NAM 1. Điều kiện KT – XH
2. Yếu tố ngoại xâm và chống ngoại xâm
- Là thước đo sức mạnh của vương triều đó, triều đại nào vượt qua được vấn đề này
sẽ trở nên mạnh mẽ; không vượt qua được → sụp đổ.
3. Hoàn cảnh ra đời của mỗi vương triều và xuất thân của hoàng đế
4. Ý thức hệ chính trị
5. Mục tiêu của giai cấp cầm quyền
II. CÁC GIAI ĐOẠN CỦA CHÍNH THỂ QUÂN CHỦ VIỆT NAM
1. Giai đoạn xác lập chính thể quân chủ Ngô – Đinh – Tiền Lê (938 – 1009)
2. Giai đoạn củng cố, xây dựng chính thể quân chủ Lý – Trần – Hồ (1010 – 1407)
3. Giai đoạn phát triển chính thể quân chủ Lê sơ (1428 – 1527)
4. Giai đoạn suy vong chính thể quân chủ Lê Trung Hưng (1527 – 1801)
5. Giai đoạn phát triển đỉnh cao (điển hình) chính thể quân chủ tập quyền nhà Nguyễn (1802 – 1884) 4
CHƯƠNG 3: GIAI ĐOẠN XÁC LẬP CHÍNH THỂ QUÂN CHỦ TẬP
QUYỀN NGÔ – ĐINH – TIỀN LÊ (938 – 1009)
I. TÌNH HÌNH CHÍNH TRỊ, KINH TẾ, XÃ HỘI 1.1. Chính trị
- Bối cảnh lịch sử: thù trong – giặc ngoài.
→ Nền quân chủ được xác lập chủ yếu dựa trên bạo lực chính trị.
- Giữ vững độc lập, chủ quyền: mục tiêu chính trị của các vương triều này. 1.2. Kinh tế
- Vua có quyền sở hữu tối cao đối với toàn bộ đất đai.
- Chia đất cho dân cày cấy để khôi phục sức sx.
- Thi hành các chính sách khuyến nông → tạo điều kiện thuận lợi cho phát triển KT.
- Tổ chức BMNN đơn giản, mang tính chất quân chủ (BMNN thực chất là tổ chức quân đội).
- Các ngành nghề thủ công truyền thống được khôi phục; hoạt động buôn bán, trao
đổi được tạo điều kiện để phát triển.
Tuy nhiên, với tình trạng nội chiến diễn ra khá phổ biến + tăng cường sức mạng
quân sự để đối phó chiến tranh → nhà nước không có điều kiện quan tâm nhiều đến sự
phát triển bền vững của nền KT. 1.3. Xã hội
- Xã hội phân hóa thành các tầng lớp khác nhau → bên cạnh vua, quan lại, tầng lớp
địa chủ, quý tộc xuất hiện ngày càng nhau.
- Nông dân tự do vẫn là tầng lớp chiếm số đông trong XH và là lực lượng sx chính.
- Giai cấp thống trị vẫn duy trì một số lượng nô tỳ với thân phận thấp kém, lệ thuộc vào chủ.
II. TỔ CHỨC BMNN, PHÁP LUẬT
- Quyền lực tối cao của vua tập trung trong lĩnh vực quân đội, ngoại giao, quốc phòng.
- Pháp luật còn chưa hoàn thiện, phổ biến nhất là các tập quán dùng để điều chỉnh
các mối quan hệ về hôn nhân gia đình, ruộng đất, sở hữu,…
- Pháp luật hình sự với hình phạt hà khắc được sử dụng phổ biến, nhất là đối với tội phạm chính trị. 5 6
CHƯƠNG 4: GIAI ĐOẠN CỦNG CỐ, XÂY DỰNG CHÍNH THỂ
QUÂN CHỦ TẬP QUYỀN LÝ – TRẦN – HỒ (1010 – 1407)
I. NHÀ LÝ (1010 – 1225)
1. Khái quát tình hình chính trị - xã hội thời Lý (1010 – 1225)
- Tiếp quản nền chính trị từ nhà Tiền Lê trong sự ổn định và đồng thuận của các lực lượng XH.
- Kinh tế: khôi phục KT nông nghiệp và thủ công nghiệp.
- Tôn giáo: Phật giáo là quốc giáo.
- Quân sự: tinh giản binh lính và hạn chế quyền lực của quân đội.
- Triết lý về mục tiêu chính trị: “Dân vi quý, xã tắc thứ chi, quân vi khinh” (tức
dân là gốc, là trọng hơn cả, xã tắc đứng sau, vua còn nhẹ hơn).
→ Nền quân chủ không mang tính chuyên chế, hà khắc. → BMNN đơn giản.
→ XH mang tính chất “dân sự” (giảm thiếu sự can thiệp của nhà nước vào đời sống XH). 2. Tổ chức BMNN Hoàng đế Quan đại thần Ban văn (6) – Ban võ (6) Công thần Trạng nguyên Quốc sư Tướng Văn hóa, Địa chính Quân sự Ngoại giao Kinh tài giáo dục 7
II. NHÀ TRẦN – HỒ (1225 – 1407)
1. Khái quát tình hình chính trị - xã hội
- Tiếp quản nền chính trị từ nhà Lý trong bất ổn, chia rẽ.
- Quân sự: khôi phục quyền lực của quân đội.
- Tôn giáo và ý thức hệ: Phật giáo là quốc giao và đến năm 1300 trở về sau có kết hợp với Nho giáo.
- Triết lý về mục tiêu chính trị: “Bảo vệ sự trường tồn tuyệt đối của hoàng tộc Trần”.
→ Xây dựng nền quân chủ thân vương, quý tộc, quan liêu.
→ Cách thức nắm giữ và thực hiện quyền lực nhà nước quy mô và chặt chẽ hơn. → BMNN phát triển hơn. 2. Tổ chức BMNN III. PHÁP LUẬT
- Hai hình thức pháp luật chủ yếu là: tập quán pháp và văn bản quy phạm pháp luật.
- Thời kỳ nhà Lý ban hành bộ Hình thư – bộ luật thành văn đầu tiên của nước ta.
- Thời kỳ nhà Trần ban hành nhiều luật, bộ luật khác nhau – là công trình tập hợp
hóa, pháp điển hóa của các nhà luật học.
- Thời nhà Hồ: kế thừa những thành quả lập pháp của nhà Trần.
- Đặc trưng pháp luật giai đoạn này: hình sự hóa các quan hệ xã hội.
3.1. Nội dung pháp luật
3.1.1. Pháp luật hình sự
- Các nguyên tắc cơ bản:
• Chuộc tội bằng tài sản 8
• Truy cứu trách nhiệm hình sự tập thể
- Các quy định về tội phạm:
• Thập ác tội: là 10 trọng tội của pháp luật phong kiến Việt Nam – không cho
phép người phạm tội thập ác được hưởng bất cứ chính sách khoan hồng nào. • Các tội phạm khác:
➢ Tội phạm liên quan đến trật tự nhà nước: bảo vệ cung cấm, quân sự, chức vụ.
➢ Tội phạm liên quan đến tính mạng, sức khoẻ, tài sản của con người: giết người, trộm, cướp
- Các quy định về hình phạt: mang tính nhục hình và tính chất “trọng hình” được thể hiện khá rõ.
• Hình phạt trượng: đánh vào người phạm tội bằng gậy
• Hình phạt đồ: tù khổ sai
• Hình phạt lưu: đi đày
• Hình phạt tử: xử chết
• Các hình phạt khác: phạt tiền, tịch thu tài sản, thích cữ, chặt ngón tay, ngón chân, giáng chức,…
→ Hình phạt mang tính chất dã man, tàn bạo, mang tính nhục hình cao.
3.1.2. Pháp luật dân sự
- Pháp luật về quyền sở hữu • Ruộng đất công:
➢ Vua có quyền sở hữu tối cao.
➢ Bao gồm các loại: ruộng quốc khố, ruộng tịch điền, ruộng sơn lăng, ruộng
công làng xã, ruộng thực ấp, ruộng thái ấp. • Ruộng đất tư nhân
- Pháp luật về hợp đồng: • Hai loại hợp đồng:
➢ Hợp đồng đoạn mại (mua đứt, bán đoạn): người bán mất quyền ở hữu,
chuyển giao tài sản hoàn toàn cho người mua, người bán không có quyền chuộc lại.
➢ Hợp đồng điển mại (mua bán tạm): người bán có quyền chuộc lại tài sản
trong thời hạn đã thỏa thuận.
• Hợp đồng phải có người làm chứng.
3.1.3. Pháp luật về các lĩnh vực khác
- Pháp luật về thừa kế: chưa chính thức thừa nhận về khái niệm thừa kế, tuy nhiên,
có ghi nhận đến chúc thư, cách thức lập chúc thư.
- Pháp luật về hôn nhân gia đình: đề cao chế độ hôn nhân gia đình gia trưởng, bảo
vệ trật tự đẳng cấp trong xã hội. 9
CHƯƠNG 5: GIAI ĐOẠN PHÁT TRIỂN CHÍNH THỂ QUÂN CHỦ TẬP
QUYỀN LÊ SƠ (1428 – 1527)
- Mốc thời gian: 1428 → 1527 → 1533 → 1600 → 1700 → 1789
I. GIAI ĐOẠN 1428 – 1460
- Nhà Lê phải giải quyết 3 tình trạng bất ổn:
• Nguy cơ nhà Minh tái xâm lược
• Mâu thuẫn giữa nhà Lê với các thế lực phong kiến địa phương
• Mâu thuẫn nội bộ vương triều Lê
→ Các công cụ bạo lực được sử dụng phổ biến
→ Tổ chức BMNN mang tính quân quản kết hợp với nền hành chính – quân sự
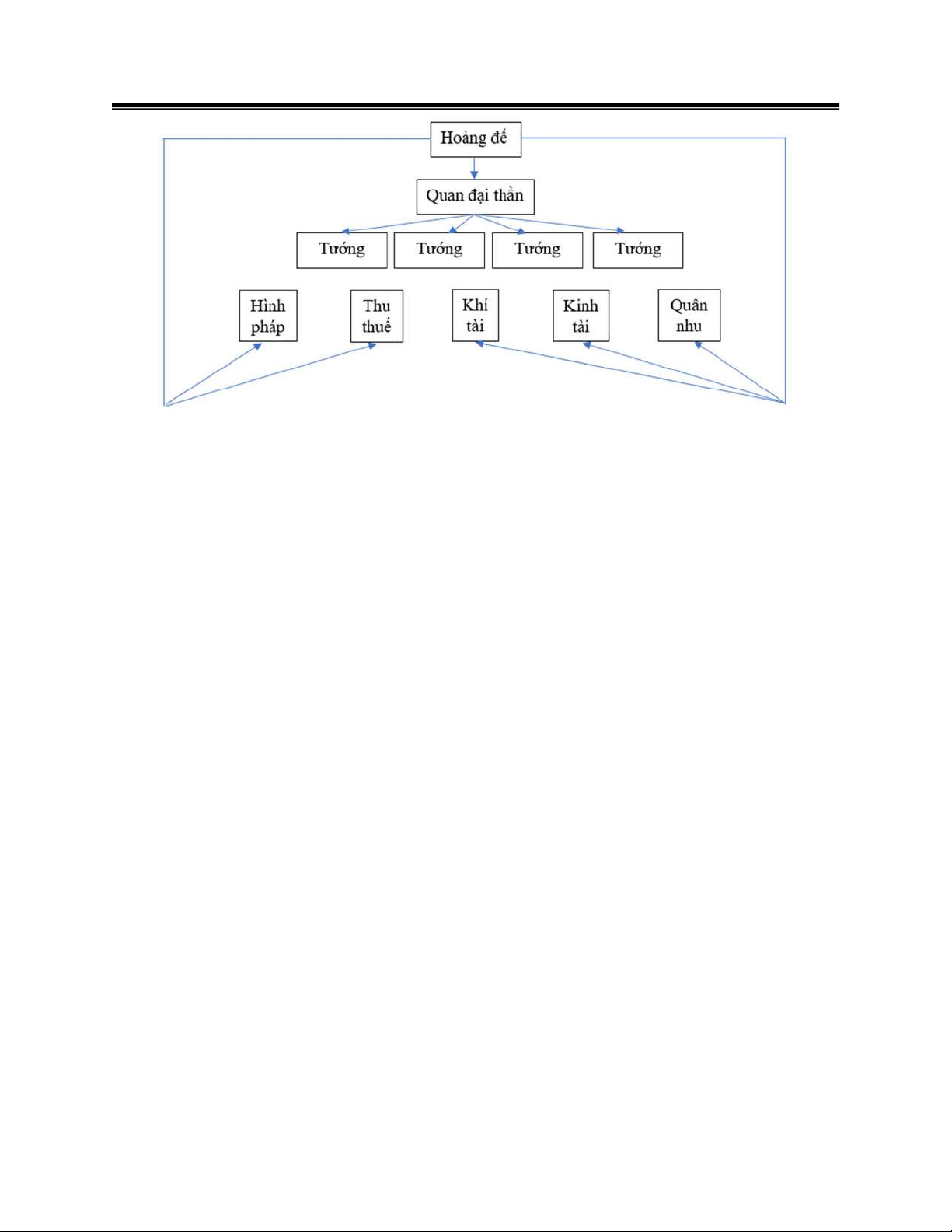
→ Nhà Lê kiểm soát được tình hình, tiếp tục xây dựng chính thể quân chủ tập quyền 1. Tổ chức BMNN Hoàng đế Quan đại thần Tướng Tướng Tướng Tướng Hình pháp Văn hóa – giáo dục Khí tài Quân nhu Kinh tài 2. Tổ chức CQĐP - Gồm: • Đạo • Lộ - Trấn – phủ • Châu • Huyện • Xã
II. GIAI ĐOẠN 1461 – 1527 10
- Bất ổn chính trị - xã hội đã được giải quyết
- Thế và lực nhà Lê ngày càng mạnh mẽ hơn
- Kinh tế nông nghiệp, thủ công nghiệp và đặc biệt là thương nghiệp rất phát triển
- Nho giáo ảnh hưởng mạnh mẽ trong đời sống chính trị - xã hội
- Sự xuất hiện của triết gia, nhà văn hóa, nhà chính trị, nhà quân sự - vua Lê Thánh Tông.
→ Tiến hành cải cách toàn diện đời sống xã hội, trong đó ưu tiên cải cách BMNN
và hệ thống pháp luật. - Về cải cách BMNN:
• Giảm bớt ảnh hưởng của quân đội và các công cụ bạo lực trong đời sống chính trị.
• Tổ chức BMNN nhằm hoàn thiện các chức năng phát triển kinh tế, văn hóa, an ninh quốc phòng.
• Áp dụng 3 nguyên tắc trong tổ chức BMNN:
➢ Tập quyền: tập trung quyền lực vào tay vua triệt để hơn.
➢ Tản quyền: tổ chức và phân công nhiệm vụ cho các cơ quan, chức quan
hành pháp cụ thể hơn (không để tập trung quá nhiều quyền hành vào một hay một số cơ
quan mà được trao cho nhiều cơ quan, để ngăn chặn sự lạm quyền).
➢ Pháp chế: tăng cường kiểm soát quyền lực nhà nước. a. Tổ chức BMNN Hoàng đế Các cơ quan chuyên môn Hành pháp Tư pháp – giám sát Lục Văn Quản lý Lục Ngự sử Lục bộ phòng KT tự đài khoa b. Tổ chức CQĐP Cấp Chức năng Quan lại Thừa ty Hành chính và dân sự Thừa chính sứ Đạo Đô ty
Quân đội và an ninh trật tự Tổng binh sứ Hiến ty Giám sát và xét xử Hiến sát sứ 11 Phủ - Châu Tri phủ - Tri châu Huyện Tri huyện Xã Thu thuế và bắt lính Xã trưởng 12
CHƯƠNG 6: PHÁP LUẬT NHÀ LÊ SƠ (XV – XVIII)
I. TỔNG QUAN VỀ PHÁP LUẬT NHÀ LÊ SƠ
1.1. Thành tựu lập pháp thời Lê sơ
- Nhà Lê sơ để lại di sản lập pháp đồ sộ nhất trong lịch sử phong kiến Việt Nam.
- Rất nhiều đạo luật còn lưu giữ lại đến ngày nay với rất nhiều nội dung tiến bộ vượt
bậc và có thể tham khảo hoàn thiện pháp luật hiện nay ở nước ta.
1.2. Giới thiệu chung về Lê triều hình luật 1.2.1. Bối cảnh ra đời - Có 2 quan điểm:
• Xuất hiện từ thời vua Lê Lợi và được các vua Lê đời sau hoàn thiện, trong đó
nổi bật nhất là vua Lê Thánh Tông.
• Là công trình pháp điển hóa tiến bộ nhất do vua Lê Thành Tông khởi soạn và hoàn thiện.
→ Đều thừa nhận công lao và vai trò to lớn của vua Lê Thánh Tông (dưới niên hiệu
Hồng Đức, 1471 – 1497) nên gọi là Bộ luật Hồng Đức.
1.2.2. Về kỹ thuật lập pháp trong Lê triều hình luật (BLHĐ)
- Tuy tên gọi là hình luật nhưng thực chất đây là Bộ luật tổng hợp, bao gồm các quy
phạm điều chỉnh các lĩnh vực dân sự, hôn nhân – gia đình, tố tụng, đất đai,…
- Bất cứ quy tắc ứng xử nào trong diều luật cũng đều gắn với chế tài.
- Thường 1 điều luật được thiết kế 1 trong 2 cách:
• Giả định + quy định • Gia định + chế tài
→ Bộ phận chế tài trở nên phổ biến nhất trong cấu trúc của quy phạm pháp luật.
→ Xu hướng hình sự hóa các quan hệ xã hội.
1.3. Các yếu tố tác động đến nội dung BLHĐ (tức cơ sở hay nguồn xác lập nội dung BLHĐ) - Yếu tố nội sinh:
• Bối cảnh lịch sử ra đời nhà Lê sơ và sự xuất hiện của đức vua đại minh triết Lê
Thánh Tông – nhà văn hóa, tư tưởng, quân sự, chính trị.
• Trình độ phát triển kinh tế, nhất là sự thay đổi quan hệ sản xuất và phân phối.
• Kế thừa các giá trị, chuẩn mực phong tục, tập quán.
• Tham khảo pháp luật các triều đại trước. - Yếu tố ngoại lai:
• Ảnh hưởng triết lý chính trị (nhân trị và pháp trị) Trung Hoa
• Tham khảo pháp luật Trung Hoa 1.4. Cấu trúc BLHĐ 13
- Phần mở đầu BLHĐ gồm 2 nội dung: Biểu đồ tang chế và công cụ thực hiện hình phạt (đồ hình cụ).
- BLHĐ có 722 điều được chia trong 6 quyển
- Mỗi quyền có 2 chương (riêng Quyển 3 có 3 chương)
- Chương 1 Quyền 1 là Chương Danh lệ (tức được coi là phần chung).
- Các chương khác bao gồm những quy định tội phạm cụ thể trong các lĩnh vực
khác nhau của đời sống xã hội.
II. MỘT SỐ CHẾ ĐỊNH CƠ BẢN CỦA BỘ LUẬT HỒNG ĐỨC
2.1. Chế định pháp luật hình sự
2.1.1. Nguyên tắc luật hình sự
- Là tư tưởng chỉ đạo trong việc xây dựng và áp dụng pháp luật hình sự
a. Nguyên tắc “vô luật bất hình”
- CSPL: Điều 683, Điều 685, Điều 722 BLHĐ
- Nội dung: hành vi pháp luật không quy định thì không cấu thành tội phạm nên
không phải chịu hình phạt.
b. Nguyên tắc chiếu cố
- Chiếu cố theo địa vị xã hội – Điều 3 BLHĐ: họ hàng tôn thất nhà vua, các bậc công thần, cố cựu,…
- Chiếu cố theo tuổi tác và người tàn tật – Điều 16 BLHĐ
- Chiếu cố, khoan hồng khi phạm tội do lầm lỡ hoặc trường hợp khác:
• Tha người lầm lỡ không bắt tội nặng (tức hình phạt nặng), bắt tội người cố ý không kể tội nhẹ.
• Chiếu cố, giảm tội con cháu chịu tội thay cho ông, bà; tội phạm ra đầu thú, tự thú;…
c. Nguyên tắc trừng trị nặng người phạm tội chủ mưu, cố ý phạm tội
- CSPL: các Điều 35, 415, 418, 420, 426.
- Cá thể hóa trách nhiệm hình sự của từng người phạm tội trong vụ án đồng phạm
• Người chủ mưu: chịu trách nhiệm nặng nhất.
• Người thực hành được giảm 1 bậc. 2.1.2. Tội phạm a. Quan niệm
- Hành vi phạm tội theo pháp luật nhà Lê không nhấn mạnh đến tính nguy hiểm mà
chỉ cần có hành vi rơi vào những trường hợp mà pháp luật mô tả thì sẽ bị coi là có tội.
- Khuynh hướng hình sự hóa những quan hệ xã hội trong đời sống dân sự, hôn nhân – gia đình,…
- Hầu hết các hành vi vi phạm pháp luật đều gắn liền với hình phạt hình sự.
- Độ tuổi: từ trên 7 tuổi → dưới 90 tuổi (Điều 16 BLHĐ)
b. Phân loại tội phạm
- Có 2 nhóm tội phạm: 14
• Nhóm tội thập ác (Điều 2 và một số điều trong Chương 1 và 2):
➢ Bao gồm 10 loại trọng tội xâm phạm 3 khách thể quan trọng nhất, được nhà nước ưu tiên bảo vệ:
✓ 4 hành vi xâm phạm an ninh quốc gia, chế độ chính trị cũng như uy tín,
sức khỏe, tính mạng của nhà vua và hoàng tộc (như mưu phản, mưu bạn, mưu đại nghịch, đại bất kính)
✓ 4 hành vi xâm phạm trật tự hôn nhân – gia đình (ác nghịch, bất hiếu, bất mục và nội loạn)
✓ 2 hành vi xâm phạm đến tính mạng người khác hoặc lễ nghĩa Nho giáo
(bất đạo và bất nghĩa) • Nhóm tội phạm khác:
➢ Nhóm tội phạm cấm vệ
➢ Nhóm tội về quan chức
➢ Nhóm tội phạm về quân sự
➢ Nhóm tội xâm phạm sở hữu
➢ Nhóm tội xâm phạm hoạt động xử án
c. Đường lối xử lý tội phạm
- Phạm tội liên quan đến chính trị thường bị áp dụng hình phạt tử hình
- Phạm tội khác trong Thập ác tội thường bị lưu hoặc tử
- Hình phạt cho các tội ngoài thập ác tội thường dựa vào lỗi, hậu quả, độ tuổi hay
các yếu tố nhân thân khác. - Các loại hình phạt:
• Nhóm ngũ hình: xuy – trượng – đồ – lưu – tử • Nhóm hình phạt khác: ➢ Phạt tiền ➢ Xăm chữ
➢ Giáng chức, tước vị
2.2. Pháp luật dân sự 2.2.1. Quyền sở hữu
- Bao gồm 3 quyề n: chiếm giữ, sử dụng và chuyển giao (các Điều 352, 357, 444, 445, 446, 574,…)
- Mở rộng quy chế quyền sở hữu đối với mọi thành phần dân cư
- Quy định cụ thể các căn cứ làm phát sinh quyền sở hữu (các Điều 316, 384, 387,
602, 606,…) và căn cứ chấm dứt quyền sở hữu (các Điều 377, 379, 611, 631,…) 2.2.2. Khế ước a. Quan niệm
- Khế ước là sự thỏa thuận giữa các bên về quyền và nghĩa vụ liên quan đến tài sản.
- Để khế ước có giá trị pháp lý phải thỏa mãn 4 điều kiện:
• Chủ thể: bên giao tài sản phải là chủ sở hữu (Điều 342, 558, 579,…) 15
• Ý chí: tự nguyện và trung thực (Điều 191, 355, 377, 638,…)
• Nội dung: không trái pháp luật (Điều 73, 74, 75, 76,…)
• Hình thức khế ước: phù hợp pháp luật (Điều 366 và các quy định khác)
b. Phân loại khế ước
- Dựa vào hình thức, có 2 loại: khẩu ước và văn khế
- Đối với tài sản mà pháp luật:
• Không bắt buộc về mặt hình thức thì có thể thỏa thuận bằng miệng (khẩu ước)
hoặc văn bản (văn khế, văn tự)
• Buộc phải lập bằng văn bản thì phải tuân theo
- Căn cứ vào quyền và nghĩa vụ của các bên trong hợp đồng:
• Hợp đồng đoạn mại (mua đứt bán đoạn)
• Hợp đồng điển mại (bên bán bảo lưu quyền chuộc tài sản đã bán)
• Hợp đồng cho thuê, cho mượn, gửi giữ • Hợp đồng vay
c. Một số nội dung về khế ước vay
- Là loại khế ước phổ biến nhất nhưng rất dễ phát sinh tranh chấp.
- Quy định mức lãi suất trần (Điều 587)
• Cấm cộng lãi chưa thanh toán vào vốn gốc (triệt tiêu tình trang lời mẹ đẻ lời con)
• Tổng lãi suất được nhận không vượt quá vốn vay (tức 01 vốn 01 lời, triệu tiêu
tình trạng 01 vốn 04 lời).
- Về thời hạn vay (Điều 588)
• Không quy định thời hạn vay đối với động sản
• Quy định thời hạn vay có cầm cố ruộng đất do các bên thỏa thuận nhưng không
quá 20 năm; nếu các bên có quan hệ hôn nhân – huyết thống thì không quá 30 năm.
• Nếu người nhận cầm có trồng lúa trên ruộng đất đó thì ngày trả lại ruộng đất là:
➢ Ngày thu hoạch xong mùa vụ;
➢ Không được kéo dài quá ngày 15.3 đối với vụ lúa mùa; và 15.9 đối với vụ lúa chiêm.
2.3. Pháp luật hôn nhân và gia đình 2.3.1. Kết hôn
- Là việc nam nữ xác lập quan hệ hôn nhân phù hợp với các điều kiện kết hôn.
a. Điều kiện kết hôn
- Có sự đồng ý của hai bên cha mẹ (Điều 314)
- Độ tuổi kết hôn: nữ từ 16 tuổi và nam từ 18 tuổi
- Không phạm vào các trường hợp cấm kêt hôn (đang có tang cha mẹ, quan lại lấy
vợ hoặc làm thông gia với người trong địa hạt quản lý của mình hoặc người làm nghề
xướng ca, người đang chịu trách nhiệm hình sự,…)
b. Thủ tục kết hôn 16 - Gồm 4 bước:
• Bước 1: Lễ nghị hôn (lễ dạm hỏi)
• Bước 2: Lễ định thân (lễ vấn danh, ra mắt)
• Bước 3: Lễ nạp chưng (lễ dẫn đồ cưới)
• Bước 4: Lễ thành hôn
- Lưu ý: về mặt pháp lý cũng như thực tế, sau bước thứ 4, hai bên nam nữ trở thành
vợ chồng của nhau (pháp luật không quy định về đăng ký kết hôn)
c. Chấm dứt hôn nhân - Căn cứ:
• Một hoặc hai bên chết: đương nhiên chấm dứt quan hệ hôn nhân, không phụ
thuộc vào ý chí của người còn sống, không cần sự thừa nhận, chấp thuận của bất kỳ người nào.
• Ly hôn: cần có sự chấp thuận của người có thẩm quyền
➢ Người chồng buộc phải ly hôn do lỗi của người vợ: vô tử (không có con),
ghen tuông, ác tật, dâm đãng, không kính cha mẹ chồng, bất hòa, trộm cắp.
✓ Nếu người vợ vừa phạm pháp tất xuất nhưng trong điều kiện “Tam bất
khứ” thì chồng không có quyền ly hôn: đã để xong tang cha mẹ chồng; cha mẹ người vợ
đã chết; lúc lấy nhau nghèo khó, về sau giàu có.
➢ Người vợ có quyền xin ly hôn chồng nếu:
✓ Người chồng bỏ vợ, không chăm sóc gia đình, con cái, không có trách nhiệm trong cuộc sống
✓ Vô lễ với cha mẹ vợ
Lưu ý: khi vợ phạm vào thất xuất, người chồng buộc phải ly hôn nhưng khi người
chồng phạm vào các lỗi trên, người vợ có quyền ly hôn (tức không bắt buộc ly hôn).
➢ Thuận tình ly hôn: có sự bất hòa trong đời sống vợ chồng và cả hai tự nguyện
thỏa thuận, đồng tình ly hôn.
✓ Vợ, chồng cùng thuận tình ly hôn (không cần đề cập đến lỗi của các bên)
✓ Tự thỏa thuận về nuôi con và tài sản chung
✓ Lập thành 2 bản, mỗi bên giữ 1 bản (để làm bằng chứng đã chấm dứt hôn nhân)
- Một số quyền khác của phụ nữ:
• Quyền tái hôn sau khi ly hôn hoặc chồng chết
• Quyền từ hôn, nếu cha mẹ ép gả lấy người chồng ác tật, rượu chè, cờ bạc, phạm pháp,…
• Có tài sản riêng trong thời kỳ hôn nhân
• Được chia tài sản thừa kế, nếu chồng chết để lại di sản
• Quyền được nuôi con sau khi ly hôn
d. Pháp luật về quan hệ gia đình 17
- Quan hệ nhân thân giữa vợ và chồng
• Vợ chồng phải có trách nhiệm chung sống cùng nhau, chăm sóc lẫn nhau
• Nghĩa vụ phục tùng nhà chồng • Nghĩa vụ chung thủy
• Nghĩa vụ tôn trọng quyền nhân thân của nhau
• Quyền và nghĩa vụ đối với tài sản chung, riêng • Nghĩa vụ để tang
- Quan hệ giữa cha mẹ và con:
• Con đối với cha mẹ: phụng dưỡng, hiếu thảo cha mẹ; tang chế, thờ tụ khi cha, mẹ chết…
• Cha mẹ đối với con: chăm sóc, nuôi dưỡng, dạy dỗ con…
- Quan hệ nhân thân giữa các anh chị em:
• Người con trai trưởng có nhiều quyền cũng như trách nhiệm đối với các anh em
khác trong gia đình, nhất là trong trường hợp cha mẹ chết sớm.
• Các anh em phải biết hòa thuận, kính trên nhường dưới.
e. Pháp luật về thừa kế (Các điều từ 374 đến 400)
- Thừa kế là việc chia tài sản thuộc sở hữu của người chết cho người còn sống phù
hợp với quy định của pháp luật.
- Trước khi chia di sản phải thanh toán các khoản:
• Nợ người chết để lại • Chi phí tang lễ
• Trích 1/20 làm di sản hương hỏa (thờ cúng tế tự hàng năm)
• Di sản hương hỏa giao cho con trai, cháu trai giữ; nếu không có con cháu trai
thì giao cho trưởng nữ giữ.
- Di sản và cách xác định phần di sản:
• Tất cả những tài sản thuộc quyền sở hữu của người đã chết được gọi là di sản
• Người nhận di sản gọi là người thừa kế
• Phần di sản bao gồm 2 nguồn:
➢ Ruộng đất, tài sản cha mẹ chồng cho và ruộng rất, tài sản cha mẹ vợ cho
➢ Tài sản do vợ chồng cùng tạo lập
• Nếu người chết còn mắc nợ thì lấy di sản thanh toán
• Sau khi chết, việc cúng giỗ, tế tự hàng năm trích từ di sản. Phần còn lại sau khi
trích được đem ra chia cho người thừa kế
- Điều kiện để được hưởng thừa kế:
• Người thừa kế phải còn sống từ khi mở thừa kế (Điều 388)
• Người thừa kế không thuộc trường hợp bị truất quyền thừa kế (Điều 354)
➢ Truất quyền thừa kế trong di chúc
➢ Truất quyền thừa kế theo luật định
- Tính đến công sức đóng góp của những người có liên quan đến di sản: 18 • Phu gia điền sản • Thê gia điền sản • Tân tạo điền sản
- Hình thức chia thừa kế:
• Theo di chúc: bằng miệng hoặc bằng văn bản
➢ Di chúc miệng: chưa quy định rõ các điều kiện, thủ tục,… để di chúc miệng có hiệu lực. ➢ Chúc thư:
✓ Nếu biết chữ thì tự viết chúc thư để định đoạt khối tài sản của mình mà
không cần người làm chứng.
✓ Nếu người không biết chữ muốn lập chúc thư thì phải nhờ vị quan trưởng viết hộ và làm chứng.
✓ Chỉ chủ sở hữu mới có quyền lập chúc thư (trừ người phạm tội bị tịch thu
tài sản sung công, con cái còn ở chung với cha mẹ/chưa lập gia đình)
- Nếu có di chúc thì chia theo di chúc; nếu không có thì cha mẹ, vợ, chồng con luôn
được ưu tiên chia trước.
- Bảo đảm sự bình đẳng nam nữ (giữa vợ chồng, con trai, con gái, con đã có gia
đình với con chưa có gia đình) trong việc chia di sản.
• Theo quy định pháp luật
➢ Vợ chồng không có con mà một trong hai người chết trước
f. Pháp luật về tố tụng
- Thẩm quyền xét xử: việc rất nhỏ kiện ở xã quan, việc nhỏ kiện ở lô quan, việc
trung bình kiện ở phủ quan,…
- Điều kiện thụ lý và giải quyết vụ án:
• Người có quyền kiện, tố cáo: người kiện (người bị hại, người bị thiệt hại hoặc
người thân của những người này); người thừa kiện (người không liên quan nhưng biết có vụ án xảy ra)
• Điều kiện về đơn thưa kiện:
➢ Gồm đơn kiện và đơn tố cáo
➢ Ghi năm tháng, trình bày trung thực sự việc và cam đoan là nội dung thưa kiện là sự thật
• Thời hạn thụ lý và xét xử:
➢ Hôn nhân – gia định, lăng mạ, tạp tụng, tranh chấp nhỏ: 2 tháng
➢ Ruộng đất, trộm cướp: 3 tháng
➢ Phỉ báng, vu khống: 4 tháng • Án phí:
➢ Vụ án lớn: 1 quan tiền
➢ Vụ án nhỏ: 5 tiền (nửa quan)
- Thủ tục xử án và thi hành án 19
• Thu thập chứng cứ: chứng cứ bao gồm vật chứng và nhân chứng
• Thủ tục bắt người
• Thủ tục điều tra, xét xử • Thi hành án 20
CHƯƠNG 7: GIAI ĐOẠN PHÁT TRIỂN ĐỈNH CAO (ĐIỂN HÌNH)
CHÍNH THỂ QUÂN CHỦ TẬP QUYỀN NHÀ NGUYỄN (1802 – 1884)
I. KHÁI QUÁT TÌNH HÌNH NHÀ NGUYỄN
- Nhà Nguyễn đối đầu với sự thù địch Lê – Trịnh
- Vương triều chính nghĩa Tây Sơn sụp đổ
- Sự bất mãn của các tầng lớp nhân dân hình thành các thế lực phong kiến địa
phương nổi dậy chống nhà Nguyễn.
- Sự uy hiếp của thực dân Pháp (ở phía Nam), nhà Thanh (phía Bắc).
- Xung đột giữa 2 ý thức hệ: Nho giáo – Kitô giáo.
→ Khủng hoảng chính trị - xã hội toàn diện.
→ Tổ chức BMNN kế thừa thời Lê (1460 – 1527) kết hợp với mô hình chính quyền
quân quản, hành chính – quân sự. II. TỔ CHỨC BMNN Hoàng đế Các bộ phận tham mưu Hội đồng đình thần Quan đại thần Cơ quan nội (mật) vụ Tam nội viện Nội các Cơ mật viện Các cơ quan chuyên môn giúp việc cho Hoàng đế - Hoàng đế:
• Tăng cường kiểm soát quyền lực quan lại
• Nắm toàn quyền đối với quân đội và ngoại giao
• Đặt lệ “tứ bất lập”: tể tướng, hoàng hậu, thái tử, trạng nguyên
• Tăng cường hoạt động tư vấn, tham mưu, mật vụ. III. TỔ CHỨC CQĐP