



Preview text:
Nhóm 10:
Proposal Dự án IoT: Mô phỏng Hệ thống chữa cháy bằng xe tự hành
1. Giới thiệu
Trong bối cảnh IoT ngày càng phổ biến, các ứng dụng thông minh trong lĩnh vực an
toàn phòng cháy chữa cháy đang được quan tâm. Đề tài này tập trung vào việc mô
phỏng một hệ thống chữa cháy bằng xe tự hành, vừa mang tính thực tiễn vừa có giá trị
học thuật cho sinh viên ngành CNTT và Điện tử. 2. Mục tiêu
● Xây dựng mô hình xe chữa cháy mini có khả năng di chuyển linh hoạt và phun
nước để dập tắt đám cháy giả lập.
● Hỗ trợ hai chế độ hoạt động: Manual (điều khiển bằng điện thoại qua
Bluetooth) và Auto (tự động phát hiện khi có tín hiệu cảm biến và điều khiển qua cloud). 3. Phần cứng
● ESP32 DevKit: vi điều khiển tích hợp BLE và Wi-Fi.
● Khung xe 4 bánh + động cơ DC.
● Driver động cơ: L298N hoặc TB6612FNG.
● Nguồn: Pin Li-ion 7.4V (2S) + bộ hạ áp 5V.
● Cảm biến cháy (Flame sensor IR). ● Cảm biến khói MQ-2.
● Cảm biến nhiệt độ DS18B20.
● Bơm nước mini 5V + ống dẫn + bình chứa.
● Rơ le 5V để điều khiển bơm.
● OLED I2C hiển thị trạng thái, đèn báo động 4. Phần mềm
● Lập trình ESP32: Arduino IDE
● Ứng dụng điều khiển:
○ MIT App Inventor để tạo app Android đơn giản.
○ Hoặc app Dabble/Blynk hỗ trợ Bluetooth.
5. Cách hệ thống hoạt động
1. Manual Mode: người dùng dùng điện thoại điều khiển xe (tiến/lùi/rẽ), bật/tắt bơm phun nước.
2. Auto Mode: cảm biến phát hiện lửa/khói/nhiệt vượt ngưỡng:
○ Xe dừng và điều chỉnh hướng về đám cháy.
○ Bật bơm phun nước trong khoảng thời gian định sẵn.
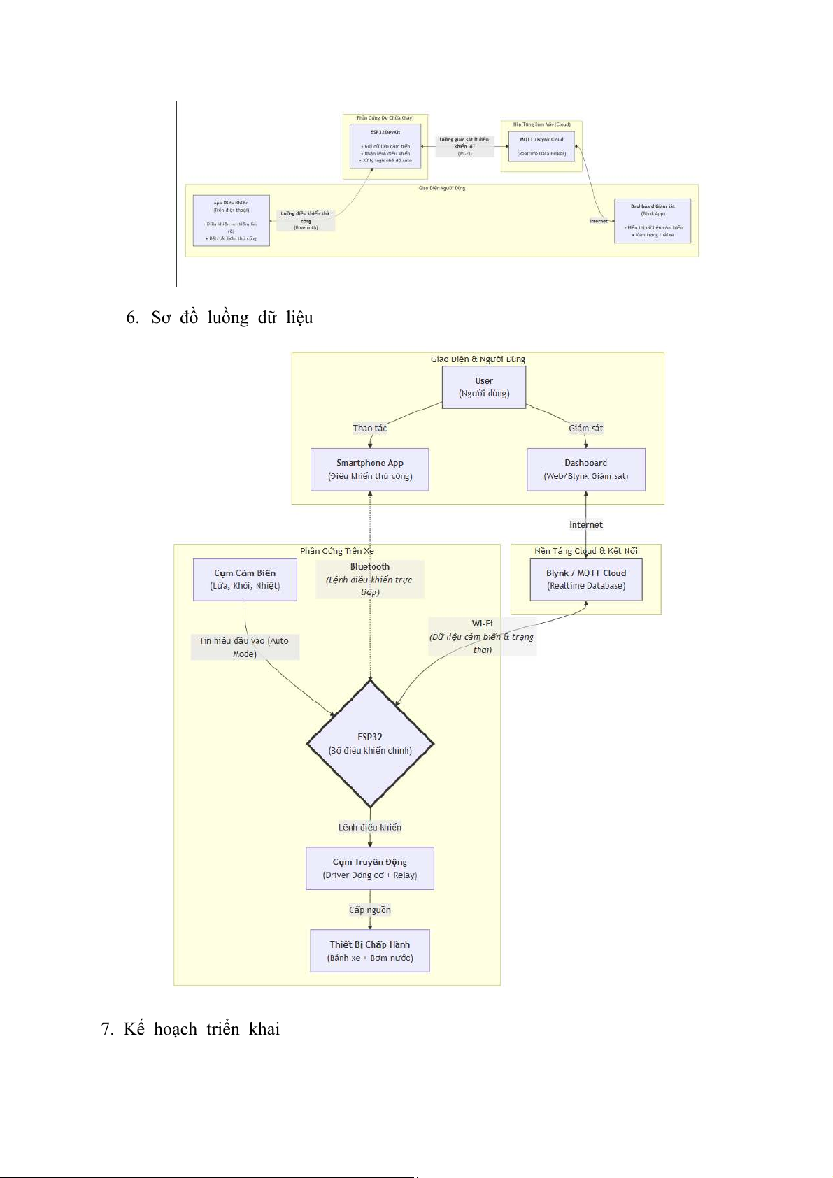
○ Kiểm tra lại cảm biến → nếu còn cháy thì lặp lại. 3. Sơ đồ hệ thống: 4. Sơ đồ UseCase: 5. Sơ đồ phần mềm:
6. Sơ đồ luồng dữ liệu
7. Kế hoạch triển khai
● Tuần 1-2: Nghiên cứu, mua sắm linh kiện, lắp ráp khung xe.
● Tuần 3: Kết nối ESP32 với động cơ, relay, cảm biến.
● Tuần 4: Lập trình chế độ Manual (Bluetooth).
● Tuần 5: Hoàn thiện chế độ Auto với cảm biến.
● Tuần 6: Tích hợp phun nước và kiểm thử.
● Tuần 7: (Mở rộng) IoT giám sát qua Wi-Fi, dashboard.
● Tuần 8: Hoàn thiện báo cáo, quay video demo.
8. Kết quả mong đợi
● Xe có thể di chuyển, phát hiện và chữa cháy giả lập hiệu quả.
● Ứng dụng điện thoại điều khiển dễ dùng.
● Dashboard hiển thị dữ liệu cảm biến (nếu triển khai IoT).
● Đề tài vừa mô phỏng an toàn PCCC vừa minh họa ứng dụng IoT thực tiễn.
9. Hướng phát triển
● Tích hợp thêm camera (ESP32-CAM) để phát hiện hình ảnh ngọn lửa.
● Cải tiến hệ thống định vị và tự động bám theo đám cháy.
● Kết hợp cảm biến siêu âm để tránh vật cản.
● Nâng cấp nguồn và bơm để chữa cháy mô phỏng diện tích lớn hơn.