
ĐẠI HỌC PHENIKAA
TRƯỜNG ĐẠI HỌC CÔNG NGHỆ THÔNG TIN
*****
BÁO CÁO BÀI TẬP LỚN
HỌC PHẦN HỆ NHÚNG
ĐỀ TÀI: HỆ THỐNG TƯỚI CÂY TỰ ĐỘNG SỬ DỤNG
ESP32
Nhóm: 10
Họ và tên : Lương Văn Thắng - 22010192
Nguyễn Quý Quang Huy - 21010990
Đào Đức Trung Kiên - 22013983
Lớp học phần :
Hệ nhúng-1-3-24(N05)
Giảng viên hướng dẫn : ThS. Vũ Văn Quang
Hà Nội, Tháng 8/2025

PHÂN CHIA NHIỆM VỤ
Họ và tên Nhiệm vụ
Đóng
góp
Điểm số
Bằng
chữ
Bằng
số
Lương Văn
Thắng
Lập trình nhúng, phát triển phần mềm và
tích hợp Blynk. Tổng hợp, viết báo cáo
các phần Lời Mở Đầu, Cơ sở lý thuyết và
Thiết kế hệ thống.
33%
Nguyễn Quý
Quang Huy
Thiết kế, lắp đặt phần cứng và kiểm thử
hệ thống. Hỗ trợ viết các phần Sơ đồ
khối, Sơ đồ nguyên lý và Kết quả thử
nghiệm.
33%
Đào Đức
Trung Kiên
Nghiên cứu ban đầu, hỗ trợ tìm kiếm tài
liệu tham khảo và rà soát, kiểm tra báo
cáo cuối cùng.
33%

1
MỤC LỤC
LỜI CẢM ƠN........................................................................................................................................3
LỜI NÓI ĐẦU........................................................................................................................................4
CHƯƠNG 1: ĐẶT VẤN ĐỀ..................................................................................................................5
1. Đặt vấn đề.....................................................................................................................................5
2. Mục tiêu của đề tài........................................................................................................................5
CHƯƠNG 2: CƠ SỞ LÝ THUYẾT.......................................................................................................6
1. Vi điều khiển ESP32.....................................................................................................................6
2. Cảm biến độ ẩm đất.......................................................................................................................6
3. Cảm biến mực nước......................................................................................................................6
4. Relay Module................................................................................................................................7
5. Nền tảng Blynk.............................................................................................................................7
CHƯƠNG 3: THIẾT KẾ HỆ THỐNG...................................................................................................9
1. Giới thiệu......................................................................................................................................9
2. Sơ đồ khối hệ thống......................................................................................................................9
3. Phần cứng hệ thống.....................................................................................................................10
4. Sơ đồ nguyên lý...........................................................................................................................12
5. Kết nối phần cứng ESP32............................................................................................................13
6. Phần mềm hệ thống.....................................................................................................................13
7. Tính năng hệ thống......................................................................................................................15
8. Phạm vi ứng dụng........................................................................................................................16
9. Kết luận chương..........................................................................................................................17
CHƯƠNG 4: TỔNG KẾT VÀ ĐỊNH HƯỚNG PHÁT TRIỂN...........................................................18
1. Kết quả đạt được.........................................................................................................................18
2. Hạn chế và khó khăn...................................................................................................................18
3. Hướng phát triển trong tương lai.................................................................................................19

2
TÀI LIỆU THAM KHẢO....................................................................................................................20

3
LỜI CẢM ƠN
Để hoàn thành Báo cáo Bài tập lớn môn Hệ nhúng này, chúng em xin bày tỏ
lòng biết ơn sâu sắc đến Thầy ThS. Vũ Văn Quang, người đã tận tình giảng dạy,
hướng dẫn và tạo mọi điều kiện thuận lợi để chúng em có thể hoàn thành tốt đề tài.
Trong suốt quá trình học tập và thực hiện đề tài, Thầy đã truyền đạt những kiến
thức quý báu, cung cấp những gợi ý quan trọng và giúp đỡ chúng em giải quyết những
khó khăn, vướng mắc. Những kiến thức và kinh nghiệm mà Thầy chia sẻ không chỉ
giúp chúng em hoàn thiện đề tài này mà còn là hành trang quý giá cho con đường học
tập và nghiên cứu sau này.
Chúng em xin chân thành cảm ơn Thầy. Kính chúc Thầy luôn dồi dào sức khỏe,
hạnh phúc và gặt hái được nhiều thành công hơn nữa trong sự nghiệp trồng người.
Chúng em xin trân trọng cảm ơn!

4
LỜI NÓI ĐẦU
Trong bối cảnh công nghệ thông tin và khoa học kỹ thuật phát triển mạnh mẽ
như hiện nay, các hệ thống tự động hóa đang ngày càng đóng vai trò quan trọng trong
nhiều lĩnh vực của đời sống, từ công nghiệp sản xuất đến các ứng dụng dân dụng. Đặc
biệt, trong nông nghiệp hiện đại, việc ứng dụng các hệ thống tự động hóa giúp tối ưu
hóa quy trình chăm sóc cây trồng, tiết kiệm tài nguyên và nâng cao năng suất. Một
trong những ứng dụng tiêu biểu là hệ thống tưới cây tự động, giúp giải quyết bài toán
về việc tưới nước đúng lúc, đủ lượng cho cây trồng.
Đề tài "Hệ thống tưới cây tự động sử dụng ESP32" được thực hiện nhằm xây
dựng một giải pháp hiệu quả, tích hợp các công nghệ của Hệ thống nhúng và Internet
of Things (IoT) để giải quyết những hạn chế của phương pháp tưới truyền thống. Dự
án không chỉ dừng lại ở việc tự động hóa quy trình tưới mà còn tích hợp khả năng
giám sát và điều khiển từ xa thông qua ứng dụng Web/App. Điều này giúp người dùng
có thể theo dõi tình trạng của cây trồng (độ ẩm, nhiệt độ) và kiểm soát hệ thống một
cách linh hoạt, tiện lợi, ngay cả khi không có mặt tại hiện trường.
Báo cáo này trình bày chi tiết về quá trình nghiên cứu, thiết kế, thi công và lập
trình một hệ thống tưới cây tự động hoàn chỉnh. Báo cáo sẽ bao gồm các phần chính
sau:
- Tổng quan về hệ thống và các yêu cầu kỹ thuật.
- Mô tả chi tiết về các thành phần phần cứng được sử dụng.
- Giải thích logic hoạt động của chương trình nhúng.
- Giới thiệu về ứng dụng giám sát và điều khiển từ xa (Blynk).
Đánh giá kết quả đạt được và đề xuất hướng phát triển tiếp theo.
Qua đó, báo cáo này sẽ cung cấp một cái nhìn tổng thể về hệ thống, chứng minh
tính khả thi và hiệu quả của việc ứng dụng công nghệ trong việc tối ưu hóa quy trình
chăm sóc cây trồng, đồng thời thể hiện kiến thức đã học được trong môn học Hệ
Nhúng.

5
CHƯƠNG 1: ĐẶT VẤN ĐỀ
1. Đặt vấn đề
Trong bối cảnh biến đổi khí hậu diễn ra ngày càng phức tạp, việc sử dụng tài
nguyên nước một cách hiệu quả và bền vững đang trở thành một thách thức lớn trong
ngành nông nghiệp. Các phương pháp tưới cây truyền thống thường tiêu tốn nhiều thời
gian, công sức và đặc biệt là không thể đảm bảo lượng nước cung cấp phù hợp với nhu
cầu thực tế của cây trồng. Điều này dẫn đến hai vấn đề chính: một là lãng phí nước do
tưới quá nhiều, hai là cây trồng bị thiếu nước, ảnh hưởng đến sự sinh trưởng và năng
suất.
Để giải quyết những hạn chế này, việc ứng dụng công nghệ vào nông nghiệp
thông minh (Smart Agriculture) đang trở thành xu hướng tất yếu. Các hệ thống tưới
cây tự động ra đời với mục tiêu tối ưu hóa quy trình tưới, giúp nông dân giảm bớt gánh
nặng lao động, tiết kiệm chi phí và nâng cao hiệu quả sản xuất. Tuy nhiên, các hệ
thống này cần phải có khả năng giám sát linh hoạt và điều khiển từ xa để người dùng
có thể can thiệp kịp thời khi cần thiết.
2. Mục tiêu của đề tài
Đề tài "Hệ thống tưới cây tự động sử dụng ESP32" được thực hiện với các mục
tiêu cụ thể sau:
- Thiết kế và thi công hệ thống phần cứng: Xây dựng một mô hình hệ thống tưới
cây tự động hoàn chỉnh, sử dụng vi điều khiển ESP32, kết hợp với các cảm biến
độ ẩm đất, cảm biến mực nước và module điều khiển bơm nước.
- Phát triển chương trình nhúng: Lập trình cho vi điều khiển ESP32 để tự động
hóa quy trình tưới cây dựa trên dữ liệu từ các cảm biến, đồng thời đảm bảo hoạt
động ổn định và chính xác của hệ thống.
- Xây dựng giải pháp giám sát và điều khiển từ xa: Tích hợp hệ thống với nền
tảng Blynk, cho phép người dùng theo dõi các thông số môi trường (nhiệt độ,
độ ẩm) và tình trạng của hệ thống (mực nước, trạng thái bơm) thông qua ứng
dụng trên điện thoại di động hoặc web.
- Kiểm tra và đánh giá hiệu quả: Tiến hành thử nghiệm hệ thống trong môi
trường thực tế để đánh giá tính khả thi, độ tin cậy và hiệu quả hoạt động, từ đó
đưa ra những cải tiến và hướng phát triển trong tương lai.
Đề tài này không chỉ là một bài tập lớn của môn học Hệ Nhúng mà còn là một
dự án thực tế, giúp người học củng cố kiến thức lý thuyết và rèn luyện kỹ năng thực
hành, góp phần tạo ra một sản phẩm công nghệ có ý nghĩa ứng dụng cao trong đời
sống.

6
CHƯƠNG 2: CƠ SỞ LÝ THUYẾT
1. Tổng quan về hệ nhúng
Hình 1.1. Hệ nhúng
Hệ nhúng (embedded system) là một hệ thống máy tính được thiết kế để thực hiện một
hoặc một vài nhiệm vụ chuyên biệt trong một hệ thống lớn hơn. Khác với máy tính đa
chức năng như PC, hệ nhúng thường có những yêu cầu về hiệu suất, độ tin cậy và hạn
chế tài nguyên. Ví dụ, một hệ nhúng có thể là một bộ điều khiển trong lò vi sóng, máy
giặt, xe ô tô, hoặc thiết bị y tế. Hệ nhúng thường không được sử dụng như một máy tính
độc lập mà nó sẽ là một phần không thể tách rời của sản phẩm hoặc thiết bị mà nó điều
khiển.
Các thành phần chính của một hệ nhúng bao gồm:
Vi xử lý (Processor): Đây là thành phần chính thực hiện các lệnh và điều khiển
toàn bộ hệ nhúng. Có thể là vi điều khiển (microcontroller) hoặc vi xử lý
(microprocessor), tùy thuộc vào yêu cầu của hệ nhúng.
Bộ nhớ (Memory): Bao gồm bộ nhớ ROM (lưu trữ chương trình) và RAM
(lưu trữ tạm thời dữ liệu trong quá trình xử lý).
Thiết bị ngoại vi (Peripherals): Các thiết bị ngoại vi có thể là cảm biến, màn
hình, nút nhấn, mô-đun giao tiếp không dây (Wi-Fi, Bluetooth) và các thiết bị
đầu vào/đầu ra khác kết nối với vi xử lý.

7
Phần mềm nhúng (Embedded Software): Phần mềm này được lập trình để điều
khiển các thành phần của hệ nhúng và thực hiện nhiệm vụ chính của hệ nhúng.
Phần mềm thường được tối ưu hóa về dung lượng và hiệu năng.
Các thiết bị đầu vào/đầu ra (I/O Devices): Các cổng kết nối hoặc thiết bị cho
phép hệ nhúng tương tác với môi trường xung quanh, như nút nhấn, relay,
hoặc màn hình.
2. Vi điều khiển ESP32
ESP32 là một vi điều khiển giá rẻ, tiêu thụ năng lượng thấp với khả năng tích
hợp Wi-Fi và Bluetooth. Được sản xuất bởi công ty Espressif Systems, ESP32 là một
lựa chọn phổ biến cho các dự án IoT (Internet of Things) nhờ vào những ưu điểm nổi
bật sau:
Hiệu năng cao: ESP32 sử dụng bộ xử lý lõi kép Tensilica Xtensa LX6, cho
phép thực hiện các tác vụ phức tạp một cách hiệu quả.
Kết nối không dây: Tích hợp Wi-Fi chuẩn 802.11 b/g/n và Bluetooth 4.2 LE,
giúp ESP32 dễ dàng kết nối với internet và các thiết bị khác, đóng vai trò là trung tâm
điều khiển và giám sát từ xa.
Nhiều chân GPIO: Cung cấp nhiều chân GPIO (General Purpose Input/Output),
cho phép kết nối và điều khiển đa dạng các loại cảm biến, module và thiết bị ngoại vi.

8
Tiêu thụ năng lượng thấp: Hỗ trợ nhiều chế độ ngủ (sleep mode), giúp tiết kiệm
năng lượng, phù hợp cho các ứng dụng sử dụng pin.
Trong đề tài này, ESP32 được sử dụng làm bộ não trung tâm, chịu trách nhiệm
thu thập dữ liệu từ các cảm biến, xử lý logic điều khiển và truyền dữ liệu lên nền tảng
đám mây Blynk.
3. Cảm biến độ ẩm đất
Cảm biến độ ẩm đất là thiết bị dùng để đo lường lượng nước có trong đất. Cảm
biến này hoạt động dựa trên nguyên lý đo điện trở hoặc điện dung của đất.
Cấu tạo và nguyên lý hoạt động: Cảm biến thường có hai thanh kim loại song
song được cắm vào đất. Điện trở giữa hai thanh này sẽ thay đổi tùy thuộc vào độ ẩm
của đất. Đất càng ẩm, điện trở càng thấp và ngược lại. Cảm biến sẽ chuyển đổi giá trị
điện trở này thành một tín hiệu điện áp analog, được vi điều khiển đọc và xử lý.
Ứng dụng trong đề tài: Dữ liệu từ cảm biến này là yếu tố đầu vào quan trọng để
hệ thống quyết định có nên bật máy bơm để tưới cây hay không.
4. Cảm biến mực nước
Cảm biến mực nước được sử dụng để phát hiện và đo mức chất lỏng. Cảm biến
sử dụng trong đề tài có thể là loại cảm biến điện dung hoặc điện trở, với các vạch cảm
ứng để xác định mức nước.

9
Cấu tạo và nguyên lý hoạt động: Cảm biến có nhiều vạch dẫn điện, khi ngâm vào nước,
các vạch này sẽ tạo thành một mạch điện có điện trở thay đổi. Mức nước càng cao, số
vạch được ngâm càng nhiều, tín hiệu analog trả về càng lớn.
Ứng dụng trong đề tài: Cảm biến này đóng vai trò an toàn quan trọng. Hệ thống
sẽ kiểm tra mực nước bể chứa trước khi tưới. Nếu mực nước quá thấp, hệ thống sẽ
không bật bơm để tránh làm hỏng bơm và sẽ phát tín hiệu cảnh báo.
5. Relay Module
Relay là một công tắc điện tử hoặc công tắc cơ điện, được điều khiển bằng một
tín hiệu điện áp thấp để đóng hoặc mở một mạch điện có điện áp cao hơn.
Cấu tạo và nguyên lý hoạt động: Relay gồm một cuộn dây nam châm điện và
một hoặc nhiều tiếp điểm. Khi có dòng điện chạy qua cuộn dây, nó tạo ra từ trường hút
các tiếp điểm lại, làm thay đổi trạng thái của mạch điện (đóng hoặc mở).
Ứng dụng trong đề tài: Module Relay được sử dụng để điều khiển máy bơm
nước mini. Tín hiệu từ chân GPIO của ESP32 (có điện áp 3.3V) sẽ kích hoạt relay, từ
đó bật hoặc tắt nguồn điện 9V cung cấp cho máy bơm. Điều này giúp bảo vệ ESP32
khỏi dòng điện cao của máy bơm.
6. Nền tảng Blynk
Blynk là một nền tảng IoT (Internet of Things) cho phép người dùng xây dựng
giao diện điều khiển và giám sát các thiết bị điện tử từ xa một cách dễ dàng.
Các thành phần chính:
- Blynk Server: Máy chủ lưu trữ dữ liệu và xử lý các yêu cầu từ ứng dụng di
động và thiết bị nhúng.
- Blynk App: Ứng dụng trên điện thoại di động hoặc web, nơi người dùng có thể
tạo giao diện (dashboard) bằng cách kéo và thả các widget (nút bấm, thanh
trượt, biểu đồ, v.v.).
- Blynk Library: Thư viện code được tích hợp vào chương trình nhúng (trên
ESP32), cho phép thiết bị giao tiếp với Blynk Server.
Ứng dụng trong đề tài:
- Giám sát: Gửi dữ liệu về nhiệt độ, độ ẩm, mực nước lên Blynk App để hiển thị
trên các biểu đồ.

10
- Điều khiển: Sử dụng các nút bấm trên Blynk App để điều khiển trạng thái của
máy bơm (tưới thủ công).
- Cảnh báo: Gửi thông báo đến điện thoại người dùng khi có sự cố, ví dụ như
mực nước bể chứa quá thấp.

11
CHƯƠNG 3: THIẾT KẾ HỆ THỐNG
1. Giới thiệu
Việc thiết kế một hệ thống nhúng đòi hỏi sự kết hợp chặt chẽ giữa phần cứng và
phần mềm, nhằm đảm bảo các thành phần hoạt động đồng bộ và hiệu quả. Trong đề tài
này, hệ thống tưới cây tự động được thiết kế với mục tiêu tạo ra một giải pháp toàn
diện, không chỉ đáp ứng được yêu cầu tự động hóa mà còn tích hợp khả năng giám sát
và điều khiển từ xa. Thiết kế hệ thống được chia thành hai phần chính: thiết kế phần
cứng, bao gồm việc lựa chọn và kết nối các linh kiện điện tử; và thiết kế phần mềm,
bao gồm việc xây dựng logic điều khiển và giao tiếp dữ liệu. Mục tiêu cuối cùng là tạo
ra một hệ thống hoạt động ổn định, tin cậy và dễ dàng sử dụng cho người dùng.
2. Sơ đồ khối hệ thống
Hệ thống tưới cây tự động được thiết kế theo mô hình điều khiển vòng kín, với
các khối chức năng được kết nối và phối hợp với nhau. Sơ đồ khối tổng quan của hệ
thống bao gồm:
Khối đầu vào (Input): Gồm các cảm biến chịu trách nhiệm thu thập dữ liệu từ
môi trường.
Cảm biến độ ẩm đất: Đo lường độ ẩm của đất.
Cảm biến mực nước: Kiểm tra mực nước trong bể chứa.
Khối xử lý trung tâm (Controller): Gồm vi điều khiển ESP32, nhận dữ liệu từ các
cảm biến, xử lý logic điều khiển và đưa ra các quyết định.
Khối đầu ra (Output): Gồm các thiết bị phản hồi và điều khiển. Bơm
nước mini và Relay: Thực hiện việc tưới cây khi cần thiết.
Màn hình LCD 16x2: Hiển thị trực tiếp các thông số môi trường và trạng thái hệ
thống.
Khối giao tiếp (Communication): Gồm module Wi-Fi tích hợp trên ESP32, chịu
trách nhiệm kết nối với mạng internet.
Khối giám sát và điều khiển từ xa: Gồm nền tảng Blynk, cho phép người dùng
theo dõi dữ liệu và điều khiển hệ thống thông qua ứng dụng trên điện thoại hoặc web.

12
Hình 1: Sơ đồ khối tổng quan của hệ thống
3. Phần cứng hệ thống
Hệ thống sử dụng các linh kiện phần cứng chính được lựa chọn dựa trên yêu cầu
về chức năng, chi phí và tính khả dụng. Các thành phần này bao gồm:
Vi điều khiển ESP32:
- Chức năng: Là bộ xử lý trung tâm, điều phối toàn bộ hoạt động của hệ thống.
ESP32 thực hiện đọc dữ liệu từ cảm biến, xử lý logic điều khiển, và giao tiếp
với nền tảng Blynk qua Wi-Fi.
- Thông số: Sử dụng module ESP32-WROOM-32 với bộ xử lý lõi kép, tích hợp
Wi-Fi và Bluetooth.
Cảm biến độ ẩm đất:
- Chức năng: Đo lường độ ẩm của đất, cung cấp dữ liệu đầu vào quan trọng cho
việc quyết định tưới tự động.
- Thông số: Cảm biến sử dụng phương pháp đo điện dung để tránh bị ăn mòn,
cho kết quả chính xác và bền bỉ hơn so với cảm biến điện trở.
Cảm biến mực nước:
- Chức năng: Phát hiện và đo lường mức nước trong bể chứa. Chức năng chính là
để đảm bảo an toàn cho máy bơm và thông báo khi hết nước.
- Thông số: Cảm biến có nhiều vạch cảm ứng, trả về giá trị analog.
Cảm biến nhiệt độ và độ ẩm DHT11:

13
- Chức năng: Cung cấp thông số nhiệt độ và độ ẩm không khí. Dữ liệu này được
sử dụng trong logic tưới tự động (ví dụ: tưới khi nhiệt độ cao) và được gửi lên
Blynk để giám sát.
- Thông số: Cảm biến có độ chính xác tương đối, phù hợp cho các ứng dụng dân
dụng.
Relay Module 1 kênh:
- Chức năng: Hoạt động như một công tắc điện tử, cho phép ESP32 điều khiển
bật/tắt máy bơm mini một cách an toàn. Relay tách biệt mạch điện áp thấp của
ESP32 với mạch điện áp cao của máy bơm.
- Thông số: Relay 5V với khả năng chịu tải phù hợp cho bơm nước mini.
Bơm nước mini / Van điện từ:
- Chức năng: Thực hiện việc tưới nước. Trong đề tài này, có thể sử dụng bơm
nước mini để tạo dòng chảy hoặc van điện từ để mở/đóng dòng nước.
- Thông số: Sử dụng nguồn điện 9V, được điều khiển thông qua Relay.
Màn hình LCD 16x2:
- Chức năng: Hiển thị trực tiếp các thông số môi trường (nhiệt độ, độ ẩm), mực
nước và trạng thái hoạt động của máy bơm.
- Thông số: Màn hình LCD 16x2 với giao tiếp I2C, giúp tiết kiệm chân GPIO của
ESP32.
Các thành phần khác:
- Breadboard, dây nối: Dùng để kết nối các linh kiện.
- Nguồn điện: Sử dụng nguồn 5V cho ESP32 và các cảm biến, nguồn 9V cho
máy bơm.

14
4. Sơ đồ nguyên lý
Sơ đồ nguyên lý (schematic diagram) là bản vẽ chi tiết thể hiện cách thức các
linh kiện điện tử được kết nối với nhau để tạo thành mạch điện hoàn chỉnh. Dựa trên
các linh kiện đã được lựa chọn, sơ đồ nguyên lý được thiết kế như hình sau. Sơ đồ này
là cơ sở để tiến hành lắp ráp mạch điện trên breadboard hoặc PCB.
Hình 2: Sơ đồ nguyên lý của hệ thống (bản vẽ kỹ thuật)
Hình 3: Sơ đồ kết nối trên Breadboard (dạng thực tế)

15
5. Kết nối phần cứng ESP32
Để hệ thống hoạt động chính xác, việc kết nối các linh kiện với ESP32 phải
tuân thủ theo sơ đồ mạch đã thiết kế. Các kết nối chi tiết như sau:
Cảm biến DHT11:
- Chân VCC của DHT11 được nối với chân 3V3 của ESP32.
- Chân GND của DHT11 được nối với chân GND của ESP32.
- Chân Data của DHT11 được nối với chân GPIO 14 của ESP32.
Cảm biến độ ẩm đất:
- Chân VCC của cảm biến được nối với chân 3V3 hoặc 5V của ESP32.
- Chân GND của cảm biến được nối với chân GND của ESP32.
- Chân Signal của cảm biến được nối với một chân ADC của ESP32 (ví dụ:
GPIO 35).
Cảm biến mực nước:
- Chân VCC của cảm biến được nối với chân 3V3 hoặc 5V của ESP32.
- Chân GND của cảm biến được nối với chân GND của ESP32.
- Chân Signal của cảm biến được nối với chân GPIO 34 của ESP32.
Relay Module:
- Chân VCC của Relay được nối với chân 5V của ESP32.
- Chân GND của Relay được nối với chân GND của ESP32.
- Chân IN (hoặc Signal) của Relay được nối với chân GPIO 26 của ESP32.
Màn hình LCD 16x2:
- Chân VCC của LCD được nối với chân 5V của ESP32.
- Chân GND của LCD được nối với chân GND của ESP32.
- Chân SDA của LCD được nối với chân GPIO 21 của ESP32.
- Chân SCL của LCD được nối với chân GPIO 22 của ESP32.
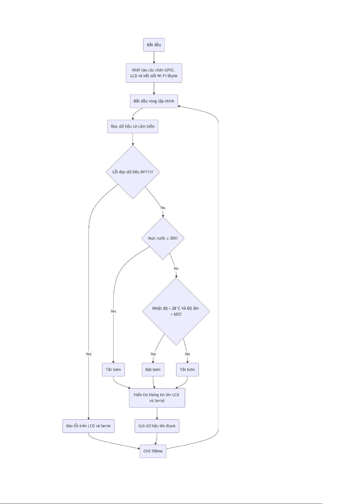
6. Phần mềm hệ thống
Phần mềm hệ thống được phát triển bằng ngôn ngữ C/C++ trong môi trường
Arduino IDE. Mục tiêu là xây dựng một chương trình điều khiển logic của hệ thống,
thu thập dữ liệu, và giao tiếp với nền tảng Blynk.

16

17
Ngôn ngữ lập trình và thư viện:
- Ngôn ngữ lập trình C/C++:
+ Môi trường phát triển: Arduino IDE.
+ Mục đích: Sử dụng để viết chương trình chính cho vi điều khiển ESP32,
xử lý dữ liệu từ cảm biến, thực thi logic điều khiển và giao tiếp với các thiết bị ngoại vi.
- Thư viện WiFi.h:
+ Mục đích: Cung cấp các hàm để quản lý kết nối Wi-Fi cho ESP32, cho
phép thiết bị kết nối với mạng internet và Blynk Server.
- Thư viện BlynkSimpleEsp32.h:
+ Mục đích: Là cầu nối để ESP32 giao tiếp với nền tảng Blynk. Thư viện
này giúp gửi dữ liệu từ ESP32 lên Blynk App và nhận các lệnh điều khiển từ người
dùng.
- Thư viện DHT.h:
+ Mục đích: Cung cấp các hàm để đọc dữ liệu từ cảm biến nhiệt độ và độ
ẩm DHT11.
- Thư viện LiquidCrystal_I2C.h:
+ Mục đích: Giúp ESP32 giao tiếp với màn hình LCD 16x2 thông qua
giao thức I2C, giúp việc hiển thị thông tin trở nên đơn giản hơn.
- Các thư viện tiêu chuẩn:
+ Wire.h: Thư viện cho giao tiếp I2C, cần thiết để làm việc với màn hình
LCD.
7. Tính năng hệ thống
Hệ thống tưới cây tự động được thiết kế với các tính năng chính sau đây nhằm
đáp ứng đầy đủ yêu cầu của đề tài:
Tự động hóa tưới cây: Hệ thống tự động đo độ ẩm của đất. Dựa trên giá trị độ
ẩm thu được, kết hợp với các điều kiện khác như nhiệt độ môi trường, hệ thống sẽ tự
động quyết định có bật máy bơm để tưới cây hay không. Điều này giúp tối ưu hóa
lượng nước tưới, tránh lãng phí.
Giám sát và cảnh báo mực nước: Cảm biến mực nước trong bể chứa được sử
dụng để kiểm tra lượng nước. Nếu mực nước xuống dưới một ngưỡng an toàn (ví dụ:

18
30%), hệ thống sẽ tự động ngừng việc tưới cây để bảo vệ máy bơm và sẽ gửi cảnh báo
đến người dùng thông qua ứng dụng Blynk.
Điều khiển thủ công: Người dùng có thể sử dụng giao diện trên ứng dụng
Blynk để bật/tắt máy bơm một cách thủ công. Tính năng này hữu ích trong trường hợp
người dùng muốn tưới cây bất kể các điều kiện môi trường có đáp ứng hay không.
Hiển thị thông số trực quan: Màn hình LCD 16x2 được tích hợp để hiển thị các
thông số quan trọng như nhiệt độ, độ ẩm không khí và mực nước. Đồng thời, trạng thái
của máy bơm (ON/OFF) cũng được hiển thị, giúp người dùng dễ dàng theo dõi tình
trạng hoạt động của hệ thống ngay tại chỗ.
Giám sát từ xa qua Blynk: Hệ thống kết nối với nền tảng Blynk qua Wi-Fi, cho
phép người dùng theo dõi các thông số môi trường (nhiệt độ, độ ẩm) và trạng thái của
hệ thống (mực nước, trạng thái bơm) một cách trực quan trên điện thoại hoặc web.
Ghi nhận dữ liệu: Các thông số môi trường được gửi lên Blynk có thể được lưu
trữ và hiển thị dưới dạng biểu đồ, giúp người dùng có cái nhìn tổng quan về sự thay
đổi của môi trường theo thời gian.
8. Phạm vi ứng dụng
Hệ thống tưới cây tự động sử dụng ESP32 được thiết kế với mục đích đáp ứng
nhu cầu chăm sóc cây trồng trong nhiều môi trường khác nhau, từ quy mô nhỏ đến quy
mô vừa. Với các tính năng tự động và khả năng giám sát từ xa, hệ thống có thể được
ứng dụng trong các trường hợp sau:
Vườn cây gia đình: Hệ thống đặc biệt phù hợp cho các gia đình bận rộn, không
có nhiều thời gian chăm sóc cây cảnh hoặc vườn rau nhỏ. Hệ thống sẽ đảm bảo cây
luôn được tưới đủ nước, giúp cây phát triển tốt ngay cả khi chủ nhà đi vắng.
Vườn ươm, nhà kính mini: Giúp duy trì độ ẩm đất và môi trường ổn định cho
các cây non hoặc cây cần chế độ chăm sóc đặc biệt. Tính năng giám sát từ xa qua
Blynk cho phép người quản lý kiểm tra và điều chỉnh các thông số từ bất cứ đâu.
Các mô hình trồng rau sạch, thủy canh: Hệ thống có thể được tinh chỉnh để
kiểm soát lượng nước và chất dinh dưỡng, từ đó nâng cao chất lượng sản phẩm và
giảm thiểu công sức lao động.
Các dự án giáo dục và nghiên cứu: Đây là một mô hình thực tế, dễ dàng lắp đặt
và lập trình, rất phù hợp cho sinh viên hoặc các nhà nghiên cứu trong việc tìm hiểu và
phát triển các ứng dụng IoT trong nông nghiệp.
Bấm Tải xuống để xem toàn bộ.