



















Preview text:
KỸ NĂNG NGHIÊN CỨU KHOA
HỌC: HÀNH TRANG SINH VIÊN THỜI ĐẠI MỚI
Kỹ năng nghiên cứu cơ bản
Tư duy Sáng tạo & Chủ động
Là khóa học cốt lõi trong chương
Nghiên cứu khoa học thúc đẩy sinh
trình đào tạo, trang bị phương pháp
viên học tập chủ động, tư duy phân luận vững chắc.
tích và sáng tạo giải pháp. Làm chủ Quy trình
Bài nói chuyện hôm nay sẽ trình bày
khái quát từng bước để bạn tự tin
thực hiện một công trình nghiên cứu khoa học.
NGUYỄN DUY TÂM - HUIT
MỤC TIÊU BUỔI HỌC: ĐỊNH HƯỚNG TƯ DUY NGHIÊN CỨU
Sau nội dung hôm nay, kỳ vòng trang bị những kiến thức và kỹ năng then chốt sau:
Nắm được Quy trình nghiên cứu và các kỹ năng ứng dụng
Xác định Vấn đề Cốt lõi
Hiểu và áp dụng quy trình nghiên cứu khoa học theo các mô hình chuẩn
Biết cách xác định, xây dựng vấn đề, mục tiêu và câu hỏi nghiên cứu một
(Naresh Malhotra / Churchill).
cách rõ ràng, khả thi. Xây dựng Mô hình Phát triển Tư duy
Lựa chọn phương pháp nghiên cứu phù hợp, xây dựng mô hình lý thuyết và Phát triển tư duy phản biện, sáng tạo và thực hành đạo đức trong nghiên
xử lý dữ liệu sơ cấp/thứ cấp. cứu học thuật.
MINI QUIZ KHỞI ĐỘNG: KIỂM TRA KIẾN THỨC NỀN
Mục tiêu của nghiên cứu khoa
Giả thuyết nghiên cứu là gì?
Bước đầu tiên trong quy trình học là gì? nghiên cứu là gì?
(Một câu trả lời dự kiến cho câu hỏi
(Tìm kiếm tri thức mới, giải quyết vấn
nghiên cứu, cần được kiểm chứng bằng
(Xác định vấn đề và mục tiêu nghiên
đề thực tiễn, xác nhận hoặc bác bỏ lý dữ liệu) cứu) thuyết hiện có)
Công cụ thu thập dữ liệu sơ cấp là gì?
Kỹ năng nào quan trọng nhất với nhà nghiên cứu trẻ?
(Bảng hỏi khảo sát, phỏng vấn chuyên sâu, quan sát thực tế...)
(Kỹ năng tư duy phản biện, quản lý thời gian, đọc tài liệu, và viết học thuật)
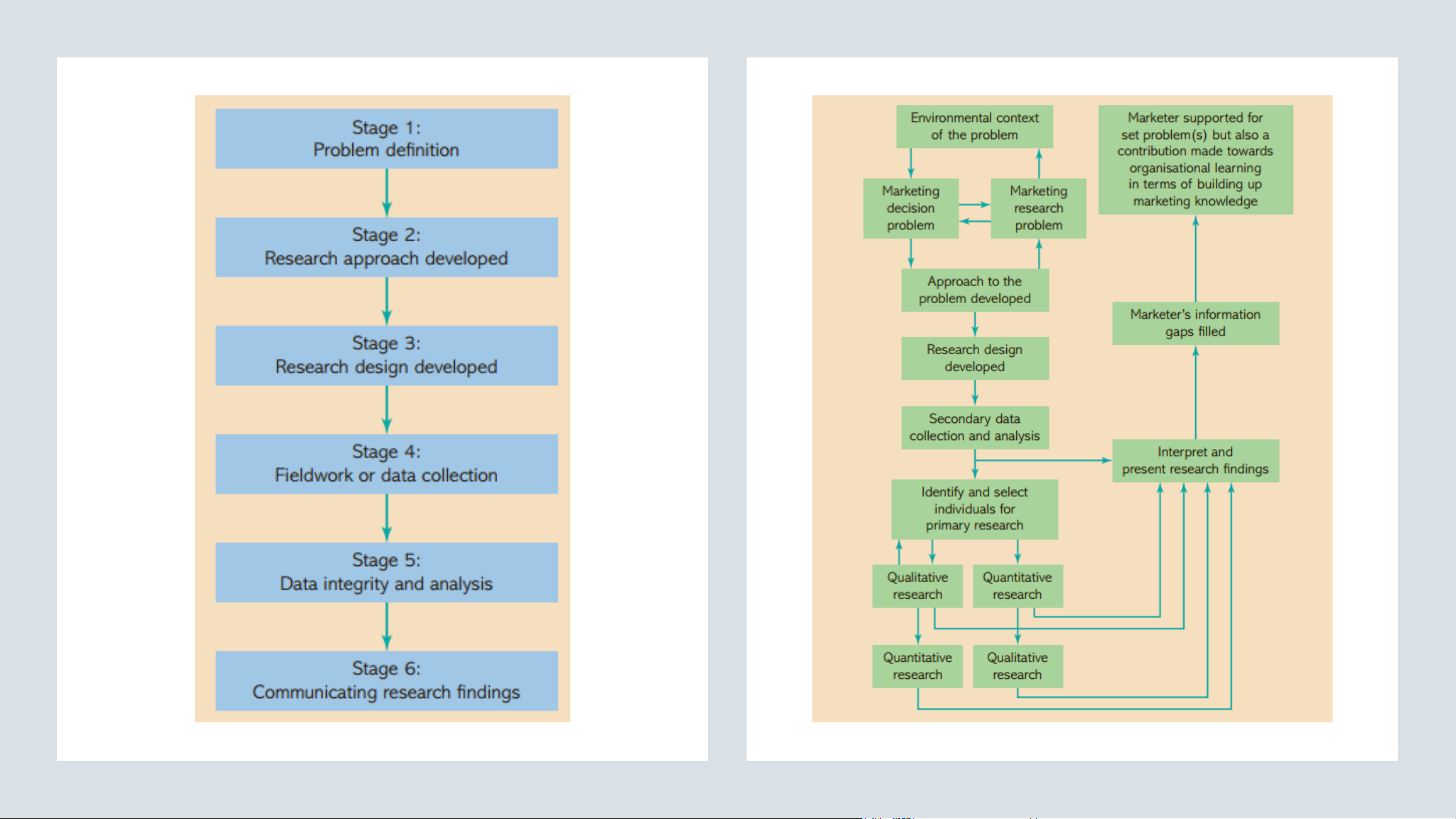
QUY TRÌNH NGHIÊN CỨU (NARESH MALHOTRA, 2020)
BƯỚC 1: XÁC ĐỊNH VẤN ĐỀ CỐT LÕI
• Quan sát và Phát hiện Vấn đề: Nhận diện các khoảng trống
tri thức, mâu thuẫn hoặc thách thức trong thực tế xã hội/kinh tế.
• Đặt Câu hỏi Nghiên cứu: Xây dựng câu hỏi rõ ràng (What,
How, Why), cụ thể, có thể đo lường được và nằm trong khả năng giải quyết.
• Chuyển hóa Mục tiêu: Biến câu hỏi thành mục tiêu nghiên
cứu (Ví dụ: "Mục tiêu là tìm hiểu các yếu tố ảnh hưởng...") 11/12/2025
KỸ NĂNG THEN CHỐT CHO BƯỚC 1
Việc xác định vấn đề nghiên cứu cần sự kết hợp của Tư duy Phân tích và Khả năng Thực tiễn.
Kỹ năng Quan sát & Phản biện
Kỹ năng Viết Câu hỏi Sắc bén
Xác định Phạm vi Khả thi
Luôn đặt câu hỏi "Tại sao?" và "Liệu có
Câu hỏi phải cụ thể, tránh chung
Đề tài phải phù hợp với nguồn lực
cách nào tốt hơn?". Phát hiện các khía
chung, hướng thẳng vào mối quan hệ
(thời gian, tài chính, kiến thức) của
cạnh chưa được giải quyết.
giữa các biến số. sinh viên.
Ví dụ Thực tiễn: Nhận thấy sinh viên ít đọc tài liệu tiếng Anh → đặt câu hỏi: "Yếu tố nào (như thái độ, động lực, năng lực tiếng Anh,
hoặc hỗ trợ từ giảng viên) ảnh hưởng mạnh mẽ nhất đến thói quen đọc tài liệu tiếng Anh của sinh viên UEL?"
BƯỚC 2: TỔNG QUAN LÝ THUYẾT & XÂY DỰNG MÔ HÌNH
Đọc hiểu và Tổng hợp Kết quả
Tìm kiếm Tài liệu Đáng tin cậy
Hệ thống hóa các nghiên cứu đã có. Xác định những lỗ hổng (gaps) mà
Tập trung vào các nguồn học thuật uy tín (tạp chí khoa học, sách
nghiên cứu của bạn sẽ lấp đầy.
chuyên khảo, kỷ yếu hội thảo quốc tế).
Thiết lập Giả thuyết Nghiên cứu
Xây dựng Mô hình Lý thuyết
Đưa ra các dự đoán cụ thể về mối quan hệ nhân quả/tương quan giữa
Vẽ sơ đồ các mối quan hệ giữa các khái niệm (biến độc lập, biến phụ
các biến trong mô hình.
thuộc) dựa trên nền tảng lý thuyết đã tổng quan.
CÔNG CỤ HỖ TRỢ VÀ KỸ NĂNG HỌC THUẬT
Để thực hiện Tổng quan Lý thuyết hiệu quả, sinh viên cần làm chủ các công cụ và quy tắc trích dẫn.
Sử dụng Công cụ Tìm kiếm Chuyên biệt
Kỹ năng Đọc và Ghi chú Hệ thống
Tận dụng Google Scholar, Scopus, Web of Science,..
Sử dụng kỹ thuật đọc lướt (skimming) và đọc sâu
để tiếp cận các bài báo có Peer-Reviewed chất
(scanning). Ghi chú tóm tắt phương pháp và kết lượng cao.
quả chính của từng nghiên cứu.
Trích dẫn và Tham khảo Chuẩn mực
Quản lý Tài liệu Chuyên nghiệp
Áp dụng đúng chuẩn APA, Harvard, hoặc
Sử dụng các phần mềm như EndNote X, Mendeley
Vancouver theo yêu cầu của khoa, trường. Tránh
hoặc các phần mềm tương tự để lưu trữ, sắp xếp, đạo văn.
và tự động tạo danh mục tài liệu tham khảo.
BƯỚC 2: MINH HỌA VỀ MÔ HÌNH & GIẢ THUYẾT
Mô hình hóa giúp hình dung mối quan hệ giữa các khái niệm trước khi tiến hành thu thập dữ liệu. Mức độ hỗ trợ
Động lực học tập Kết quả học tập
Biến Phụ thuộc (Y)
Động lực học tập của sinh viên (Kết quả Biến Độc lập (X)
được dự đoán hoặc bị ảnh hưởng).
Mức độ hỗ trợ học tập từ giảng viên (Ví
dụ: sự hướng dẫn, phản hồi kịp thời). Giả thuyết (H1)
Hỗ trợ học tập tích cực của giảng viên có
tương quan thuận chiều và tác động đáng
kể đến động lực học tập của sinh viên.
BƯỚC 3: THIẾT KẾ NGHIÊN CỨU
Thiết kế nghiên cứu chi tiết quyết định cách thức bạn sẽ thu thập dữ liệu
và trả lời câu hỏi nghiên cứu một cách có hệ thống.
Loại hình Nghiên cứu Xác định Mẫu Công cụ Đo lường
Lựa chọn giữa định tính (thăm dò, hiểu
Xác định tổng thể nghiên cứu, tính
Thiết kế bảng hỏi hoặc hướng dẫn
sâu) và định lượng (đo lường, kiểm
toán cỡ mẫu phù hợp và chọn phương
phỏng vấn để thu thập dữ liệu, đảm
định giả thuyết) dựa trên mục tiêu
pháp chọn mẫu tối ưu.
bảo công cụ có tính khách quan và độ nghiên cứu. tin cậy cao.
KỸ NĂNG CẦN CÓ: LÀM CHỦ PHƯƠNG PHÁP LUẬN
Thiết kế nghiên cứu đòi hỏi sự hiểu biết vững chắc về các loại hình và kỹ thuật lấy mẫu.
Tính Toán Cỡ Mẫu Chính xác
Phân biệt Loại hình Nghiên cứu
Sử dụng công thức thống kê như Slovin hoặc G*Power để xác định
Hiểu rõ mục đích của nghiên cứu mô tả (what), khám phá
cỡ mẫu tối thiểu, đảm bảo kết quả có thể đại diện cho tổng thể.
(how/why), và nhân quả (cause-effect) để chọn phương pháp phân tích phù hợp.
Thực hiện Pilot Test
Thiết Kế Bảng Hỏi Tối ưu
Tiến hành khảo sát thử nghiệm với một nhóm nhỏ (khoảng 20-30
Đảm bảo câu hỏi rõ ràng, không thiên vị, ngắn gọn và có tính
mẫu) để phát hiện và chỉnh sửa các lỗi trong bảng hỏi trước khi
logic, trình bày theo một trật tự khoa học.
khảo sát chính thức.
MINH HỌA THIẾT KẾ MẪU VÀ
PHƯƠNG PHÁP CHỌN MẪU
Một nghiên cứu định lượng cần một cỡ mẫu đủ lớn và có tính đại diện cao để
kết quả được chấp nhận rộng rãi.
~10.000 370 Phân tầng Tổng thể Cỡ Mẫu Đề nghị Phương pháp Chọn Mẫu
Toàn bộ sinh viên trong
Số lượng mẫu tối thiểu
phạm vi nghiên cứu (ví
cần thiết, tính toán dựa
Chọn mẫu ngẫu nhiên
dụ: Sinh viên trường
trên công thức Slovin
phân tầng (theo Khoa, UEL).
với sai số cho phép
Khóa học) để đảm bảo e=0.05.
tính đại diện đồng đều.
BƯỚC 4: THU THẬP DỮ LIỆU - TỪ LÝ THUYẾT ĐẾN THỰC TIỄN
Quá trình thu thập dữ liệu là khâu cần sự tỉ mỉ và chuẩn bị
kỹ lưỡng để đảm bảo chất lượng dữ liệu đầu vào.
1. Chuẩn bị Công cụ: Hoàn tất bảng hỏi (online/offline) và
chuẩn bị kế hoạch chi tiết về thời gian, địa điểm, và nhân sự.
2. Giao Tiếp và Đạo Đức: Tiếp cận đối tượng khảo sát một
cách lịch sự, giải thích mục đích nghiên cứu, đảm bảo
tính tự nguyện tham gia và cam kết bảo mật thông tin.
3. Kiểm soát Sai lệch: Giám sát chặt chẽ quá trình khảo sát
để giảm thiểu sai sót do người thu thập hoặc người trả lời.
4. Đảm bảo Độ chính xác: Kiểm tra chéo ngay sau khi thu
thập để đảm bảo dữ liệu đầy đủ và hợp lệ.
KỸ NĂNG CẦN CÓ: THU THẬP VÀ GHI CHÉP HIỆU QUẢ
Kỹ năng mềm và sự cẩn trọng là chìa khóa để thu thập được dữ liệu chất lượng cao,
đặc biệt trong các nghiên cứu định tính.
Phỏng vấn & Khảo sát
Lưu trữ & Kiểm tra Lỗi
Quan sát Phi ngôn ngữ
Kỹ năng đặt câu hỏi, lắng nghe chủ
Thiết lập quy trình ghi chép, sao lưu
Trong nghiên cứu định tính (phỏng
động và phản hồi linh hoạt trong quá
dữ liệu và kiểm soát nghiêm ngặt các
vấn, quan sát), khả năng nhận diện và
trình phỏng vấn cá nhân hoặc nhóm
lỗi nhập liệu, giá trị thiếu hoặc không
ghi chép chi tiết các tín hiệu phi ngôn tập trung. hợp lý.
ngữ là rất quan trọng. preencoded.png
BƯỚC 5: PHÂN TÍCH DỮ LIỆU
Bước quan trọng biến dữ liệu thô thành tri thức có giá trị, cung cấp
bằng chứng thực nghiệm cho giả thuyết nghiên cứu.
Phân tích Thống kê Mô tả
Kiểm định Thang đo
Tóm tắt và trình bày các đặc điểm
Đánh giá độ tin cậy và giá trị của
cơ bản của dữ liệu (trung bình, độ
các thang đo (Cronbach's Alpha,
lệch chuẩn, tần suất). EFA, CFA). Phân tích Mối quan hệ
Xác định mức độ và dạng thức mối liên hệ giữa các biến (Tương quan, Hồi
quy Tuyến tính/Logistic).
KỸ NĂNG CẦN CÓ CHO BƯỚC 5: PHÂN TÍCH DỮ LIỆU
Làm sạch và Mã hóa Dữ liệu
Thành thạo Phần mềm Thống kê
Kỹ năng xử lý dữ liệu thiếu, dữ liệu ngoại lai và chuyển đổi biến số
Sử dụng hiệu quả các công cụ như SPSS (cho phân tích truyền
để sẵn sàng cho phân tích.
thống) và SmartPLS (cho mô hình cấu trúc tuyến tính - SEM).
Diễn giải Hệ số Thống kê
Viết nhận xét Kết quả Khoa học
Hiểu ý nghĩa của các chỉ số quan trọng như Hệ số Beta, giá trị Sig
Kết nối kết quả thống kê với cơ sở lý thuyết, đưa ra nhận định có
(p-value), và R² (hệ số xác định).
căn cứ và phù hợp với bối cảnh nghiên cứu.
VÍ DỤ MINH HỌA VỀ DIỄN GIẢI KẾT QUẢ HỒI QUY
Kết quả phân tích hồi quy cho thấy mối quan hệ nhân quả rõ ràng giữa biến độc lập (hỗ trợ học tập) và biến phụ thuộc (động lực học tập). Kết quả Thống kê
Hệ số Beta = 0.42 (Mối quan hệ dương mạnh)
Giá trị Sig < 0.05 (Mối quan hệ có ý nghĩa thống kê)
→ Giả thuyết H1 được chấp nhận.
Diễn giải ý nghĩa Thực tiễn
Kết quả cho thấy Hỗ trợ học tập ảnh hưởng tích cực đáng kể đến Động lực học tập của sinh viên.
Cụ thể: Nếu mức độ hỗ trợ học tập tăng 1 đơn vị, thì động lực học tập của sinh viên tăng 0.42 đơn vị.
BƯỚC 6: VIẾT VÀ TRÌNH BÀY KẾT QUẢ NGHIÊN CỨU
Đây là giai đoạn tổng hợp toàn bộ quy trình, đảm bảo tính học thuật, logic và khả năng
truyền đạt của công trình nghiên cứu.
Cấu trúc Báo cáo Chuẩn 1
Tuân thủ cấu trúc khoa học: Giới thiệu – Tổng quan Lý thuyết – Phương pháp –
Kết quả – Kết luận & Khuyến nghị.
Trình bày Logic & Trực quan 2
Sử dụng ngôn ngữ rõ ràng, mạch lạc, kết hợp bảng biểu, đồ thị để minh họa dữ
liệu một cách hiệu quả.
Đạo đức Nghiên cứu 3
Tôn trọng nguồn thông tin, trích dẫn chính xác theo các quy chuẩn (APA, MLA) để tránh đạo văn.
KỸ NĂNG NÂNG CAO CHO BƯỚC 6: BÁO CÁO KHOA HỌC
1 Phong cách Viết Học thuật
2 Chuẩn hóa Bảng và Biểu đồ
Viết ngắn gọn, khách quan, sử dụng thuật ngữ chuyên môn
Đảm bảo tất cả các hình ảnh, bảng biểu tuân thủ quy định
chính xác và xây dựng các đoạn văn có cấu trúc chặt chẽ.
về định dạng, chú thích và tham chiếu chéo trong văn bản.
3 Đối chiếu Kết quả
4 Đề xuất Hàm ý Thực tiễn
So sánh và thảo luận kết quả tìm được với các nghiên cứu
Rút ra các hàm ý quản lý, chính sách, hoặc giáo dục cụ thể
tiền đề, nhấn mạnh những điểm mới và khác biệt.
và khả thi từ phát hiện nghiên cứu.
PHÁT TRIỂN NĂNG LỰC NGHIÊN CỨU TOÀN DIỆN
Nghiên cứu khoa học không chỉ là một quá trình mà còn là cơ hội để
trau dồi các kỹ năng thiết yếu trong kỷ nguyên số.
Tư duy Phản biện và Sáng
Làm việc Nhóm và Giao
Sử dụng Công cụ Hiện đại tạo tiếp Học thuật
Ứng dụng công nghệ và phần
Khả năng đặt câu hỏi sâu sắc,
Hợp tác hiệu quả với đồng nghiệp
mềm thống kê, quản lý tài liệu
đánh giá thông tin và đề xuất các
và trình bày ý tưởng phức tạp
tham khảo để tối ưu hóa quy
giải pháp hoặc góc nhìn mới.
một cách rõ ràng, thuyết phục. trình nghiên cứu.