








Preview text:
lOMoAR cPSD| 61622929
ĐẠI VIÊṬ DƯỚI TRIỀU TRẦN (1225 - 1400) I.
Khái quát bối cảnh triều đại
1. Lịch sử hình thành
Cuối thế kỉ XII, nhà Lý suy yếu: nội bộ triều đình mâu thuẫn, nhân dân sống
cơ cực; nhiều nơi dân nghèo nổi dậy đấu tranh; giặc phương Bắc lăm le xâm lược nước ta;...
Nhà Lý phải dựa vào họ Trần mới giữ được ngai vàng. Vua Lý Huệ Tông không
có con trai nên truyền ngôi cho con gái là Lý Chiêu Hoàng. Lý Chiêu Hoàng
kết hôn với Trần Cảnh và nhường ngôi cho chồng..
=> Năm 1225 vua Trần Thái Tông lên ngôi và lâp ra trị ều đại nhà Trần. Đây
được xem là triều đại lẫy lừng trong lịch sử phong kiến Việt Nam, trải qua 175
năm với 12 triều vua và thời hậu trần 7 năm có 2 đời vua.
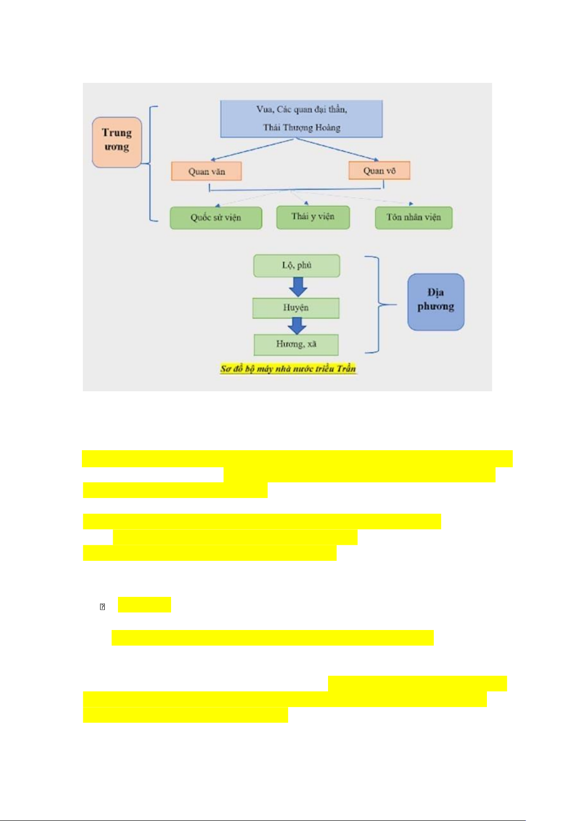
2. Bộ máy nhà nước
Bộ máy quan lại thời Trần được tổ chức theo chế độ quân chủ trung ương tập quyền.
- Đứng đầu nhà nước là vua, thời Trần thực hiện chế độ Thái thượng hoàng
(lưỡng đầu chế). Các vua thường nhường ngôi sớm cho con và tự xưng là Thái
thượng hoàng, cùng với vua (con) quản lí đất nước. - Ở trung ương:
+ Các chức quan đại thần như: quan văn, quan võ phần lớn do người họ Trần nắm giữ.
+ Nhà Trần đặt thêm một số cơ quan như Quốc sử viện (đảm nhiệm việc viết
sử), Thái y viện (coi việc chữa bệnh trong cung), Tôn nhân viện (nắm sự vụ của
họ hàng tôn thất) và một số chức quan như Hà đê sứ, Khuyến nông sứ, Đồn điền sứ,… - Ở địa phương:
+ Cả nước được chia thành 12 lộ. Đứng đầu lộ là các chức chánh, phó An phủ sứ.
+ Dưới lộ là phủ, do chức tri phủ cai quản.
+ Châu, huyện do các chức tri châu, tri huyện trông coi.
+ Dưới cùng là xã, do xã quan đứng đầu. lOMoAR cPSD| 61622929
II/ Tình hình kinh tế thời Trần: - Kinh tế:
Sau chiến tranh nhà Trần thực hiện nhiều chính sách khuyến khích sản xuất để
mở rộng diện tích nông nghiệp, vì thế diện tích nông nghiệp dần được mở rộng,
rộng công, ruộng tư, điền trang, thái ấp ngày càng nhiều.
Thủ công nghiệp phổ biến và phát triển ,hình thành các làng nghề, phường nghề
trình độ kỹ thuật và mặt hàng chất lượng cao như làng gốm Bát Tràng. Buôn
bán trong và ngoài nước được đẩy mạnh, các chợ lớn ra đời và là kênh phân
phối chủ yếu của mạng lưới thương mại. Chính trị:
Trong nước: Sau khi lên nắm chính quyền một thời gian, vào năm 1242, nhà
Trần đề ra chính sách mang tính cải cách về tổ chức hành chính. Mặc dù, trên
một số phương diện khác, nhà Trần phần lớn kế thừa triều Lý: "Xét lệ các triều
trước, định làm thông chế của quốc triều...". Nhưng về mặt tổ chức chính quyền
địa phương, nhà Trần đã cải tiến hơn. Triều Lý chia cả nước làm 24 lộ, đến thời
Trần gọn lại còn 12 lộ. Hệ thống hành chính gọn nhẹ, theo đó, sự quản lý hành
chính các cấp được chặt lOMoAR cPSD| 61622929 chẽ hơn. III/ Thành tựu:
Nói đến những thành tựu nổi bật trong 175 năm trị vì đất nước của Triều Trần
phải kể đến 3 lần chiến thắng quân Mông – Nguyên xâm lược. Đồng thời tiếp
nối những thành tựu của triều Lý trên các lĩnh vực giáo dục, văn hóa, pháp luật
… nhà Trần đã phát triển hơn nữa trên các lĩnh vực này và để lại dấu ấn sâu sắc. 1. Về giáo dục
Sau khi thành lập không lâu, nhà Trần bắt đầu thực hiện chế độ khoa cử để chọn
người tài giúp nước. Lúc đầu chỉ có những người trong hoàng tộc mới được giữ
các chức quan cấp triều đình nhưng từ đời vua Trần Anh Tông, những người
tài đức cũng được tuyển dụng vào giữ các chức vụ quan trọng này.
Lần đầu tiên, Nhà nước thành lập Quốc sử viện chuyên lo việc biên soạn
lịch sử nước nhà. Sự kiện quan trọng nhất của sử học đời Trần là việc Bảng
nhãn Lê Văn Hưu biên soạn bộ “Đại Việt sử ký” gồm 30 quyển, hoàn tất vào
năm 1272. Đây là bộ sử đầu tiên của dân tộc ta. 2. Về pháp luật
Kế thừa bộ luật Hình thư của triều Lý, đồng thời nghiên cứu pháp luật
của Trung Hoa, Triều Trần đã xây dựng nền luật pháp riêng cho mình.
Năm 1230 Trần Thái Tông cho ban hành “Quốc triều thông chế”, sau đó qua
vài lần bổ sung lại cho ban hành “Quốc triều hình luật” (hay còn gọi là Hình
Thư thời Trần) bộ luật này do Trương Hán Siêu và Nguyễn Trung Ngạn biên
soạn. Cơ quan pháp luật của triều Trần được tăng cường và hoàn thiện hơn.
3. Về Văn hóa – nghệ thuật – kiến trúc
“Hịch Tướng sỹ” được Trần Quốc Tuấn viết năm 1284, ngoài ý nghĩa
của một áng văn chính luận, thấm nhuần chủ nghĩa yêu nước, còn có ý nghĩa
to lớn về tư liệu lịch sử.
Văn học chữ Nôm xuất hiện và bắt đầu có những đóng góp cho văn học
nước ta, những cây bút nổi bật trong thời Trần như Trần Thái Tông, Trần
Thánh Tông, Trần Nhân Tông, Trần Quốc Tuấn, Trần Quang Khải, Trương
Hán Siêu, Phạm Ngũ Lão, Nguyễn Trung Ngạn …
Triều Trần, Phật giáo đã chi phối mạnh mẽ xã hội lúc bấy giờ. Chùa
chiền được dựng lên khắp nơi, số người xuất gia tu hành rất đông, trong đó có
nhiều người là hoàng tộc, kể cả Vua và Thái thượng hoàng. Vua Trần Nhân
Tông là người đã lập ra phái thiền Trúc Lâm Yên Tử.
4. Về khoa học, kỹ thuật, quân sự. 4.1. Khoa học quân sự lOMoAR cPSD| 61622929
Thời Trần nổi bật với những thành tựu về khoa học quân sự mà đứng
đầu là Trần Hưng Đạo Vương với “Binh thư yếu lược”, để lại cho đời sau một bài học vô giá.
IV. Quan hệ bang giao dưới thời nhà Trần 1.
Thời kỳ đấu tranh ngoại giao giữa Đại Việt với Mông - Nguyên (1258 -
1284) sau chiến tranh lần thứ nhất
Quan hệ giữa Đại Việt với đế quốc Mông - Nguyên a.
Trước khi đem quân sang xâm lược Đại Việt, tướng Ngột Lương Hợp Thai của
nhà Nguyên nhiều lần sai sứ sang dụ vua Trần Thái Tông nhưng không có kết quả.
Đầu năm 1258, sau những yêu sách đòi đầu hàng vô lí của Mông Cổ, chiến
tranh chính thức nổ ra giữa nhà Trần và Mông - Nguyên. Tuy nhiên, nhà
Nguyên đã nhận thất bại nặng nề. Sự thất bại này đã mở ra một thời kỳ hoà
hoãn kéo dài 25 năm giữa nhà Trần và Đế quốc Mông Cổ.
Sau thất bại, vua Nguyên luôn sai sứ sang hạch sách Đại Việt. Nhưng dưới sự
thông minh tài giỏi vừa mềm dẻo vừa khôn khéo của các vua Trần, cuối cùng
cũng đã đạt được mục đích của mình: giữ quan hệ hoà hiếu với nước Nguyên.
Trong Lịch triều hiến chương loại chí, từ năm 1289 - 1359 có 12 đoàn giữa Đại
Việt và nhà Nguyên tiến hành bang giao.
Năm 1261, sau khi lên ngôi Hốt Tất Liệt liền sai quân sang Đại Việt yêu cầu
những việc lễ nhạc, mũ áo, phong tục đều phải theo nước Nguyên, mỗi năm
cống một lần. Tuy nhiên vua quan nhà Trần đã cử sứ sang thoả thuận định lệ
cống 3 năm một lần và đã được vua Nguyên chấp nhận. => Đây được xem là
một thắng lợi trong quan hệ bang giao thời kỳ này.
Năm 1267, nước Nguyên sai sứ mang Chiếu sang cho Đại Việt với yêu sách sáu việc như sau:
1. Vua phải thân vào chầu
2. Cho con em sang Mông Cổ làm con tin 3. Kê biên dân số 4. Cung ứng quân dịch 5. Nộp thuế khoá
6. Đặt quan Đạt lỗ hoa xích để thống trị
Trước những yêu sách trên, vua Trần đã khôn khéo từ chối, vì nếu đáp ứng đủ
thì Đại Việt sẽ trở thành thuộc quốc của nhà Nguyên. Mặc dù, nhà Nguyên có lOMoAR cPSD| 61622929
đặt quan Đạt lỗ hoa xích ở Đại Việt nhưng trên thực tế đã bị vô hiệu hoá. Tình
hình hai nước lúc này không chỉ dừng lại ở việc bang giao đơn thuần mà vua
Trần ngày càng tăng cường sự đề phòng với nhà Nguyên nhằm bảo vệ an ninh
quốc gia. Nên vào tháng 2/1276, vua Trần Thánh Tông sai người sang Long
Châu để thăm dò tình hình.
Sau khi vua Trần Thái Tông mất, Trần Thánh Tông lên ngôi, nhà Nguyên mượn
cớ vua Trần lên ngôi không xin mệnh lệnh, liền cử sứ thần sang yêu cầu vua
sang chầu, nhưng thực chất nhân cơ hội này tính kế mở cuộc tấn công Đại Việt
lần hai. Tuy nhiên, chỉ có phái đoạn Đại Việt sang nước Nguyên mang theo lời
từ chối của vua Trần vì đường sá xa xôi.
Năm 1279, nước Nam Tống mất, Hốt Tất Liệt trên đà thắng thế đã ra lệnh đem
quân sang xâm lược Đại Việt. Thất bại trong việc đòi vua Trần vào chầu, tình
hình bang giao lúc này giữa hai nước ngày càng căng thẳng.
b. Quan hệ ngoại giữa nhà Trần và nhà Nguyên sau chiến tranh lần thứ hai Hơn
20 năm đấu tranh ngoại giao đầy phức tạp, các vua Trần đã thấy được mưu đồ
của nhà Nguyên. Trong hai năm 1281, 1282 quan hệ bang giao giữa hai nước
vô cùng căng thẳng, vì vậy bề ngoài nhà Trần vẫn giữ thái độ hoà hảo với nhà
Nguyên nhưng trong nước vẫn ra sức chuẩn bị lực lượng chống quân Nguyên.
Tháng 1/1285, cuộc chiến tranh lần thứ hai giữa nhà Trần và
Mông - Nguyên nổ ra, và kết thúc vào tháng 7 cùng năm trong sự thắng lợi vẻ
vang của nhà Trần. Mặc dù bại trận nhưng Hốt Tất Liệt vẫn quyết không từ bỏ
âm mưu xâm chiếm Đại Việt.
Triều đình nhà Trần tiến hành thả tù binh, nhưng đều bị quân ta khắc chữ lên
mặt. Việc thả tù bình nhằm xoa dịu Hốt Tất Liệt, nhưng cũng đồng thời thị uy
với quân Nguyên nhằm ngăn chặn âm mưu xâm lược nước ta thêm lần nữa. =>
Có thể thấy rõ, triều đình nhà Trần trong suốt quan hệ bang giao với nhà Nguyên
đã thể hiện xuyên suốt tinh thần độc lập tự chủ của dân tộc. Trong từng thời
gian cụ thể, thực hiện sách lược vừa khôn khéo, mềm dẻo vừa cương quyết,
không chịu khuất phục trước một đế chế hùng mạnh hùng mạnh như Mông - Nguyên.
c. Quan hệ ngoại giao giữa nhà Trần và nhà Nguyên sau chiến tranh lần thứ
ba đến khi nhà Nguyên sụp đổ (1289 -1368)
Hốt Tất Liệt, sau bao phen cân nhắc, quyết định hoãn xuất chinh vào tháng
7/1286 nhưng hủy bỏ ngay vào tháng 11/1286. Chiến tranh lần ba giữa nhà Trần
và nhà Nguyên chính thức nổ ra. Chiến tranh thất bại, nhà Trần giành được
thắng lợi vẻ vang sau 3 lần chống quân Mông - Nguyên.
Sau thắng lợi, nhằm giữ mối hoà hảo với nhà Nguyên, vua Trần Nhân Tông liên
tục cử phái đoàn sang nước Nguyên. Và liên tiếp những năm sau chiến tranh,
hai nước đều cứ sứ đoàn ngoại giao sang. lOMoAR cPSD| 61622929
Mối quan hệ bang giao giữa hai nước trong thời gian này được cải thiện đáng
kể ngay cả khi vua Trần Anh Tông lên ngôi vào năm 1293.
Năm 1367, nhà Nguyên sụp đổ. Mối quan hệ giữa Đại Việt và Mông - Nguyên
kết thúc. Từ đây, Đại Việt chuyển sang thời kỳ quan hệ với nhà Minh.
2. Quan hệ ngoại giao giữa Đại Việt với nhà Minh cuối thế kỷ XIV - đầu
thế kỉ XV (1368 - 1400)
Cuối thế kỷ XIV, nhà Trần trở nên suy yếu, mọi việc rơi vào khủng hoảng khiến
nhân dân khổ cực. Cũng vào cuối thế kỷ này, ở phương Bắc nhà Minh lên thay nhà Nguyên.
Sau khi lên ngôi chưa được bao lâu, quân Minh nhanh chóng tiến hành các cuộc
bành trướng mở rộng lãnh thổ về phía Nam, trong đó có Đại Việt. Không dừng
lại ở đó, nhà Minh đã sử dụng nhiều thủ đoạn nham hiểm, khiêu khích nhằm
mục đích xâm lược nước ta.
Năm 1384, nhà Minh bắt đầu tiến đánh Vân Nam, đồng thời sai người sang Đại
Việt đòi cung cấp lương thực cho quân đội của họ. Năm 1385, một lần nữa lại
yêu cầu Đại Việt cung cấp cho họ 20 nhà sư. Liên tiếp những năm sau đó lại
yêu cầu các giống cây trồng, đề ra những yêu sách đất đai vùng biên giới.
=> Quan hệ bang giao giữa hai nước từ cuối thế kỉ XIV trở về sau ngày càng
căng thẳng, nhất là trong việc tranh chấp về biên giới.
Các triều vua cuối của thời Trần và đầu nhà Hồ vẫn kiên quyết chống lại quân
Minh, nhưng cách đối phó lại mềm dẻo, có khi phải nhượng bộ dẫn đến những
sai lầm ảnh hưởng đến an nguy của đất nước.
Sau năm 1400, Hồ Quý Ly cướp ngôi vua Trần và lập ra nhà Hồ. Năm 1407,
quân Minh tiến hành chiến tranh xâm lược Đại Việt và đã để mất nước vào tay nhà Minh.
=> Qua những sự kiện này cho thấy chính sách đối ngoại của nhà Trần đã không
còn phù hợp để bang giao với nhà Minh, những nhượng bộ của thời Trần càng
làm cho nhà Minh được bước lấn tới để rồi dẫn đến sự bành trướng ngày càng
lớn về âm mưu, ráo riết tìm cơ hội xâm lược nước ta bằng những thủ đoạn thâm độc, trắng trợn hơn.
=> Những thất bại cuối thời nhà Trần đã để lại một bài học kinh nghiệm về việc
điều chỉnh chiến lược ngoại giao cho Việt Nam sau này: cần phải cứng rắn, kiên
quyết hơn trong ngoại giao bảo vệ chủ quyền, lãnh thổ của đất nước, không nên
quá mềm dẻo, nhân nhượng trước kẻ thù có ý đồ xâm lược đất nước.
3. Quan hệ ngoại giao giữa Đại Việt với Champa lOMoAR cPSD| 61622929
Champa còn có những tên gọi khác như Chiêm Thành, Chiêm. Bởi vì, đây là
thời kỳ bang giao giữa Đại Việt và Champa diễn ra sôi nổi nhất trên nhiều
phương diện, vì vậy có thể tạm chia tách mối quan hệ Đại Việt – Champa theo
hai phương thức cơ bản: một là, qua con đường ngoại giao (triều cống, quy
phụ…); hai là, qua con đường chiến tranh (các hoạt động quân sự, cướp bóc, quấy nhiễu…)
a. Con đường ngoại giao
Sự thần phục của Champa chủ yếu diễn ra thông qua hình thức triều cống sản
vật địa phương . Mặc dù số lượng các sản vật không nhiều nhưng nó đã trở
thành biểu tượng thần phục của nước nhỏ, yếm thế hơn một quốc gia cường
thịnh. Mặt khác, qua các hoạt động cống nạp của Champa, để đáp lễ, Đại Việt
cũng cử sứ thần sang để bày tỏ sự giao hảo, úy lạo và cả phong vương cho các
vua Chiêm Thành (Champa) nữa. Cùng với những hoạt động ngoại giao có tính
chất nghi lễ nhà nước như vậy, các nhóm người Chăm (có thể tướng lĩnh, thân
vương, cư dân…) bị thất thế, sợ nguy hại tới bản thân và gia đình nên kéo nhau
sang Đại Việt thần phục. Xu hướng này cũng không chỉ diễn ra một chiều, mà
đôi lúc quan, quân, thân vương của Đại Việt bị thất sủng cũng chạy sang Champa để nương náu.
Nhiều cứ liệu lịch sử cho thấy rằng, con đường ngoại giao giữa Đại Việt và
Champa thời Lý – Trần khá phát triển. Thời Trần (1225 – 1400) là một giai
đoạn đặc biệt trong quan hệ giữa Đại Việt và Champa, nửa đầu thì hữu hảo, ấm
áp; nửa sau thì nguội lạnh và liên tục chiến tranh. Hoàn cảnh ngoại giao vào
đầu thời Trần có chính sách đối ngoại khôn khéo với Champa ở phương Nam,
xây dựng lực lượng lo đối phó với Trung Hoa ở phương Bắc. Đặc biệt, sau 3
lần kháng chiến chống Nguyên Mông thắng lợi, uy thế của Đại Việt tăng lên
gấp bội. Cũng chính trong cuộc chiến với kẻ thù chung hùng mạnh như vậy,
Đại Việt và Champa đã phải bắt tay nhau để cùng đối phó. Đây cũng là một
trong những lý do cơ bản để mối bang giao trở nên nồng ấm giữa hai quốc gia.
Để đẩy quan hệ đồng minh này đi xa hơn và bền vững hơn. Trần Nhân Tông đã
có những bước đi mang tính chiến lược, đó là những nước đi chưa từng có tiền
lệ. Năm 1301, với tư cách là giáo chủ của thiền tông Đại Việt, với tư cách là
Thái thượng hoàng, Trần Nhân Tông đã có “chuyến vân du ngoại giao” gần
chín tháng tại Champa (từ tháng 3 đến tháng 11). Trong chuyến đi này, Trần
Nhân Tông đã hứa gả công chúa Huyền Trân cho vua Chiêm là Chế Mân. Việc
Huyền Trân công chúa lấy Chế Mân khi đó đã gây ra nhiều tranh cãi trong nội
vương triều và bản thân cuộc hôn nhân này đã mang đậm màu sắc chính trị. Để
lấy được Huyền Trân, Chế Mân đã “đem hai châu ấy (Ô, Lý) làm lễ vật dẫn
cưới” (tức Châu Thuận, Châu Hóa và sau hợp thành Thuận Hóa). Sự kiện này lOMoAR cPSD| 61622929
có thể được xem là đỉnh cao của sự hữu hảo khi cả hai nước đều cùng có lợi:
Champa sẽ xóa bỏ được những điều khoản bất lợi trước đó và phần nào giữ
được mối quan hệ hòa hảo với Đại Việt; nhà Trần được đất đai và đặc biệt là an
ninh biên giới phía Nam quốc gia được bảo đảm.
b. Con đường chiến tranh
Bên cạnh các hoạt động ngoại giao qua lại giữa hai nhà nước Champa và Đại
Việt thời Trần thông qua triều cống, quy phụ, hôn nhân thì chiến tranh là con
đường thứ hai khiến cho việc giao thoa văn hóa diễn ra hết sức mạnh mẽ. Người
Chiêm Thành (Champa) một mặt tỏ ra thần phục Đại Việt, mặt khác lại tổ chức
quân đội quấy rối. Từ nửa cuối thế kỉ XIV, các vương triều Champa chủ động
gây chiến đòi lại những đất đai đã mất trước đây. Quan hệ Champa Đại Việt
bước vào giai đoạn căng thẳng nhất trong lịch sử ngoại giao, đó là sự tái diễn
những xung đột trong vấn đề lãnh thổ. Đỉnh cao của mối quan hệ xung đột này
kéo dài 30 năm dưới sự trị vì của vua Chế Bồng Nga (1360 - 1390) - một ông
vua có tài thao lược, đầy tham vọng và bản lĩnh chính trị. Năm 1390 tướng Trần
Khát Chân của Đại Việt bắn chết Chế Bồng Nga. Cái chết của Chế Bồng Nga
đã kết thúc 30 năm xung đột mất còn với Đại Việt, Champa không thắng mà
cũng chẳng thu được gì ngoài sự suy kiệt do cuộc chiến đem lại.
4. Quan hệ ngoại giữa Đại Việt với các nước khác:
Ngoài Trung Quốc và Champa là những nước có quan hệ thường xuyên và gần
gũi thì Đại Việt còn có quan hệ ngoại giao với một số nước khác. Nhưng do
khan hiếm về tư liệu nên sử cũ chỉ cho chúng ta biết được chi tiết một số nước
như Java, Angkor, Ai Lao, La Hồi qua những hoạt động về ngoại giao và ngoại thương. •
Đại Việt và Vương triều Angkor: phát triển quan hệ trên nhiều lĩnh vực
từ giao lưu thương mại qua vùng Nghệ Tĩnh đến chính trị, quân sự. •
Hình thức thương mại chủ yếu giữa 2 nước là phi quan phương. Đó là
các hoạt động do các nhóm thương nhân nhỏ lẻ tiến hành, không phải là
các hoạt động quy mô chính thức mang tính nhà nước. •
MQH triều công, quân sự cũng diễn ra một cách phong phú, đa dạng
dưới nhiều hình thức khác nhau. Vương triều Angkor thường cử các phái
đoàn triều công tới VN. Từ đó tạo nên sợi dây liên kết tồn tại khá chặt
chẽ trong lịch sử giữa 2 quốc gia. •
Đại Việt và Java ( Indonesia ngày nay ): quan hệ của Đại Việt và Java
thế kỷ XI-XIV là mối quan hệ diễn ra khá đa dạng dưới nhiều hình lOMoAR cPSD| 61622929
thức. Cùng với quan hệ chính trị – ngoại giao còn có quan hệ thương i
mại và những hoạt động buôn bán phi quan phương (thương mạ ngoài
luồng, giao lưu gốm sứ – hoạt động không được ghi chép trong các bộ chính sử). •
Quan hệ thương mại của Đại Việt và Java thời Trần, một mặt hàng không
thể bỏ qua đó là gốm sứ. Với tính năng là một loại hình sản phẩm hàng
hoá có khả năng chống trả mãnh liệt và bền bỉ tồn tại ngay cả trong điều
kiện khắc nghiệt nhất của tự nhiên, những phát hiện khảo cổ học về gốm
sứ thời Trần là nguồn sử liệu vô cùng quan trọng, minh chứng cho quan
hệ thương mại của hai nước.