Report tài liệu
Chia sẻ tài liệu
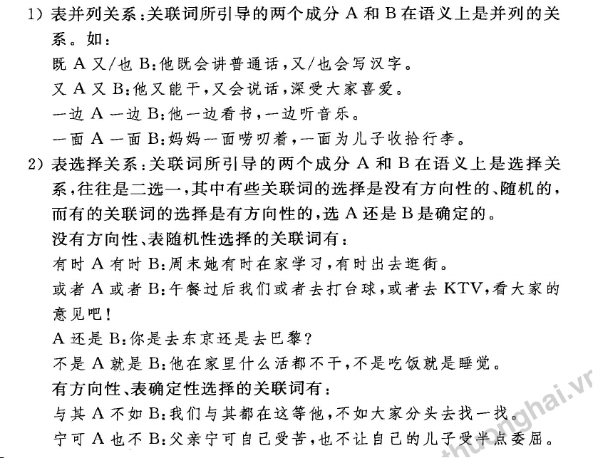
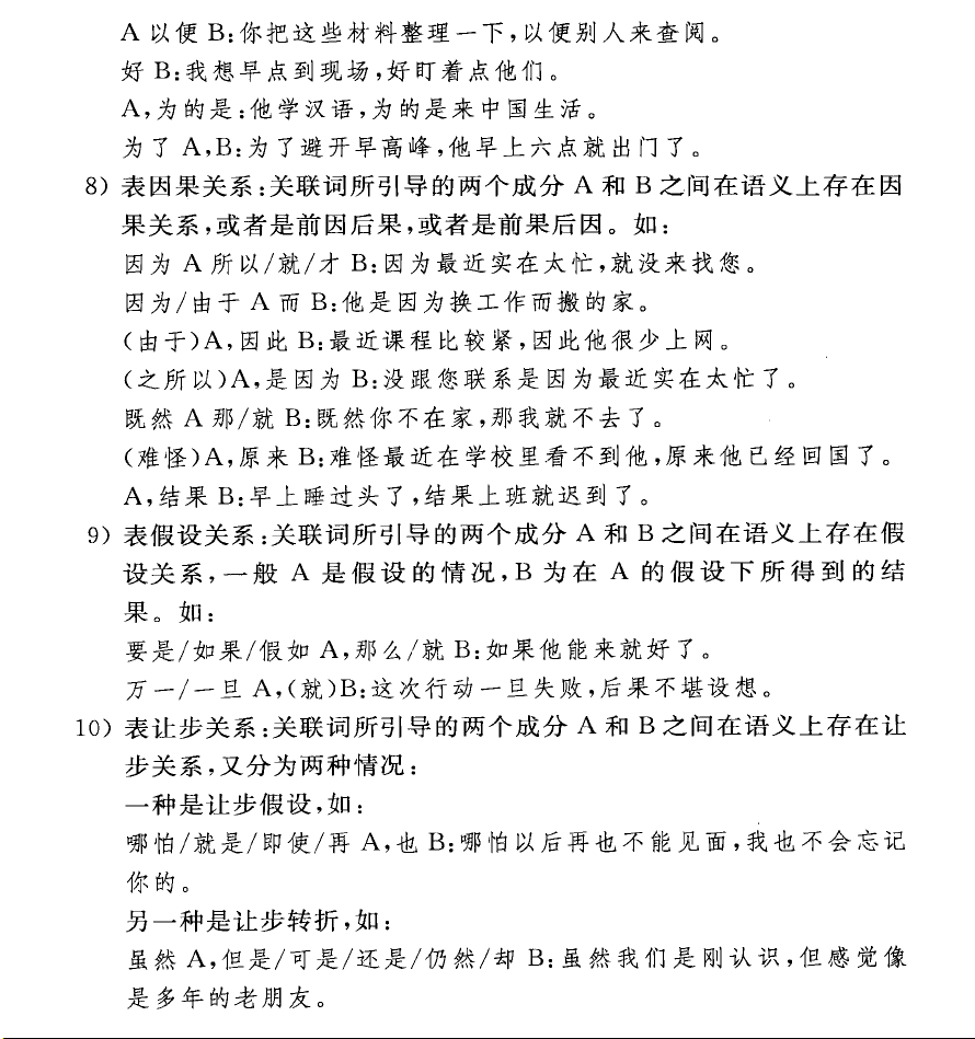
Liên từ | Tài liệu học tập Tiếng Trung
Liên từ | Tài liệu học tập Tiếng Trung
Môn: Tài liệu Tổng hợp 3.6 K tài liệu
Trường: Tài liệu khác 3.9 K tài liệu
Tác giả:



Tài liệu khác của Tài liệu khác
Preview text:
tiengtrungthuonghai.vn tiengtrungthuonghai.vn tiengtrungthuonghai.vn
Tài liệu liên quan:
-
Ung dung game hoa trong cac chien dich MKT
22 11 -
Bao cao Chi so TMDT Viet Nam 2025
26 13 -
Thông tư quy định về việc phân quyền, phân cấp và phân định thẩm quyền quản lý nhà nước về giáo dục cho chính quyền địa phương
30 15 -
Nghị quyết về phát huy các giá trị di sản văn hóa gắn với phát triên du lịch bền vững tỉnh Khánh Hòa đến năm 2025, định hướng đến năm 2030
25 13 -
Quyết định phê duyệt Chiến lược phát triển du lịch Việt Nam đến năm 2030
16 8