



















Preview text:
  lOMoAR cPSD| 59540283 MỤC LỤC 
PHẦN 1. MỞ ĐẦU ........................................................................................................ 1 
1.1. Tính cấp thiết ............................................................................................................ 1 
1.2. Mục đích dự án ......................................................................................................... 1 
1.3. Mục tiêu dự án .......................................................................................................... 1 
1.4. Ý nghĩa khoa học và ý nghĩa thực tiễn của dự án .................................................... 2 
PHẦN 2. TỔNG QUAN TÀI LIỆU ............................................................................. 3 
2.1. Tổng quan về nguyên liệu ........................................................................................ 3 
2.1.1. Bắp nếp .................................................................................................................. 3 
2.1.2. Bắp ngọt ................................................................................................................ 3 
2.1.3. Đường saccharose ................................................................................................. 5 
2.1.4. Nước ...................................................................................................................... 7 
2.2. Yêu cầu chỉ tiêu về chất lượng thành phẩm ............................................................. 7 
2.2.1. Chỉ tiêu hóa học: ................................................................................................... 7 
2.2.2. Chỉ tiêu vi sinh vật: ............................................................................................... 8 
2.2.3. Chất liệu bao bì và quy cách bao gói .................................................................... 8 
2.3. Tình hình sản xuất sữa bắp trên địa bàn Thừa Thiên Huế ....................................... 8 
PHẦN 3. NỘI DUNG VÀ PHƯƠNG ÁN TRIỂN KHAI .......................................... 9 
3.1. Nội dung 1. Khảo sát các tỷ lệ phối trộn giữa tỉ lệ đường và loại bắp trong quy ... 9 
trình sản xuất ................................................................................................................... 9 
3.1.1. Công việc 1: Khảo sát tỷ lệ phối trộn bắp nếp và bắp ngọt .................................. 9 
3.1.2. Công việc 2: Khảo sát hàm lượng đường cần phối trộn ...................................... 9 
3.2. Nội dung 2: Thiết kế mẫu mã của bao bì chứa đựng sản phẩm ............................. 10      lOMoAR cPSD| 59540283
3.3. Nội dung 3: Khảo sát thị trường tiêu dùng đối với sản phẩm nước uống bắp tươi10
 ....................................................................................................................................... 10 
PHẦN 4. CÁC KẾT QUẢ ĐẠT ĐƯỢC CỦA DỰ ÁN ............................................. 12 
4.1. Kết quả khảo sát tỷ lệ phối trộn bắp nếp và bắp ngọt ............................................ 12 
4.2. Kết quả khảo sát hàm lượng đường phối trộn ........................................................ 12 
4.3. Đề xuất quy trình sản xuất sản phẩm nước uống bắp tươi ..................................... 14 
4.3.1. Sơ đồ quy trình sản xuất ...................................................................................... 14 
4.3.2. Thuyết minh quy trình ......................................................................................... 15 
4.4. Thiết kế mẫu mã của bao bì chứa đựng sản phẩm ................................................. 16 
4.5. Kết quả khảo sát thị trường tiêu dùng đối với sản phẩm nước uống bắp tươi ....... 16 
4.6. Phương án quảng bá và kênh thương mại hóa sản phẩm trong quá trình thực hiện 
dự án và sau khi kết thúc dự án ..................................................................................... 23 
4.7. Đánh giá kết quả thu được so với thuyết minh dự án ............................................ 24 
PHẦN 5. KẾT LUẬN VÀ KIẾN NGHỊ .................................................................... 25 
5.1. Kết luận .................................................................................................................. 25 
5.2. Kiến nghị ................................................................................................................ 25 
TÀI LIỆU THAM KHẢO .......................................................................................... 26 
PHỤ LỤC 1. QUY TRÌNH SẢN XUẤT SẢN PHẨM NƯỚC UỐNG BẮP TƯƠI .... 27 
PHỤ LỤC 2. MẪU PHIẾU ĐÁNH GIÁ CẢM QUAN ............................................... 29 
PHỤ LỤC 3. MẪU PHIẾU KHẢO SÁT NGƯỜI TIÊU DÙNG ................................. 32 
PHỤ LỤC 4. KẾT QUẢ BỘ PHIẾU KHẢO SÁT ....................................................... 38 
PHỤ LỤC 5. MỘT SỐ HÌNH ẢNH TRONG QUÁ TRÌNH SẢN XUẤT .................. 39        lOMoAR cPSD| 59540283 PHẦN 1. MỞ ĐẦU 
1.1. Tính cấp thiết 
Với xu hướng hiện nay, các sản phẩm nước uống từ thực vật đang rất được ưa 
chuộng. Nước uống bắp tươi cung cấp đầy đủ chất dinh dưỡng và phù hợp với những 
đối tượng là trẻ em, người ăn kiêng, phụ nữ, người cao tuổi. Nhóm sinh viên và giảng 
viên Khoa CKCN đã thử nghiệm sản xuất sản phẩm nước uống bắp tươi vào năm 2021, 
đã có triển lãm tại triển lãm sản phẩm của Liên minh hợp tác xã tỉnh Thừa Thiên Huế. 
Các phản hồi khi sử dụng là tích cực về chất lượng của sản phẩm. Với phản hồi tích cực 
đó, chúng tôi đề xuất tiếp tục nghiên cứu, sản xuất thử nghiệm và thương mại hóa để 
dòng sản phẩm nước uống bắp tươi mang thương hiệu của trường Đại học Nông Lâm, 
Đại học Huế có mặt trên thị trường thành phố Huế. 
Nhóm chúng tôi đề xuất dự án: Xây dựng mô hình sản xuất và phát triển sản 
phẩm nước uống bắp tươi theo hướng an toàn. Chúng tôi sử dụng công nghệ kết hợp 
giữa dòng bắp ngọt và bắp nếp, sẽ tăng sự hài hòa về độ ngọt, béo, sánh và mịn của sản 
phẩm. Sử dụng nguyên liệu tự nhiên, an toàn, thiết kế mẫu mã bao bì phù hợp, bắt mắt 
và lên chiến lược marketing để quảng bá, bán và giữ được khách hàng, mở rộng thị  trường. 
Mô hình sản xuất sẽ được xây dựng từ khâu sản xuất đến phân phối sản phẩm ra 
thị trường. Mô hình sản xuất tiến hành ở phòng thí nghiệm - Khoa Cơ khí và Công nghệ 
- ĐHNL Huế. Quảng bá và phân phối sản phẩm trên địa bàn thành phố Huế và bán online  trên các mạng xã hội. 
1.2. Mục đích dự án 
Xây dựng mô hình sản xuất sản phẩm nước uống bắp tươi nhằm nâng cao giá trị 
sử dụng của bắp tươi. Đa dạng hóa sản phẩm chế biến từ trái bắp tươi đồng thời đảm 
bảo an toàn thực phẩm, đáp ứng được yêu cầu sử dụng của người tiêu dùng và tiến hành 
thương mại hóa sản phẩm. 
1.3. Mục tiêu dự án  - 
Sản xuất thử nghiệm 1000 ly nước uống bắp tươi để hoàn thiện quy 
trình sản xuất và khảo sát thăm dò thị hiếu, nhu cầu của thị trường.      lOMoAR cPSD| 59540283 - 
Duy trì và không ngừng nâng cao chất lượng của sản phẩm.  - 
Tạo lòng tin về chất lượng sản phẩm đối với khách hàng.  - 
Xây dựng được thương hiệu.  - 
Mở rộng mô hình, mở rộng thị trường trong nước. 
1.4. Ý nghĩa khoa học và ý nghĩa thực tiễn của dự án  Ý nghĩa khoa học:  - 
Xây dựng mô hình sản xuất nước uống bắp tươi với quy trình công nghệ 
cải tiến và phù hợp với quy mô sản xuất 400 - 600 lít/ngày.  Ý nghĩa thực tiễn:  - 
Sản xuất được sản phẩm nước uống bắp tươi có giá trị dinh dưỡng, nâng 
caochất lượng và đa dạng hóa sản phẩm từ trái bắp tươi.  - 
Thương mại hóa, tăng giá trị sản phẩm, tăng hiệu quả kinh tế cho người  nôngdân.        lOMoAR cPSD| 59540283
PHẦN 2. TỔNG QUAN TÀI LIỆU 
2.1. Tổng quan về nguyên liệu 
2.1.1. Bắp nếp 
Bắp nếp có tên khoa học là Zea mays var. ceratina, đây là giống bắp có đặc tính 
dính và dẻo hơn bắp thông thường do thành phần tinh bột chủ yếu là amylopectin. Bắp 
nếp có màu trắng nhạt, dẻo và rất thơm. Có nguồn gốc từ châu Mỹ sau đó lan ra đến các 
nơi trên thế giới vào thế kỷ 15, 16. 
Theo nhiều chuyên gia dinh dưỡng, trong mỗi bắp nếp luộc nặng chừng 164 g, 
lõi bắp nặng khoảng 103 g thì chứa đến 177 calo. Trong đó, hàm lượng nước chiếm tới 
114 g tổng trọng lượng bắp. 
Đồng thời, một hạt bắp nếp có chứa khoảng 41 g carbohydrate, 2 g chất béo, 5 g 
chất xơ, 5 g protein cùng nhiều chất béo không bão hòa khác phải kể đến như acid béo 
omega-6, acid béo omega-3,… Nhờ vậy, bắp nếp hạt rất tốt cho sức khỏe, nó giúp tăng 
khả năng đề kháng cho cơ thể.   
Hình 2.1. Trái bắp nếp 
2.1.2. Bắp ngọt 
Bắp ngọt hay bắp đường có tên khoa học là Zea mays convar. saccharata var.  
rugoza, là giống bắp có hàm lượng đường cao. Bắp ngọt là kết quả xuất hiện tự nhiên 
của đặc tính lặn của gen điều khiển việc chuyển đường thành tinh bột bên trong nội 
nhũ của hạt bắp. Trong khi các giống bắp thông thường được thu hoạch khi hạt đã chín 
thì bắp ngọt thường được thu hoạch khi bắp chưa chín (ở giai đoạn "sữa"), và thường 
dùng như một loại rau hơn là ngũ cốc.      lOMoAR cPSD| 59540283
Bắp ngọt là dạng biến đổi gen chứa nhiều đường và ít tinh bột, được dùng như  một loại rau. 
Bảng 2.1. Giá trị dinh dưỡng cho mỗi 100g hạt bắp ngọt 
Giá trị dinh dưỡng  Hàm lượng  Năng lượng  360 kJ  Cacbohydrat  19 g  Đường  3.2 g  Chất xơ  2.7 g  Chất béo  1.2 g  Chất đạm  3.2 g  Vitamin A equiv.  10 μg  Thiamine (B1)  0.2 mg  Niacin (B3)  1.7 mg  Vitamin C  7 mg  Sắt  0.5 mg  Magie  37 mg  Kali  270 mg 
Theo kết quả phân tích của các nhà khoa học về dinh dưỡng, đặc biệt là Tổ chức 
Dinh dưỡng thế giới (USDA), trong bắp ngọt chứa rất nhiều các vitamin và khoáng chất 
có lợi cho sức khỏe, cứ 100 g bắp ngọt có chứa 86 g kcalo, 18,7 g carbonhydrate, 3.27 
g protein và rất nhiều loại vitamin như vitamin B1, B3, B5, C, A, E, thiamine, niacin và 
khoáng chất như sắt, kẽm đồng mangan, selen,... có lợi cho sức khỏe con người. 
Bắp ngọt còn được biết đến là loại thực phẩm giàu chất xơ, cellulose có tác dụng 
kích thích nhu động ruột, ngăn ngừa táo bón, thúc đẩy quá trình chuyển hóa cholesterol, 
đẩy nhanh việc thải các độc tố trong ruột. Các acid béo không bão hòa trong mầm bắp      lOMoAR cPSD| 59540283
có chứa một lượng lớn acid béo không bão hòa, bao gồm 60% acid linoleic tốt cho máu, 
ngăn ngừa xơ vữa động mạch. Mầm bắp chứa chất dinh dưỡng có thể tăng cường trao 
đổi chất của cơ thể, điều chỉnh chức năng hệ thống thần kinh. 
Các nghiên cứu cho thấy mỗi 100 g bắp ngọt có thể cung cấp gần 300 mg canxi, 
gần tương tự như lượng canxi chứa trong sữa. Giàu canxi có thể giúp hạ huyết áp. Hàng 
ngày nếu bổ sung khoảng 1 g canxi, có thể làm giảm huyết áp 9% sau 6 tuần. 
Ngoài ra, bắp ngọt có chứa carotene, có thể được hấp thụ bởi cơ thể thành vitamin 
A, nó có tác dụng chống ung thư; cellulose thực vật có thể tăng tốc chất gây ung thư và 
lượng khí thải độc hại khác; vitamin E tự nhiên có thể thúc đẩy phân chia tế bào, trì hoãn 
lão hóa, giảm cholesterol huyết thanh, phòng ngừa các tổn thương da, mà còn làm giảm 
xơ vữa động mạch và suy giảm chức năng não.   
Hình 2.2. Trái bắp ngọt 
2.1.3. Đường saccharose 
Đường là một trong những chất cung cấp năng lượng cho cơ thể và tăng hương  vị của sản phẩm. 
Công thức phân tử: C12H22O11 Công  thức cấu tạo:      lOMoAR cPSD| 59540283  
Hình 2.3. Công thức cấu tạo của đường saccharose Bảng 
2.2. Các chỉ tiêu chất lượng đường (TCVN 7270:2003)  Tên chỉ tiêu 
Đặc trưng của đường tinh luyện  - 
Ngoại hình: tinh thể óng ánh. Khi pha vào nước cất  chodung dịch trong suốt  - 
Mùi, vị: tinh thể đường hoặc dung dịch đường trong 
Chỉ tiêu cảm quan nướccó vị ngọt, không có mùi vị lạ.  - 
Màu sắc: tinh thể óng ánh. Khi pha vào nước cất cho  dungdịch trong suốt.  -  Độ Pol: ≥ 99,8  -  Tro dẫn điện: ≤ 0,03%  -  Đường khử: ≤ 0,03%  -  Độ màu: ≤ 30 ICUMSA  Chỉ tiêu hóa lý  - 
Dư lượng SO2: ≤ 7ppm - Hàm lượng kim loại:  + Asen: ≤ 1mg/kg  + Đồng: ≤ 2mg/kg  + Chì: ≤ 0,5mg/kg 
- Tổng vi sinh vật hiếu khí: ≤ 200 CFU/10g  Chỉ tiêu vi sinh  - Nấm men: ≤ 10 CFU/10g  - Nấm mốc: ≤ 10 CFU/10g      lOMoAR cPSD| 59540283 2.1.4. Nước 
Nước dùng trong chế biến phải có chất lượng tốt, đảm bảo các chỉ tiêu do  Bộ Y tế quy định. 
Bảng 2.3. Các chỉ tiêu chất lượng nước (QCVN 01-1:2018/BYT)    Tên chỉ tiêu  Mức chất lượng    Không màu, không mùi,  Chỉ tiêu cảm quan  không vị  Độ trong  > 100 cm  Độ đục  2 NTU  Màu sắc  15 TCU 
Hàm lượng cặn không tan  < 10 mg/l  Hàm lượng cặn hòa tan  < 500 mg/l  Chỉ tiêu hóa 
Hàm lượng cặn toàn phần  < 100 mg/l  học  Độ pH  6 – 8,5  Độ cứng toàn phần  < 300 mg CaCO3/l  Hàm lượng clo tự do  0,2 – 1mg/l  Hàm lượng Arsenic  0,01 mg/l  Hàm lượng nitrit  < 0,1 mg/l 
Tổng số vi sinh vật hiếu khí  < 200 khuẩn lạc/ml  Chỉ tiêu vi sinh  vật  Coliform  < 3 CFU/100ml   
E.Coli hoặc Coliform chịu nhiệt  < 1 CFU/100ml 
2.2. Yêu cầu chỉ tiêu về chất lượng thành phẩm 
2.2.1. Chỉ tiêu hóa học:  - 
Hàm lượng chất khô hòa tan: 11 - 12%.      lOMoAR cPSD| 59540283 - 
Hàm lượng đường: 7 - 8%.  - 
Phẩm màu hữu cơ tan trong nước: không có.  - 
Hàm lượng kim loại nặng: Theo QCVN 6-2:2010/BYT.  - 
Hàm lượng hóa chất không mong muốn: dư lượng thuốc bảo vệ 
thực vật và các hợp chất khác phù hợp theo Quyết định số 46/2007/QĐ-BYT 
ngày 19/12/2007 của Bộ Y tế và các quy định hiện hành. 
2.2.2. Chỉ tiêu vi sinh vật: 
Bảng 2.4. Chỉ tiêu vi sinh vật (QCVN 6-2:2010/BYT)  STT  TÊN CHỈ TIÊU  ĐƠN VỊ TÍNH  MỨC TỐI ĐA  1 
Tổng số vi sinh vật hiếu khí  CFU/ml  100  2 
Coliforms tổng cộng  CFU/ml  10  3  Escherichia coli  CFU/ml  Không có  4  Streptococci feacal  CFU/ml  Không có  5  Pseudomonas aeruginosa  CFU/ml  Không có  6  Staphylococcus aureus  CFU/ml  Không có  7 
Clostridium perfringens  CFU/ml  Không có  8  Tổng số nấm men - mốc  CFU/ml  10 
2.2.3. Chất liệu bao bì và quy cách bao gói 
Chất liệu bao bì: nhựa PE hoặc PET đạt theo QCVN 12-1:2011/BYT. 
2.3. Tình hình sản xuất sữa bắp trên địa bàn Thừa Thiên Huế 
Một số nhãn hiệu sữa bắp đã có mặt trên địa bàn tỉnh Thừa Thiên Huế như: 
- Sữa bắp nhà làm Thiên Ngân.  - Sữa bắp Cố Đô.  - Sữa bắp Gia Nguyên.  - Sữa bắp Thiên Phú.      lOMoAR cPSD| 59540283
PHẦN 3. NỘI DUNG VÀ PHƯƠNG ÁN TRIỂN KHAI 
3.1. Nội dung 1. Khảo sát các tỷ lệ phối trộn giữa tỉ lệ đường và loại bắp trong 
quy trình sản xuất 
Mục đích: Đưa ra công thức hoàn thiện trong quy trình sản xuất nước uống bắp  tươi. 
3.1.1. Công việc 1: Khảo sát tỷ lệ phối trộn bắp nếp và bắp ngọt 
Mục đích: Chọn ra được tỷ lệ phối trộn giữa bắp nếp và bắp ngọt thích hợp nhất. 
Bảng 3.1. Khảo sát tỷ lệ phối trộn giữa bắp nếp và bắp ngọt  Công thức 
Tỷ lệ phối trộn bắp nếp : bắp  ngọt  CT1  1 : 1  CT2  1 : 2  CT3  2 : 1 
Bắp nếp và bắp ngọt sau khi xay nghiền, lọc thu dịch sữa sẽ được phối trộn với 
nhau và tiến hành nấu theo tỷ lệ như trên. Sau đó đánh giá cảm quan bằng phép thử cho 
điểm thị hiếu theo thang điểm 9 với các chỉ tiêu màu sắc, mùi, vị và trạng thái. 
3.1.2. Công việc 2: Khảo sát hàm lượng đường cần phối trộn 
Mục đích: Xác định được hàm lượng đường thích hợp để tạo vị ngọt hài hòa cho  sản phẩm. 
Sau khi chọn được tỷ lệ thích hợp giữa hỗn hợp bắp nếp - bắp ngọt, tiếp tục tiến 
hành khảo sát để chọn tỷ lệ đường đưa vào phối chế. Bổ sung đường saccharose, hàm 
lượng đường thay đổi từ 5%, 7%, 9%. 
Bảng 3.2. Khảo sát hàm lượng đường cần phối trộn  Công thức  Hàm lượng đường (%)      lOMoAR cPSD| 59540283 CT1  5  CT2  7  CT3  9 
Đánh giá cảm quan bằng phép thử cho điểm thị hiếu theo thang điểm 9 với các 
chỉ tiêu màu sắc, mùi, vị và trạng thái của sản phẩm nước uống bắp tươi. Sản phẩm: 
Quy trình công nghệ sản xuất nước uống bắp tươi  
3.2. Nội dung 2: Thiết kế mẫu mã của bao bì chứa đựng sản phẩm 
Tiến hành thiết kế mẫu mã phù hợp và bắt mắt, thu hút khách hàng mang thương 
hiệu của trường Đại học Nông Lâm, Đại Học Huế. 
Sản phẩm: Mẫu nhãn với thiết kế bắt mắt thu hút khách hàng 
3.3. Nội dung 3: Khảo sát thị trường tiêu dùng đối với sản phẩm nước uống bắp  tươi 
Mục đích: Khảo sát nhu cầu thị trường, đối tượng tiêu dùng, sự nhìn nhận của 
thị trường về giá trị dinh dưỡng và của nước uống bắp tươi. Khảo sát mức độ yêu thích, 
giá trị cảm quan với sản phẩm nước uống bắp tươi. 
Tiến hành khảo sát các chỉ tiêu: 
- Đánh giá của thị trường về giá trị dinh dưỡng của sản phẩm nước uống bắp tươi 
- Chất liệu bao bì và tính tiện dụng của bao bì đựng sản phẩm  - Thiết kế mẫu mã 
- Chất lượng cảm quan (màu sắc, độ ngọt, mùi, trạng thái) 
- Chất lượng vệ sinh về an toàn thực phẩm  - Lượng đủ dùng  - Đối tượng sử dụng  - Giá thành 
Phương pháp điều tra khảo sát: 
Số lượng mẫu điều tra: Tiến hành khảo sát online 300 phiếu để thu thập các số liệu 
về chất lượng cảm quan của sản phẩm, chất lượng vệ sinh về an toàn thực phẩm của sản      lOMoAR cPSD| 59540283
phẩm. Sự nhìn nhận của người tiêu dùng về giá trị dinh dưỡng, giá thành của sản phẩm, 
thể tích phù hợp (lượng đủ dùng)/sản phẩm. Đối tượng và độ tuổi sử dụng. Sự đánh giá 
của người tiêu dùng về mẫu mã thiết kế, chất liệu bao bì và tính tiện dụng của sản phẩm. 
Tiêu chí chọn mẫu điều tra: Mẫu điều tra được lựa chọn ngẫu nhiên hoàn toàn tại  mỗi điểm điều tra. 
Chuẩn bị phiếu điều tra: Phỏng vấn online bằng câu hỏi đã chuẩn hóa Tiến hành 
chọn tổng số 300 người dùng để điều tra bằng bảng câu hỏi đã được chuẩn bị sẵn cho 
mục đích nghiên cứu (Phụ lục 1).        lOMoAR cPSD| 59540283
PHẦN 4. CÁC KẾT QUẢ ĐẠT ĐƯỢC CỦA DỰ ÁN 
4.1. Kết quả khảo sát tỷ lệ phối trộn bắp nếp và bắp ngọt 
Tỷ lệ phối trộn giữa bắp nếp và bắp ngọt có ảnh hưởng đến giá trị cảm quan và 
giá trị dinh dưỡng của sản phẩm. Nếu lượng bắp ngọt quá ít thì sản phẩm có màu vàng 
nhạt và trạng thái đặc sánh. Ngược lại, nếu bắp ngọt quá nhiều thì màu sắc càng được 
cải thiện có màu vàng hoặc vàng óng, tuy nhiên sản phẩm sẽ bị pha loãng, độ sánh không 
cao và tăng độ ngọt. Vì vậy, cần phải xác định tỷ lệ phối trộn bắp nếp và bắp ngọt thích 
hợp để thu được sản phẩm có chất lượng cao. 
Trong thí nghiệm này, để đưa ra tỷ lệ phối trộn giữa bắp nếp và bắp ngọt phù hợp, 
tiến hành đánh giá các chỉ tiêu màu sắc, mùi, vị và trạng thái của sản phẩm. Kết quả 
được thể hiện ở bảng 4.1. 
Bảng 4.1. Ảnh hưởng của tỷ lệ phối trộn bắp nếp và bắp ngọt đến chất lượng cảm 
quan của sản phẩm  Mẫu  Tỷ lệ bắp nếp  Điểm đánh giá    : bắp ngọt  Màu sắc  Mùi  Vị  Trạng thái  CT1  1 : 1  6,30  5,97  6,60  6,67  CT2  1 : 2  7,23  7,07  7,13  7,20  CT3  2 : 1  5,87  5,67  6,00  5,17 
Kết quả khảo sát ở bảng 4.1. cho thấy: khi phối trộn bắp nếp và bắp ngọt với tỷ 
lệ khác nhau đã ảnh hưởng đến giá trị cảm quan của sản phẩm, đặc biệt là mùi, vị và 
trạng thái của sản phẩm. Qua 3 công thức với tỷ lệ phối trộn khác nhau, chúng tôi thấy 
rằng, với tỷ lệ bắp nếp : bắp ngọt là 1 : 2 có điểm đánh giá cao nhất. 
4.2. Kết quả khảo sát hàm lượng đường phối trộn 
Tiến hành bổ sung hàm lượng đường thay đổi từ 5%, 7%, 9% vào công thức nấu, 
và đánh giá các chỉ tiêu của sản phẩm. 
Kết quả đánh giá các chỉ tiêu cảm quan theo hàm lượng đường bổ sung được thể  hiện ở bảng 4.2.      lOMoAR cPSD| 59540283
Bảng 4.2. Kết quả đánh giá các chỉ tiêu cảm quan theo hàm lượng đường bổ sung  trong sản phẩm  Mẫu  Hàm lượng    Điểm đánh giá    đường (%)  Màu sắc  Mùi  Vị  Trạng thái  CT1  5  7,07  6,87  6,60  6,97  CT2  7  7,20  7,07  7,33  7,23  CT3  9  7,13  6,90  5,77  7,00 
Qua kết quả đánh giá cảm quan ở bảng 4.2 cho thấy: ứng với mẫu có bổ sung 
hàm lượng đường trong hỗn hợp khác nhau không làm thay đổi mức độ ưa thích của sản 
phẩm về chỉ tiêu màu sắc, mùi và trạng thái nhưng có ảnh hưởng rõ đến vị của sản phẩm. 
Kết quả thí nghiệm đối với chỉ tiêu màu sắc, mùi và trạng thái của các mẫu đều 
nhận được điểm đánh giá với mức độ chấp nhận, nằm trong khoảng tương đối thích đến  thích. 
Về chỉ tiêu vị: có sự khác biệt về mức độ ưa thích giữa các mẫu thí nghiệm. Đối 
với mẫu có nồng độ đường 5% được đánh giá với 6,60. Nếu nồng độ đường quá cao thì 
vị ngọt của đường làm giảm vị hài hòa của sản phẩm nên ở mẫu có nồng độ đường 9% 
không được người thử đánh giá cao với 5,77 điểm. Ở mẫu bổ sung 7% đường được đánh 
giá có vị tốt nhất, sản phẩm có vị ngọt nên được đánh giá cao nhất với 7,33 điểm, nằm 
ở mức thích theo thang điểm đánh giá. 
Qua tổng hợp kết quả đánh giá từ bảng 4.2, chúng tôi tiến hành chọn hàm lượng 
đường bổ sung vào sản phẩm là 7%. 
Như vậy, sau khi khảo sát về tỷ lệ đường cần bổ sung kết hợp với kết quả khảo 
sát về tỷ lệ phối trộn bắp nếp và bắp ngọt, chúng tôi đưa ra công thức cuối cùng để sản 
xuất sản phẩm nước uống bắp tươi như sau: tỷ lệ bắp nếp : bắp ngọt là 1 : 2 và hàm 
lượng đường cần bổ sung là 7%.      lOMoAR cPSD| 59540283
4.3. Đề xuất quy trình sản xuất sản phẩm nước uống bắp tươi 
Qua tổng hợp các kết quả nghiên cứu được, chúng tôi đề xuất quy trình sản xuất 
sản phẩm nước uống bắp tươi như sau: 
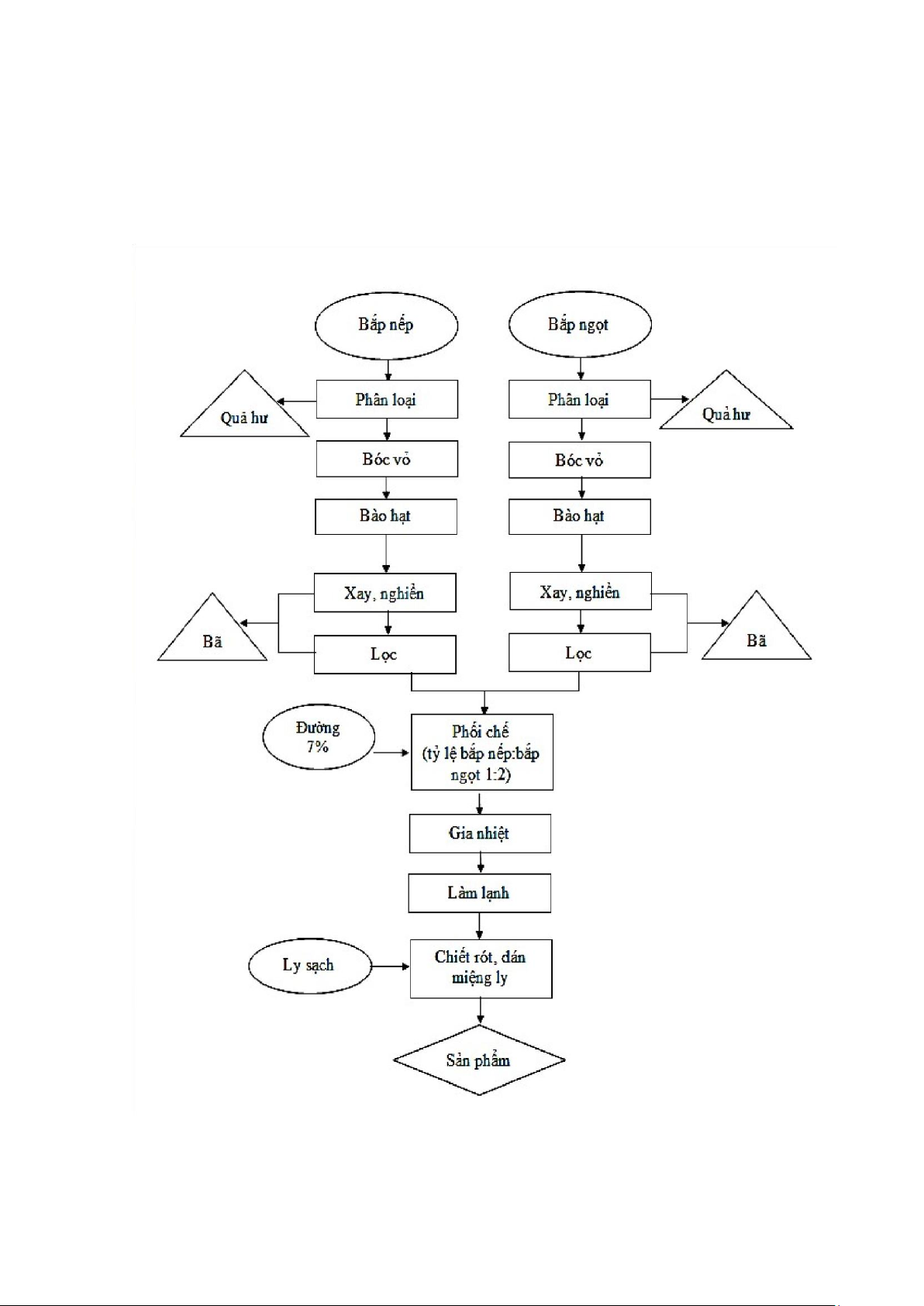
4.3.1. Sơ đồ quy trình sản xuất   
Hình 1. Sơ đồ quy trình sản xuất nước uống bắp tươi      lOMoAR cPSD| 59540283
4.3.2. Thuyết minh quy trình 
1. Nguyên liệu 
Nguyên liệu bắp nếp và bắp ngọt dùng để chế biến cần phải đạt tiêu chuẩn và  đảm bảo chất lượng.  2. Phân loại 
Mục đích: lựa chọn làm sạch nguyên liệu, các hạt bắp yêu cầu đều màu, trắng 
sáng, căng sữa, đồng thời loại bỏ những quả hư hỏng. 
Yêu cầu: Loại bỏ hết những quả không đảm bảo theo yêu cầu.  3. Bóc vỏ 
Bóc hết lá, bẹ, râu bắp và rửa sạch bắp.  4. Bào hạt 
Sử dụng dao sắc, tiến hành bào hạt sát lõi để tạo điều kiện thuận lợi cho quá trình  xay. 
5. Xay, nghiền 
Với hệ thống này, sử dụng máy nghiền hai mặt đá trục đứng có điều chỉnh độ mịn 
để phá vỡ cấu trúc hạt, sau đó nghiền mịn lại lần hai đồng thời ly tâm tách bã. 
Lượng nước sử dụng để nghiền tách bã so với khối lượng hạt khoảng 4:1 (hạt:nước).  6. Lọc 
Dịch sữa được qua màng lọc. Mục đích là để loại bỏ những cặn có thể sinh ra 
trong quá trình xay, nghiền. 
Yêu cầu: Dịch sữa không được lẫn cặn làm ảnh hưởng xấu đến chất lượng của  sản phẩm.  7. Phối chế 
Mục đích: nhằm đảm bảo hương vị, màu sắc, độ sánh cần thiết của sản phẩm, đáp 
ứng được thị hiếu người tiêu dùng. 
Cách tiến hành: Sau khi thu được dịch sữa từ bắp nếp và bắp ngọt, tiến hành phối 
chế với các tỷ lệ như sau: 
+ Tỷ lệ bắp nếp : bắp ngọt là 1 : 2.      lOMoAR cPSD| 59540283
+ Tỷ lệ đường bổ sung: 7%.  8. Gia nhiệt 
Đun dịch sữa trên 50oC và tiếp tục nâng nhiệt lên 95oC để nấu chín sữa và tiêu 
diệt vi sinh vật. Nhiệt độ được cấp từ nồi hơi theo đường ống đi từ dưới lên trong nồi 
nấu. Quá trình nấu có khuấy trộn liên tục để tránh lắng đáy.  9. Làm lạnh 
Làm lạnh: dịch sữa sau khi gia nhiệt được bơm lên bồn chứa và qua hệ thống làm 
lạnh để thực hiện chiết rót. 
10. Chiết rót, dán miệng ly 
Sử dụng ly sạch để chiết rót và dán miệng ly ngay sau khi chiết rót bằng máy dập  miệng ly. 
11. Sản phẩm 
Sản phẩm được bảo quản ở nhiệt độ 2 - 4oC trong thời gian 7 ngày. Màu sắc: 
Vàng nhạt. Trạng thái: dịch mịn, không tách lớp, không kết tủa. Khi để lâu cho phép 
tách lớp nhẹ nhưng lắc vẫn đồng nhất. Hương thơm đặc trưng của bắp tươi, vị dịu ngọt. 
4.4. Thiết kế mẫu mã của bao bì chứa đựng sản phẩm   
Hình 2. Mẫu ly đựng sản phẩm 
4.5. Kết quả khảo sát thị trường tiêu dùng đối với sản phẩm nước uống bắp tươi 
Tiến hành điều tra khảo sát 300 người tiêu dùng, kết quả thu được cụ thể như sau:      lOMoAR cPSD| 59540283         lOMoAR cPSD| 59540283    
Khi khảo sát người tiêu dùng về giá trị dinh dưỡng của Nước uống bắp tươi, hầu 
hết người tiêu dùng đều cho ý kiến rằng Nước uống bắp tươi lẩn phẩm có giá trị dinh 
dưỡng cao, số lượng phiếu đồng quan điểm với ý kiến này trên 85%. Tuy nhiên, cũng 
có một số nhận định định rằng quan điểm trên là không đúng.