



















Preview text:
BÀI 1 NHẬP MÔN DƯỢC HỌC
Mục tiêu học tập -
Sau khi học xong bài này sinh viên phải: -
Biết được đặc điểm nhiệm vụ của ngành dược và vai trò của dược sĩ. -
Nhận biết một số thuật ngữ liên quan trong ngành dược. -
Nhận biết các thông tin trong chiến lược phát triển ngành dược Việt Nam. -
Nhận biết được chuỗi giá trị trong ngành dược phẩm. NỘI DUNG 1.1. ĐẠI CƯƠNG 1.1.1 Khái niệm
Ngành Dược học là gì? Theo một số nghiên cứu cho rằng ngành Dược hay Dược là một
trong những tên gọi chung trong hệ thống của ngành Y tế. Công việc chính của ngành nghề này là
chuyên bào chế và sản xuất các loại thuốc để điều trị những loại bệnh tương ứng. Đồng thời, những
người làm việc trong ngành Dược cũng sẽ tiến hành thăm khám cho các bệnh nhân trong giai đầu
tiếp nhận, phân phối và quản lý thuốc. Bởi vậy, ngành Dược đóng một vai trò quan trọng và không
thể thiếu trong hệ thống ngành Y. Đồng thời, liên quan mật thiết đến những đến những ngành Hóa
học, sinh học, đảm bảo được việc sử dụng an toàn và điều trị được một số bệnh liên quan cho con người.
Dược học hay còn được hiểu là Dược. Những người làm trong bộ phận này sẽ tiến hành áp
dụng những phương pháp chữa bệnh, đồng thời sử dụng những nguyên liệu từ thiên nhiên hay
những thực phẩm tổng hợp để có thể điều trị hay chữa trị một số bệnh lý liên quan. Khi nhìn nhận
Dược học ở nghĩa rộng thì nó cũng chỉ một ngành nhỏ trong hệ thống ngành Y tế chuyên về bào
chế và sản xuất những loại thuốc, đồng thời có thể phân công quá trình thăm khám chữa bệnh, kê
đơn thuốc và hướng dẫn cụ thể cho mọi người về cách sử dụng thuốc.
Về khái niệm Dược sĩ ở đây được hiểu là những người thực hành trong nghề Dược. Ngành
dược có liên hệ trực tiếp và mật thiết nhất đối với ngành y (cụm từ Y- dược thường được đi liền
với nhau). Đồng thời, Dược sĩ cũng là những người tham gia trực tiếp vào các quá trình quản lý
tình trạng bệnh của bệnh nhân qua việc tối ưu hay điều trị dùng thuốc, giải thích những kết quả xét
nghiệm lâm sàng. Kết hợp với các bác sĩ trong quá trình kê đơn thuốc hay hướng dẫn cho các bệnh
nhân cách sử dụng thuốc phù hợp nhất.
Thuật ngữ dược trong nhiều ngôn ngữ châu Âu xuất phát từ tiếng Hy Lạp: φάρμακον 1
(pharmakon), có nghĩa là "thuốc" hay "y học" (hình thức sớm nhất của từ này là của Hy Lạp
Mycenaean pa-ma-ko). Sau đó thuật ngữ được sử dụng từ thế kỷ 17.
Phạm vi hành nghề dược bao gồm vai trò truyền thống như bào chế và phân phát thuốc, và
nó cũng bao gồm các dịch vụ hiện đại hơn liên quan đến chăm sóc sức khỏe, bao gồm cả các dịch
vụ lâm sàng, xem xét các loại thuốc an toàn và hiệu quả, và cung cấp thông tin thuốc. Dược sĩ là
chuyên gia điều trị bằng thuốc và các chuyên gia sức khỏe ban đầu tối ưu hóa thuốc sử dụng để
cung cấp cho bệnh nhân với những kết quả tích cực.
1.1.2 Vai trò của dược sĩ
Ở lĩnh vực sản xuất, Dược sĩ đóng vai trò quan trọng trong các công ty sản xuất, kinh doanh
dược phẩm, tham gia vào quy trình sản xuất, phân phối và quản lý thuốc tại các công ty, xí nghiệp
dược phẩm hoặc nhà thuốc tư nhân của riêng mình.
Ở lĩnh vực kiểm tra chất lượng, dược sĩ là chuyên viên kiểm tra, giám sát chất lượng sản
phẩm tại các trung tâm kiểm nghiệm dược phẩm - mỹ phẩm, công ty dược phẩm, công ty mỹ phẩm
và thực phẩm chức năng.
Trong phát triển sản phẩm, dược sĩ làm nhà nghiên cứu hoặc cũng có thể công tác ở các
bệnh viện, làm các dự án liên quan đến bảo vệ sức khỏe cộng đồng.
Trong bệnh viên, dược sĩ làm chuyên gia về các xét nghiệm sinh hóa lâm sàng hay còn gọi
là dược sĩ lâm sàng khi tham gia vào quyết định dùng thuốc ở các trường hợp đặc biệt trong khi
được mời tham gia hội đồng tư vấn thuốc và điều trị.
Ngoài ra, dược sĩ có thể làm nhân viên marketing giới thiệu thuốc mới, hoặc cơ sở quản lý
dược, kiểm tra chất lượng thuốc (kiểm nghiệm thuốc), nghiên cứu thuốc mới, giảng dạy, nghiên
cứu trong các đơn vị đào tạo và nghiên cứu chuyên môn hóa dược
Yêu cầu người làm trong lĩnh vực này cần có phẩm chất đạo đức tốt, có kiến thức vững chắc
về khoa học cơ bản, công nghệ cao, có khả năng làm việc trong lĩnh vực dược một cách chuyên
nghiệp, có tầm nhìn và năng lực sáng tạo, có khả năng hội nhập tốt. Tại các trường đại học đào tạo
ngành dược, ngoài kiến thức cốt lõi về khoa học cơ bản và dược học cơ sở, sinh viên ngành dược
sẽ được đào tạo về khoa học công nghệ y dược hiện đại bao gồm: sinh học phân tử, công nghệ
nano, dược động học…, để tiếp cận và tham gia sáng tạo trong lĩnh vực khoa học công nghệ y
dược tiên tiến hiện nay cũng như hiểu biết đầy đủ quá trình chuyển hóa thuốc trong cơ thể, những
phản ứng bất lợi của thuốc, tương tác qua lại giữa các loại thuốc, công thức phối hợp thuốc để tạo
hiệu quả chữa bệnh tối ưu và an toàn cho người dùng,… Song song, sinh viên ngành dược còn 2
được cung cấp đủ kiến thức về các bệnh gây ra do thuốc, chăm sóc dược lâm sàng, điều trị học và
các chế độ dinh dưỡng trong điều trị... để khi tốt nghiệp có khả năng thực hành vững vàng trong
các lĩnh vực của dược học như đánh giá bệnh nhân ở mức độ cơ bản, tư vấn sử dụng thuốc hợp lý,
lập kế hoạch chăm sóc người bệnh theo đơn thuốc an toàn, hiệu quả, sản xuất và phân phối thuốc, kiểm nghiệm.
1.1.3 Các định hướng chuyên ngành trong ngành dược tại trường Đại học Nguyễn Tất Thành
Định hướng chuyên ngành bào chế sản xuất thuốc.
Định hướng chuyên ngành quản lý cung ứng thuốc.
Định hướng chuyên ngành dược lâm sàng.
1.1.4 Một số định hướng nghiên cứu trong ngành dược
❖ Dược lý học: gồm các nội dung chính như Tác động của thuốc;
Dược lực học (tác động của thuốc đối với cơ thể) (Pharmacodynamics);
Dược động học (Pharmacokinetics) (tác động của cơ thể với thuốc);
Những vấn đề dược lý khác.
Dược học lâm sàng và điều trị: gồm các nội dung chính như:
Thuốc và sử dụng thuốc giảm sốt (Antipyretics);
Thuốc và sử dụng thuốc giảm đau (Analgesics);
Thuốc và sử dụng thuốc sốt rét (Anti-malarial drugs);
Thuốc kháng sinh và sử dụng thuốc kháng sinh (Antibiotics);
Thuốc sát trùng và sử dụng thuốc sát trùng (Antiseptics);
Thuốc và sử dụng thuốc điều trị cho bệnh ở các hệ thống cơ quan (hệ thống và cơ quan tiêu
hóa, hệ thống và cơ quan tuần hoàn (tim mạch), hệ thần kinh trung ương; mắt; hệ cơ - xương; tai
- mũi - họng; nội tiết; cơ quan và hệ thống bài tiết; chống thụ thai; phụ khoa; da; nhiễm trùng; miễn
dịch, dị ứng, dinh dưỡng,...
Những vấn đề dược học lâm sàng và điều trị khác.
❖ Dược liệu học; cây thuốc; con thuốc; thuốc nam, thuốc dân tộc gồm các nội dung chính như:
Phát hiện, phân tích và tổng hợp dược liệu;
Những nguồn dược liệu; Cây thuốc; 3 Con thuốc;
Thuốc bắc; thuốc nam, thuốc dân tộc;
Các vấn đề dược liệu khác.
Hóa dược học gồm các nội dung chính như:
Hóa học các dược chất;
Thiết kế, tổng hợp và điều chế thuốc;
Những vấn đề hóa dược khác.
❖ Kiểm nghiệm thuốc và Độc chất học (bao gồm cả độc chất học lâm sàng) gồm các nội dung chính như:
Phân tích nguyên liệu thuốc; Phân tích thuốc; Thử nghiệm thuốc;
Chất độc; nhiễm độc; quá liều;
Độc chất học lý thuyết;
Độc chất học chuyên khoa;
Độc chất học sinh thái;
Độc chất học môi trường; Độc chất học pháp y; Kìm hãm enzyme;
Các vấn đề kiểm nghiệm và độc chất khác.
❖ Công nghệ sản xuất dược phẩm
Hiện nay, việc nghiên cứu đưa một thuốc mới vào sản xuất có hai xu hướng:
Nghiên cứu tìm kiếm hợp chất mới dùng làm thuốc.
Nghiên cứu xây dựng quy trình sản xuất mới.
Nghiên cứu tìm kiếm hợp chất mới dùng làm thuốc
Trên cơ sở những phát minh của nhiều nhà khoa học thuộc nhiều lĩnh vực khác nhau như
sinh học, dược lý, hóa học… về những hợp chất tự nhiên có tác dụng sinh học, các nhà hóa học
xác định cấu trúc phân tử và tổng hợp ra chất này và những dẫn xuất mới của nó. Kết quả sẽ có
một loạt các hợp chất mới cho các nhà sinh học, dược lý… tiến hành thử tác dụng sinh học, dược
lý nhằm chọn ra những hợp chất đáp ứng yêu cầu điều trị. Con đường này rất khó vì trong hàng
trăm thậm chí hàng ngàn hợp chất điều chế được chỉ có một hoặc một vài hợp chất được lựa chọn 4 để điều trị.
Nghiên cứu xây dựng quy trình sản xuất mới
Nhiệm vụ chủ yếu ở đây là tìm phương pháp tổng hợp mới, trên cơ sở đó xây dựng một quy
trình tiện lợi hơn, kinh tế hơn để sản xuất các hợp chất đã được lựa chọn trong điều trị. Xu hướng
nghiên cứu này thường được thực hiện ở những trường hợp sau:
Các phương pháp tổng hợp hoặc quy trình sản xuất cũ, lạc hậu, không kinh tế, không có khả
năng sản xuất ở quy mô công nghiệp. Đến nay nhờ sự phát triển của công nghệ tổng hợp hữu cơ,
đã có khả năng thay thé bằng một phương pháp tổng hợp mới hiện đại hơn, kinh tế hơn.
Các hợp chất chiết xuất từ tự nhiên có hoạt tính sinh học cao, hiện đang được dùng làm
thuốc, nhưng do nguồn nguyên liệu tự nhiên cạn kiệt, không đáp ứng đủ nhu cầu điều trị nên cần
phải nghiên cứu phương pháp tổng hợp, bán tổng hợp.
Do nguyên nhân không mua được bản quyền sáng chế, do đó phải nghiên cứu tìm một
phương pháp sản xuất khác để sản xuất dược chất đã biết. Hiện nay, đối với các nước đang phát
triển, có thể mua lại những bằng phát minh đã hết bản quyền để tiết kiệm chi phí nghiên cứu và
rút ngắn thời gian đưa một thuốc đang được sử dụng vào sản xuất.
Việc đưa một thuốc mới vào sản xuất bất kỳ theo xu hướng nào cũng gồm những bước sau:
Nghiên cứu tổng hợp ở quy mô phòng thí nghiệm: R Research
Nghiên cứu triển khai ở quy mô pilot: D Development
Nghiên cứu sản xuất ở quy mô công nghiệp: P Production
❖ Quản lý dược, bao gồm các nghiên cứu về:
Quy trình cung ứng thuốc trong bệnh viện, hệ thống nhà thuốc.
Giải pháp nâng cao chất lượng trong hoạt động cung ứng thuốc.
Giải pháp quản lý nguồn nhân lực dược trong thực hành nghề nghiệp.
Thực trạng về kinh doanh dược phẩm….
❖ Các lĩnh vực nghiên cứu Dược học khác: Công nghệ sinh học liên quan đến y học, y tế
Những vấn đề chung về ứng dụng phương pháp công nghệ sinh học trong y học
Công nghệ sản xuất kháng sinh, vacxin, v.v. bằng công nghệ sinh học;
Công nghệ sinh học trong chẩn đoán bệnh;
Chẩn đoán bệnh di truyền trước khi sinh; Tư vấn di truyền (genetic counceiling) Kháng thể. 5
Công nghệ sinh học liên quan đến thao tác với các tế bào, mô, cơ quan hay toàn bộ cơ thể
(hỗ trợ sinh sản); công nghệ tế bào gốc gồm các nội dung chính như:
Thụ tinh trong ống nghiệm;
Nghiên cứu tế bào gốc;
Nhân bản vô tính cơ quan nội tạng;
Các vấn đề liên quan đến thao tác với các tế bào, mô và cơ quan nội tạng khác.
Công nghệ liên quan đến xác định chức năng của ADN, protein, enzym và tác động của
chúng tới việc phát bệnh; đảm bảo sức khỏe (bao gồm cả chẩn đoán gen, các can thiệp điều trị trên
cơ sở gen (dược phẩm trên cơ sở gen (pharmacogenomics) các liệu pháp điều trị trên cở sở gen)…
gồm các nội dung chính như:
Công nghệ sinh học trong xác định chức năng của ADN, protein, enzym và tác động của
chúng tới việc phát bệnh; Chẩn đoán gen;
Điều trị trên cơ sở gen (genetherapy);
Dược phẩm trên cơ sở nghiên cứu gen (Insulin, Interferon, v.v.);
Các vấn đề công nghệ sinh học trong y học khác.
1.2. Chuẩn năng lực cơ bản của Dược sỹ Việt Nam
Sự cần thiết của Chuẩn năng lực cơ bản của Dược sỹ Việt Nam
(Ngày 15/10/2019, Bộ Y tế đã có Quyết định số 4815/QĐ-BYT về Phê duyệt tài liệu “Chuẩn
năng lực cơ bản của Dược sỹ Việt Nam”. Theo Quyết định này, Chuẩn năng lực cơ bản của Dược
sỹ Việt Nam là các năng lực người Dược sỹ Việt Nam cần có khi thực hiện hoạt động hành nghề Dược tại Việt Nam)
Đối với xã hội: Tăng cường sự giám sát của xã hội với những cam kết về chất lượng đào tạo
của ngành, cơ sở đào tạo. Hạn chế và khắc phục tình trạng cung cấp dịch vụ y tế không đạt chất
lượng hay sai lầm do thiếu năng lực.
Đối với cơ sở sử dụng và quản lý nhân lực: Chuẩn hóa được năng lực cơ bản của Dược sỹ
tại Việt Nam là căn cứ để đánh giá chất lượng nguồn nhân lực, kiểm soát chất lượng nguồn nhân
lực, xây dựng chế độ lương, thưởng, đánh giá hiệu suất làm việc, xác định các lỗ hổng kỹ năng,
năng lực để có chiến lược bồi dưỡng, đào tạo lại phù hợp. Chuẩn năng lực cũng là cơ sở quan trọng
để đào tạo người lao động, hoạch định việc kế nhiệm cũng như quản lý sự thay đổi. Là căn cứ quan
trọng để có thể triển khai thực hiện kỳ thi quốc gia cấp chứng chỉ hành nghề Dược sỹ theo xu 6
hướng hội nhập với các nước trong khu vực và trên thế giới. Là thông tin quan trọng giúp Bộ Y tế
nói riêng và Nhà nước nói chung hoạch định các chính sách, quy định phù hợp trong việc bố trí,
sử dụng nguồn nhân lực.
Đối với cơ sở đào tạo và người học: Là căn cứ quan trọng để các cơ sở giáo dục đào tạo nhân
lực dược xây dựng chuẩn đầu ra, đổi mới chương trình đào tạo, tổ chức đào tạo đáp ứng tiêu chuẩn
nghề nghiệp và nhu cầu xã hội. Là cơ sở cho sinh viên dược phấn đấu và tự đánh giá, hoàn thiện
bản thân trong quá trình học tập và sau khi ra trường. Gắn kết các hoạt động đào tạo của cơ sở đào
tạo với thực tế nghề nghiệp.
Đối với hội nhập quốc tế: Là cơ sở để đối sánh chất lượng nguồn nhân lực Dược, thúc đẩy
quá trình hội nhập, công nhận văn bằng giữa các cơ sở đào tạo dược của Việt Nam với các cơ sở
đào tạo dược của các nước trong khu vực và trên thế giới.
Chuẩn năng lực cơ bản của Dược sỹ Việt Nam được sắp xếp theo 7 lĩnh vực, trong mỗi lĩnh
vực có những tiêu chuẩn, trong mỗi tiêu chuẩn có các tiêu chí, tổng cộng có 84 tiêu chí. Dưới đây
là toàn bộ nội dung của Chuẩn năng lực cơ bản của Dược sỹ Việt Nam:
LĨNH VỰC 1. HÀNH NGHỀ CHUYÊN NGHIỆP VÀ CÓ ĐẠO ĐỨC
Tiêu chuẩn 1.1. Hành nghề theo quy định của pháp luật
Tiêu chí 1.1.1. Có kiến thức cơ bản về hệ thống pháp luật Việt Nam, luật Dược và các văn
bản qui phạm pháp luật khác liên quan đến hành nghề dược.
Tiêu chí 1.1.2. Tuân thủ pháp luật Việt Nam, luật Dược và các văn bản qui phạm pháp luật
khác liên quan đến hành nghề dược, các quy tắc ứng xử của cán bộ y tế.
Tiêu chí 1.1.3. Hành nghề trong phạm vi chuyên môn được phép, tuân thủ các qui định nghề
nghiệp, phù hợp với điều kiện sức khỏe.
Tiêu chuẩn 1.2. Hành nghề theo quy tắc đạo đức nghề nghiệp
Tiêu chí 1.2.1. Luôn đặt sự an toàn, lợi ích của người bệnh lên trên hết. Tôn trọng, bảo vệ
quyền của người bệnh và khách hàng.
Tiêu chí 1.2.2. Tuân thủ các quy tắc đạo đức trong hành nghề và nghiên cứu y sinh dược
học. Thận trọng, tỉ mỉ, chính xác trong khi hành nghề.
Tiêu chí 1.2.3. Hợp tác với cơ quan quản lý nhà nước; trung thực, đoàn kết, tôn trọng, hợp tác với đồng nghiệp.
Tiêu chí 1.2.4. Thực hiện trách nhiệm xã hội một cách chuyên nghiệp.
Tiêu chuẩn 1.3. Hành nghề phù hợp với hoàn cảnh và điều kiện thực tế 7
Tiêu chí 1.3.1. Nhận biết, tôn trọng các điều kiện kinh tế, phong tục, tập quán, tín ngưỡng,
tôn giáo, văn hóa của địa phương nơi hành nghề.
Tiêu chí 1.3.2. Thích ứng với các hoàn cảnh và điều kiện thực tế để thực hiện các hoạt động
chuyên môn độc lập hoặc phối hợp.
Tiêu chí 1.3.3. Tiếp cận người bệnh, khách hàng và cộng đồng một cách khoa học, trách
nhiệm, thấu hiểu và đồng cảm.
Tiêu chí 1.3.4. Hành nghề dựa trên nguyên tắc công bằng, không phân biệt các thành phần xã hội.
Tiêu chí 1.3.5. Coi trọng việc kết hợp kiến thức y dược học hiện đại với y dược học cổ truyền.
Tiêu chí 1.3.6. Tích cực, chủ động tuyên truyền kiến thức về chăm sóc, báo vệ sức khoẻ
cộng đồng. Cung cấp dịch vụ chăm sóc sức khoe ban đầu có chất lượng.
Tiêu chuẩn 1.4. Học tập suốt đời
Tiêu chí 1.4.1. Ý thức được tầm quan trọng của việc học tập suốt đời; Thường xuyên học
tập, nâng cao trình độ chuyên môn, ứng dụng tiến bộ khoa học - công nghệ để đáp ứng các yêu
cầu phát triển nghề nghiệp và phục vụ nhu cầu xã hội.
Tiêu chí 1.4.2. Chủ động thu thập, đánh giá và sử dụng các nguồn thông tin phản hồi về
công việc của bản thân một cách hệ thống, thường xuyên, có cơ sở khoa học để xác định nhu cầu
học tập, phát triển chuyên môn phù hợp.
Tiêu chí 1.4.3. Ứng dụng hiệu quả công nghệ thông tin, ngoại ngữ trong học tập, nghiên cứu
và phát triển nghề nghiệp.
LĨNH VỰC 2. NĂNG LỰC GIAO TIẾP - CỘNG TÁC
Tiêu chuẩn 2.1. Giao tiếp hiệu quả
Tiêu chí 2.1.1. Có kiến thức và áp dụng hiệu quả các nguyên tắc của giao tiếp với người
bệnh, người chăm sóc, khách hàng, đồng nghiệp và cộng đồng.
Tiêu chí 2.1.2. Lựa chọn được phương thức phù hợp, hiệu quả khi giao tiếp với người bệnh,
người chăm sóc, khách hàng khác nhau về tuổi, giới, tôn giáo, văn hoá - xã hội, ngôn ngữ và các
đối tượng gặp trở ngại trong giao tiếp.
Tiêu chí 2.1.3. Nhận biết, phân tích và hành động để giải quyết các vấn đề phát sinh hoặc
vấn đề tiềm tàng; Quản lý và giải quyết được xung đột.
Tiêu chí 2.1.4. Vận dụng kỹ năng giao tiếp nhằm đạt được kết quả mong muốn với người 8
bệnh, người chăm sóc, khách hàng và đồng nghiệp.
Tiêu chuẩn 2.2. Xây dựng được mối quan hệ thân thiện, hợp tác, tin tưởng với người bệnh,
người chăm sóc, khách hàng, đồng nghiệp và cộng đồng
Tiêu chí 2.2.1. Lắng nghe, chia sẻ thông tin cần thiết, phù hợp và hiệu quả
với người bệnh, người chăm sóc, khách hàng, đồng nghiệp và cộng đồng.
Tiêu chí 2.2.2. Thấu cảm, thương lượng và giải quyết những băn khoăn, lo lắng của người
bệnh, người chăm sóc, khách hàng, đồng nghiệp và cộng đồng.
Tiêu chí 2.2.3. Hướng dẫn, khuyến khích và thảo luận với người bệnh, người chăm sóc,
khách hàng, đồng nghiệp và cộng đồng trong việc ra quyết định và giải quyết các vấn đề về sức
khoẻ trên cơ sở thỏa thuận đồng ý.
Tiêu chuẩn 2.3. Cộng tác có hiệu quả với đồng nghiệp và đối tác
Tiêu chí 2.3.1. Cộng tác với đồng nghiệp và đối tác dựa trên các nguyên tắc chân thành, tôn
trọng, quan tâm, chia sẻ, đàm phán và thương lượng.
Tiêu chí 2.3.2. Hiểu được vai trò, trách nhiệm và chuyên môn của người dược sỹ và các
thành viên khác trong làm việc nhóm. Tôn trọng ý kiến đóng góp của các thành viên khác.
Tiêu chí 2.3.3. Thúc đẩy làm việc nhóm hiệu quả. Thể hiện và duy trì được vai trò chủ chốt
trong làm việc nhóm để giải quyết các vấn đề liên quan đến thuốc.
LĨNH VỰC 3. TỔ CHỨC VÀ QUẢN LÝ
Tiêu chuẩn 3.1. Kỹ năng lập kế hoạch
Tiêu chí 3.1.1. Tham gia thu thập thông tin, xác định vấn đề, mục tiêu và lập kế hoạch cho
công việc được phân công.
Tiêu chí 3.1.2. Có khả năng tham gia vào một số qui trình lập kế hoạch chung của đơn vị.
Tiêu chuẩn 3.2. Tổ chức làm việc hiệu quả
Tiêu chí 3.2.1. Mô tả các nguyên tắc tổ chức và có khả năng xác định các vấn đề về nhân
lực theo vị trí công tác tại nơi làm việc.
Tiêu chí 3.2.2. Mô tả vai trò của cá nhân trong cơ cấu tổ chức. Thực hiện và góp phần cải
tiến, hoàn thiện các thủ tục, quy trình tại nơi làm việc.
Tiêu chí 3.2.3. Thực hiện sắp xếp thứ tự ưu tiên trong công việc, theo quy trình và đảm bảo
đúng tiến độ công việc theo kế hoạch đề ra.
Tiêu chí 3.2.4. Thực hiện ứng xử, làm việc hiệu quả và chuyên nghiệp với các nhà quản lý
cấp trên và nhân viên cấp dưới (nếu có). 9
Tiêu chí 3.2.5. Độc lập, tự chủ trong công việc, có ảnh hưởng tích cực tới đồng nghiệp. Nhận
thức và chịu trách nhiệm cá nhân tại nơi làm việc.
Tiêu chuẩn 3.3. Thông tin và ra quyết định
Tiêu chí 3.3.1. Có khả năng thu nhận, xử lý thông tin và ra quyết định phù hợp.
Tiêu chí 3.3.2. Truyền đạt thông tin chính xác, đầy đủ và thuyết phục người khác ở nơi làm việc.
Tiêu chuẩn 3.4. Kỹ năng giám sát và đánh giá
Tiêu chí 3.4.1. Có kỹ năng tự đánh giá, giám sát công việc của bản thân, tự học hỏi để hoàn thiện và phát triển.
Tiêu chí 3.4.2. Có khả năng phát hiện một số vấn đề tồn tại trong công việc, đưa ra được ý
kiến đề xuất để khắc phục.
LĨNH VỰC 4. ĐẢM BẢO CHẤT LƯỢNG THUỐC, NGUYÊN LIỆU LÀM THUỐC
Tiêu chuẩn 4.1. Quán lý chất lượng thuốc, nguyên liệu làm thuốc
Tiêu chí 4.1.1. Có kiến thức tổng quát về hệ thống quản lý chất lượng thuốc, các nguyên tắc
và chuẩn mực áp dụng trong hệ thống quản lý chất lượng thuốc.
Tiêu chí 4.1.2. Có kiến thức cơ bản về các kỹ thuật phân tích thường được sử dụng trong
phân tích, kiểm nghiệm chất lượng thuốc, nguyên liệu làm thuốc.
Tiêu chí 4.1.3. Triển khai được việc phân tích, kiểm nghiệm thuốc và nguyên liệu làm thuốc
theo Dược điển Việt Nam.
Tiêu chí 4.1.4. Có khả năng tham gia xây dựng, thẩm định tiêu chuẩn chất lượng thuốc và nguyên liệu làm thuốc.
Tiêu chuẩn 4.2. Đảm bảo chất lượng thuốc trong sản xuất và cung ứng
Tiêu chí 4.2.1. Hợp tác với các bên liên quan để kiểm soát chất lượng thuốc trong quá trình sản xuất và cung ứng.
Tiêu chí 4.2.2. Có kiến thức và áp dụng được các nguyên tắc thực hành tốt (GPs) trong sản xuất và cung ứng.
Tiêu chí 4.2.3. Tham gia xây dựng và áp dụng các quy trình thao tác chuẩn (SOPs) để đảm
bảo chất lượng thuốc.
Tiêu chí 4.2.4. Tham gia các hoạt động kiểm tra chất lượng thuốc theo yêu cầu thực tế.
Tiêu chuẩn 4.3. Tham gia nghiên cứu đảm bảo chất lượng thuốc, nguyên liệu làm thuốc
Tiêu chí 4.3.1. Tham gia đánh giá, phân tích nguy cơ và xu hướng về chất lượng thuốc trong 10
quá trình sản xuất, cung ứng, bảo quản và đề xuất các biện pháp nhằm đảm bảo chất lượng thuốc.
Tiêu chí 4.3.2. Có khả năng tham gia thực hiện các kỹ thuật phân tích thuốc trong nghiên
cứu phát triển thuốc, nguyên liệu làm thuốc.
LĨNH VỰC 5. BÀO CHẾ, SẢN XUẤT THUỐC VÀ NGUYÊN LIỆU LÀM THUỐC
Tiêu chuẩn 5.1. Sản xuất, phát triển nguyên liệu làm thuốc
Tiêu chí 5.1.1. Có kiến thức cơ bản về chiết xuất, công nghệ sinh học, bán tổng hợp, tổng
hợp trong sản xuất nguyên liệu làm thuốc.
Tiêu chí 5.1.2. Vận dụng các kiến thức về chiết xuất, công nghệ sinh học, bán tổng hợp, tổng
hợp trong xây dựng quy trình và sản xuất một số nguyên liệu làm thuốc.
Tiêu chí 5.1.3. Ứng dụng các kiến thức về thực vật, dược liệu, dược học cổ truyền để tạo ra
nguồn nguyên liệu làm thuốc.
Tiêu chuẩn 5.2. Bào chế, sản xuất thuốc
Tiêu chí 5.2.1. Có kiến thức, kỹ năng về triển khai thực hiện nghiên cứu, phát triển công thức các dạng thuốc.
Tiêu chí 5.2.2. Đánh giá được vai trò, ảnh hưởng của các thành phần trong công thức, qui
trình bào chế, sản xuất đến độ ổn định, độ an toàn, sinh khả dụng và hiệu quả điều trị của thuốc.
Tiêu chí 5.2.3. Xây dựng, triển khai quy trình sản xuất một số dạng bào chế quy ước.
Tiêu chí 5.2.4. Có khả năng thực hiện được việc tổ chức và pha chế một số thuốc tại cơ sở điều trị.
Tiêu chí 5.2.5. Vận dụng một cách phù hợp, trách nhiệm và có đạo đức những kiến thức về
dạng bào chế, sinh dược học trong lựa chọn và sử dụng thuốc.
LĨNH VỰC 6. CUNG ỨNG THUỐC
Tiêu chuẩn 6.1. Thực hiện được lựa chọn thuốc
Tiêu chí 6.1.1. Có kiến thức về các nguyên tắc xác định nhu cầu và lựa chọn thuốc.
Tiêu chí 6.1.2. Thực hiện lựa chọn thuốc phù hợp với nhu cầu.
Tiêu chuẩn 6.2. Thực hiện được mua sắm thuốc hợp lý và phù hợp với các quy định
Tiêu chí 6.2.1. Có kiến thức về các nguyên tắc mua sắm thuốc.
Tiêu chí 6.2.2. Thực hiện các quy trình, thủ tục trong mua sắm thuốc theo chính sách y tế,
chính sách bảo hiểm và các quy định liên quan.
Tiêu chí 6.2.3. Xây dựng kế hoạch dự phòng trong trường hợp thiếu thuốc.
Tiêu chuẩn 6.3. Thực hiện phân phối, cấp phát và tồn trữ thuốc 11
Tiêu chí 6.3.1. Có kiến thức về hệ thống phân phối thuốc; các nguyên tắc, quy định trong
phân phối, cấp phát và tồn trữ thuốc.
Tiêu chí 6.3.2. Cấp phát đúng thuốc, đúng người bệnh, đúng liều, đúng đường dùng và đúng thời gian.
Tiêu chí 6.3.3. Xác định và có giải pháp giảm thiểu các nguy cơ sai sót có thể gặp phải trong
phân phối, cấp phát và tồn trữ thuốc.
Tiêu chí 6.3.4. Quản lý tồn trữ thuốc hiệu quả.
Tiêu chí 6.3.5. Đảm bảo hệ thống lưu trữ thông tin, minh chứng phù hợp trong phân phối,
cấp phát và tồn trữ thuốc.
Tiêu chí 6.3.6. Lập kế hoạch và triển khai được hoạt động thu hồi, tiêu hủy thuốc theo quy định.
Tiêu chuẩn 6.4. Thực hiện quản lý sử dụng thuốc
Tiêu chí 6.4.1. Vận dụng được các qui định về cung ứng trong quản lý sử dụng thuốc hợp
lý, an toàn, hiệu quả và kinh tế.
Tiêu chí 6.4.2. Vận dụng được một số phương pháp phân tích danh mục thuốc sử dụng tại
cơ sở y tế trong quản lý cung ứng thuốc.
LĨNH VỰC 7. SỬ DỤNG THUỐC HỢP LÝ
Tiêu chuẩn 7.1. Tham gia xây dựng kế hoạch điều trị cho người bệnh
Tiêu chí 7.1.1. Có khả năng khai thác được các thông tin phù hợp liên quan đến bệnh và
thuốc của người bệnh để làm cơ sở xây dựng kế hoạch điều trị.
Tiêu chí 7.1.2. Phân loại người bệnh và lập kế hoạch điều trị bằng các thuốc không kê đơn
trong trường hợp bệnh lý/triệu chứng thông thường.
Tiêu chí 7.1.3. Đánh giá được đơn thuốc điều trị ngoại trú của người bệnh và tư vấn, trao
đổi được với người kê đơn trong trường hợp phát hiện việc kê đơn thuốc không hợp lý.
Tiêu chí 7.1.4. Tham gia được vào nhóm đa ngành (bác sỹ, điều dưỡng, dược sỹ) để lập kế
hoạch điều trị bằng thuốc phù hợp với người bệnh.
Tiêu chuẩn 7.2. Triển khai kế hoạch điều trị cho người bệnh
Tiêu chí 7.2.1. Tư vấn được các thuốc không kê đơn và chế độ dùng thuốc phù hợp cho từng
người bệnh trong trường hợp bệnh lý/triệu chứng thông thường đảm bảo an toàn, hiệu quả và kinh tế.
Tiêu chí 7.2.2. Tư vấn được cho người bệnh cách dùng thuốc và các biện pháp tự theo dõi 12
trong trường hợp điều trị ngoại trú. Đảm bảo người bệnh hiểu về việc sử dụng thuốc và biết cách
xử trí khi gặp phải các vấn đề trong quá trình dùng thuốc.
Tiêu chí 7.2.3. Phối hợp được với bác sĩ để lựa chọn thuốc và chế độ dùng thuốc phù hợp
với từng người bệnh nội trú theo kế hoạch điều trị.
Tiêu chí 7.2.4. Hướng dẫn cách dùng thuốc đảm bảo hiệu quả, an toàn cho nhân viên y tế,
người bệnh và hướng dẫn cách theo dõi dùng thuốc.
Tiêu chuẩn 7.3. Theo dõi, giám sát việc sử dụng thuốc trên người bệnh
Tiêu chí 7.3.1. Theo dõi dùng thuốc dựa trên kế hoạch điều trị và diễn biến lâm sàng của
người bệnh, tư vấn điều chỉnh kế hoạch điều trị cho người bệnh nếu cần.
Tiêu chí 7.3.2. Xác định các vấn đề liên quan đến thuốc hoặc tuân thủ điều trị phát sinh trong
quá trình sử dụng thuốc của người bệnh, đề xuất được biện pháp can thiệp phù hợp.
Tiêu chí 7.3.3. Phát hiện, tham gia xử trí và báo cáo các phản ứng có hại của thuốc và sai
sót trong sử dụng thuốc trên người bệnh.
Tiêu chí 7.3.4. Tham gia vào các quy trình cảnh báo và giám sát sử dụng các thuốc có khoảng
điều trị hẹp, thuốc nguy cơ cao.
Tiêu chuẩn 7.4. Tham gia các hoạt động thúc đẩy sử dụng thuốc hợp lý tại cơ sở y tế
Tiêu chí 7.4.1. Tham gia xây dựng và giám sát thực hiện các danh mục thuốc và quy trình,
hướng dẫn chuyên môn liên quan đến sử dụng thuốc.
Tiêu chí 7.4.2. Triển khai quy trình thông tin thuốc tại cơ sở y tế.
Tiêu chí 7.4.3. Triển khai quy trình cảnh giác dược tại cơ sở y tế.
Tiêu chí 7.4.4. Tham gia hoạt động nghiên cứu khoa học và hoạt động đào tạo tập huấn liên
quan đến sử dụng thuốc hợp lý.
1.3. NHIỆM VỤ CƠ BẢN CỦA NGÀNH DƯỢC
Bảo đảm việc sản xuất, số lượng cung ứng thuốc để phục vụ cho sự nghiệp bảo vệ sức khỏe
của nhân dân và quốc phòng. Vì đây là một loại hàng hóa đặc biệt nên việc sử cung ứng thuốc phải đạt 4 yêu cầu sau:
Đầy đủ: Đủ chủng loại, số lượng thuốc dùng trong việc phòng hay chữa bệnh cho người dân khi cần thiết.
Kịp thời: Việc cung ứng thuốc phải được thực hiện càng sớm càng tốt để giải quyết kịp thời cho nhu cầu điều trị.
Chất lượng: Thuốc cung ứng phải đảm bảo tiêu chuẩn chất lượng, vì đây là một loại hàng 13
hóa đặc biệt liên quan đến tính mạng con người. Đây là tiêu chuẩn cao nhất, thể hiện mặt đạo đức
và quyết định uy tín của ngành.
1.3.1.1 Giá cả: Giá thuốc phải hợp ký, phù hợp với khả năng thanh toán của người bệnh đồng thời
đáp ứng được yêu cầu tái hoạt động của người sản xuất, kinh doanh.
Tham gia quản lý kinh tế dược, tạo ra lợi nhuận một cách hợp pháp, đúng luật định và hợp lý: + Phát triển cơ sở.
+ Đóng góp cho ngân sách, góp phần vào việc phát triển kinh tế đất nước.
Hai nhiệm vụ sản xuất, cung ứng thuốc và kinh doanh tạo ra lợi nhuận phải được thực hiện
đồng thời nhằm mục đích cao nhất là phục vụ cho sức khỏe của nhân dân.
Tư vấn thuốc: Nắm vững kiến thức về thuốc để làm tốt nhiệm vụ tư vấn cho cán bộ y, hướng
dẫn việc sử dụng thuốc cho người dùng và tham gia vào các chương trình Y tế cộng đồng.
1.4. TỔ CHỨC NGÀNH DƯỢC VIỆT NAM
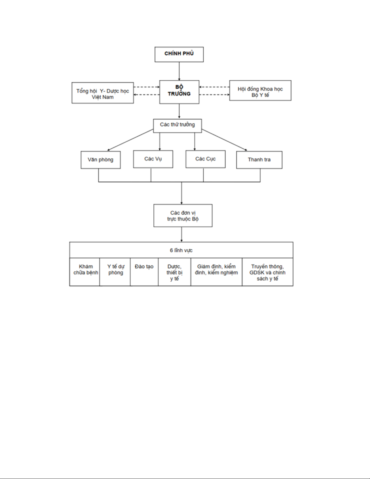
Bộ máy quản lý y tế Việt Nam được tổ chức theo sơ đồ sau: 14
Hình 1. Sơ đồ tỏ chức bộ máy Bộ y tế 15
Hình 2. Cơ cấu tổ chức Bộ y tế
1.4.1 Tổ chức quản lý nhà nước Gồm 3 cơ quan:
➢ Quản lý dược: Được tổ chức 4 cấp
Cấp TW: Cục Quản lý dược thuộc Bộ Y tế.
Cấp tỉnh: Phòng Quản lý dược thuộc Sở Y tế.
Cấp huyện: Tổ Quản lý dược thuộc Phòng Y tế.
Cấp xã: Nhân viên Quản lý dược thuộc Trạm Y tế.
➢ Thanh tra dược: Được tổ chức 2 cấp
Cấp TW: Thanh tra Bộ Y tế.
Cấp tỉnh: Thanh tra Sở Y tế.
➢ Kiểm nghiệm thuốc: Được tổ chức 2 cấp:
Cấp TW: Viện kiểm nghiệm thuốc và mỹ phẩm. Cả nước có 2 viện kiểm nghiệm (VKN TW và VKN Tp.HCM).
Cấp tỉnh: Trung tâm kiểm nghiệm thuốc và mỹ phẩm. 16
Hình 3. Cơ cấu tổ chức Cục Quản lý dược 17
Hình 4. Sơ đồ tổ chức Sở y tế Thành phố Hồ Chí Minh
1.4.2 Tổ chức sản xuất và kinh doanh
Tổ chức sản xuất, kinh doanh là những cơ sở sản sản xuất, kinh doanh thuốc với nhiều hình
thức công ty, hộ cá thể,...Đây là nơi sử dụng nhân lực dược nhiều nhất, từ nguồn nhân lực sơ cấp,
trung cấp đến đại học. Ví dụ: Nhà máy sản xuất thuốc, công ty kinh doanh thuốc. Nhà thuốc, quầy
thuốc, đại lý thuốc, tủ thuốc trạm y tế.
1.4.3 Tổ chức đào tạo và nghiên cứu khoa học
Việc đào tạo nhân lực dược và nghiên cứu khoa học về dược là chức năng nhiệm vụ của
Trường và Viện nghiên cứu thuộc ngành dược. Ví dụ: Trường Trung cấp Dược, Trường đại học
Dược,… Viện kiểm nghiệm thuốc và mỹ phẩm, viện Dược liệu,…
1.4.4 Tổ chức dược bệnh viện
Các tổ chức hoạt động trong khoa dược bao gồm nhiều lĩnh vực trong ngành Dược. Tuy
nhiên, khi kinh tế xã hội ngày càng phát triển thì yêu cầu chuyên môn hóa ngày càng cao nhằm
phục vụ 8 tốt hơn cho sức khỏe người bệnh. Để đáp ứng đòi hỏi trên, các hoạt động trong khoa
dược bệnh viện đã có nhiều thay đổi với xu thế như sau: 18
Cung ứng thuốc: Đây là lĩnh vực hoạt động mạnh nhất của khoa dược hiện nay.
Sản xuất thuốc: Hoạt động này ngày càng thu hẹp lại cho phù hợp với công việc chủ yếu của
bệnh viện là điều trị bệnh, hiện khoa dược bệnh viện chỉ còn sản xuất những loại thuốc đơn giản,
không đòi hỏi mức độ vô trùng và kỹ thuật cao.
Tư vấn thuốc: Hoạt động này đang được sự tập trung đầu tư phất triển nhằm đưa vị trí của
người dược sĩ bệnh viện lên một tầm cao mới.
1.4.5 Thông tin thuốc
Đây là một lĩnh vực chuyên môn của ngành dược nhưng cần có sự tham gia của nhiều ngành nghề khác. Báo chí chuyên ngành:
Thuộc Bộ Y tế: Tạp chí Dược học, Tạp chí y học thực hành, Báo sức khỏe và đời sống. Tạp
chí dược và mỹ phẩm trực thuộc Cục quản lý dược.
Thuộc Hội Dược Việt Nam: Tạp chí Thuốc và sức khỏe.
Thông tin ADR (Adverse Drug Reaction) = tác dụng phụ có hại của thuốc.
Theo dõi, ghi chép và báo cáo tác dụng phụ có hại của thuốc về cơ quan quản lý y tế trực
tiếp là nhiệm vụ của người cán bộ y tế, nhằm góp phần hữu hiệu cho cơ quan quản lý nhà nước về
thuốc, trong việc phát hiện và loại trừ những thuốc gây nguy hiểm cho người dùng ra khỏi thị
trường. Trung tâm DI & ADR Hà Nội trực thuộc Cục Quản lý Dược được thành lập năm 1994,
năm 1998 Trung tâm DI & ADR phía Nam đặt tại Thành phố Hồ Chí Minh được thành lập với
nhiệm vụ chính là thu thập và tổ chức thẩm định báo cáo ADR.. Đến năm 1999 Việt Nam đã được
gia nhâp hệ thống mạng lưới của Tổ chức Giám sát thuốc toàn cầu UMC (Upssala Monitoring Centre).
1.4.6 Hội nghề nghiệp
Tổ chức: Hội nghề nghiệp của ngành dược là Hội Dược học được tổ chức ở 2 cấp:
Cấp TW: Hội Dược học Việt Nam (VPA = Vietnamese Pharmacetical Association).
Cấp tỉnh: Hội Dược học Tỉnh/Tp thuộc trung ương (ví dụ: Hội Dược học Tp.HCM HPA =
Hochiminh city Pharmacetical Association). Hoạt động:
Hội Dược học là một tổ chức xã hội nghề nghiệp tự nguyện của những người dược sĩ và của
những cán bộ khoa học kỹ thuật hoạt động trong lĩnh vực dược trên địa bàn. Hội dược học là thành
viên của Liên Hiệp các hội khoa học kỹ thuật và chịu sự quản lý nhà nước của cơ quan quản lý y 19
tế (Bộ Y tế, Sở Y tế). Hội có tư cách pháp nhân, có con dấu riêng và tài khoản ngân hàng. Trụ sở
của Hội Dược học Việt Nam Đặt tại Hà Nội. Trụ Sở của Hội Dược học tỉnh/ thành phố thuộc TW
đặt tại địa phương tỉnh/thành phố thuộc TW đó. Mục đích hoạt động:
Mục đích hoạt động của Hội là tập hợp, đoàn kết những người cùng hoạt động trong lĩnh
vực dược, nhằm hợp tác giúp đỡ nhau để không ngừng nâng cao kiến thức, nghiệp vụ chuyên môn,
phát huy tiềm năng trí tuệ, đạo đức nghề nghiệp; thực hiện tốt chiến lược, chương trình của ngành
dược và ngành y tế, đúng theo đường lối chủ trương của Đảng, pháp luật của nhà nước. Không
ngừng phát triển ngành dược của thành phố trong xu thế hội nhập vào khu vực và thế giới.
1.5. MỘT SỐ THUẬT NGỮ LIÊN QUAN NGÀNH DƯỢC
Theo Luật Dược 105/2016/QH13 các từ ngữ dưới đây được hiểu như sau:
Dược là thuốc và nguyên liệu làm thuốc.
Thuốc là chế phẩm có chứa dược chất hoặc dược liệu dùng cho người nhằm mục đích phòng
bệnh, chẩn đoán bệnh, chữa bệnh, điều trị bệnh, giảm nhẹ bệnh, điều chỉnh chức năng sinh lý cơ
thể người bao gồm thuốc hóa dược, thuốc dược liệu, thuốc cổ truyền, vắc xin và sinh phẩm.
Nguyên liệu làm thuốc là thành phần tham gia vào cấu tạo của thuốc bao gồm dược chất,
dược liệu, tá dược, vỏ nang được sử dụng trong quá trình sản xuất thuốc.
Dược chất (còn gọi là hoạt chất) là chất hoặc hỗn hợp các chất dùng để sản xuất thuốc, có
tác dụng dược lý hoặc có tác dụng trực tiếp trong phòng bệnh, chẩn đoán bệnh, chữa bệnh, điều trị
bệnh, giảm nhẹ bệnh, điều chỉnh chức năng sinh lý cơ thể người.
Dược liệu là nguyên liệu làm thuốc có nguồn gốc tự nhiên từ thực vật, động vật, khoáng vật
và đạt tiêu chuẩn làm thuốc.
Thuốc hóa dược là thuốc có chứa dược chất đã được xác định thành phần, công thức, độ tinh
khiết và đạt tiêu chuẩn làm thuốc bao gồm cả thuốc tiêm được chiết xuất từ dược liệu, thuốc có
kết hợp dược chất với các dược liệu đã được chứng minh về tính an toàn và hiệu quả.
Thuốc dược liệu là thuốc có thành phần từ dược liệu và có tác dụng dựa trên bằng chứng
khoa học, trừ thuốc cổ truyền quy định tại khoản 8 Điều này.
Thuốc cổ truyền (bao gồm cả vị thuốc cổ truyền) là thuốc có thành phần dược liệu được chế
biến, bào chế hoặc phối ngũ theo lý luận và phương pháp của y học cổ truyền hoặc theo kinh
nghiệm dân gian thành chế phẩm có dạng bào chế truyền thống hoặc hiện đại.
Vị thuốc cổ truyền là dược liệu được chế biến theo lý luận và phương pháp của y học cổ 20