



















Preview text:
HỆ THỐNG GIÁO DỤC EMPIRE TEAM
CHỦ ĐỀ 1. BIỂU ĐỒ - BẢNG SỐ LIỆU
KĨ NĂNG XỬ LÍ SỐ LIỆU
Phần xử lí số liệu xuất hiện trong đề thi dưới cả 3 dạng thức:
(1) Nhiều lựa chọn (1 câu – 0,25 điểm)
(2) Đúng/Sai (1 câu – 1 điểm)
(3) Trả lời ngắn (6 câu – 1,5 điểm)
▶ Hướng dẫn chi tiết cách làm các câu hỏi phần xử lí số liệu
* Bước 1: Đọc kỹ câu hỏi, xác định vấn đề.
* Bước 2: Áp dụng các công thức để tính toán số liệu. Chú ý các hướng dẫn về làm tròn, lấy phần
thập phân. . . mà đề bài yêu cầu.
* Bước 3: So sánh số liệu. Giải thích các nguyên nhân, hiện tượng dẫn đến xu hướng biến động của số liệu.
(ĐỐI VỚI CÂU ĐÚNG/SAI)
* Bước 4: Tính toán, điền kết quả, tô phiếu cẩn thận theo đúng đáp án.
CÁC CÔNG THỨC TÍNH TOÁN SỐ LIỆU CƠ BẢN
TÍNH TOÁN SỐ LIỆU TRONG ĐỊA LÍ TỰ NHIÊN CÔNG THỨC VẬN DỤNG
1/ Nhiệt độ trung bình năm (đơn vị: ◦C)
Câu 1 [EMPIRE TEAM] [Đề minh hoạ 2025] Cho
bảng số liệu: Nhiệt độ không khí trung bình các tháng Nhiệt độ TB năm =
năm 2022 tại trạm quan trắc Nha Trang (Đơn vị: ◦C)
Tổng nhiệt độ của 12 tháng 12
(Nguồn: Niên giám Thống kê Việt Nam năm 2022, NXB Thống kê 2023)
Căn cứ vào bảng số liệu trên, hãy cho biết nhiệt độ không
khí trung bình năm 2022 tại trạm quan trắc Nha Trang là
bao nhiêu ◦C (làm tròn kết quả đến một chữ số thập phân). 1
CHINH PHỤC MỌI MIỀN KIẾN THỨC
HỆ THỐNG GIÁO DỤC EMPIRE TEAM
Câu 2 [EMPIRE TEAM] Cho bảng số liệu: Nhiệt độ
trung bình tháng năm 2023 tại trạm quan trắc Hà Nội (Đơn vị: ◦C)
(Nguồn: Niên giám Thống kê Việt Nam năm 2023, NXB Thống kê 2024)
Căn cứ vào bảng số liệu trên, hãy cho biết nhiệt độ trung
bình các tháng nóng (từ tháng 4 đến tháng 10) năm 2023 ở
trạm Hà Nội là bao nhiêu ◦C (làm tròn kết quả đến một chữ số thập phân).
2/ Biên độ nhiệt độ trung bình (đơn vị:
Câu 3 [EMPIRE TEAM] [Đề chính thức – Mã đề 0901] ◦C)
Cho bảng số liệu: Nhiệt độ không khí trung bình các
Biên độ nhiệt độ TB = t◦ TB tháng max
tháng năm 2022 tại trạm quan trắc Sơn La (Đơn vị: ◦C) - t◦ TB tháng thấp min
(Nguồn: Niên giám thống kê Việt Nam năm 2022, Nxb Thống kê)
Căn cứ vào bảng số liệu trên, hãy cho biết biên độ nhiệt độ
không khí trung bình của năm 2022 tại trạm quan trắc Sơn
La là bao nhiêu ◦C (làm tròn kết quả đến một chữ số thập phân).
Câu 4 [EMPIRE TEAM] [Câu hỏi phát triển] Cho bảng
số liệu: Nhiệt độ không khí trung bình các tháng năm
2023 tại Bãi Cháy và Cà Mau (Đơn vị: ◦C)
(Nguồn: Niên giám thống kê Việt Nam 2023, NXB Thống kê, 2024)
Căn cứ vào bảng số liệu, cho biết biên độ nhiệt độ trung
bình năm của Bãi Cháy cao hơn biên độ nhiệt độ trung bình
năm của Cà Mau là bao nhiêu độ C (làm tròn kết quả đến
một chữ số thập phân). 2
CHINH PHỤC MỌI MIỀN KIẾN THỨC
HỆ THỐNG GIÁO DỤC EMPIRE TEAM
3/ Tổng lượng mưa năm (đơn vị: mm)
Câu 5 [EMPIRE TEAM] [Đề chính thức – Mã đề 0901] Tổng lượng mưa năm =
Cho bảng số liệu: Lượng mưa các tháng năm 2022 tại tổng lượng mưa 12 tháng
trạm quan trắc Quy Nhơn và trạm quan trắc Cà Mau
4/ Lượng mưa trung bình tháng (p) (Đơn vị: mm) (đơn vị: mm)
Lượng mưa trung bình tháng = tổng lượng mưa năm ÷12
(Nguồn: Niên giám thống kê Việt Nam năm 2022, Nxb Thống kê)
Căn cứ vào bảng số liệu trên, hãy cho biết năm 2022, lượng
mưa của tháng có lượng mưa thấp nhất tại trạm quan trắc
Quy Nhơn cao hơn lượng mưa của tháng có lượng mưa thấp
nhất tại trạm quan trắc Cà Mau là bao nhiêu mm (làm tròn
kết quả đến một chữ số thập phân).
Câu 6 [EMPIRE TEAM] [Đề chính thức – Mã đề 0902]
Cho bảng số liệu: Lượng mưa các tháng năm 2022 tại
trạm quan trắc Quy Nhơn và trạm quan trắc Cà Mau (Đơn vị: mm)
(Nguồn: Niên giám thống kê Việt Nam năm 2022, Nxb Thống kê)
Căn cứ vào bảng số liệu trên, hãy cho biết trong năm 2022,
lượng mưa của tháng có lượng mưa lớn nhất tại trạm quan
trắc Quy Nhơn cao hơn lượng mưa của tháng có lượng mưa
lớn nhất tại trạm quan trắc Cà Mau là bao nhiêu mm (làm
tròn kết quả đến một chữ số thập phân).
Câu 7 [EMPIRE TEAM] [Câu hỏi phát triển] Cho bảng
số liệu sau: Lượng mưa trung bình các tháng tại trạm Hà Nội (Đơn vị: mm)
(Nguồn: Quy chuẩn kĩ thuật quốc gia về số liệu điều kiện tự
nhiên dùng trong xây dựng)
Căn cứ vào bảng số liệu trên, hãy cho biết tổng lượng mưa
của mùa mưa tại trạm Hà Nội là bao nhiêu mm (làm tròn
kết quả đến hàng đơn vị).
Câu 8 [EMPIRE TEAM] Cho bảng số liệu: Lượng
mưa các tháng trong năm 2022 tại thành phố Vinh (Đơn vị: mm) 3 (Nguồn: Niên
CHINH giám thống PHỤC kê MỌIViệt Nam
MIỀN năm 2023, KIẾN NXB THỨC Thống kê 2024)
Căn cứ vào bảng số liệu trên, cho biết tổng lượng mưa của
mùa mưa năm 2022 tại thành phố Vinh là bao nhiêu mm
(làm tròn kết quả đến hàng đơn vị).
HỆ THỐNG GIÁO DỤC EMPIRE TEAM
5/ Cán cân bằng ẩm
Câu 9 [EMPIRE TEAM] Thành phố Hồ Chí Minh có Cán cân bằng ẩm = tổng lượng mưa -
lượng mưa trung bình năm là 1 931 mm, lượng bốc hơi trung lượng bốc hơi
bình là 1 6086 mm. Cân bằng ẩm của Thành phố Hồ Chí
Minh là bao nhiêu mm (làm tròn kết quả đến hàng đơn vị).
Câu 10 [EMPIRE TEAM] Cho bảng số liệu: Lượng
mưa, lượng bốc hơi trung bình nhiều năm tại một số địa
phương ở nước ta (Đơn vị: mm)
(Nguồn: Viện Khoa học Khí tượng, Thủy văn và Biến đổi khí hậu)
Căn cứ vào bảng số liệu trên, hãy cho biết địa phương có
cân bằng ẩm nhỏ nhất là bao nhiêu mm (làm tròn kết quả đến hàng đơn vị).
6/ Tổng lưu lượng nước sông (đơn vị:
Câu 11 [EMPIRE TEAM] Cho bảng số liệu: Lưu m3/s)
lượng dòng chảy tháng trung bình nhiều năm tại một
Tổng lưu lượng nước sông =
số trạm thủy văn trên các sông ở nước ta (Đơn vị: m3/s)
tổng lượng nước 12 tháng
7/ Tháng lũ – Mùa lũ – Mùa cạn Tháng cạn
Tổng lưu lượng nước trong năm < < 12 tháng Tháng lũ
(Nguồn: Viện Khoa học Khí tượng, Thủy văn và Biến đổi khí hậu)
Căn cứ vào bảng số liệu trên, hãy cho biết tổng lưu lượng
dòng chảy vào mùa cạn tại trạm Lục Yên nhỏ hơn tổng lưu
lượng dòng chảy vào mùa cạn tại trạm Nông Sơn bao nhiêu
m3/s (làm tròn kết quả đến hàng đơn vị).
Câu 12 [EMPIRE TEAM] Cho bảng số liệu sau: Lưu
lượng dòng chảy trên lưu vực sông Hồng tại trạm Sơn
Tây theo các tháng trong năm (Đơn vị: m3/s)
(Nguồn: Niên giám thống kê Việt Nam, NXB Thống kê)
Căn cứ vào bảng số liệu trên, hãy cho biết thời gian mùa lũ
trên lưu vực sông Hồng tại trạm Sơn Tây kéo dài mấy tháng. 4
CHINH PHỤC MỌI MIỀN KIẾN THỨC
HỆ THỐNG GIÁO DỤC EMPIRE TEAM
8/ Tính độ che phủ rừng (Đơn vị: %)
Câu 13 [EMPIRE TEAM] Năm 2022, tổng diện tích Độ che phủ rừng =
đất tự nhiên của nước ta hơn 331212 km2, tổng diện tích Diện tích rừng × 100
rừng của nước ta là 14,8 triệu ha. Hãy cho biết độ che phủ
Tổng diện tích lãnh thổ
rừng của nước ta bao nhiêu phần trăm (làm tròn kết quả đến Trong đó:
một chữ số thập phân).
• Diện tích rừng: tính bằng ha hoặc
Câu 14 [EMPIRE TEAM] Tính đến ngày 31/12/2023,
km2 (gồm cả rừng tự nhiên và rừng
Tây Nguyên có tổng diện tích tự nhiên khoảng 54,5 nghìn trồng nếu không nói rõ)
km2 và tỉ lệ độ che phủ rừng là 46,3%. Cho biết diện tích
rừng của Tây Nguyên năm 2023 là bao nhiêu nghìn ha (làm
• Tổng diện tích lãnh thổ: là diện tích
tròn kết quả đến hàng đơn vị).
toàn bộ vùng, quốc gia, tỉnh... đang xét Note: km2 = 100 ha
TÍNH TOÁN SỐ LIỆU TRONG ĐỊA LÍ DÂN CƯ, KINH TẾ - XÃ HỘI CÔNG THỨC VẬN DỤNG 5
CHINH PHỤC MỌI MIỀN KIẾN THỨC
HỆ THỐNG GIÁO DỤC EMPIRE TEAM
1/ Tỉ trọng/tỉ lệ của từng thành phần
Câu 15 [EMPIRE TEAM] [Đề minh hoạ của Bộ] Cho
trong một cơ cấu tổng thể
bảng số liệu: Tổng diện tích có rừng, diện tích rừng trồng Tỉ trọng/tỉ lệ của A =
ở Tây Nguyên năm 2015 và năm 2022 (Đơn vị: nghìn ha)
Số liệu tuyệt đối của A × 100 Tổng số
(Nguồn: Niên giám Thống kê Việt Nam năm 2016, 2022; NXB Thống kê 2017, 2023)
Căn cứ vào bảng số liệu trên, hãy cho biết tỉ lệ diện tích rừng
trồng trong tổng diện tích có rừng ở Tây Nguyên năm 2022
so với năm 2015 tăng thêm bao nhiêu phần trăm (làm tròn
kết quả đến một chữ số thập phân).
Câu 16 [EMPIRE TEAM] [Đề chính thức 2025 – Mã
đề 0901] Năm 2022, tổng số lao động có việc làm của nước
ta là 50,6 triệu người. Trong đó, số lao động có việc làm
trong khu vực nông nghiệp, lâm nghiệp và thuỷ sản là 13,9
triệu người. Hãy cho biết năm 2022, tỉ lệ lao động có việc
làm của khu vực nông nghiệp, lâm nghiệp và thuỷ sản trong
tổng số lao động có việc làm của nước ta là bao nhiêu phần
trăm (làm tròn kết quả đến một chữ số thập phân).
Câu 17 [EMPIRE TEAM] [Đề chính thức 2025 – Mã
đề 0901] Năm 2022, nước ta có tổng số vốn đầu tư trực tiếp
của nước ngoài được cấp giấy phép là 29,3 tỉ USD. Trong
đó, Đông Nam Bộ chiếm tỉ lệ là 37, 2%. Hãy cho biết số
vốn đầu tư trực tiếp của nước ngoài được cấp giấy phép của
Đông Nam Bộ năm 2022 là bao nhiêu tỉ USD (làm tròn kết
quả đến một chữ số thập phân).
Câu 18 [EMPIRE TEAM] [Đề chính thức 2025 – Mã
đề 0902] Năm 2022, tổng số lao động có việc làm của nước
ta là 50,6 triệu người. Trong đó, số lao động có việc làm
trong khu vực công nghiệp – xây dựng là 16,9 triệu người.
Hãy cho biết năm 2022, tỉ lệ lao động có việc làm của khu
vực công nghiệp – xây dựng trong tổng số lao động có việc
làm của nước ta là bao nhiêu phần trăm (làm tròn kết quả
đến một chữ số thập phân).
Câu 19 [EMPIRE TEAM] Năm 2022, nước ta có tổng
số vốn đầu tư trực tiếp của nước ngoài được cấp giấy phép
là 29,3 tỉ USD. Trong đó, Đồng bằng sông Hồng chiếm tỉ
lệ là 38,6%. Hãy cho biết số vốn đầu tư trực tiếp của nước
ngoài được cấp giấy phép của Đồng bằng sông Hồng năm
2022 là bao nhiêu tỉ USD (làm tròn kết quả đến một chữ số thập phân). 6
CHINH PHỤC MỌI MIỀN KIẾN THỨC
HỆ THỐNG GIÁO DỤC EMPIRE TEAM
2/ Tính tốc độ tăng trưởng
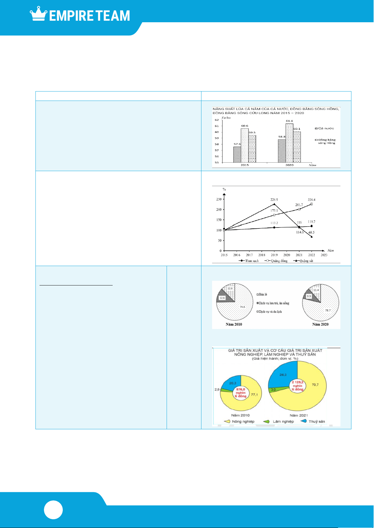
Câu 20 [EMPIRE TEAM] Cho bảng số liệu: Năng
+ Đặt giá trị của năm đầu tiên trong bảng
suất lúa cả năm của vùng Đồng bằng sông Cửu Long số liệu = 100%.
và Đồng bằng sông Hồng (Đơn vị: tạ/ha) + TĐTT cho năm tiếp theo:
Giá trị của năm tiếp theo TĐTT = ×100% Giá trị đầu tiên
(Nguồn: Niên giám thống kê Việt Nam qua các năm)
Cho biết tốc độ tăng trưởng năng suất lúa năm 2022 so với
năm 2020 của vùng Đồng bằng sông Cửu Long hơn Đồng
bằng sông Hồng bao nhiêu phần trăm (làm tròn kết quả đến
một chữ số thập phân).
3/ Tính bán kính các vòng tròn
Câu 21 [EMPIRE TEAM] Cho bảng số liệu: Tổng
Đặt R1 là bán kính của năm có giá trị nhỏ
mức bán lẻ hàng hóa và doanh thu dịch vụ tiêu dùng nhất S1
phân theo thành phần kinh tế của nước ta năm 2020 và ⇒ R1 = 1 đvbk
2022 (Đơn vị: tỉ đồng)
Đặt R2 là bán kính của năm có giá trị lớn tiếp theo S2 r S ⇒ R 2 2 = S1 Liên tục đến Rn. . .
Đặt R1 là bán kính của năm có giá trị nhỏ nhất ⇒ R1 = 1 đvbk
Đặt R2 là bán kính của năm có giá trị tiếp theo r S R 2 2 = = . . . S1 7
CHINH PHỤC MỌI MIỀN KIẾN THỨC
HỆ THỐNG GIÁO DỤC EMPIRE TEAM
4/ Tính tỉ lệ gia tăng dân số tự nhiên
Câu 22 [EMPIRE TEAM] [Đề minh hoạ của Bộ] Năm
(GTDSTN) (đơn vị: %)
2022, nước ta có tỉ suất sinh thô là 15,2%, tỉ suất chết thô
Tỉ lệ GTDSTN = Tỉ suất sinh − Tỉ suất tử
là 6,1%. Tỉ lệ tăng dân số tự nhiên của nước ta là bao nhiêu Trong đó:
phần trăm (làm tròn kết quả đến hai chữ số thập phân).
TS sinh = (số trẻ em sinh ra : tổng số dân)
Câu 23 [EMPIRE TEAM] [Câu hỏi phát triển] Cho × 1000 (đơn vị: %) biểu đồ sau:
TS tử = (số người chết : tổng số dân) × 1000 (đơn vị: %)
Biểu đồ tỉ suất sinh thô và tỉ suất tử thô của nước ta, giai đoạn 2002–2021
Cho biết trong các năm trên, năm nào nước ta có tỉ lệ gia
tăng dân số tự nhiên cao nhất?
5/ Tỉ lệ gia tăng dân số cơ học (GTD-
Câu 24 [EMPIRE TEAM] Cho bảng số liệu sau: Tỉ SCH) (đơn vị: %)
suất nhập cư và tỉ suất xuất cư của vùng Đông Nam Bộ,
Tỉ lệ GTDS cơ học = Tỉ suất NHẬP cư −
giai đoạn 2019–2022 (Đơn vị: %) Tỉ suất XUẤT cư
⇒ Tỉ lệ GTDS chung = Tỉ lệ GTDSTN+Tỉ lệ GTDS cơ học
(Nguồn: Niên giám thống kê Việt Nam, NXB Thống kê)
Căn cứ vào bảng số liệu trên, hãy cho biết trong giai đoạn
2019–2022, tỉ suất gia tăng dân số cơ học của vùng Đông
Nam Bộ cao nhất là bao nhiêu phần nghìn (%).
6/ Tỉ số giới tính (Đơn vị: nam/100 nữ)
Câu 25 [EMPIRE TEAM] Năm 2022, nước ta có số Tổng số dân nam Tỉ số giới tính = × 100
dân nam là 49,586,9 nghìn người, số dân nữ là 49,881,0 Tổng số dân nữ
nghìn người. Hãy cho biết tỉ số giới tính của dân số nước ta
là bao nhiêu nam/100 nữ (làm tròn kết quả đến một chữ số thập phân).
7/ Tỉ lệ giới tính (Đơn vị: %)
Câu 26 [EMPIRE TEAM] Năm 2022, nước ta có số Tỉ lệ giới tính =
dân nam là 49,586,9 nghìn người, số dân nữ là 49,881,0
Tổng số dân nam (hoặc nữ) × 100
nghìn người. Hãy cho biết tỉ lệ giới tính nam của dân số Tổng số dân
nước ta là bao nhiêu % (làm tròn kết quả đến một chữ số thập phân). 8
CHINH PHỤC MỌI MIỀN KIẾN THỨC
HỆ THỐNG GIÁO DỤC EMPIRE TEAM
8/ Tính mật độ dân số (Đơn vị:
Câu 27 [EMPIRE TEAM] Năm 2022, số dân nước ta người/km2)
là 99,5 triệu người, diện tích là 331 334 km2. Mật độ dân số Số dân Mật độ dân số =
năm 2022 của nước ta là bao nhiêu người/km2 (làm tròn kết Diện tích
quả đến hàng đơn vị). Câu 28 [EMPIRE TEAM] Năm 2023, vùng Tây
Nguyên có dân số là 6,2 triệu người, hãy cho biết mật độ
dân số của vùng này là bao nhiêu người/km2, biết diện tích
của vùng này là 54,5 nghìn km2 (làm tròn kết quả đến hàng đơn vị).
9/ Tính năng suất cây trồng (đơn vị:
Câu 29 [EMPIRE TEAM] [Đề chính thức 2025 – Mã tạ/ha)
đề 0901] Cho bảng số liệu: Diện tích gieo trồng lạc, sản Sản lượng Năng suất =
lượng lạc của nước ta năm 2015 và năm 2022 Diện tích ⇒ Tính sản lượng ⇒ Tính diện tích
(Nguồn: Niên giám thống kê Việt Nam năm 2021, 2023; Nxb Thống kê)
Căn cứ vào bảng số liệu trên, hãy cho biết năng suất lạc của
nước ta năm 2022 so với năm 2015 tăng thêm bao nhiêu
tạ/ha (làm tròn kết quả đến một chữ số thập phân).
Câu 30 [EMPIRE TEAM] [Đề chính thức 2025 – Mã
đề 0902] Cho bảng số liệu: Diện tích cao su cho sản phẩm,
sản lượng cao su (mủ khô) của nước ta năm 2015 và năm 2022
(Nguồn: Niên giám thống kê Việt Nam năm 2021, 2023; Nxb Thống kê)
Căn cứ vào bảng số liệu trên, hãy cho biết năng suất cao
su (mủ khô) của nước ta năm 2022 so với năm 2015 tăng
thêm bao nhiêu tạ/ha (làm tròn kết quả đến một chữ số thập phân).
Câu 31 [EMPIRE TEAM] [Câu hỏi phát triển] Năm
2023, diện tích trồng ngô của nước ta là 884,6 nghìn ha,
năng suất ngô là 50,2 tạ/ha. Hãy cho biết sản lượng ngô của
nước ta là bao nhiêu nghìn tấn (làm tròn kết quả đến hàng đơn vị). 9
CHINH PHỤC MỌI MIỀN KIẾN THỨC
HỆ THỐNG GIÁO DỤC EMPIRE TEAM
10/ Tính giá trị xuất khẩu (XK) & nhập
Câu 32 [EMPIRE TEAM] [Đề minh hoạ của Bộ] Năm khẩu (NK):
2022, tổng trị giá xuất khẩu, nhập khẩu hàng hóa của nước ta
là 731,5 tỉ USD, trong đó trị giá xuất khẩu là 371,7 tỉ USD.
• Tổng giá trị XNK = Giá trị XK +
Hãy cho biết tỉ trọng trị giá nhập khẩu của nước ta trong Giá trị NK
tổng trị giá xuất khẩu, nhập khẩu hàng hóa là bao nhiêu
phần trăm (làm tròn kết quả đến một chữ số thập phân).
• Cán cân XNK = Giá trị XK − Giá trị NK
Câu 33 [EMPIRE TEAM] [Câu hỏi phát triển] Năm
2023, tổng trị giá xuất nhập khẩu của nước ta là 681,1 tỉ Giá trị XK • Tỉ lệ XNK = × 100
USD, trong đó giá trị nhập khẩu là 326,4 tỉ USD. Hãy cho Giá trị NK
biết trị giá xuất siêu của nước ta năm 2023 là bao nhiêu tỉ
USD (làm tròn kết quả đến một chữ số thập phân).
Câu 34 [EMPIRE TEAM] Năm 2022, tổng trị giá xuất
khẩu, nhập khẩu hàng hóa của nước ta là 731,5 tỉ USD, tỉ lệ
xuất nhập khẩu là 103,3%. Hãy cho biết năm 2022, trị giá
xuất khẩu của nước ta đạt bao nhiêu tỉ USD?
11/ Tính bình quân lương thực theo đầu
Câu 35 [EMPIRE TEAM] [Đề minh hoạ của Bộ] Năm
người (Đơn vị: kg/người)
2022, sản lượng lương thực có hạt của nước ta là 47,1 triệu Sản lượng lương thực
tấn, số dân là 99,5 triệu người. Hãy cho biết sản lượng lương BQLTĐN = Số dân
thực có hạt bình quân đầu người của nước ta là bao nhiêu
kg/người (làm tròn kết quả đến hàng đơn vị).
12/ Tính thu nhập bình quân theo đầu
Câu 36 [EMPIRE TEAM] Năm 2021, GDP nước ta đạt
người (Đơn vị: USD/người hoặc triệu
8,5 triệu tỉ đồng và tổng số dân là 95,8 triệu người. Đến năm đồng/người)
2022, GDP nước ta đạt 9,5 triệu tỉ đồng và tổng số dân là TNBQĐN =
99,5 triệu người. Hãy cho biết GDP bình quân đầu người
Tổng thu nhập quốc dân (GDP)
của nước ta năm 2022 tăng bao nhiêu triệu đồng so với năm Số dân
2021 (làm tròn kết quả đến hàng đơn vị).
13/ Tính bình quân đất nông nghiệp
Câu 37 [EMPIRE TEAM] Năm 2022, diện tích đất sản
đầu người (Đơn vị: ha/người)
xuất nông nghiệp ở vùng Trung du và miền núi Bắc Bộ là BQ đất NN ĐN =
770,5 nghìn ha, số dân trong vùng là 13,1 triệu người. Đất
Diện tích đất nông nghiệp
sản xuất nông nghiệp bình quân đầu người ở vùng Trung du Số dân
và miền núi Bắc Bộ là bao nhiêu ha/người? (làm tròn kết
quả đến hai chữ số thập phân)
14/ Sản lượng điện bình quân đầu
Câu 38 [EMPIRE TEAM] Cho bảng số liệu sau: Sản
người (Đơn vị: kWh/người)
lượng điện và số dân ở nước ta, năm 2011 và 2022 Tổng sản lượng điện SL điện BQĐN = Số dân
(Nguồn: Niên giám thống kê Việt Nam. NXB Thống kê)
Căn cứ vào bảng số liệu trên, hãy cho biết sản lượng
điện bình quân đầu người năm 2022 tăng thêm bao nhiêu
kWh/người so với năm 2011. (làm tròn kết quả đến hàng đơn vị) 10
CHINH PHỤC MỌI MIỀN KIẾN THỨC
HỆ THỐNG GIÁO DỤC EMPIRE TEAM
15/ Chi tiêu bình quân mỗi lượt khách
Câu 39 [EMPIRE TEAM] Cho bảng số liệu: Số lượt du lịch
khách du lịch và doanh thu du lịch của nước ta năm (Đơn vị: USD/người hoặc triệu 2022 đồng/người) Chi tiêu du lịch BQĐN = Doanh thu du lịch Số lượt khách du lịch
Căn cứ vào bảng số liệu trên, hãy cho biết năm trong năm
2023, bình quân một lượt khách du lịch quốc tế đến nước
ta chi tiêu bao nhiêu tiền (làm tròn kết quả đến đơn vị của USD).
Tương tự các công thức tính bình quân
Câu 40 [EMPIRE TEAM] Năm 2022, số dân của nước khác
ta là 99,5 triệu người, số thuê bao điện thoại di động bình
quân đầu người của nước ta là 1,3 thuê bao/người. Hãy cho
biết số thuê bao điện thoại di động của nước ta là bao nhiêu
triệu thuê bao (làm tròn đến một chữ số thập phân).
16/ Cự li vận chuyển trung bình (Đơn
Câu 41 [EMPIRE TEAM] [Đề chính thức 2025 – Mã vị: km)
đề 0901] Năm 2022, vận tải đường hàng không của nước Cự li vận chuyển TB =
ta có số lượt hành khách vận chuyển là 49,0 triệu lượt Khối lượng luân chuyển
người; số lượt hành khách luân chuyển là 54 918,3 triệu lượt Khối lượng vận chuyển
người.km. Hãy cho biết cự li vận chuyển hành khách trung
⇒ Tính khối lượng vận chuyển
bình của đường hàng không nước ta năm 2022 là bao nhiêu
⇒ Tính khối lượng luân chuyển
km (làm tròn kết quả đến hàng đơn vị).
Câu 42 [EMPIRE TEAM] [Đề chính thức 2025 – Mã
đề 0902] Năm 2022, vận tải đường bộ của nước ta có số lượt
hành khách vận chuyển là 3 443,7 triệu lượt người; số lượt
hành khách luân chuyển là 107 373,2 triệu lượt người.km.
Hãy cho biết cự li vận chuyển hành khách trung bình của
đường bộ nước ta năm 2022 là bao nhiêu km (làm tròn kết
quả đến hàng đơn vị).
17/ Tính tốc độ tăng trưởng trung bìn-
Câu 43 [EMPIRE TEAM] Năm 1990, số dân thành thị
h/năm của một đối tượng địa lí trong
nước ta là 12,9 triệu người, năm 2021 số dân thành thị tăng một giai đoạn
lên 36,6 triệu người. Từ năm 1990 đến 2021, tốc độ tăng TĐTT trung bình năm =
trung bình của dân thành thị ở nước ta là bao nhiêu phần
Giá trị năm sau − Giá trị năm đầu ×
trăm/năm? (làm tròn kết quả đến một chữ số thập phân).
Giá trị năm đầu × khoảng cách năm 100 11
CHINH PHỤC MỌI MIỀN KIẾN THỨC
HỆ THỐNG GIÁO DỤC EMPIRE TEAM
18/ MỘT SỐ DẠNG KHÁC
Câu 44 [EMPIRE TEAM] Cho bảng số liệu sau: Số giờ
(tuỳ theo yêu cầu đề)
nắng các tháng tại trạm Lai Châu và Cà Mau, năm 2022 (Đơn vị: giờ)
Căn cứ vào bảng số liệu trên, hãy cho biết tổng số giờ nắng
tại trạm Cà Mau cao hơn trạm Lai Châu bao nhiêu giờ.
Câu 45 [EMPIRE TEAM] Cho bảng số liệu sau: Số dự
án và tổng vốn đăng kí đầu tư trực tiếp của nước ngoài
vào Việt Nam, năm 2015 và 2022
(Nguồn: Niên giám thống kê Việt Nam, NXB Thống kê)
Căn cứ vào bảng số liệu trên, trung bình vốn đăng kí cho
mỗi dự án năm 2022 tăng bao nhiêu lần so với năm 2015?
(làm tròn kết quả đến một chữ số thập phân)
Câu 46 [EMPIRE TEAM] Năm 2021 quy mô GRDP
của vùng kinh tế trọng điểm Bắc Bộ là 2243,6 nghìn tỉ đồng,
của vùng kinh tế trọng điểm phía Nam là 2835,6 nghìn tỉ
đồng. Cho biết GRDP của vùng kinh tế trọng điểm phía
Nam gấp mấy lần GRDP của vùng kinh tế trọng điểm Bắc
Bộ (làm tròn kết quả đến số thập phân thứ nhất).
Câu 47 [EMPIRE TEAM] Năm 2023, số thuê bao điện
thoại của nước ta là 126420,8 nghìn thuê bao, với tổng số
dân là 100309,2 nghìn người. Hãy cho biết trung bình số
thuê bao điện thoại trên một trăm dân ở nước ta là bao nhiêu
thuê bao (làm tròn kết quả đến hàng đơn vị). BIỂU ĐỒ
1. Các dạng biểu đồ thường gặp trong bài thi Địa lí ✓ Biểu đồ cột: ✓ Biểu đồ tròn.
– Biểu đồ cột đơn. ✓ Biểu đồ miền.
– Biểu đồ cột chồng. ✓ Biểu đồ kết hợp.
– Biểu đồ cột ghép. ✓ Biểu đồ đường. 12
CHINH PHỤC MỌI MIỀN KIẾN THỨC
HỆ THỐNG GIÁO DỤC EMPIRE TEAM
2. Khả năng thể hiện của các dạng biểu đồ
Để giải quyết được phần câu hỏi dạng biểu đồ, điều quan trọng nhất là nắm vững khả năng thể hiện
của từng loại biểu đồ. Từ khoá Dạng BĐ Minh hoạ
Quy mô, khối lượng, sản Cột
lượng, diện tích, giá trị sản xuất, người, so với,... Tốc độ tăng trưởng Đường
Cơ cấu, bảng số liệu có KHÔNG Tròn có
dưới 3 tổng thể (3 năm) quy mô R bằng nhau CÓ quy Tròn có mô R ̸= 13
CHINH PHỤC MỌI MIỀN KIẾN THỨC
HỆ THỐNG GIÁO DỤC EMPIRE TEAM
Cơ cấu, chuyển dịch cơ cấu KHÔNG Miền
từ 4 năm trở lên quy mô CÓ quy Cột mô chồng
2 đơn vị khác nhau, các đối Kết hợp tượng có MQH
Các dạng câu hỏi liên quan đến biểu đồ Đối với câu hỏi liên quan đến biểu đồ, các loại câu hỏi có thể có dạng:
a. Cho bảng số liệu, cho biết dạng biểu đồ nào là dạng phù hợp nhất để thể hiện số liệu.
b. Cho bảng số liệu, cho biết những dạng biểu đồ nào là phù hợp để thể hiện số liệu.
c. Cho biểu đồ, cho biết biểu đồ thể hiện nội dung gì?
d. Cho biểu đồ và tính toán số liệu của biểu đồ (phần này giống với tính toán với bảng số liệu). Lưu ý
• Nếu trong câu hỏi có so sánh về nhanh/ chậm: ta lấy số liệu cuối CHIA cho số liệu đầu.
• Nếu trong câu hỏi có so sánh nhiều/ ít: ta lấy số liệu cuối TRỪ đi số liệu đầu để ra được số đơn
vị tăng/giảm nhiều hoặc ít.
• Tăng liên tục: có nghĩa là chuỗi số liệu tăng, không giảm trong bất kể một năm nào trong chuỗi thời gian. 14
CHINH PHỤC MỌI MIỀN KIẾN THỨC
HỆ THỐNG GIÁO DỤC EMPIRE TEAM
• Giảm liên tục: có nghĩa là chuỗi số liệu không tăng trong bất kể một năm nào trong chuỗi thời gian. BÀI TẬP VẬN DỤNG
CÂU HỎI NHIỀU LỰA CHỌN CÂU HỎI ĐÚNG/SAI
Câu 14. Cho biểu đồ sau:
Câu 4: Cho biểu đồ:
Biểu đồ cơ cấu GDP phân theo thành phần
Biểu đồ trị giá xuất khẩu, nhập khẩu hàng
kinh tế ở nước ta giai đoạn 2010 – 2022
hóa và dịch vụ của In-đô-nê-xi-a, giai đoạn
(Nguồn: Niên giám thống kê Việt Nam năm 2016, 2019-2022 2023. Nxb Thống kê)
(Nguồn: Niên giám Thống kê Việt Nam năm 2023, Nxb Thống kê 2024)
Nhận xét nào sau đây đúng với biểu đồ trên?
A. Kinh tế Nhà nước và kinh tế ngoài Nhà nước có tỉ
a) Năm 2022, In-đô-nê-xi-a có cán cân thương mại trọng tăng.
xuất siêu với trị giá cao nhất.
B. Khu vực có vốn đầu tư nước ngoài và kinh tế Nhà
b) Từ năm 2019 đến năm 2022, In-đô-nê-xi-a có cán
nước có tỉ trọng giảm.
cân thương mại xuất siêu.
C. Tỉ trọng kinh tế ngoài Nhà nước tăng 5,3% giai
c) Trị giá xuất khẩu và trị giá nhập khẩu của đoạn 2010 – 2022.
In-đô-nê-xi-a có biến động trong giai đoạn 2019 -
D. Tỉ trọng kinh tế ngoài Nhà nước tăng nhiều nhất 2022.
trong giai đoạn 2010 – 2022.
d) Năm 2022 so với năm 2019, trị giá nhập khẩu của
In-đô-nê-xi-a tăng nhanh hơn trị giá xuất khẩu. 15
CHINH PHỤC MỌI MIỀN KIẾN THỨC
HỆ THỐNG GIÁO DỤC EMPIRE TEAM 0901
Câu 1: Cho biểu đồ sau:
Câu 4: Cho biểu đồ sau:
Cơ cấu sản lượng điện phát ra theo thành
phần kinh tế của nước ta năm 2015 và
năm 2022 (Đơn vị: %)
(Nguồn: Niên giám thống kê Việt Nam năm 2021,
Trị giá xuất khẩu hàng hóa và dịch vụ 2023; Nxb Thống kê)
của một số quốc gia Đông Nam Á năm 2018 và năm 2022
Nhận xét nào sau đây đúng với biểu đồ
(Nguồn: Niên giám thống kê Việt Nam năm 2023, trên? Nxb Thống kê)
A. Tỉ trọng kinh tế ngoài Nhà nước luôn cao
hơn tỉ trọng kinh tế Nhà nước.
a) Năm 2022 so với năm 2018, trị giá xuất
B. Năm 2022 so với năm 2015, tỉ trọng kinh
khẩu hàng hóa và dịch vụ của cả ba quốc gia
tế Nhà nước tăng và tỉ trọng kinh tế ngoài đều tăng. Nhà nước giảm.
b) Năm 2022 so với năm 2018, trị giá xuất
C. Tỉ trọng khu vực có vốn đầu tư nước ngoài
khẩu hàng hóa và dịch vụ của Phi-li-pin tăng luôn cao nhất. nhanh hơn Việt Nam.
D. Năm 2022 so với năm 2015, tỉ trọng khu
c) Năm 2022, trị giá xuất khẩu hàng hóa và
vực có vốn đầu tư nước ngoài giảm 4%.
dịch vụ của In-đô-nê-xi-a thấp nhất.
d) Năm 2022 so với năm 2018, trị giá xuất
khẩu hàng hóa và dịch vụ của Việt Nam tăng nhiều nhất. 16
CHINH PHỤC MỌI MIỀN KIẾN THỨC
HỆ THỐNG GIÁO DỤC EMPIRE TEAM 0902
Câu 3: Cho biểu đồ sau:
Câu 1: Cho biểu đồ sau:
Cơ cấu doanh thu du lịch lữ hành theo
Trị giá xuất khẩu hàng hóa và dịch vụ
giá hiện hành phân theo thành phần kinh
của một số quốc gia Đông Nam Á năm
tế của nước ta năm 2015 và năm 2022 2018 và năm 2022 (Đơn vị: %)
(Nguồn: Niên giám thống kê Việt Nam năm 2023,
(Nguồn: Niên giám thống kê Việt Nam năm 2021, Nxb Thống kê) 2023; Nxb Thống kê)
a) Năm 2022, trị giá xuất khẩu hàng hóa và
Nhận xét nào sau đây đúng với biểu đồ
dịch vụ của Ma-lai-xi-a cao nhất. trên?
b) Năm 2022 so với năm 2018, trị giá xuất
A. Năm 2022 so với năm 2015, tỉ trọng kinh
khẩu hàng hóa và dịch vụ của Việt Nam tăng
tế Nhà nước tăng và tỉ trọng kinh tế ngoài nhiều nhất. Nhà nước giảm.
c) Năm 2022 so với năm 2018, trị giá xuất
B. Tỉ trọng khu vực có vốn đầu tư nước ngoài
khẩu hàng hóa và dịch vụ của Xin-ga-po tăng luôn cao nhất. nhanh hơn Việt Nam.
C. Năm 2022 so với năm 2015, tỉ trọng khu
d) Năm 2022 so với năm 2018, trị giá xuất
vực có vốn đầu tư nước ngoài giảm 8%.
khẩu hàng hóa và dịch vụ của cả ba quốc gia
D. Tỉ trọng kinh tế ngoài Nhà nước luôn thấp đều tăng.
hơn tỉ trọng kinh tế Nhà nước.
3.Các dạng câu hỏi liên quan đến biểu đồ
Đối với câu hỏi liên quan đến biểu đồ, các loại câu hỏi có thể có dạng:
DẠNG 1: Cho bảng số liệu, cho biết dạng biểu đồ nào là dạng phù hợp nhất để thể hiện số liệu.
Câu 1 [EMPIRE TEAM] Cho bảng số liệu:
Theo bảng số liệu, để thể hiện tốc độ tăng trưởng trị giá một số mặt hàng nhập khẩu của nước ta giai
đoạn 2015–2020, dạng biểu đồ nào sau đây là thích hợp nhất? A Miền. B Tròn. C Đường. D Cột.
Câu 2 [EMPIRE TEAM] Cho bảng số liệu: 17
CHINH PHỤC MỌI MIỀN KIẾN THỨC
HỆ THỐNG GIÁO DỤC EMPIRE TEAM
Theo bảng số liệu, để so sánh trị giá một số mặt hàng nhập khẩu của nước ta qua các năm, dạng biểu
đồ nào sau đây là thích hợp nhất? A Cột nhóm. B Tròn. C Đường. D Cột chồng.
Câu 3 [EMPIRE TEAM] Cho bảng số liệu:
Theo bảng số liệu, để thể hiện sự chuyển dịch cơ cấu sản lượng thuỷ sản của nước ta giai đoạn
2010–2019, dạng biểu đồ nào sau đây là thích hợp nhất? A Kết hợp. B Đường. C Miền. D Tròn.
Câu 4 [EMPIRE TEAM] Cho bảng số liệu:
Theo bảng số liệu sau, để thể hiện quy mô và cơ cấu diện tích các loại cây hàng năm của nước ta năm
2010 và năm 2018, dạng biểu đồ nào sau đây là thích hợp nhất? A Tròn. B Miền. C Kết hợp. D Đường.
Câu 5 [EMPIRE TEAM] Cho bảng số liệu:
Theo bảng số liệu, để thể hiện tốc độ tăng trưởng diện tích và sản lượng chè của nước ta giai đoạn
2010–2017, dạng biểu đồ nào sau đây là thích hợp nhất? A Tròn. B Kết hợp. C Đường. D Miền.
Câu 6 [EMPIRE TEAM] Cho bảng số liệu: 18
CHINH PHỤC MỌI MIỀN KIẾN THỨC
HỆ THỐNG GIÁO DỤC EMPIRE TEAM
Căn cứ vào bảng số liệu, hãy cho biết biểu đồ nào sau đây là thích hợp nhất để thể hiện số lượng và tỉ
trọng đàn trâu của vùng Trung du miền núi Bắc Bộ so với cả nước? A Kết hợp. B Cột. C Miền. D Đường.
DẠNG 2: Cho bảng số liệu, cho biết những dạng biểu đồ nào là phù hợp để thể hiện số liệu.
Câu 1 [EMPIRE TEAM] Cho bảng số liệu:
Theo bảng số liệu, để thể hiện cơ cấu khối lượng hàng hóa vận chuyển theo ngành vận tải của nước ta
năm 2015–2020, các dạng biểu đồ nào sau đây thích hợp?
A Cột, tròn, đường.
B Miền, tròn, đường. C Tròn, miền, cột.
D Đường, cột, kết hợp.
Câu 2 [EMPIRE TEAM] Cho bảng số liệu:
Theo bảng số liệu, để thể hiện sự biến đổi sản lượng than sạch, dầu khí, và điện của nước ta giai đoạn
2010–2021, các dạng biểu đồ nào sau đây là thích hợp? A Tròn, cột, miền.
B Kết hợp, cột, đường.
C Đường, tròn, cột. D Cột, tròn, miền.
Câu 3 [EMPIRE TEAM] Cho bảng số liệu:
DÂN SỐ THÀNH THỊ VÀ NÔNG THÔN NƯỚC TA, GIAI ĐOẠN 2005 - 2021
Theo bảng số liệu, để thể hiện sự thay đổi cơ cấu dân số thành thị và nông thôn nước ta, giai đoạn
2000–2021, dạng biểu đồ nào sau đây là thích hợp nhất?
A Tròn, miền, đường.
B Đường, cột, tròn.
C Kết hợp, cột, đường. D Miền, tròn, cột.
Câu 4 [EMPIRE TEAM] Cho bảng số liệu: 19
CHINH PHỤC MỌI MIỀN KIẾN THỨC
HỆ THỐNG GIÁO DỤC EMPIRE TEAM
Theo bảng số liệu, để thể hiện sản lượng cà phê và sữa tươi của nước ta giai đoạn 2015–2021, các
dạng biểu đồ nào sau đây là thích hợp?
A Cột, đường, kết hợp.
B Tròn, đường, kết hợp.
C Miền, kết hợp, cột.
D Tròn, miền, kết hợp.
DẠNG 3: Cho biểu đồ, cho biết biểu đồ thể hiện nội dung gì?
Câu 1 [EMPIRE TEAM] Cho biểu đồ sau:
Biểu đồ trên thể hiện nội dung nào về về xuất khẩu của một số nước Đông Nam Á?
A Tốc độ tăng trưởng giá trị xuất khẩu của một số nước Đông Nam Á.
B Tốc độ chuyển dịch cơ cấu giá trị xuất khẩu một số nước Đông Nam Á.
C Quy mô và cơ cấu giá trị xuất khẩu của một số nước Đông Nam Á.
D Quy mô giá trị xuất khẩu của một số nước Đông Nam Á.
Câu 2 [EMPIRE TEAM] Cho biểu đồ sau: 20
CHINH PHỤC MỌI MIỀN KIẾN THỨC