



















Preview text:
lOMoAR cPSD| 58950985 1
Downloaded by Nguyen Linh (nguyenlinh30082025@gmail.com)
TRƯỜNG ĐẠI HỌC KINH TẾ QUỐC DÂN
VIỆN THƯƠNG MẠI VÀ KINH TẾ QUỐC TẾ
QUẢN TRỊ CHUỖI CUNG ỨNG QUỐC TẾ
ĐỀ TÀI: QUẢN TRỊ CHUỖI CUNG ỨNG CỦA BOEING
Lớp: Quản trị chuỗi cung ứng quốc tế_ 03
Giảng viên: ThS: Bùi Thị Lành Nhóm 7:
1 . Vũ Đức Việt_ 11208471
2 . Đinh Thị Phúc_ 11203115
3 . Nguyễn Thị Hoa_ 11201534 4 . Lê Thùy Linh_ 11202152
5 . Nguyễn Thị Linh_ 11202215
6 . Nguyễn Văn Lộc_ 11202337
Hà Nội, tháng 3 năm 2023 2 MỤC LỤC
I. GIỚI THIỆU VỀ NGÀNH CÔNG NGHIỆP CHẾ TẠO MÁY BAY ......... 1
1. Tổng quan về ngành công nghiệp chế tạo máy bay ................................. 1
1.1. Giới thiệu chung về ngành công nghiệp chế tạo máy bay .................. 1
1.2. Các bước để chế tạo một chiếc máy bay .............................................. 2
1.3. Các công nghệ và vật liệu sử dụng trong chế tạo máy bay ................. 3
2. Các công ty chế tạo máy bay lớn trên thế giới ......................................... 4
2.1. Airbus ..................................................................................................... 4
2.2. Boeing .................................................................................................... 4
2.3. Bombardier ............................................................................................ 5
2.4. Embraer ................................................................................................. 5
2.5. COMAC ................................................................................................. 5
II. CHUỖI CUNG ỨNG TOÀN CẦU TRONG NGÀNH CÔNG NGHIỆP . 6
CHẾ TẠO MÁY BAY ......................................................................................... 6
1. Các bộ phận và linh kiện cần thiết cho sản xuất máy bay ...................... 6
2. Nhà cung cấp chính của ngành công nghiệp chế tạo máy bay ............... 7
3. Đặc điểm của chuỗi cung ứng toàn cầu trong ngành công nghiệp chế .. 8
tạo máy bay ...................................................................................................... 8
4. Ảnh hưởng của chuỗi cung ứng toàn cầu đến hoạt động sản xuất và . 10
kinh doanh của ngành công nghiệp chế tạo máy bay ................................ 10
4.1. Ảnh hưởng tích cực: ........................................................................... 10
4.2. Ảnh hưởng tiêu cực: ........................................................................... 10
5. Lợi ích của chuỗi cung ứng toàn cầu đối với ngành công nghiệp chế .. 11
tạo máy bay .................................................................................................... 11
6. Những rủi ro và thách thức trong việc quản lý chuỗi cung ứng toàn .. 12
cầu của ngành công nghiệp chế tạo máy bay ............................................. 12
7. Các chiến lược và giải pháp để đảm bảo hoạt động hiệu quả của
chuỗi ............................................................................................................... 13
cung ứng toàn cầu ......................................................................................... 13
III. GIỚI THIỆU VỀ BOEING ....................................................................... 13
IV. CHUỖI CUNG ỨNG TOÀN CẦU CỦA BOEING ................................. 15
1. Các bộ phận và linh kiện được sử dụng trong sản xuất máy bay của . 15
Boeing ............................................................................................................. 15
2. Nhà cung cấp chính của Boeing ............................................................... 16
V. ẢNH HƯỞNG CỦA CHUỖI CUNG ỨNG TOÀN CẦU ĐẾN HOẠT ... 20
ĐỘNG SẢN XUẤT VÀ KINH DOANH CỦA BOEING .............................. 20
1. Lợi ích của chuỗi cung ứng toàn cầu đối với Boeing ............................. 21
2. Những rủi ro và thách thức trong việc quản lý chuỗi cung ứng toàn .. 24
cầu của Boeing ............................................................................................... 24
3. Các chiến lược và giải pháp để đảm bảo hoạt động hiệu quả của chuỗi
cung ứng toàn cầu của Boeing ..................................................................... 25
VI. KẾT LUẬN ( ĐỊNH VỊ BOEING TRONG CHUỖI CUNG ỨNG
TOÀN ................................................................................................................. 30
CẦU NGÀNH CHẾ TẠO MÁY BAY) ............................................................ 30
I. GIỚI THIỆU VỀ NGÀNH CÔNG NGHIỆP CHẾ TẠO MÁY BAY
1. Tổng quan về ngành công nghiệp chế tạo máy bay
1.1. Giới thiệu chung về ngành công nghiệp chế tạo máy bay
Ngành công nghiệp chế tạo máy bay là một trong những ngành công
nghiệp quan trọng nhất của nền kinh tế thế giới. Được biết đến với quy mô
lớn và đòi hỏi sự chuyên nghiệp và kỹ thuật cao, ngành công nghiệp chế
tạo máy bay đóng góp quan trọng vào việc phát triển kinh tế, đặc biệt là
trong lĩnh vực giao thông vận tải.
1.1.1. Sự phát triển của ngành công nghiệp chế tạo máy bay
Ngành công nghiệp chế tạo máy bay đã trải qua một quá trình phát
triển dài và đáng kể trong suốt thế kỷ 20. Với sự phát triển của kỹ thuật bay
và nhu cầu vận chuyển hàng hóa và hành khách trên toàn cầu, các công ty
sản xuất máy bay đã liên tục tìm kiếm những cải tiến về công nghệ, thiết kế
và vật liệu để tăng cường hiệu suất và an toàn của các sản phẩm của họ.
Ví dụ, từ khi nhà sáng lập Boeing, William E. Boeing, khởi động công
ty vào năm 1916, công ty này đã liên tục đổi mới và tạo ra những sản phẩm
tiên tiến nhất của ngành công nghiệp chế tạo máy bay. Vào năm 1958,
Boeing đã giới thiệu máy bay Boeing 707, là một trong những chiếc máy
bay chở khách đầu tiên được sản xuất trên quy mô lớn. Từ đó, các hãng
hàng không đã liên tục mở rộng quy mô của chuyến bay và phát triển những
loại máy bay vận tải hàng hóa và dụng cụ quân sự.
1.1.2. Quy mô và tầm quan trọng của ngành công nghiệp chế tạo máy bay trong
nền kinh tế thế giới
Ngành công nghiệp chế tạo máy bay được coi là một trong những
ngành công nghiệp lớn nhất và quan trọng nhất trên toàn cầu. Theo báo cáo
của Aerospace Industries Association, chỉ riêng trong năm 2019, ngành
công nghiệp chế tạo máy bay đã đóng góp 288 tỷ đô la vào GDP của Hoa
Kỳ và tạo ra hơn 2 triệu việc làm trực tiếp và gián tiếp. Ngoài ra, ngành
công nghiệp chế tạo máy bay còn đóng góp vào hàng loạt ngành công
nghiệp khác như công nghiệp vật liệu, sản xuất thiết bị điện tử và cơ khí
chính xác. Việc sản xuất máy bay cũng đóng vai trò quan trọng trong việc
thúc đẩy các nghiên cứu và phát triển kỹ thuật trong lĩnh vực hàng không vũ trụ.
Đối với các quốc gia phát triển, ngành công nghiệp chế tạo máy bay
còn là một ngành công nghiệp chiến lược, đóng góp vào sức mạnh quân sự
của quốc gia. Ví dụ, Hoa Kỳ đã sử dụng ngành công nghiệp chế tạo máy
bay như là một phần của chiến lược quốc phòng của họ, để đảm bảo sự ưu
thế về kỹ thuật và quân sự trên thế giới.
Tóm lại, ngành công nghiệp chế tạo máy bay là một ngành công nghiệp quan
trọng và có tầm quan trọng to lớn đối với nền kinh tế và quân sự của các quốc
gia trên toàn thế giới. Sự phát triển của ngành này đã mang lại nhiều cải tiến
về công nghệ, thiết kế và vật liệu, đồng thời đóng góp vào sự phát triển của
hàng loạt ngành công nghiệp khác.
1.2.Các bước để chế tạo một chiếc máy bay
- Bước 1: Thiết kế và phát triển sản phẩm
Để chế tạo một chiếc máy bay, việc đầu tiên là thiết kế và phát triển
sản phẩm. Các kỹ sư và nhà thiết kế sẽ tiến hành nghiên cứu và phát triển
các ý tưởng, thiết kế và kiểm tra các mô hình để tìm ra giải pháp tối ưu.
Đây là giai đoạn quan trọng nhất của quá trình chế tạo máy bay, vì nó sẽ
định hình cách thức hoạt động và tính năng của máy bay.
Một ví dụ của quá trình thiết kế sản phẩm là Airbus A380, một trong
những máy bay lớn nhất và phức tạp nhất trên thế giới. Quá trình thiết kế
và phát triển của A380 đã mất hơn 10 năm và yêu cầu sự hợp tác của hơn 100,000 kỹ sư.
- Bước 2: Chế tạo các bộ phận và phụ tùng
Sau khi các thiết kế đã hoàn thành, các bộ phận và phụ tùng của máy
bay sẽ được sản xuất. Các công ty chế tạo máy bay sẽ đặt hàng các bộ phận
từ các nhà sản xuất phụ tùng trên toàn thế giới hoặc sản xuất chúng tại các nhà máy của mình.
Một ví dụ về việc sản xuất bộ phận là động cơ của máy bay. Các công
ty động cơ hàng đầu như Rolls-Royce, General Electric và Pratt & Whitney
sẽ sản xuất động cơ và bán chúng cho các công ty chế tạo máy bay.
- Bước 3: Lắp ráp và kiểm tra chất lượng
Sau khi các bộ phận và phụ tùng được sản xuất, các nhà sản xuất máy
bay sẽ bắt đầu quá trình lắp ráp. Các bộ phận và phụ tùng sẽ được kết hợp
để tạo thành một chiếc máy bay hoàn chỉnh.
Sau khi hoàn thành, các chiếc máy bay sẽ được kiểm tra chất lượng rất
cẩn thận để đảm bảo rằng chúng hoạt động một cách an toàn và hiệu quả.
Các kiểm tra bao gồm kiểm tra độ cứng của vật liệu, độ bền của các bộ phận
và phụ tùng, và các kiểm tra an toàn cần thiết khác.
- Bước 4: Thử nghiệm và chứng nhận sản phẩm
Sau khi các chiếc máy bay được lắp ráp và kiểm tra chất lượng, chúng
sẽ được đưa vào các thử nghiệm cụ thể để đảm bảo rằng chúngđạt các tiêu
chuẩn và yêu cầu của ngành hàng không. Thử nghiệm bao gồm các chuyến
bay thử nghiệm, kiểm tra an toàn và các thử nghiệm độ bền khác.
Sau khi hoàn thành quá trình thử nghiệm, các chiếc máy bay sẽ được
chứng nhận bởi các cơ quan quản lý hàng không như Cục Hàng không Liên
bang Hoa Kỳ (FAA) hoặc Cơ quan An toàn hàng không Châu u (EASA).
Chứng nhận này đảm bảo rằng các chiếc máy bay đáp ứng các tiêu chuẩn
an toàn và chất lượng cao nhất.
Ví dụ về quá trình thử nghiệm và chứng nhận sản phẩm là Boeing 787
Dreamliner. Đây là chiếc máy bay thế hệ mới của Boeing, được thiết kế để
tiết kiệm năng lượng và có hiệu suất cao hơn. Quá trình phát triển
Dreamliner đã mất hơn 8 năm và đến tháng 8 năm 2011, chiếc máy bay đầu
tiên đã được chứng nhận bởi FAA để được vận hành trên các chuyến bay thương mại.
Tóm lại, quá trình chế tạo máy bay bao gồm các bước quan trọng như thiết kế
và phát triển sản phẩm, chế tạo các bộ phận và phụ tùng, lắp ráp và kiểm tra
chất lượng, thử nghiệm và chứng nhận sản phẩm. Mỗi bước đều cần sự cẩn
trọng và chính xác để đảm bảo rằng các chiếc máy bay đáp ứng các tiêu
chuẩn an toàn và chất lượng cao nhất.
1.3. Các công nghệ và vật liệu sử dụng trong chế tạo máy bay
- Các công nghệ và vật liệu sử dụng trong chế tạo máy bay đóng vai trò quan
trọng trong việc đảm bảo an toàn và hiệu suất của các chiếc máy bay. Trong những
năm qua, ngành công nghiệp chế tạo máy bay đã tiến hành nghiên cứu và phát
triển các công nghệ và vật liệu mới để cải thiện độ bền, khối lượng và hiệu suất của các chiếc máy bay.
- Công nghệ chế tạo cánh và thân máy bay đã được phát triển đáng kể trong
những năm qua. Sử dụng công nghệ sản xuất tiên tiến như gia công chính xác,
đúc khuôn và dập nóng, các bộ phận của máy bay có thể được chế tạo với độ
chính xác cao hơn và giảm được thời gian sản xuất. Các công nghệ này cũng cho
phép các bộ phận của máy bay được thiết kế theo hình dạng phức tạp và có thể
được tùy chỉnh để đáp ứng các yêu cầu kỹ thuật cụ thể.
- Các vật liệu được sử dụng trong chế tạo máy bay cũng đã có những cải tiến
đáng kể. Nhôm và titan vẫn là các vật liệu phổ biến được sử dụng trong sản xuất
các bộ phận của máy bay. Tuy nhiên, các vật liệu hiện đại như sợi carbon và
composites đang được sử dụng nhiều hơn trong các ứng dụng máy bay.
- Sợi carbon là một trong những vật liệu nổi bật nhất trong ngành chế tạo
máy bay. Sợi carbon có khả năng chịu được các tải trọng cao và có khối lượng
nhẹ hơn so với nhôm và titan. Vì vậy, sợi carbon được sử dụng rộng rãi trong sản
xuất các bộ phận cánh máy bay, như cánh máy bay Boeing 787 Dreamliner.
- Composites là một loại vật liệu được sản xuất bằng cách kết hợp các vật
liệu khác nhau như sợi carbon, sợi thủy tinh và nhựa epoxy. Các composites có
khả năng chịu được tải trọng cao và có khối lượng nhẹ hơn so với nhôm và titan.
Các bộ phận của máy bay, như vỏ thân, cửa sổ và cửa cabin được sản xuất bằng các composites.
Ví dụ về sự phát triển của vật liệu và công nghệ trong chế tạo máy bay
là Airbus A350. Máy bay này được sản xuất với sử dụng nhiều vật liệu hiện
đại như sợi carbon, composites và hợp kim nhôm-litiê, cho phép giảm khối
lượng máy bay, tăng hiệu suất nhiên liệu và giảm khí thải. Với sử dụng các
vật liệu và công nghệ tiên tiến, Airbus A350 có thể bay đến 15.000 km và
tiết kiệm được 25% nhiên liệu so với các máy bay trước đó.
Công nghệ và vật liệu trong chế tạo máy bay đóng vai trò quan trọng trong
việc cải thiện độ bền, khối lượng và hiệu suất của máy bay. Những sự phát
triển mới trong công nghệ và vật liệu sẽ giúp ngành công nghiệp chế tạo máy
bay tiếp tục tiến lên và đáp ứng được những yêu cầu khắt khe của thị trường và khách hàng.
2. Các công ty chế tạo máy bay lớn trên thế giới 2.1. Airbus - Tên đầy đủ: Airbus SAS -
Quốc gia: Pháp và Đức (cùng sở hữu 50% cổ phần) -
Quy mô: Airbus là một trong những công ty lớn nhất trong ngành
chế tạo máy bay, với hơn 130.000 nhân viên trên toàn thế giới và một mạng lưới
sản xuất tại 4 lục địa. Năm 2021, công ty này có doanh thu đạt 49,9 tỷ euro và
sản xuất hơn 560 máy bay. -
Những điểm nổi bật: Airbus được biết đến với các mẫu máy bay
thương mại phổ biến như A320, A330 và A380. Công ty này cũng đang nghiên
cứu và phát triển các loại máy bay không người lái và máy bay thân thiện với môi trường.
2.2. Boeing -
Tên đầy đủ: The Boeing Company - Quốc gia: Mỹ -
Quy mô: Boeing là một trong những công ty lớn nhất trong ngành
chế tạo máy bay, với hơn 143.000 nhân viên trên toàn thế giới và một mạng
lưới sản xuất tại nhiều quốc gia. Năm 2021, công ty này có doanh thu đạt 58,2
tỷ USD và sản xuất hơn 200 máy bay. -
Những điểm nổi bật: Boeing được biết đến với các mẫu máy bay
thương mại như 737, 747, và 787. Công ty này cũng đang nghiên cứu và phát
triển các loại máy bay không người lái và máy bay thương mại phi truyền thống.
2.3. Bombardier -
Tên đầy đủ: Bombardier Inc. - Quốc gia: Canada -
Quy mô: Bombardier là một công ty chế tạo máy bay có quy mô vừa
phải, với khoảng 16.000 nhân viên trên toàn thế giới. Năm 2020, công ty này
có doanh thu đạt 7,5 tỷ CAD và sản xuất hơn 50 máy bay. -
Những điểm nổi bật: Bombardier được biết đến với các mẫu máy bay
như CRJ Series và Global Series. Công ty này cũng đang phát triển các dòng
máy bay mới như Global 7500 và Learjet 85.
2.4. Embraer -
Tên đầy đủ: Empresa Brasileira de Aeronáutica S.A. - Quốc gia: Brazil -
Quy mô: Embraer là một công ty chế tạo máy bay có quy mô vừa
phải, với khoảng độ 18.000 nhân viên trên toàn thế giới và một mạng lưới sản
xuất tại nhiều quốc gia. Năm 2020, công ty này có doanh thu đạt 4,1 tỷ USD
và sản xuất hơn 50 máy bay. -
Những điểm nổi bật: Embraer được biết đến với các mẫu máy bay
như EJet, Phenom, và Legacy. Công ty này cũng đang phát triển các dòng máy
bay mới như E2-Jet và KC-390.
2.5.COMAC -
Tên đầy đủ: Commercial Aircraft Corporation of China, Ltd. - Quốc gia: Trung Quốc -
Quy mô: COMAC là một công ty chế tạo máy bay đang phát triển
nhanh chóng, với hơn 11.000 nhân viên trên toàn thế giới và một mạng lưới sản
xuất tại Trung Quốc. Năm 2020, công ty này sản xuất được 22 máy bay. -
Những điểm nổi bật: COMAC được biết đến với các mẫu máy bay
như ARJ21 và C919. Công ty này đang đẩy mạnh nghiên cứu và phát triển các
dòng máy bay mới nhằm cạnh tranh với các công ty lớn khác trên thị trường.
II. CHUỖI CUNG ỨNG TOÀN CẦU TRONG NGÀNH CÔNG NGHIỆP CHẾ TẠO MÁY BAY
1. Các bộ phận và linh kiện cần thiết cho sản xuất máy bay
Sản xuất một chiếc máy bay là một quá trình phức tạp và đòi hỏi nhiều
bộ phận và linh kiện khác nhau. Dưới đây là một số bộ phận và linh kiện
cơ bản cần thiết để sản xuất một chiếc máy bay:
- Khung thân máy bay: là bộ phận chính của máy bay, cung cấp sự hỗ trợ và
bảo vệ cho các bộ phận khác. Nó được sản xuất từ hợp kim nhôm hoặc hợp kim
titan để đảm bảo sự chịu tải cao và độ bền. Đây là khung bao quanh toàn bộ máy
bay và cung cấp cho máy bay khả năng chịu đựng và bảo vệ khỏi mọi áp lực và động lực bên ngoài.
- Động cơ: là bộ phận tạo ra sức mạnh cần thiết để đẩy máy bay bay lên
không trung. Động cơ phải đảm bảo đủ sức mạnh để vượt qua trở ngại của sức
kháng của không khí và cũng phải đáp ứng các yêu cầu khí động học của máy
bay. Hiện nay, các động cơ được sử dụng trong sản xuất máy bay thường là động
cơ phản lực hoặc động cơ tuabin. Động cơ được làm bằng các hợp kim nhôm,
titan và các kim loại chịu được nhiệt độ cao và áp suất lớn.
- Cánh: cung cấp sức đẩy và nâng của máy bay. Cánh được làm bằng hợp
kim nhôm và titan hoặc các loại composite nhẹ khác. Chúng có các mối nối, dây
cáp và bộ phận cơ khí để giúp tăng độ bền và chịu được áp lực.
- Tàu bay: Tàu bay bao gồm bánh xe, hệ thống treo, hệ thống phanh và hệ
thống bánh xe. Nó giúp máy bay có thể đáp xuống và cất cánh.
- Bộ điều khiển: cung cấp các tín hiệu điện tử để điều khiển các bộ phận của
máy bay, bao gồm cả động cơ và các thiết bị điện tử khác.
- Các thiết bị điện tử: gồm các cảm biến, bộ xử lý và các linh kiện khác để
đo và điều khiển các thông số như tốc độ, độ cao, áp suất, nhiệt độ, độ ẩm và vị trí của máy bay.
- Hệ thống treo: bao gồm các hệ thống treo và phanh cho máy bay khi đáp
xuống đất, các hệ thống điều khiển trục, hệ thống chống rung và các bộ phận khác
giúp tăng độ ổn định của máy bay.
Trên đây là một số bộ phận và linh kiện chính cần thiết để sản xuất
máy bay Boeing. Tuy nhiên, cần phải có rất nhiều bộ phận và linh kiện khác
nhau để hoàn thành một chiếc máy bay hoàn chỉnh.
Với số lượng bộ phận và linh kiện lớn và phức tạp này, sản xuất một
chiếc máy bay Boeing là một quá trình đòi hỏi sự chính xác và tinh tế để
đảm bảo tính an toàn và hiệu quả của máy bay.
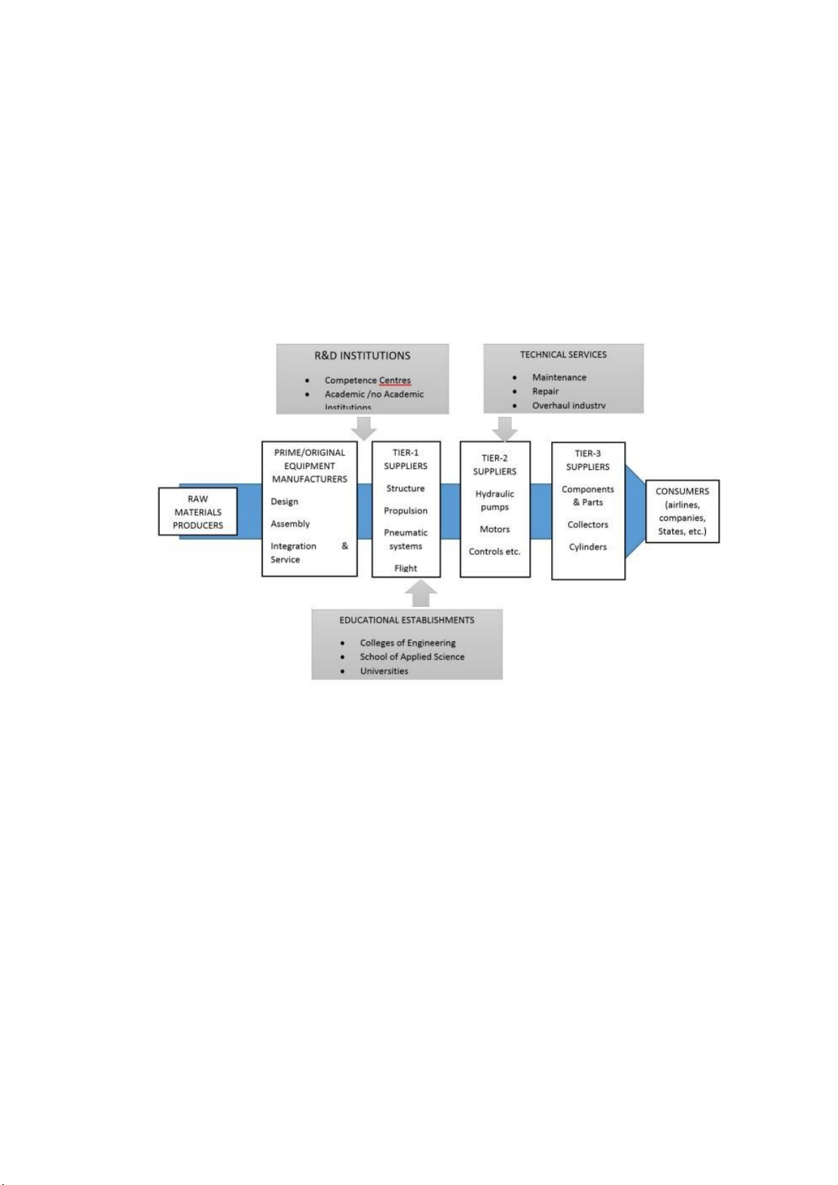
2. Nhà cung cấp chính của ngành công nghiệp chế tạo máy bay
Nhà cung cấp tham gia sản xuất máy bay được phân loại theo nhiều cấp độ:
- Các nhà sản xuất thiết bị gốc (OEM): Đây là những công ty lắp ráp các bộ
phận máy bay lớn và cung cấp sản phẩm cuối cùng cho khách hàng. Công việc
của họ bao gồm: thiết kế, phát triển và sản xuất hoặc lắp ráp hoàn chỉnh máy bay
cũng như thử nghiệm chúng (như là máy bay dân dụng, máy bay chiến đấu, máy
vay trực thăng,…). Các OEM chính trên thị trường toàn cầu của ngành hàng
không là: Airbus - Châu u và Boeing - Mỹ, tiếp theo là Bombardier - Canada,
Embraer - Brazil và United Aircraft Corporation của Nga.
- Nhà cung cấp cấp 1: Đây là những nhà cung cấp OEM trực tiếp. Họ sản
xuất/ lắp ráp các bộ phận chính, hệ thống máy bay (bao gồm động cơ, hệ thống
điện tử hàng không, nội thất máy bay, thiết bị hạ cánh, …). Các nhà cung cấp cấp
1 có thể kể đến các công ty như Alenia ở Ý, Dasa ở Đức và Casa ở Tây Ban hoặc
những nhà sản xuất động cơ như Rolls Royce, Pratt & Whitney và General Electric.
- Nhà cung cấp cấp 2: Đây là những nhà cung cấp chính của nhà cung cấp
cấp 1. Họ thường là những công ty vừa và nhỏ. Nhà cung cấp cấp 2 cung cấp các
sản phẩm sản xuất phức tạp thu được từ quá trình sản xuất của chính họ hoặc từ
nhiều nhà cung cấp bên ngoài khác. Ví dụ: Sonaca Montreal, Areola Nhà cung
cấp cấp ba - thực hiện các thành phần đặc biệt và các quy trình cụ thể, ví dụ như
nguyên liệu thô, linh kiện điện tử, v.v.
Bên cạnh những nhà cung cấp chính trong ngành, những người trực
tiếp tham gia vào quá trình sản xuất, các tổ chức nghiên cứu, trường đại học
và tổ chức chính phủ cũng có một vai trò quan trọng.
3. Đặc điểm của chuỗi cung ứng toàn cầu trong ngành công nghiệp chế tạo máy bay
Chuỗi cung ứng toàn cầu trong ngành công nghiệp chế tạo máy bay là
một hệ thống phức tạp, liên kết các công ty và nhà cung cấp từ khắp nơi
trên thế giới để sản xuất các thành phần và linh kiện của máy bay. Các đặc
điểm chính của chuỗi cung ứng này bao gồm:
- Quy mô lớn: Chuỗi cung ứng toàn cầu trong ngành công nghiệp chế tạo
máy bay bao gồm hàng trăm nhà cung cấp, nhà thầu và nhà sản xuất trên khắp thế
giới. Vì vậy, quy mô của chuỗi cung ứng là rất lớn và phức tạp, từ việc thiết kế,
sản xuất, đóng gói và vận chuyển.
- Liên kết phức tạp: Những công ty trong chuỗi cung ứng này phải hợp tác
với nhau để sản xuất và giao hàng đúng thời điểm, đủ số lượng và chất lượng.
Mỗi thành phần của máy bay phải được sản xuất và giao hàng đúng kỳ hạn, đồng
thời đảm bảo tính an toàn và chất lượng của sản phẩm. Việc liên kết phức tạp này
đòi hỏi các công ty trong chuỗi cung ứng phải đầu tư vào quản lý tối ưu và phát
triển mối quan hệ đối tác lâu dài.
- Chuyên môn hóa cao: Các công ty trong chuỗi cung ứng phải đặc biệt hóa
hoạt động của mình để tập trung vào một số sản phẩm hoặc dịch vụ cụ thể. Chuyên
môn hóa giúp các công ty tăng năng suất, cải thiện chất lượng sản phẩm và giảm
giá thành. Tuy nhiên, việc chuyên môn hóa này cũng có thể làm cho chuỗi cung
ứng trở nên dễ tổn thương nếu một nhà cung cấp hoặc sản phẩm bị gián đoạn hoặc không đạt tiêu chuẩn.
- Quản lý rủi ro: Chuỗi cung ứng toàn cầu trong ngành công nghiệp chế tạo
máy bay phải đối mặt với nhiều rủi ro như biến động giá cả, thời tiết, chính trị và
kỹ thuật. Để đảm bảo tính ổn định của chuỗi cung ứng, các công ty cần phải đưa
ra các kế hoạch dự phòng và đánh giá rủi ro một cách chặt chẽ. Các kế hoạch này
bao gồm việc tìm kiếm nhà cung cấp dự phòng, giảm thiểu rủi ro qua việc phân
tán sản xuất và đưa ra các giải pháp để đối phó với các tình huống khẩn cấp.
- Quản lý chất lượng: Việc đảm bảo chất lượng của sản phẩm là rất quan
trọng trong chuỗi cung ứng toàn cầu trong ngành công nghiệp chế tạo máy bay.
Các công ty cần phải tuân thủ các tiêu chuẩn chất lượng khắt khe và thực hiện các
bài kiểm tra chất lượng định kỳ để đảm bảo rằng sản phẩm đáp ứng các tiêu chuẩn
an toàn và chất lượng được yêu cầu. Việc quản lý chất lượng bao gồm cả việc đào
tạo nhân viên và phát triển các công nghệ mới để cải thiện quy trình sản xuất và
nâng cao chất lượng sản phẩm.
- Đổi mới công nghệ: Ngành công nghiệp chế tạo máy bay là một trong
những ngành công nghiệp đổi mới công nghệ nhanh nhất. Các công ty phải liên
tục đưa ra các sản phẩm mới và cải tiến quy trình sản xuất để đáp ứng nhu cầu
của khách hàng và cạnh tranh với các đối thủ khác trên thị trường. Việc đổi mới
công nghệ đòi hỏi các công ty trong chuỗi cung ứng phải đầu tư nghiên cứu và
phát triển, tạo ra các giải pháp mới và đưa chúng vào sản xuất.
Tóm lại, chuỗi cung ứng toàn cầu trong ngành công nghiệp chế tạo
máy bay là một hệ thống rộng lớn và phức tạp, với sự tham gia của hàng
trăm công ty và nhà cung cấp trên khắp thế giới. Để đảm bảo tính hiệu quả
và đáp ứng nhu cầu của khách hàng, các công ty phải liên kết chặt chẽ và
đưa ra các giải pháp đổi mới công nghệ, quản lý rủi ro và quản lý chất
lượng. Tất cả những yếu tố này đều có vai trò quan trọng trong việc đảm
bảo tính hiệu quả của chuỗi cung ứng toàn cầu và đáp ứng nhu cầu của khách hàng.
Ngoài ra, việc thực hiện một chuỗi cung ứng toàn cầu hiệu quả trong
ngành công nghiệp chế tạo máy bay còn đòi hỏi sự quản lý thông minh,
kinh nghiệm và tài chính vững vàng của các công ty tham gia. Với những
thách thức và cơ hội của ngành công nghiệp chế tạo máy bay, các công ty
cần phải đưa ra các quyết định thông minh và đầu tư vào các giải pháp đổi
mới để tạo ra sản phẩm chất lượng cao và đáp ứng được nhu cầu của thị trường.
4. Ảnh hưởng của chuỗi cung ứng toàn cầu đến hoạt động sản xuất và kinh
doanh của ngành công nghiệp chế tạo máy bay
4.1. Ảnh hưởng tích cực:
- Tăng cường cạnh tranh: Nhờ chuỗi cung ứng toàn cầu, các công ty chế tạo
máy bay có thể tiếp cận và sử dụng nguồn lực, kỹ thuật và công nghệ từ các nhà
cung cấp trên toàn thế giới, giúp tăng cường sức cạnh tranh của ngành này.
- Tăng năng suất sản xuất: Chuỗi cung ứng toàn cầu cung cấp linh hoạt và
đa dạng các nguồn cung ứng và sản phẩm, giúp tăng năng suất sản xuất và giảm thời gian sản xuất.
- Điều chỉnh sản xuất theo nhu cầu: Chuỗi cung ứng toàn cầu cho phép các
công ty đáp ứng nhu cầu khách hàng và thị trường một cách nhanh chóng và linh hoạt hơn.
- Tăng cường quản lý và kiểm soát chất lượng: Với sự phát triển của công
nghệ thông tin, các công ty có thể sử dụng các giải pháp quản lý thông minh để
quản lý, theo dõi và kiểm soát chất lượng sản phẩm.
- Tối ưu hóa chi phí: Chuỗi cung ứng toàn cầu cho phép các công ty tìm kiếm
và sử dụng những nguồn lực và tài nguyên với chi phí thấp nhất. Điều này giúp
giảm chi phí sản xuất và tăng khả năng cạnh tranh của các sản phẩm máy bay.
4.2. Ảnh hưởng tiêu cực:
- Tình trạng thiếu nguồn cung ứng và gián đoạn chuỗi cung ứng: Thiếu nguồn
cung ứng và gián đoạn chuỗi cung ứng có thể dẫn đến tình trạng thiếu hụt linh
kiện và phụ tùng, ảnh hưởng đến khả năng sản xuất và dẫn đến thiệt hại về kinh tế.
- Phức tạp và khó quản lý: Quy mô lớn và độ phức tạp của chuỗi cung ứng
có thể làm cho việc quản lý, theo dõi và kiểm soát chất lượng sản phẩm trở nên phức tạp hơn.
- Tăng chi phí sản xuất: Việc sử dụng các đối tác cung ứng từ các quốc gia
khác nhau và các vấn đề liên quan đến vận chuyển có thể tăng chi phí sản xuất.
- Đòi hỏi sự hợp tác chặt chẽ giữa các đối tác: Chuỗi cung ứng toàn cầu đòi
hỏi sự hợp tác chặt chẽ giữa các đối tác, từ việc thiết kế, sản xuất, đến vận chuyển
và quản lý chất lượng. Điều này đòi hỏi các công ty phải có khả năng đối phó với
các vấn đề liên quan đến văn hóa, ngôn ngữ và thời gian, và đảm bảo sự hợp tác
liên tục và hiệu quả giữa các đối tác.
- Nguy cơ an ninh thông tin và độ tin cậy: Chuỗi cung ứng toàn cầu có thể
đưa ra các rủi ro an ninh thông tin và độ tin cậy, từ việc bảo vệ dữ liệu và thông
tin quan trọng đến việc đảm bảo độ tin cậy của sản phẩm và dịch vụ.
- Tác động đến môi trường: Việc vận chuyển hàng hóa trên toàn thế giới và
sử dụng nguồn lực từ nhiều quốc gia có thể gây ra tác động tiêu cực đến môi trường.
Tóm lại, chuỗi cung ứng toàn cầu có tác động đến hoạt động sản xuất
và kinh doanh của ngành công nghiệp chế tạo máy bay từ nhiều khía cạnh.
Các công ty cần đối phó với các thách thức và tận dụng các lợi ích của chuỗi
cung ứng toàn cầu để tăng cường sức cạnh tranh và nâng cao hiệu quả sản xuất và kinh doanh.
5. Lợi ích của chuỗi cung ứng toàn cầu đối với ngành công nghiệp chế tạo máy bay
- Giảm chi phí: Nhờ chuỗi cung ứng toàn cầu, các công ty trong ngành chế
tạo máy bay có thể tìm kiếm các nguồn lực, vật liệu và lao động với giá cả tốt
nhất trên toàn cầu. Điều này giúp giảm chi phí sản xuất và cạnh tranh hơn trên thị trường.
- Tăng tốc độ sản xuất: Các công ty có thể tận dụng khả năng sản xuất và vận
chuyển nhanh chóng của các đối tác toàn cầu để tăng tốc độ sản xuất và đáp ứng
nhu cầu của thị trường.
- Nâng cao chất lượng sản phẩm: Các công ty có thể tận dụng khả năng
chuyên môn và nghiên cứu phát triển của các đối tác toàn cầu để nâng cao chất lượng sản phẩm.
- Nâng cao sức cạnh tranh: Nhờ chuỗi cung ứng toàn cầu, các công ty có thể
tìm kiếm nguồn cung cấp và đối tác sản xuất tốt nhất trên toàn cầu. Điều này giúp
tăng cường sức cạnh tranh và giảm áp lực từ các đối thủ cạnh tranh.
- Mở rộng thị trường: Các công ty có thể tận dụng khả năng tiếp cận thị
trường của các đối tác toàn cầu để mở rộng thị trường và tăng doanh số bán hàng.
- Hợp tác đối tác: Chuỗi cung ứng toàn cầu cung cấp cơ hội hợp tác với các
đối tác từ nhiều quốc gia khác nhau, tăng cường quan hệ đối tác và đưa ra các sản
phẩm và dịch vụ mới trên thị trường.
- Tăng khả năng thích ứng: Chuỗi cung ứng toàn cầu giúp các công ty trong
ngành chế tạo máy bay tăng khả năng thích ứng với những thay đổi trên thị trường,
từ thay đổi về kỹ thuật, môi trường đến thị trường tiêu thụ.
- Tạo ra giá trị: Với chuỗi cung ứng toàn cầu, các công ty có thể tìm kiếm
các đối tác sản xuất và cung cấp có chuyên môn và năng lực sản xuất tốt nhất.
Điều này giúp tạo ra giá trị và cải thiện lợi nhuận.
Tóm lại, chuỗi cung ứng toàn cầu mang lại nhiều lợi ích cho ngành
công nghiệp chế tạo máy bay, giúp các công ty tăng cường sức cạnh tranh,
nâng cao hiệu quả sản xuất và đáp ứng nhu cầu của thị trường.
6. Những rủi ro và thách thức trong việc quản lý chuỗi cung ứng toàn cầu
của ngành công nghiệp chế tạo máy bay
Những rủi ro và thách thức trong việc quản lý chuỗi cung ứng toàn cầu
của ngành công nghiệp chế tạo máy bay bao gồm:
- Rủi ro kinh tế - chính trị: Các nhà sản xuất máy bay nhìn chung rất thận
trọng đối với môi trường kinh tế - chính trị toàn cầu. Bất kỳ sự gián đoạn nào cũng
có thể ảnh hưởng đến chuỗi cung ứng của ngành công nghiệp chế tạo máy bay.
Điển hình như cuộc xung đột Nga – Ukraine. Cuộc xung đột này có thể sẽ châm
ngòi cho một thách thức mới về nguồn cung. Thách thức này ảnh hưởng đến titan,
nguyên liệu thô và vật rèn có nguồn gốc từ Đông Âu và Nga. Theo một phân tích
gần đây của Morgan Stanley, khoảng 1/3 titan của Boeing đến từ Nga. Ngoài ra,
trong hơn hai thập kỷ, Boeing đã phát triển quan hệ đối tác chiến lược với các
công ty Nga và Ukraine. Các thỏa thuận có liên quan đến thiết kế và nghiên cứu
máy bay, và các cơ sở sản xuất.
- Rủi ro về chất lượng: Chuỗi cung ứng toàn cầu của ngành công nghiệp chế
tạo máy bay đòi hỏi các nhà sản xuất và đối tác phải tuân thủ các tiêu chuẩn chất
lượng cao nhất, bất kể điều kiện sản xuất và địa điểm. Tại thời điểm này, một số
nhà cung cấp vẫn còn hạn chế về chuyên môn và khả năng (công nghệ) kỹ thuật
và hỗ trợ triển khai một số chương trình ở mức độ khiêm tốn.
- Rủi ro về an ninh thông tin: Những thông tin quan trọng về thiết kế, kỹ
thuật và vật liệu của các sản phẩm máy bay có thể bị đánh cắp hoặc bị rò rỉ thông
qua các kênh đánh cắp thông tin điện tử. Đây là một mối đe doạ mà các công ty
sản xuất và nhà cung cấp của họ phải đối mặt. Họ đã và đang duy trì một mạng
lưới rộng lớn kiểm soát an ninh kỹ thuật, quản lý hệ thống theo dõi và giám sát
để ngăn chặn các mối đe dọa này.
- Thách thức về quản lý đối tác: Chuỗi cung ứng toàn cầu của ngành công
nghiệp chế tạo máy bay bao gồm các đối tác ở các quốc gia khác nhau với nền
văn hóa và quy định khác nhau, điều này đòi hỏi quản lý và tương tác với đối tác
một cách hiệu quả để đảm bảo chất lượng sản phẩm.
- Thách thức về quản lý nguồn lực: Quản lý và phân phối nguồn lực giữa các
đối tác trong chuỗi cung ứng toàn cầu của ngành công nghiệp chế tạo máy bay là
một thách thức, đặc biệt khi có sự chênh lệch giữa nhu cầu và khả năng cung ứng.
7. Các chiến lược và giải pháp để đảm bảo hoạt động hiệu quả của chuỗi cung ứng toàn cầu
- Xác định các nhà cung cấp có chất lượng và hiệu suất tốt nhất: Việc chọn
đúng nhà cung cấp là rất quan trọng trong việc đảm bảo hoạt động hiệu quả của
chuỗi cung ứng. Cần tìm kiếm và đánh giá các nhà cung cấp có năng lực và chất
lượng tốt nhất để đảm bảo sự liên tục trong việc cung cấp các linh kiện và vật liệu.
- Xây dựng quan hệ đối tác lâu dài với nhà cung cấp: Việc xây dựng quan hệ
đối tác lâu dài với nhà cung cấp là một trong những cách hiệu quả để đảm bảo
chuỗi cung ứng ổn định và liên tục. Điều này có thể được thực hiện bằng cách
tăng cường giao tiếp, đánh giá định kỳ và thiết lập các tiêu chuẩn chất lượng chung.
- Tạo ra các kế hoạch phòng ngừa rủi ro: Các rủi ro có thể xảy ra bất kỳ lúc
nào trong chuỗi cung ứng. Do đó, việc tạo ra các kế hoạch phòng ngừa rủi ro là
rất quan trọng để đảm bảo rằng hoạt động của chuỗi cung ứng không bị gián đoạn.
Điều này có thể bao gồm việc tạo ra các kế hoạch dự phòng cho các nhà cung cấp
chính hoặc đa dạng hóa nguồn cung.
- Tăng cường quản lý kho: Việc quản lý kho hàng hoá là rất quan trọng trong
việc đảm bảo hoạt động hiệu quả của chuỗi cung ứng. Cần có các quy trình quản
lý kho hiệu quả để đảm bảo sự chính xác trong việc lưu trữ, quản lý và vận hành kho hàng hoá.
- Tăng cường quản lý chất lượng: Việc quản lý chất lượng là rất quan trọng
trong việc đảm bảo rằng các linh kiện và vật liệu được cung cấp đáp ứng các tiêu chuẩn chất lượng.
Ngoài ra, trước tình hình của cuộc xung đột Nga – Ukraine, việc tìm
nguồn cung ứng kép, tăng lượng hàng tồn kho và khu vực hóa có thể là con
đường tốt nhất dẫn đến sự ổn định. Mặc dù những động thái như vậy sẽ làm
tăng chi phí, nhưng điều này sẽ mang lại khả năng phục hồi chuỗi cung ứng
– và đảm bảo nguồn cung đó.
III. GIỚI THIỆU VỀ BOEING
Boeing là tập đoàn hàng không số 1 thế giới và cũng là hãng chế tạo
máy bay lớn nhất thế giới có tổng hành dinh tại Chicago, Illinois, Hoa Kỳ.
Được thành lập vào năm 1916 bởi William E. Boeing và George Conrad
Westervelt, Boeing là hãng hàng không lâu đời nhất trên thế giới và là một
tiềm năng lớn của ngành hàng không. Đội ngũ đa dạng của Boeing cam kết
đổi mới cho tương lai, dẫn đầu bằng tính bền vững và nuôi dưỡng văn hóa
dựa trên các giá trị cốt lõi của công ty về an toàn, chất lượng và tính toàn vẹn.
Các sản phẩm của tập đoàn Boeing rất đa dạng, không chỉ bao gồm
các loại máy bay dân dụng mà còn bao gồm nhiều loại máy bay chiến đấu
hạng nặng khác. Hiện, Boeing cũng là nhà sản xuất và xuất khẩu máy bay
lớn nhất nước Mỹ, cung cấp máy bay và dịch vụ cho khách hàng tại 150 quốc gia.
Boeing đã sản xuất ra hàng chục ngàn máy bay dân dụng toả đi khắp
các phương trời. Từ những thế hệ máy bay ban đầu như B707, B747, B727,
B737... Boeing liên tục trình làng những thế hệ máy bay mới, hiện đại và
tiết kiệm nhiên liệu, trong đó phải kể đến Boeing 787 Dreamliner. Đây là
loại máy bay dân dụng mới ứng dụng phát minh, công nghệ mới và hiện
đại nhất, đặc biệt là khả năng tiết kiệm nhiên liệu đến 20% so với các máy
bay khác cùng thế hệ. Boeing 787 Dreamliner đem lại thành công cho
Boeing với 500 đơn đặt hàng ngay từ khi công bố. Năm 2011, Boeing ra
mắt siêu phẩm B747-8 Intercontinental với sức chứa 500 hành khách, tiết
kiệm nhiên liệu và là máy bay vận tải dài nhất thế giới. Hiện có khoảng hơn
10.000 máy bay dân dụng do Boeing chế tạo đang hoạt động trên toàn thế
giới, chiếm gần một nửa đội bay thế giới. Công ty cũng cung cấp dòng
chuyên cơ vận tải hoàn chỉnh nhất và khoảng 90% hàng hóa trên thế giới
được chuyên chở trên các máy bay Boeing.
Trong lĩnh vực quốc phòng, Boeing đã cho ra mắt rất nhiều sản phẩm
cải tiến như máy bay ném bom B-52, vệ tinh nhân tạo, bệ phóng Saturn V
(bệ phóng của tàu con thoi Apollo trong các chuyến du hành của con tàu
này đến mặt trăng). Ngoài ra, có thể kể đến như máy bay tiếp nhiên liệu
trên không KC-46, dựa trên máy bay thương mại Boeing 767; trực thăng
AH-64 Apache; dòng vệ tinh 702; tàu vũ trụ CST-100
Starliner; và Echo Voyager tự trị.
Hiện nay, Boeing là hãng hàng không dân dụng và quân sự hàng đầu
thế giới với 170.000 nhân viên, phục vụ khách hàng ở 150 quốc gia. Theo
một thông cáo của Boeing cho biết thị trường tại Trung Đông của Boeing
đã chiếm tới khoảng 40%. Trong vòng 20 năm tới, Beoing hi vọng sẽ nâng
con số này lên đến khoảng 60%. Đặc biệt, Boeing cũng là đơn vị đang
chiếm lĩnh độc tôn vị trí số 1 về các dòng máy bay tầm xa với khoảng 60% thị phần.
IV. CHUỖI CUNG ỨNG TOÀN CẦU CỦA BOEING
1. Các bộ phận và linh kiện được sử dụng trong sản xuất máy bay của Boeing
- Hộp tâm cánh (center/central wing box - một thành phần cấu trúc hỗ
trợ và giữ chắc 2 cánh) do Fuji Heavy Industries, Nhật chế tạo;
- 2 cánh chính (Wing) do Mitsubishi Heavy Industries, Nhật chế tạo;
- Rìa thoái cố định trên cánh (Fixed trailing edge) do Kawasaki Heavy Industries chế tạo;
- Rìa thoái chuyển động trên cánh (Movable trailing edge) do Boeing, Úc chế tạo;
- Đầu cánh (Wingtips) do KAL-ASD, Hàn Quốc chế tạo;
- Cánh đuôi ngang/cánh ổn định ngang (horizontal stabilizer) do Alenia Aeronautica, Ý chế tạo;
- Cánh đuôi đứng (Tail fin) do Boeing, Frederickson, Washington chế tạo;
- Các phần thân máy bay do Spirti AeroSystems, Wichita, Mỹ;
Kawasaki Heavy Industries, Nhật; Alenia Aeronautica, Ý; Vought, Bắc Charleston, Mỹ;
Boeing và KAL-ASD, Hàn Quốc chế tạo;
- Cửa khoang hành khách do Latecoere, Pháp chế tạo;
- Cửa khoang hàng hóa, cửa thoát hiểm do Saab AB, Thụy Điển chế tạo;
- Càng hạ cánh (landing gear) do Messier-Bugatti-Dowty, Anh/Pháp chế tạo;
- Các dầm cấu trúc sàn do TAL Manufacturing Solutions Ltd, Ấn Độ chế tạo;
- Hệ thống dây dẫn của Labinal, Pháp;
- Động cơ tùy phiên bản do GE, Evendale, Ohio hoặc Rolls-Royce, Anh cung cấp;
- Vỏ động cơ (Nacelles) do Goodrich, Chula Vista, California chế tạo.
787 Dreamliner - dòng máy bay đặc trưng của Boeing
2. Nhà cung cấp chính của Boeing
Hầu hết các bộ phận trên chiếc máy bay Boeing lại đến từ các nhà cung
cấp bên ngoài từ khắp nơi trên thế giới với nhiều công ty khác nhau trên
khắp thế giới, bao gồm các nhà sản xuất và nhà cung cấp linh kiện máy bay,
động cơ, hệ thống điện tử, vật liệu và các dịch vụ hỗ trợ khác. Boeing đã
ký hợp đồng với trên 50 nhà cung cấp chính, 28 trong số đó bên ngoài Hoa
Kỳ. Boeing có gần 157500 nhân viên trải khắp hơn (frazelle, 2001) 70 quốc
gia. Khi nói đến việc cung cấp dịch vụ hậu cần, Boeing có khoảng 28.000
nhà cung cấp kể cả nhà cung cấp nhỏ lẻ đang hoạt động.
Trong đó, nhà cung cấp lớn nhất của Boeing là các công ty đến từ Mỹ.
Ngoài ra Nhật Bản, Canada, Anh, Úc cũng là nhà cung cấp các bộ phận và
linh kiện quan trọng sau Hoa Kỳ:
- Hoa Kỳ: Boeing là một công ty đóng ở Mỹ và nhiều bộ phận và linh kiện
của máy bay của họ được sản xuất tại các nhà máy ở nhiều bang trên toàn quốc.
Công ty General Electric (GE): Cung cấp động cơ cho nhiều dòng máy bay của
Boeing, bao gồm 737, 747, 767, 777 và 787.
• Spirit AeroSystems: Cung cấp các bộ phận và linh kiện máy bay, bao gồm
thân máy bay, cánh và đuôi, cho các dòng máy bay của Boeing.
• United Technologies Corporation (UTC): Cung cấp các hệ thống hàng
không và các bộ phận điện tử cho các dòng máy bay của Boeing, bao gồm
hệ thống tản nhiệt, hệ thống điều khiển động cơ, hệ thống chống ngắt và các
bộ phận điện tử khác.
• Honeywell: Cung cấp các hệ thống điện tử và các bộ phận hệ thống hàng
không khác cho các dòng máy bay của Boeing, bao gồm hệ thống điều khiển
động cơ, hệ thống radar và các bộ phận điện tử khác.