



















Preview text:
lOMoAR cPSD| 58950985
QUẢN TRỊ CHUỖI CUNG ỨNG QUỐC TẾ THS. BÙI THỊ LÀNH
Bộ môn Kinh doanh quốc tế
Viện Thương mại và Kinh tế quốc tế
Đại học Kinh tế quốc dân lOMoAR cPSD| 58950985 2 Warm up!
Tại sao Quản trị chuỗi cung ứng lại quan trọng trong hoạt
động kinh doanh quốc tế của doanh nghiệp? lOMoAR cPSD| 58950985
Tại sao cần nghiên cứu về Quản trị
chuỗi cung ứng toàn cầu? 3
Khoảng 90% cầu về hàng hóa quốc tế không được
đáp ứng đầy đủ bởi các nhà cung ứng nội địa
Chuỗi cung ứng toàn cầu sẽ sớm chiếm khoảng
25% hoạt động của các công ty đa quốc gia
Trong khi đó nhu cầu trong chuỗi cung ứng sẽ
chiếm khoảng hơn 43% trong một thập kỷ tới chỉ
để các công ty duy trì được lợi thế cạnh tranh của
mình trên thị trường toàn cầu ngày nay. lOMoAR cPSD| 58950985
Tại sao cần nghiên cứu về Quản trị
chuỗi cung ứng toàn cầu? 4
Canh tranh truyền thống: Giá, thời gian, chi phí;
DN cần đáp ứng nhanh chóng và kịp thời sự thay
đổi của khách hàng → sự sẵn có của SC
Toàn cầu hoá Thị trường – sản xuất: → Doanh
nghiệp cần lên kế hoạch, thiết kế và quản lý mạng lưới cung ứng
Xu hướng phát triển xanh và bền vững – trách
nhiệm xã hội và môi trường → quan tâm tới các
vấn đề nguồn cung ứng, đóng gói, phân phối lOMoAR cPSD| 58950985 5 lOMoAR cPSD| 58950985
Apple’s profits by country - 2011 6 lOMoAR cPSD| 58950985 Outsourcing
Off - shoring Văn hóa Luật lệ Tiền tệ Công nghệ QT hoạt động Cơ sở hạ tầng
Mua sắm/tạo nguồn Nguồn lực Lao động rẻ hơn Logistics Phân phối Ưu đãi thuế quan Các lợi ích khác 7 lOMoAR cPSD| 58950985
Tại sao cần nghiên cứu về Quản trị
chuỗi cung ứng toàn cầu? 8
Môn học Quản trị chuỗi cung ứng quốc tế cung cấp cho
sinh viên một cái nhìn bao quát về chuỗi cung ứng toàn
cầu ngày nay, cung cấp cho sinh viên những kiến thức
chuyên sâu về quá trình tạo lập và quản trị chiến lược một
chuỗi cung ứng toàn cầu.
Môn học này được thiết kế để giúp sinh viên biết về việc
phát triển một chiến lược cốt lõi của công ty đồng thời là
các chiến lược cho từng chức năng điển hình của quản trị
chuỗi cung ứng là: logistics, tạo nguồn (purchasing), quản
trị các hoạt động sản xuất (operations) và thiết lập kênh thị trường (market channels) lOMoAR cPSD| 58950985
Kết cấu học phần 9 1.
CHƯƠNG 1: TỔNG QUAN VỀ QUẢN TRỊ CHUỖI CUNG ỨNG TOÀN CẦU 2.
CHƯƠNG 2: CÁC NHÂN TỐ TÁC ĐỘNG TỚI CHUỖI CUNG ỨNG TOÀN CẦU 3.
CHƯƠNG 3: CƠ SỞ HẠ TẦNG CHO CHUỖI CUNG ỨNG TOÀN CẦU 4.
CHƯƠNG 4: CÁC HOẠT ĐỘNG QUẢN TRỊ CHUỖI CUNG ỨNG TOÀN CẦU 5.
CHƯƠNG 5: QUẢN TRỊ CHUÔI CUNG ỨNG TOÀN CẦU
Giáo trình – Đánh giá 10 lOMoAR cPSD| 58950985
• Giáo trình: Nguyễn Công Bình (2008). Quản lý chuỗi cung ứng. NXB Thống Kê
• Sách tham khảo:
• Hult, Closs and Frayer (2014), Global supply chain
management: Leveraging processes, measurement, and tools for
strategic corporate advantage
▫ Nada R. Sanders, Supply chain management: A global perspective • Đánh giá: ▫ Chuyên cần: 10% ▫ Bài cá nhân: 10% ▫ Bài thuyết trình: 20% ▫ Thi cuối kỳ: 60% lOMoAR cPSD| 58950985 CHƯƠNG 1
TỔNG QUAN VỀ QUẢN TRỊ
CHUỖI CUNG ỨNG TOÀN CẦU lOMoAR cPSD| 58950985 Nội dung 12
Khái niệm Chuỗi cung ứng toàn cầu
Một số thị trường mới nổi
Định vị địa điểm toàn cầu đối với hoạt động tạo lập giá trị gia tăng
Quản trị chuỗi cung ứng toàn cầu 13 lOMoAR cPSD| 58950985 Logistics Chuỗi cung ứng
Tình huống đầu chương 14
Zara được biết đến là một chuỗi cửa hàng thời trang bán lẻ lớn nhất trên thế giới
thuộc tập đoàn Inditex do Ortega sáng lập. Cửa hiệu đầu tiều của Zara được thành
lập tại La Coruna vào năm 1975. Tên gốc của Zara là Zorba, phỏng theo một bộ
phim Hy Lạp. Chuỗi của hàng của Zara không lâu sau đó đã phát triển nhanh chóng
cho đến nay với hơn 1600 cửa hiệu tại 85 quốc gia trên khắp 6 châu lục. Một trong
những yếu tố dẫn đến thành công của Zara không thể không kể đến một chuỗi cung
ứng phản ứng nhanh chóng và tiếp thu kịp thời những xu hướng thời trang của thế lOMoAR cPSD| 58950985
giới. Với một nhóm thiết kế chỉ trong 1 giờ đồng hồ có thể cho ra sản phẩm mới đặt
tại La Coruna, một nhà máy sản xuất được kiểm soát chặt chẽ và một mạng lưới phân
phối rộng khắp đã giúp cho Zara thực hiện được công việc từ thiết kế đến trưng bày
hàng hóa tại các cửa hàng chỉ trong vòng 2 tuần, điều này giúp cho Zara luôn có sản
phẩm mới mỗi tuần, nhờ vậy mà khách hàng của Zara thường xuyên quay lại để tìm
kiếm xu hướng thời trang mới nhất. Trong khi đó ở Mỹ, các đối thủ cạnh tranh của
Zara thường phải mất đến 6 tháng để cho ra đời một sản phẩm mới. Như vậy, có thể
nói việc sở hữu một chuỗi cung ứng với tốc độ nhanh chóng mặt đã giúp cho Zara có
được một lợi thế cạnh tranh lớn so với các đối thủ.(Jacobs và B.Chase, 2011)
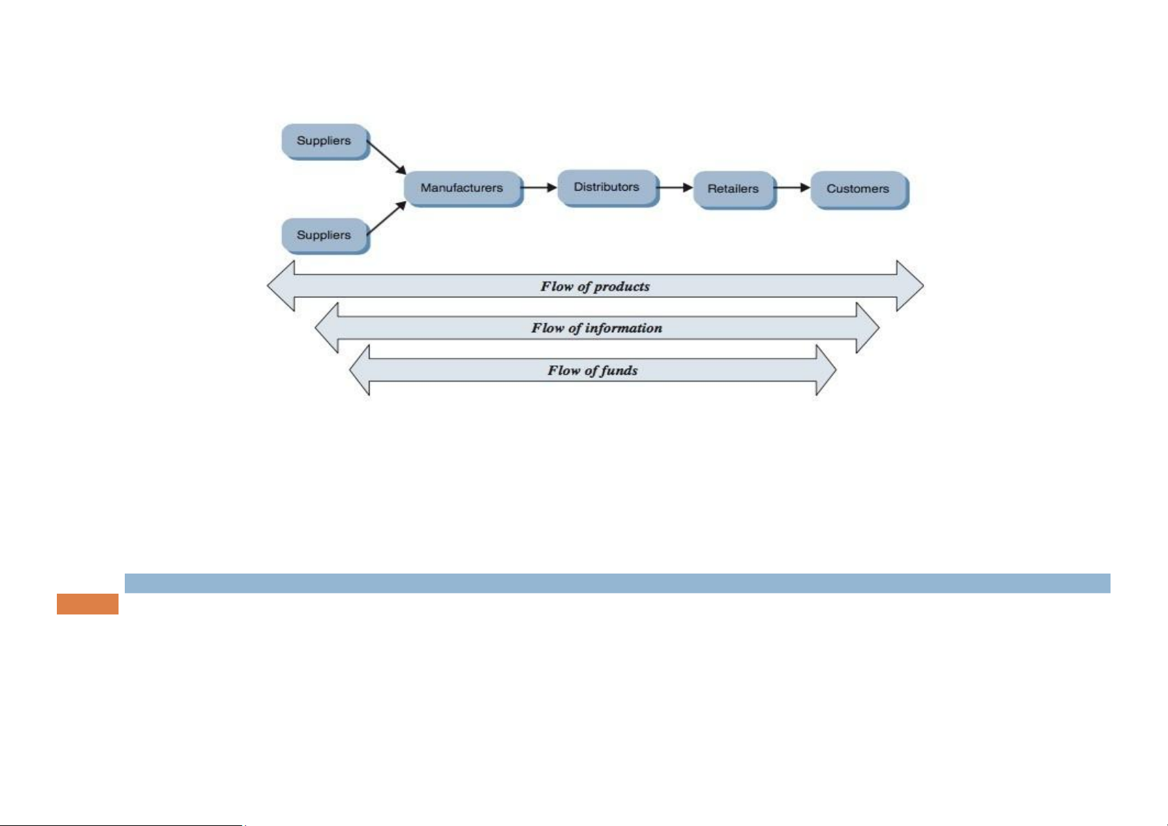
Chuỗi cung ứng là gì? 15 lOMoAR cPSD| 58950985
Chuỗi cung ứng là gì? lOMoAR cPSD| 58950985 16
Chuỗi cung ứng là gì? 17 lOMoAR cPSD| 58950985
QĐ 1:Chuỗi cung ứng là sự liên kết với các công ty nhằm đưa
sản phẩm hay dịch vụ vào thì trường(Lambert và cộng sự, 1998)
QĐ2: Chuỗi cung ứng là một mạng lưới các lựa chọn sản xuất
và phân phối nhằm thực hiện các chức năng thu mua nguyên
liệu, chuyển đổi nguyên liệu thành bán thành phẩm và thành
phẩm, và phân phối chúng cho khách hàng. (Ganesham và P.Harrison, 1995)
QĐ3: Chuỗi cung ứng bao gồm mọi công đoạn có liên quan
trực tiếp hay gián tiếp đến việc đáp ứng nhu cầu khách hàng.
Chuỗi cung ứng không chỉ gồm nhà sản xuất và nhà cung cấp,
mà còn nhà vận chuyển, kho, người bán lẻ và bản thân khách hàng.
(Sunil và Meindl, 2001)
Chuỗi cung ứng là gì? 18 lOMoAR cPSD| 58950985
⦁ Là hệ thống liên kết giữa các công ty
⦁ Liên quan tới việc sản xuất và cung ứng sản
phẩm hoàn thiện tới tay khách hàng cuối cùng
Chuỗi cung ứng là gì? 19 lOMoAR cPSD| 58950985
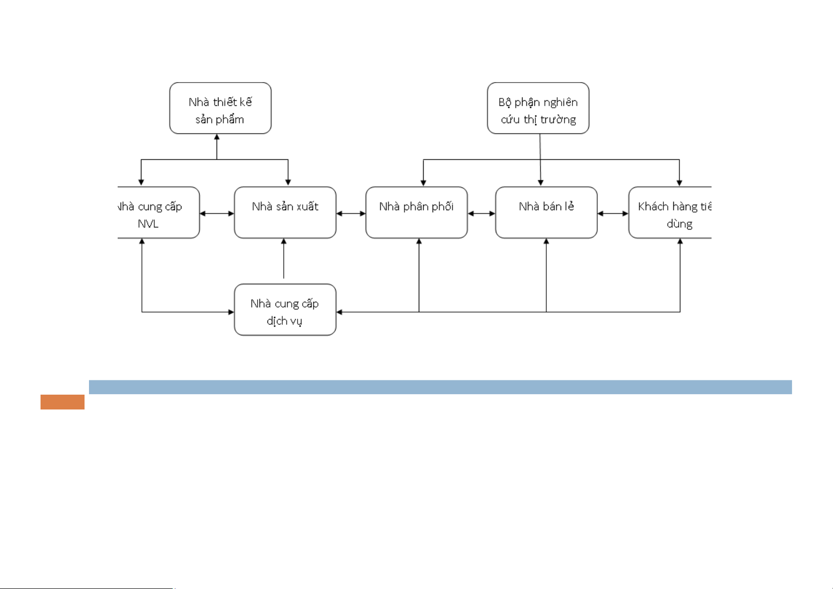
Chuỗi cung ứng là một chuỗi liên kết các công ty trong các
khâu đoạn từ ý tưởng sáng tạo, cung cấp nguyên liệu, gia
công chế biến, hoàn thiện sản phẩm cuối cùng, tổ chức
phân phối đến tay người tiêu dùng cuối cùng của một sản phẩm nào đó.
Chuỗi cung ứng bao gồm tất cả các công ty tham gia vào các
khâu thiết kế, sản xuất và phân phối các sản phẩm tới tay
người tiêu dùng cuối cùng.
Các nhà cung cấp, các nhà bán lẻ, các nhà sản xuất, các công
ty vận chuyển và các nhà phân phối là những chủ thể tham
gia chính yếu trong chuỗi cung ứng.
Chủ thể tham gia chuỗi cung ứng 20 lOMoAR cPSD| 58950985
Chủ thể tham gia chuỗi cung ứng 21