Report tài liệu
Chia sẻ tài liệu
Thống kê doanh thu cuối ngày - Tình huống sử dụng và quy trình môn Kiến trúc máy tính | Trường đại học Mở Hà Nội
Use case name: Sales statistics at the end of the day Brief Description: The cashier performs sales statistics at the end of the day. Main Actor: Cashier Secondary Actor: System.Tài liệu giúp bạn tham khảo ôn tập và đạt kết quả cao. Mời bạn đọc đón xem!
Môn: Kiến trúc máy tính (KTMT1) 24 tài liệu
Trường: Viện Đại học Mở Hà Nội 1.7 K tài liệu
Tác giả:



Tài liệu khác của Viện Đại học Mở Hà Nội
Preview text:
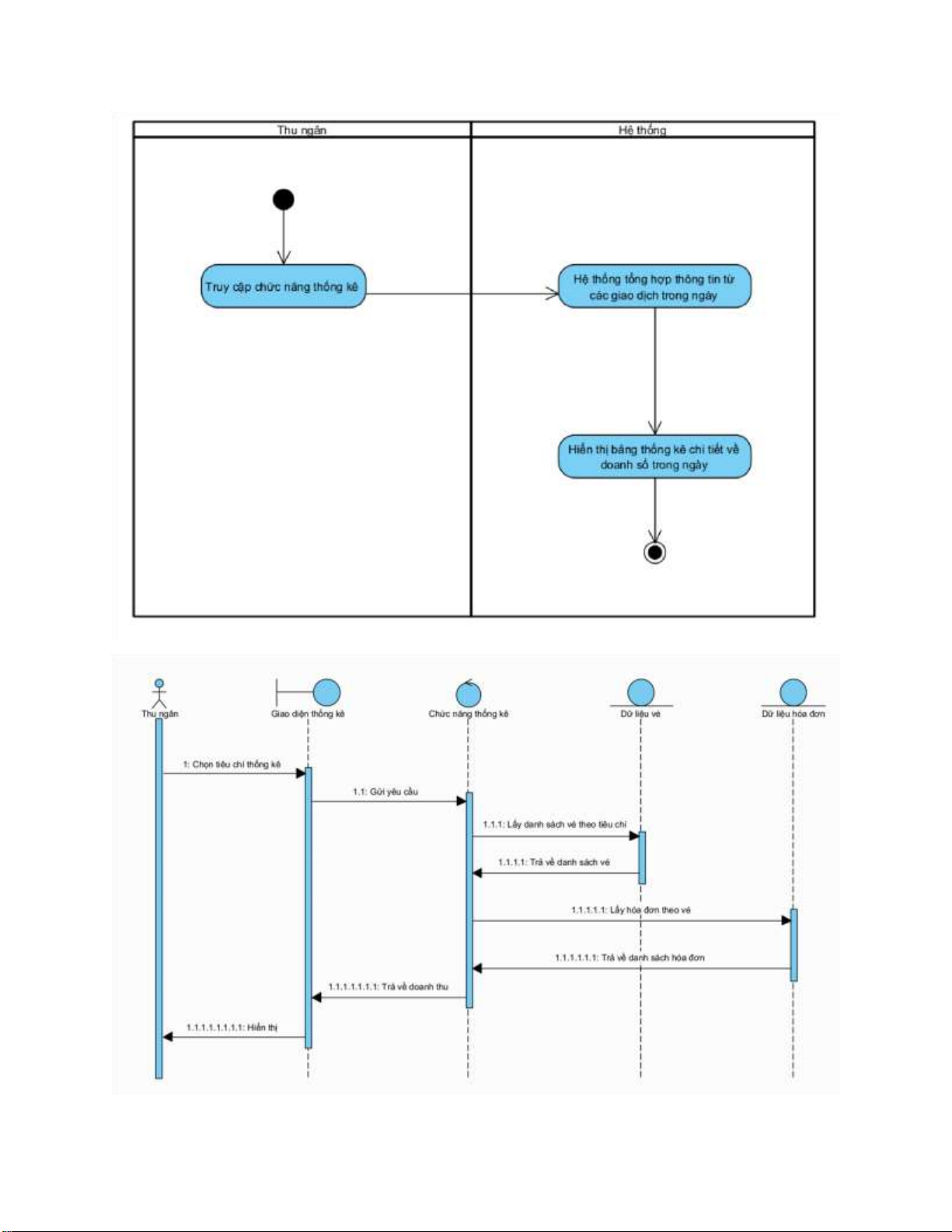
lOMoAR cPSD| 59908026 Use case name:
Sales statistics at the end of the day Brief Description:
The cashier performs sales statistics at the end of the day. Main Actor: Cas hier Secondary Actor: System Pre-condition:
The cashier completed the transaction for the day. Post-condition:
The system displays detailed statistics on end-of-day sales. Main Flow: Actor action System response
1. Cashier accesses statistical functions in the
2. The system synthesizes information from system. intraday transactions.
3. Display detailed statistics on end-ofday sales. Alternate Flow:
If the cashier does not have permission to perform statistics, the system displays an error message a nd
requests to contact management. Exception Flow:
If the system encounters a connection or system error, displays an error message and asks to recheck the connection. lOMoAR cPSD| 59908026 lOMoAR cPSD| 59908026
Tài liệu liên quan:
-
Bài tập ứng dụng hệ Matlab môn Kiến trúc máy tính | Viện Đại học Mở Hà Nội
10 5 -
Đáp án bài tập trắc nghiệm môn Kiến trúc máy tính | Trường đại học Mở Hà Nội
66 33 -
Tổng hợp các câu hỏi về lệnh máy trong xử lý trung tâm môn Kiến trúc máy tính | Trường đại học Mở Hà Nội
79 40 -
Câu hỏi và đáp án về lệnh máy và đơn vị xử lý trung tâm môn Kiến trúc máy tính | Trường đại học Mở Hà Nội
166 83 -
Trắc nghiệm ôn tập môn Kiến trúc máy tính | Trường đại học Mở Hà Nội
120 60