










Preview text:
KINH TẾ CHÍNH TRỊ Mac-LêNin
Chương I: Đối tượng, phương pháp nghiên cứu và chức năng của Kinh tế chính trị Mac-Lenin.
1. Khái quát sự hình thành và phát triển của kinh tế chính trị Mac-LeNin.
- A.Montchretien, nhà trọng thương người Pháp, là người đầu tiên sử dụng
thuật ngữ "Kinh tế chính trị" trong tác phẩm Chuyên luận về kinh tế học chính trị (1615).
- Sự phát triển của kinh tế chính trị:
+ Tư tưởng kinh tế thời cổ đại, trung đại.
+ Chủ nghĩa trọng thương. + Chủ nghĩa trọng nông.
+ Kinh tế chính trị cổ điển Anh:
• Kinh tế chính trị tầm thường.
• Kinh tế chính trị Mac-LeNin.
+ Học thuyết kinh tế hiện đại.
⇨ Kinh tế chính trị là môn khoa học kinh tế nghiên cứu các quan hệ kinh tế để
tìm ra quy luật chi phối sự vận động của các hiện tượng và quá trình hoạt
động kinh tế của con người tương ứng với trình độ phát triển nhất định của xã hội.
2. Đối tượng và phương pháp nghiên cứu của kinh tế chính trị Mac-LeNin.
a. Đối tượng nghiên cứu:
- Chủ nghĩa trọng thương: Trọng tâm nghiên cứu là lưu thông mà chủ yếu là ngoại thương.
- Chủ nghĩa trọng nông: Đối tượng nghiên cứu là sản xuất nông nghiệp.
- Kinh tế chính trị cổ điển Anh: Xác định đối tượng nghiên cứu là nguồn gốc,
bản chất của của cải, sự giàu có của các dân tộc.
- Đối tượng nghiên cứu của KTCT Mac-LeNin là các quan hệ xã hội của sản
xuất và trao đổi được đặt trong sự liên hệ biện chứng với trình độ phát triển
của lực lượng sản xuất và kiến trúc thượng tầng tương ứng của phương thức sản xuất nhất định.
- Mục đích nghiên cứu: Nhằm phát hiện ra các quy luật kinh tế chi phối quan
hệ giữa người với người trong sản xuất và trao đổi.
⇨ Giúp các chủ thể trong xã hội vận dụng các quy luật tạo động lực thúc đẩy
và phát triển thông qua giải quyết các quan hệ lợi ích.
b. Phương pháp nghiên cứu của KTCT Mac-LeNin.
- Phương pháp biện chứng duy vật: là phương pháp cơ bản.
- Phương pháp trừu tượng hóa khoa học: Là phương pháp quan trọng được sử dụng phổ biến.
- Phương pháp Logic kết hợp với lịch sử.
- Phương pháp thống kê, phân tích tổng hợp…
3. Chức năng của kinh tế chính trị Mac-LeNin.
a. Chức năng nhận thức.
- Cung cấp hệ thống tri thức mở về các quy luật chi phối sự phát triển của sản
xuất và trao đổi của nhân loại, của nền sản xuất TBCN và của thời kỳ quá độ lên CNXH.
- Cung cấp các phạm trù kinh tế cơ bản, các quy luật kinh tế của nền kinh tế thị trường.
b. Chức năng thực tiễn.
- Giúp các chủ thể kinh tế, trong đó có nhà nước vận dụng một cách có ý thức
vào hoạt động kinh tế nhằm đạt hiệu quả kinh tế - xã hội cao. c. Chức năng tư tưởng.
- Kinh tế chính trị Mac-LeNin góp phần hình thành thế giới quan, nhân sinh
quan và niềm tin sâu sắc vào cuộc đấu tranh xóa bỏ áp bức bóc bất công, xây
dựng xã hội mới tiến bộ, văn minh.
d. Chức năng phương pháp luận.
- Kinh tế chính trị Mac-LeNin là cơ sở lý luận của các nhà khoa học kinh tế
khác (kinh tế công nghiệp, nông nghiệp,… ; kế hoạch, tài chính, tín dụng, thống kê,…)
Chương II: Hàng hóa, thị trường và vai trò của các chủ thể tham gia thị trường. I.
Lý luận của C.Mac về sản xuất hàng hóa và hàng hóa. 1. Sản xuất hàng hóa.
- Có 2 kiểu tổ chức hoạt động kinh tế :
+ Sản xuất tự cấp tự túc. + Sản xuất hàng hóa.
- Điều kiện ra đời và tồn tại của sản xuất hàng hóa.
+ Phân công lao động xã hội => Mỗi người chỉ sản xuất một số sản phẩm +
Nhu cầu cần nhiều loại sản phẩm => Bắt buộc trao đổi.
+ Sự tách biệt về mặt kinh tế giữa các chủ thể sản xuất (do các quan hệ sở
hữu khác nhau về tư liệu sản xuất mà khởi thủy là chế độ tư hữu nhỏ) =>
Người sản xuất trở thành các chủ thể độc lập, có quyền chi phối sản phẩm
=> Cho phép trao đổi, mua bán. 2. Hàng hóa :
a. Khái niệm và 2 thuộc tính của hàng hóa.
-Hàng hóa là sản phẩm của lao động, có thể thỏa mãn nhu cầu nhất định nào
đó của con người thông qua trao đổi, mua bán.
- Yếu tố tạo nên hàng hóa : + Sản phẩm lao động.
+ Đáp ứng được nhu cầu.
+ Có thể trao đổi, mua bán.
- 2 Thuộc tính của hàng hóa : + Giá trị sử dụng :
• Là công dụng của vật phẩm.
• Là phạm trù vĩnh viễn.
• Đáp ứng yêu cầu của người mua, của xã hội. + Giá trị :
• Là lao động xã hội của người sản xuất hàng hóa kết tinh trong hàng hóa.
• Là phạm trù lịch sử.
• Là mục đích hướng tới của người sản xuất, người bán.
⇨ Mối quan hệ giữa 2 thuộc tính : Thống nhất và mâu thuẫn trong một thực thể hàng hóa.
b. Tính chất hai mặt của lao động sản xuất hàng hóa. - Lao động cụ thể :
+ Khái niệm. (Giáo trình)
+ Tạo ra giá trị sử dụng của hàng hóa.
+ Là phạm trù vĩnh viễn.
+ Phản ánh tính chất tư nhân của lao động sản xuất hàng hóa.
- Lao động trừu tượng :
+ Khái niệm. (Giáo trình)
+ Tạo ra giá trị hàng hóa, là cơ sở của sự trao đổi.
+ Là phạm trù lịch sử.
+ Phản ánh tính chất xã hội của lao động sản xuất hàng hóa.
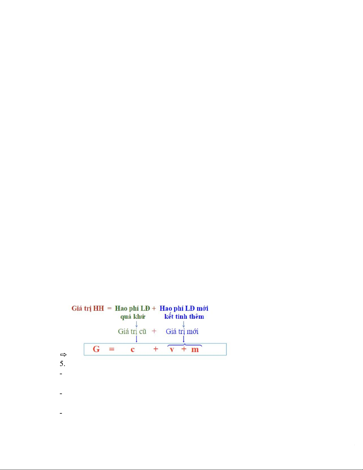
c. Lượng giá trị hàng hóa và các nhân tố ảnh hưởng tới lượng giá trị hàng hóa. - Giá trị hàng hóa :
+ Chất : Là sức lao động của người sản xuất hàng hóa kết tinh trong hàng hóa.
+ Lượng : là số lượng sức lao động hao phí để sản xuất ra hàng hóa.
- Đơn vị đo lượng giá trị hàng hóa : Thời gian lao động xã hội cần thiết. (Giáo trình)
- Giá trị hàng hóa = Hao phí lao động quá khứ + Hao phí lao động mới kết tinh thêm.
- Lượng giá trị hàng hóa phụ thuộc :
+ Năng suất lao động : Giá trị của 1 hàng hóa tỉ lệ nghịch với năng suất lao
động. Năng suất lao động là yếu tố có tiềm lực vô hạn.
+ Cười độ lao động : Giá trị của 1 hàng hóa không đổi khi cường độ lao
động thay đổi. Cường độ lao động là yếu tố có giới hạn.
+ Mức độ phức tạp của lao động : Lao động phức tạp tạo ra nhiều giá trị hơn lao động giản đơn. 3. Tiền.
a. Nguồn gốc và bản chất của tiền.
- Tiền là hàng hóa đặc biệt được tách ra từ thế giới hàng hóa làm vật ngang
giá chung thống nhất cho tất cả các hàng hóa, nó thể hiện lao động xã hội và
biểu hiện quan hệ sản xuất giữa những người sản xuất hàng hóa. b. Chức năng của tiền. - Thước đo giá trị :
+ Tiền dùng để đo lường và biểu hiện giá trị của hàng hóa khác.
- Phương tiện lưu thông :
+ Tiền được dùng làm môi giới cho quá trình trao đổi hàng hóa.
- Phương tiện thanh toán :
+ Tiền dùng để trả nợ, trả tiền mua chịu hàng hóa,… (Chế độ tín dụng thương mại)
- Phương tiện cất trữ :
+ Tiền rút khỏi quá trình lưu thông để đi vào cất trữ (có đủ giá trị), dự trữ
tiền cho lưu thông, sẵn sàng tham gia lưu thông. - Tiền tệ thế giới :
+ Dùng để trao đổi hàng hóa ngoài biên giới quốc gia (Quốc tế).
+ Dịch vụ quan hệ trao đổi trong trường hợp một số yếu tố khác hàng hóa
thông thường ở điều kiện ngày nay. (Giáo trình – Trang 32) II.
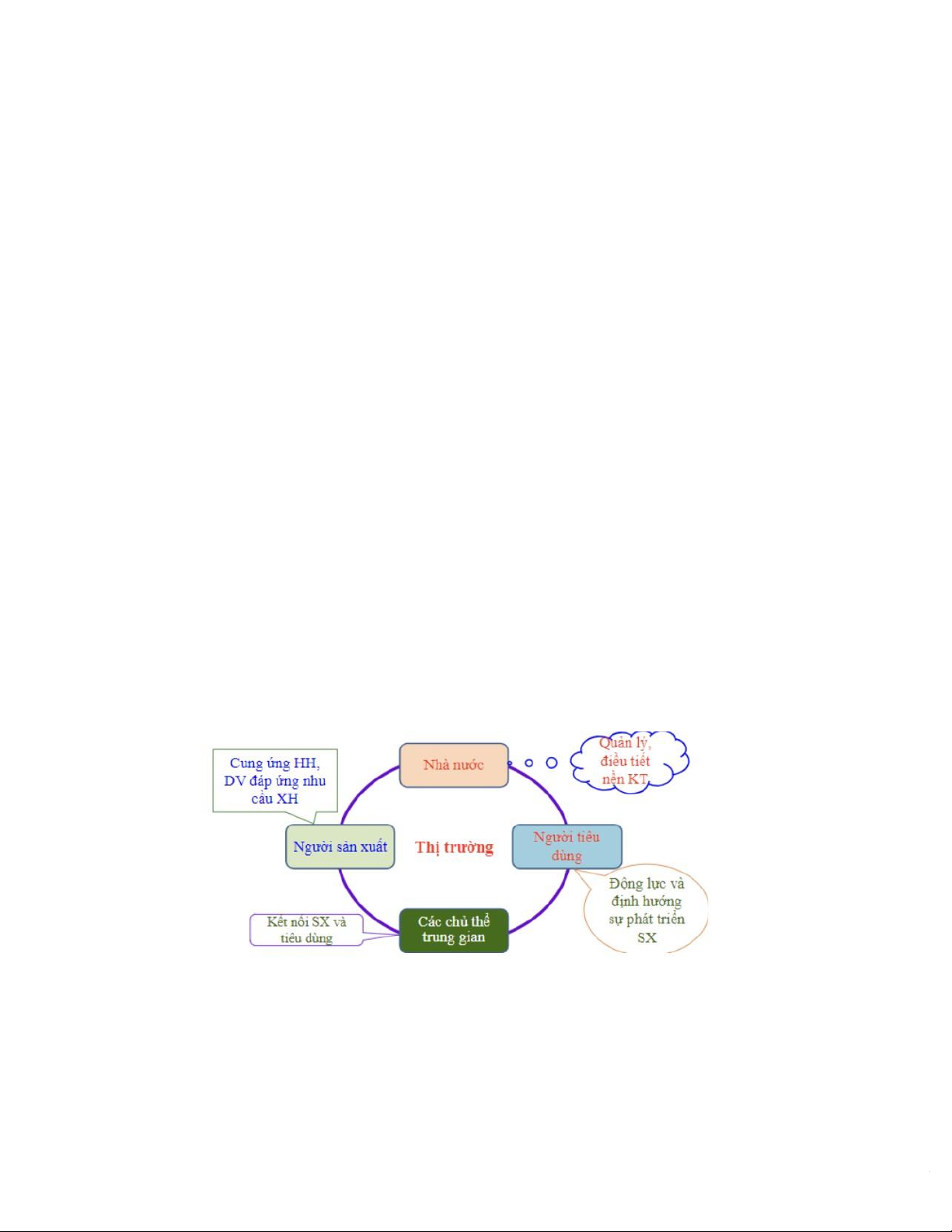
Thị trường và nền kinh tế thị trường.
1. Khái niệm, phân loại và vai trò của thị trường.
- Khái niệm : Thị trường là tổng hòa những quan hệ kinh tế trong đó nhu cầu
của các chủ thể được đáp ứng thông qua trao đổi, mua bán với sự xác định
giá cả và số lượng hàng hóa, dịch vụ tương ứng với trình độ phát triển nhất
định của nền sản xuất xã hội.
- Phân loại thị trường :
• Căn cứ theo đối tượng trao đổi, mua bán cụ thể : + Thị trường hàng hóa.
+ Thị trường dịch vụ.
• Căn cứ vào phạm vi các quan hệ :
+ Thị trường trong nước.
+ Thị trường ngoài nước.
• Căn cứ vào vai trò của các yếu tố được trao đổi, mua bán, có thị
trường tư liệu tiêu dùng, thị trường tư liệu sản xuất.
• Căn cứ vào tính chất và cơ chế vận hành, chia ra thị trường tự do,
thị trường có điều tiết, trị trường cạnh tranh hoàn hảo, thị trường
cạnh tranh không hoàn hảo (độc quyền) - Vai trò :
+ Thị trường thực hiện giá trị hàng hóa, là điều kiện, môi trường cho sản
xuất phát triển. Thị trường là cầu nối giữa sản xuất với tiêu dùng, đặt ra các
nhu cầu cho sản xuất cũng như nhu cầu tiêu dùng => Thị trường có vai trò
thông tin, định hướng cho mọi nhu cầu sản xuất kinh doanh.
+ Thị trường kích thích sự sáng tạo của mọi thành viên trong xã hội, tạo ra
cách thức phân bố nguồn lực hiệu quả trong nền kinh tế.
+ Thị trường gắn kết nền kinh tế thành một chỉnh thể, gắn kết nền kinh tế
quốc gia với nền kinh tế thế giới.
⇨ Xét trong phạm vi quốc gia, thị trường làm cho các quan hệ sản xuất lưu
thông, phân phối, tiêu dùng trở thành một thể thống nhất, không phụ thuộc
vào địa giới hành chính. Thị trường gắn kết mọi chủ thể giữa các khâu, giữa
các vùng miền vào một chỉnh thể thống nhất.
⇨ Xét trong quan hệ với nền kinh tế thế giới, thị trường tạo ra sự gắn kết nền
kinh tế trong nước với nền kinh tế thế giới. Các quan hệ sản xuất, lưu thông,
phân phối, tiêu dùng không chỉ bó hẹp trong phạm vi nội bộ quốc gia, góp
phần thúc đẩy sự gắn kết nền kinh tế quốc gia với nền kinh tế thế giới.
2. Nền kinh tế thị trường và một số quy luật kinh tế chủ yếu của nền kinh tế thị trường.
a. Nền kinh tế thị trường.
⇨ Là sản phẩm văn minh của nhân loại.
- Kinh tế thị trường là nền kinh tế được vận hành theo CCTT. Đó là nền kinh
tế hàng hóa phát triển cao, ở đó mọi quan hệ sản xuất và trao đổi đều được
thông qua thị trường, chịu sự tác động, điều tiết của các quy luật thị trường
- Đặc trưng của Kinh tế thị trường :
+ Đa dạng chủ thể kinh tế, nhiều hình thức sở hữu, các chủ thể bình đẳng trước pháp luật.
+ Thị trường quyết định phân bổ các nguồn lực xã hội.
+ Giá cả do thị trường quyết định. + Là nền kinh tế mở.
• Ưu thế, khuyết tật của kinh tế thị trường :
- Ưu thế của Kinh tế thị trường :
+ Tạo sự năng động sáng tạo, nâng cao năng suất, chất lượng và hiệu quả kinh tế.
+ Phát huy tối ưu các nguồn lực của nền kinh tế.
+ Đáp ứng tối đa nhu cầu của xã hội.
- Khuyết tật của Kinh tế thị trường :
+ Luôn tiềm ẩn rủi ro, khủng hoảng, thất nghiệp.
+ Khai thác cạn kiệt tài nguyên, gây ô nhiễm môi trường.
+ Phân hóa giàu nghèo trong xã hội.
⇨ Phải có sự điều tiết, quản lý của nhà nước đối với nền kinh tế thị trường.
b. Một số quy luật kinh tế chủ yếu của Kinh tế thị trường. • Quy luật giá trị.
- Nội dung : Sản xuất và trao đổi hàng hóa phải dựa trên cơ sở hao phí lao
động xã hội cần thiết.
- Yêu cầu của quy luật : + Sản xuất :
Hao phí lao động cá biệt < Hao phí lao động xã hội cần thiết
- Tác động của quy luật chính trị.
+ Điều tiết sản xuất và lưu thông hàng hóa :
• Điều tiết sản xuất :
+ Giá cả > Giá trị => Lợi nhuận tăng => Mở rộng sản xuất, thu hút
lao động, tư liệu sản xuất. + Giá
III. Vai trò của một số chủ thể tham gia thị trường.
Chương III: Giá trị thặng dư trong nền kinh tế thị trường. I.
Nguồn gốc của giá trị thặng dư.
1. Công thức chung của tư bản.
- Lưu thông hàng hóa giản đơn : H – T – H
- Lưu thông của tư bản : T – H – T’ T’= T + t (t > 0)
- Xét theo trao đổi ngang giá: Giá trị = Giá cả => Thay đổi hình thái từ tiền thành hàng.
- Xét theo trao đổi không ngang giá:
• Giá bán > Giá trị.
Theo tư bản, người bán cũng là người mua
Số lời người bán mua được cũng sẽ là số mất đi khi trở thành người mua.
⇨ Giá trị thặng dư = 0 • Giá mua < Giá trị
Sẽ sinh lời khi là người mua nhưng sẽ mất đi khi trở thành người bán
⇨ Giá trị thặng dư = 0 • Mua rẻ, bán đắt.
Trung gian có lời, người mua hàng cho trung gian và người bán hàng cho
trung gian mất đi => Tổng giá trị xã hội không đổi
⇨ Giá trị thặng dư = 0
Trong lưu thông, trao đổi ngang giá hay không ngang giá cũng không tạo ra giá trị thặng dư.
Giá trị thặng dư có thể được tạo ra dựa theo sức lao động, nguồn gốc tạo ra giá trị.
“Tư bản vừa không lại vừa có xuất hiện trong lưu thông.”
2. Hàng hóa sức lao động.
- Là toàn bộ năng lực thể chất, tinh thần tồn tại trong một cơ thể, trong một
con người đang sống và được người đó đem ra vận dụng mỗi khi sản xuất ra
một giá trị sử dụng nào đó.
- Điều kiện để sức lao động trở thành hàng hóa.
+ Người lao động được tự do về thân thể, làm chủ được sức lao động của
mình và chủ bán nó trong một thời gian nhất định.
+ Người có sức lao động không có tư liệu sản xuất cần thiết để tiến hành sản
xuất, do đó muốn tồn tại thì cần phải bán sức lao động của mình.
- Sức lao động có 2 thuộc tính.
+ Giá trị: Do thời gian lao động xã hội cần thiết để sản xuất, tái sản xuất sức
lao động. Được đo gián tiếp thông qua giá trị và tư liệu sinh hoạt để duy trì
đời sống của người công nhân. => Bao hàm cả yếu tố tinh thần và lịch sử.
+ Giá trị sử dụng: Công dụng để thỏa mãn nhu cầu sản xuất của nhà tư bản.
Được thể hiện thông qua quá trình lao động sản xuất ra hàng hóa, dịch vụ
nào đó của người công nhân. => Có khả năng sản sinh ra giá, giá trị mới lớn
hơn giá trị bản thân nó (giá trị thặng dư). Là chìa khóa giải quyết mâu thuẫn
của công thức chung của tư bản.
3. Sự sản xuất giá trị thặng dư.
- Giá trị thặng dư là một bộ phận của giá trị mới dôi ra ngoài giá trị sức lao
động do công nhân tạo ra, là kết quả của lao động không công của công nhân cho nhà tư bản.
- Tư bản là giá trị đem lại giá trị thặng dư.
4. Tư bản bất biến và tư bản khả biến.
- Dùng để mua máy móc, thiết bị, nhà xưởng, nguyên – nhiên – vật liệu.
Trong quá trình sản xuất chúng chuyển nguyên giá trị sang sản phẩm mà
không có sự biến đổi về lượng => Tư bản bất biến (C).
- Bộ phận tư bản dùng để mua sức lao động, một mặt biến thành tư liệu sản
xuất và tiêu biến đi trong quá trình tiêu dùng của công nhân, mặt khác nhờ
lao động cụ thể, người công nhân đã gắn thêm một lượng giá trị mới vào giá
trị tư liệu sản xuất và chuyển sang sản phẩm. Giá trị mới này đủ để bù đắp
phần giá trị mà nhà tư bản bỏ ra để mua sức lao động và phần giá trị thặng
dư (có sự biến đổi về lượng) => Tư bản khả biến (V)
⇨ Tính chất 2 mặt của Lao động sản xuất hàng hóa.
⇨ Vai trò của các bộ phận tư bản trong quá trình sản xuất thặng dư (m).
⇨ Ý nghĩa phân chia: chỉ rõ nguồn gốc tạo ra (m) cho nhà tư bản chính là sức
lao động của công nhân. Tiền công.
Tiền công là hình thức biểu hiện bằng tiền của giá trị sức lao động, hay là
giá cả của hàng hóa sức lao động.
Hai hình thức cơ bản của tiền công: Tiền công tính theo thời gian và tiền
công tính theo sản phẩm.
Tiền công danh nghĩa, tiền công thực tế.
6. Tuần hoàn và chu chuyển của tư bản.
- Tuần hoàn của tư bản là sự vận động của tư bản lần lượt trải qua 3 giai đoạn
dưới 3 hình thái kế tiếp nhau (tư bản tiền tệ, tư bản sản xuất, tư bản hàng
hóa) gắn với thực hiện những chức năng tương ứng (chuẩn bị các điều kiện
cần thiết để sản xuất giá trị thặng dư, sản xuất giá trị thặng dư, thực hiện giá
trị thặng dư) và quay trở về hình thái ban đầu cùng với giá trị thặng dư. -
- Chu chuyển tư bản là tuần hoàn tư bản được xét là quá trình định kỳ, thường
xuyên lặp đi lặp lại và đổi mới theo thời gian. - Các công thức tính:
+ Thời gian chu chuyển của tư bản = thời gian sản xuất + thời gian lưu thông
+ Thời gian sản xuất = Thời gian lao động + Thời gian gián đoạn lao động +
Thời gian dự trữ sản xuất.
+ Thời gian lưu thông = Thời gian mua + Thời gian bán.
- Số vòng chu chuyển (n) tăng thì thời gian của một vòng chu chuyển (ch) giảm, và ngược lại.
*) Tư bản cố định và tư bản lưu động:
- Tư bản cố định: Giá trị chuyển dần từng phần sang sản phẩm.
- Tư bản lưu động: Giá trị được chuyển toàn bộ sang sản phẩm.
- Căn cứ phân chia: dựa vào phương thức chu chuyển giá trị của các bộ phận
tư bản trong quá trình sản xuất thặng dư (m).
- Ý nghĩa: Là cơ sở để quản lý, sử dụng vốn một cách có hiệu quả. II.
Bản chất giá trị thặng dư.
- Giá trị thặng dư à một bộ phận của giá trị mới dôi ra ngoài giá trị sức lao
động do công nhân tạo ra, là kết quả của lao động không công của công nhân cho nhà tư bản.
⇨ Bản chất của giá trị thặng dư thể hiện quan hệ sản xuất xã hội mà trong đó
giai cấp các nhà tư bản làm giàu trên cơ sở thuê mướn lao động của giai cấp công nhân.
- Tỉ suất giá trị thặng dư:
+ m’ là tỷ suất giá trị thặng dư.
+ m là giá trị thặng dư.
+ v là tư bản khả biến.
+ t’ là thời gian lao động thặng dư.
+ t là thời gian lao động tất yếu.
- Khối lượng giá trị thặng dư (M): M=m M = m’ . V hoặc ×V v
+ M là khối lượng giá trị thặng dư.
+ V là tổng tư bản khả biến.
Chương IV: Cạnh tranh và độc quyền trong nền kinh tế thị thường.
Chương V: Kinh tế thị trường định hướng XHCN và các quan hệ lợi ích kinh tế ở Việt Nam.
Chương VI: Công nghiệp hóa, hiện đại hóa và hội nhập kinh tế quốc tế của Việt Nam.