


















Preview text:
ĐẠI HỌC BÁCH KHOA HÀ NỘI
VIỆN CÔNG NGHỆ SINH HỌC – CÔNG NGHỆ THỰC PHẨM
Chương 2. Cơ sở lý thuyết và các quá trình cơ bản
trong sản xuất thực phẩm
Người thực hiện: TS. NGUYỄN THỊ HẠNH
Email: hanh.nguyenthi@hust.edu.vn 1
Chương 2. Cơ sở lý thuyết và các quá trình cơ bản
trong sản xuất thực phẩm
2.1. Cơ sở lý thuyết và các quá trình cơ học
2.2 Cơ sở lý thuyết và các quá trình gia công nhiệt
2.3. Cơ sở lý thuyết và các quá trình sinh học
2.4. Các công đoạn hoàn thiện sản phẩm thực phẩm 2
2.2 Cơ sở lý thuyết và các quá trình nhiệt trong sản xuất thực phẩm
2.2.1. Chần, hấp, đun nóng (gia nhiệt)
▪ Chần là quá trình nhúng nguyên liệu vào nước nóng
hay vào dung dịch muối ăn, đường, axit nóng
▪ Hấp là quá trình xử lý nguyên liệu bằng hơi nước bão hòa
▪ Đun nóng nhằm nâng nhiệt độ của nguyên liệu đến
nhiệt độ yêu cầu chế biến của giai đoạn sau, tạo
điều kiện cho quá trình chế biến ở giai đoạn sau được dễ dàng
2.2.1. Chần, hấp, đun nóng (gia nhiệt) Mục đích
+ Làm mềm nguyên liệu
+ Đình chỉ quá trình sinh hóa của NL và tiêu diệt 1 phần VSV
+ Tránh hiện tượng biến mầu của sản phẩm
+ Loại bỏ mùi không mong muốn
+ Đuổi bớt không khí trong gian bào của NL
+ Tăng tính thẩm thấu của tế bào
+ Kết tủa những hợp chất không mong muốn
+ Tạo những biến đổi thuận lợi cho quá trình chế biến tiếp theo
2.2.1. Chần, hấp, đun nóng
Thời gian vô hoạt enzyme polyphenoloxydase trong quả chuối
Thời gian vô hoạt enzyme (phút) pH 70 75 80 85 90 5,00 > 100 > 100 > 100 14,24 1,38 4,42 > 100 70,3 10,84 4,00 0,87 3,80 12,8 4,90 1,96 0,83 -
2.2.1. Chần, hấp, đun nóng Nhược điểm: + Giảm độ hòa tan + Nguyên liệu bị mềm + Tổn thất vitamin C
Sự biến đổi hàm lượng vitamin C (mg%) trong quá trình chần, hấp
Điều kiện xử lý
Trước xử lý Sau xử lý
Tỷ lệ tổn thất Nước ở nhiệt độ 900C 10,9 6,9 36,7
Nước ở nhiệt độ 1000C 11,2 6,7 40,0
Hơi nước ở nhiệt độ 1000C 12,8 10,8 15,6
Hơi nước ở nhiệt độ 1100C 17,9 9,0 49,7 Quá trình gia nhiệt 7
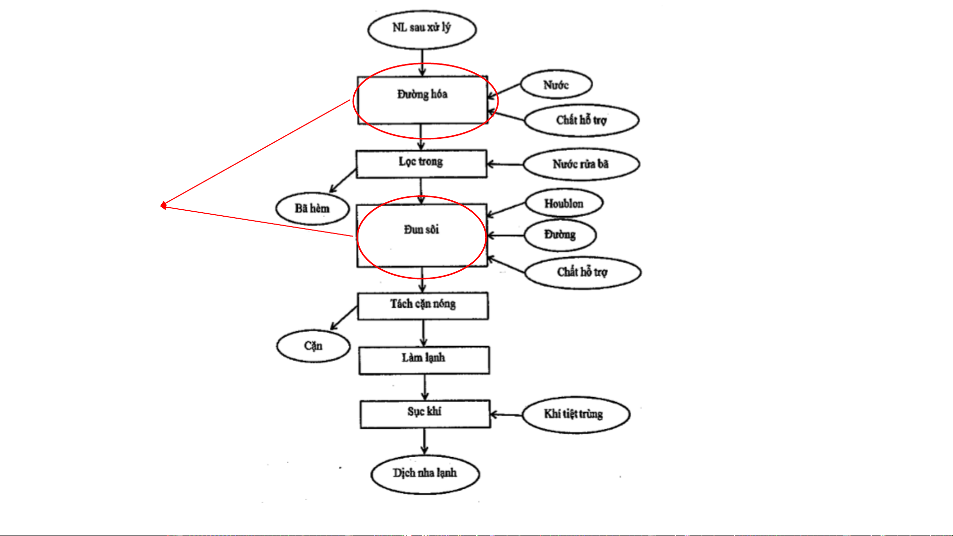
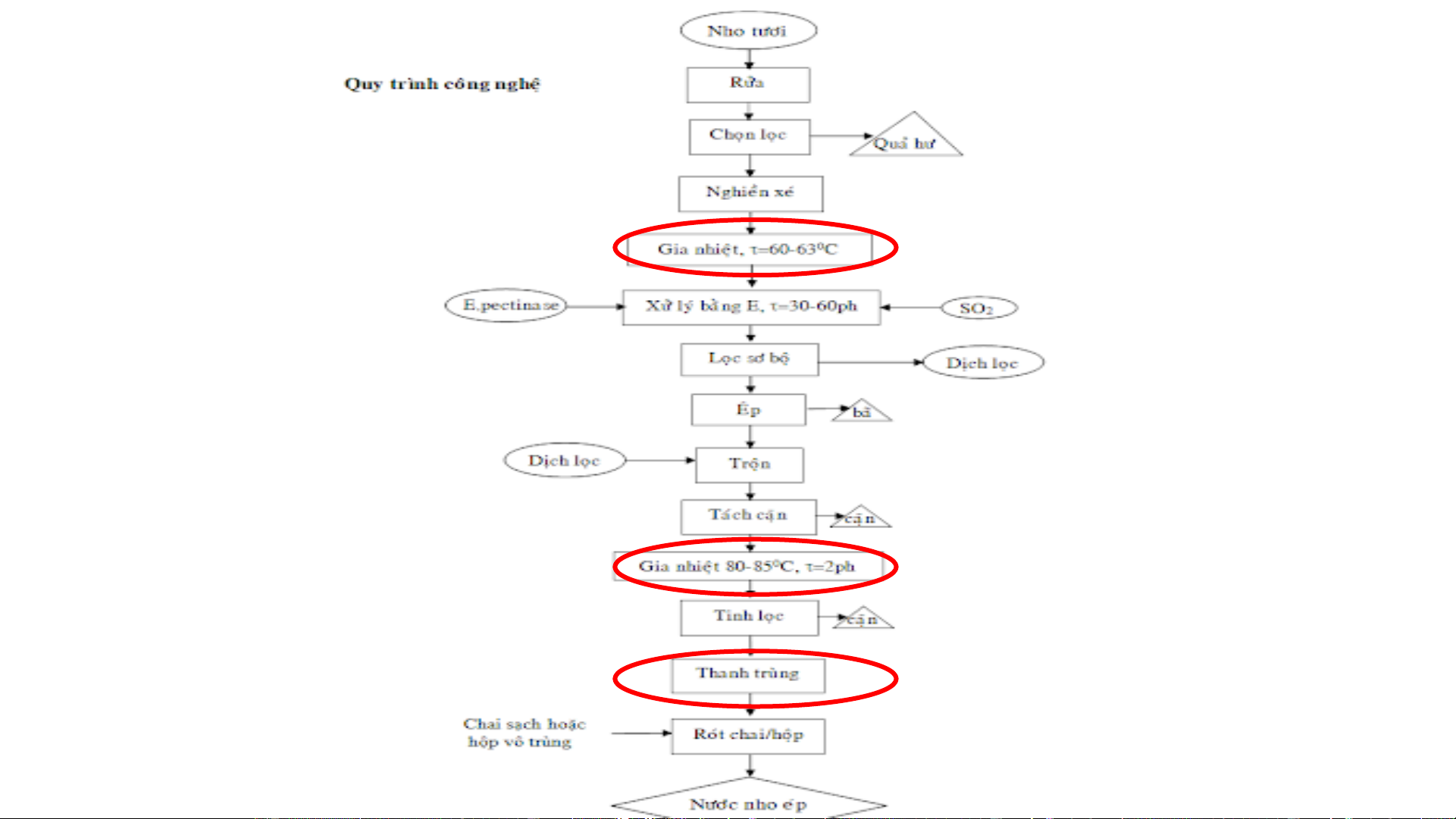
Quy trình sản xuất dịch đường trong sản xuất bia (phân xưởng nấu)
2.2.1. Chần, hấp, đun nóng
Phương pháp gia nhiệt
Thiết bị gia nhiệt Trao đổi Tr N ực tiếp Gián ti ồi hấp, ếp Trao đổi nhi N ệt ồi hai vỏ nhiệt tấm dạng bản ống lồng ống 10 Thiết bị đun nóng Nồi nấu malt Gi 11 ản đồ nấu Thiết bị chần băng tải
Thiết bị gia nhiệt ống xoắn
Thiết bị gia nhiệt ống lồng ống
Thiết bị trao đổi nhiệt tấm bản 12 2.2.2. Sấy, hun khói
- Sấy đối lưu (sấy thường) : Phương pháp sấy cho tiếp xúc trực
tiếp vật liệu sấy với tác nhân sấy là không khí nóng, khói lò (có
nhiệt độ cao, độ ẩm tương đối nhỏ)…
- Sấy tiếp xúc: Là phương pháp sấy không cho tác nhân sấy tiếp
xúc trực tiếp vật liệu sấy, mà tác nhân sấy (thường là hơi nước)
truyền nhiệt cho vật liệu sấy gián tiếp qua một vách ngăn.
- Sấy bằng tia hồng ngoại: Phương pháp sấy dùng năng lượng của
tia hồng ngoại do nguồn nhiệt phát ra truyền cho vật liệu sấy
(cấp nhiệt thông qua tia hồng ngoại). 2.2.2. Sấy, hun khói ❑
Sấy lạnh: Là phương pháp sấy trong điều kiện nhiệt độ và ẩm của tác nhân sấy thấp
hơn nhiều so với môi trường → không khí được làm lạnh, tách ẩm trước khi đưa vào sấy.
❑ Sấy chân không: Là phương pháp sấy được vật liệu không chịu được nhiệt độ cao
hay dễ bị oxy hoá, vật liệu dễ bị bụi hay vật liệu thoát ra dung môi quý cần thu hồi và vật liệu dễ nổ.
Sấy thăng hoa: Phương pháp sấy trong điều kiện môi trường có độ chân không cao, nhiệt độ rất
thấp, nên ẩm tự do trong vật liệu đóng băng và bay hơi từ trạng thái rắn thành hơi không qua trạng thái lỏng.
Sản phẩm sấy thăng hoa 2.2.2. Sấy, hun khói 2.2.2. Sấy, hun khói
Quá trình hun khói chia làm 3 giai đoạn:
+ Sấy khô nhằm tách bớt nước tạo điều kiện cho bám khói dễ dàng
+ Nấu chín: làm cho NL cá và thịt chín đồng thời tách một phần nước khỏi nguyên liệu
+ Hun khói: Làm cho khói bám cố định trên bề mặt nguyên liệu ,
NL có mùi vị đặc trưng và màu sắc đẹp 2.2.2. Sấy, hun khói
Thực phẩm có thể được xử lý bằng 2 cách:
o Ngâm trong dung dịch khói → dễ thao tác, khói ngấm đều, an toàn
(do dung dịch khói đã được xử lý loại bỏ các chất độc hại)
o Sản phẩm được hun khói trực tiếp từ gỗ → Mùi thơm hơn, kết hợp
ngay hun khói và sấy trong cùng một thiết bị.
Lưu Không dùng gỗ của các cây họ lá kim để hun khói vì trong khói có đ ý ộc!
Thành phần của khói Có khoảng hơn 300
hợp chất khác nhau trong khói Nhóm chất Các hợp chất quan trọng -Carbonyls
-Formaldehyt, Acetaldehyt, Aceton - Axit hữu cơ
-Formic acid, Acetic acid, Syringic acid -Phenol
-2,6-Dimethoxyphenol, 2,6-Dimethoxy-4-ethylphenol -Bazơ chứa nito -Amoniac, amines, nitrozamines -Alcohol -Methanol, Ethanol -Hydrocarbon
-Both of aliphatic and aromatic origin -Gases
-Carbondioxide, Carbonmonoxide, Oxygen, Nitrogen
