





Preview text:
  lOMoAR cPSD| 58797173  
BÀI TẬP CHƯƠNG 5 
Ví dụ 01: 
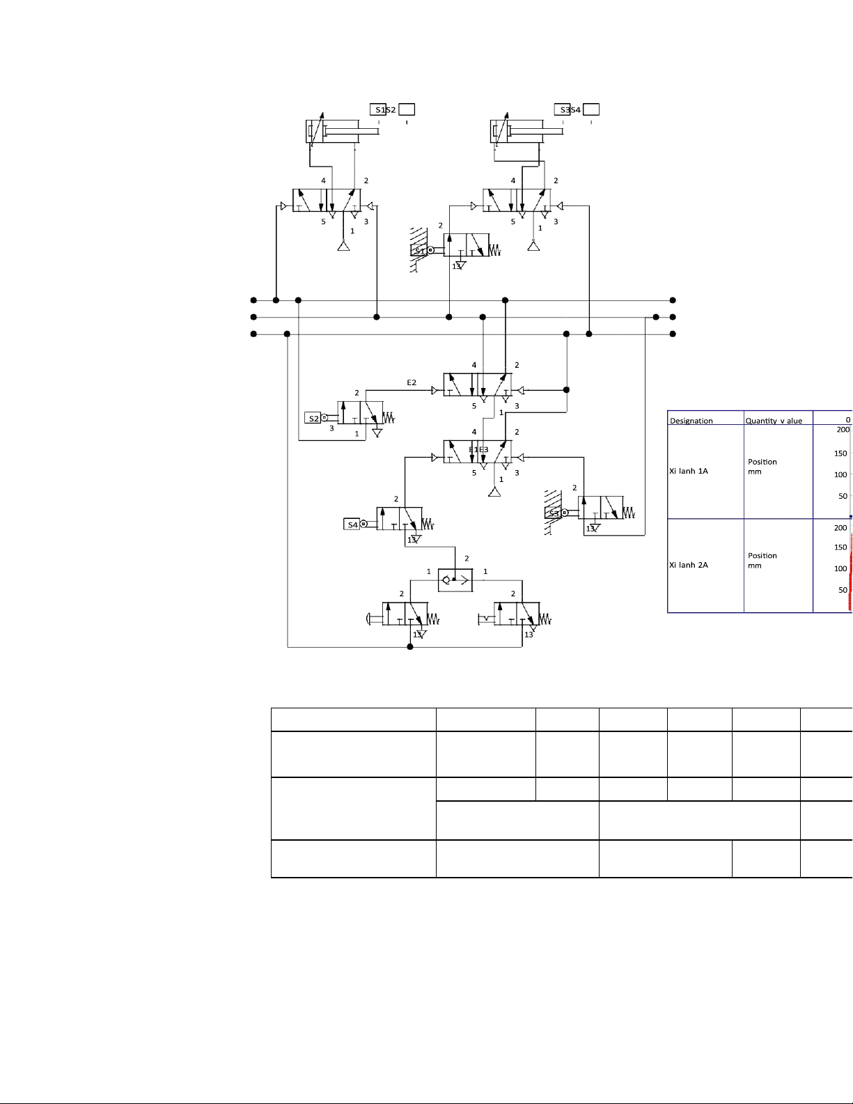
c. Bảng điều khiển quy trình:  Bước hành trình  1  2  3  4  Hành trình pitong  1A+  1A-  2A-  2A+  (Cơ cấu chấp hành)  Tín hiệu ra (Output)  Y1  Y2  Y3  Y4  Tầng (Line)  L1  L2    L3  Flip-Flop: (Xử lý)    02-Van đảo      chiều 5/2 
Tín hiệu vào đầu tầng: START^S4  S2^L1^T    S3^L2  E1, E2, E3  Tín hiệu vào (Input)      S1    Tầng 1(L1):  Bước 1: 1A+ Y1=L1  Tầng 2(L2):  Bước 2: 1A- Y2=L2  Bước 3:  Y3=L2^S1  2ATầng  3(L3):  Bước 4: 2A+ Y4=L3 
d. Thiết kế và mô phỏng      lOMoAR cPSD| 58797173
Xi lanh 1 A   
Xi lanh 2 A                            Tang 1  Tang 2  Tang 3             
LÊ CHÍ HUY - 21146235  Program                                                                        a  START   u to         
Ví dụ 02: 
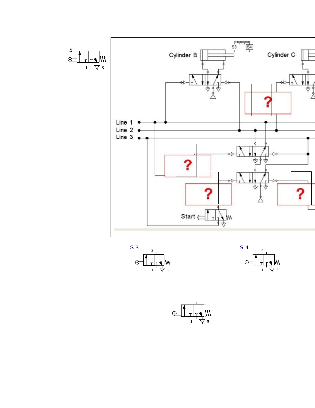
c. Bảng điều khiển quy trình:  Bước hành trình  1  2  3  4  5  6  Hành trình pittong  A+  B+  B-  C-  B+  B-  (Cơ cấu chấp hành)  Tín hiệu ra(Output) Y1  Y3  Y4  Y5  Y3  Y4        Y7    Y7=0  Tầng(Line)  L1    L2    L3        lOMoAR cPSD| 58797173 Flip-Flop: (Xử lý)        03 –          van  đảo  chiều  5/2  Tín hiệu vào đầu  START^S1  S4^L1  S5^L2  S4^L3  tầng: E1, E2, E3, E4  Tín hiệu vào (Input)  S2    S3      S3  S6  Tầng 1(L1): 
Bước 1: A+ Y1=L1 Bước 2: B+ Y3=L1^S2  Tầng 2(L2): 
Bước 3: B- Y4=L2 Bước 4: C- Y5=L2^S3 Tầng  3(L3): Bước 5: B+ Y3=L3  Tầng 4(L4):  Bước 6: B- Y4=L4  Bước 7: C+ Y6=L4^S3  Bước 8: A- Y2=L4^S6 
Rút gọn của tín hiệu ra Y: 
Y1=L1 Y2=L4^S6 Y3=(L1^S2)^L3 Y4=L2^L4   Y5=L2^S3  Y6=L4^S3  Y7=0 
d. Thiết kế và mô phỏng      lOMoAR cPSD| 58797173
Xi lanh A 
Xi lanh B 
Xi lanh C 
HUT CHAN KHONG                             Y 7                                                                          Tang Tang Tang     Tang         LÊ   
 CHÍ HUY - 21146235 Program                                                                             START  a u to           
3. Bài làm thêm  Bài 1:      lOMoAR cPSD| 58797173       1  2  3 4                     1 2.  .      3.4. S  2  S6  2        Bài 2:      lOMoAR cPSD| 58797173   Bài 3: 
Thực hiện thứ tự /A+ (T)A- B+ B- C+  C-/ Chân không  0  0 1 1 1 0 0