

















Preview text:
TRƯỜNG ĐẠI HỌC BÁCH KHOA HÀ NỘI
KHOA/VIỆN: ĐIỆN – ĐIỆN TỬ --- ---
BÁO CÁO NHẬP MÔN ĐTVT NHÓM 25
Đề tài: Thiết Bị Tưới Cây Tự Động Thành viên: • Trần Hữu Bách MSV:
• Nguyễn Minh Quang MSV: 20224115
• Hoàng Văn Long MSV: 20224044
Năm học : 2022-2023 LỜI MỞ ĐẦU 1. ĐẶT VẤN ĐỀ
Nông nghiệp luôn là vấn đề trọng yếu của mỗi quốc gia
trong việc bảo đảm an ninh lương thực, nó là một trong hai
ngành sản xuất vật chất quan trọng của nền kinh tế. Là khu vực
sản xuất chủ yếu, đảm bảo đời sống cho xã hội, là thị trường
rộng lớn cung cấp nguyên liệu và tiêu thụ sản phẩm của nền
kinh tế và tích lũy cho công nghiệp. Việt Nam hiện nay vẫn còn
là một nước sản xuất chủ yếu về nông nghiệp với trên 66,9%
dân số cả nước tập trung sống ở vùng nông thôn, lao động nông
nghiệp chiếm tới 42% lao động trong toàn xã hội.
Ngày nay, nước ta đang hướng tới xây dựng một nền
công nghiệp phát triển, điều đó mang lại nhiều lợi ích cho đất
nước nhưng cũng kèm theo nhiều hệ lụy, đặc biệt là ô nhiễm
môi trường, một trong những mảng chịu thiệt hại rất lớn từ
vấn đề trên chính là ngành nông nghiệp. Bên cạnh đó, trong
nhiều năm qua, sản xuất nông nghiệp ở Việt Nam gặp rất
nhiều khó khăn do các hiện tượng thời tiết cực đoan ngày
càng diễn biến phức tạp do ảnh hưởng của biến đổi khí hậu
toàn cầu, làm ảnh hưởng to lớn đến năng suất cũng như chất
lượng các sản phẩm từ nông nghiệp.
Cùng với đó, việc chuyển dịch cơ cấu kinh tế theo hướng
công nghiệp, dịch vu, đã làm giảm đáng kể nhân lực trong nông
nghiệp, và theo nhiều dự báo số lượng này sẽ tiếp tục gia tăng
trong những năm tới, điều này đưa tới những bài toán cho việc
giải quyết vấn đề nhân lực trong các ngành nông nghiệp.
Chính vì vậy, việc tìm kiếm những giải pháp mới để ổn
định và nâng cao chất lượng sản phẩm, năng suất thu hoạch trở
thành ưu tiên hàng đầu của nhà nước trong những năm qua. Do
đó, những ứng dụng công nghệ được đưa vào trong việc chăm
sóc, thu hoạch trong nông nghiệp để khắc phục vấn đề thiên tai,
môi trường, cũng như tiết kiệm nhân lực, đồng thời gia tăng
năng suất cây trồng, đơn giản hóa việc quản lý.
Một trong những ứng dụng công nghệ nổi bật được đưa
vào trong nông nghiệp trong những năm gần đây là Internet of
thing ( viết tắt là IOT) đã và đang đem lại nhiều kết quả thành
công, dần dần được áp dụng và phổ biến trên nhiều diện tích
canh tác nông nghiệp, vì vậy em chọn đề tài “ Hệ thống tưới
cây thông minh dựa trên IOT sử dụng cảm biến độ ẩm của đất
và esp8266” nhằm có hiểu biết thêm về tác động của công nghệ
tới khả năng phát triển của cây trồng, cũng như quản lý của
người điều khiển, bên cạnh đó là nghiên cứu thêm về các ứng
dụng công nghệ điện tử được đưa vào. 2. MỤC ĐÍCH
Mục tiêu của đề tài là xây dựng được một hệ thống IoT
trong nông nghiệp có khả năng giám sát nhiệt độ, độ ẩm (thông
qua các cảm biến), ổn định điều kiện môi trường (thông qua
bơm nước, máy quạt). Hệ thống này cho phép thực hiện các
thao tác giám sát – điều khiển trên một App thông qua WiFi.
3. GIỚI HẠN Đề tài: HỆ THỐNG TƯỚI CÂY THÔNG
MINH DỰA TRÊN IOT SỬ DỤNG CẢM BIẾN ĐỘ ẨM
CỦA ĐẤT VÀ ESP8266 gồm: •
Kích thước của Hệ thống tưới cây thông minh dựa trên IOT
sử dụng cảm biến độ ẩm của đất và Esp8266 : dài 40cm, cao 18cm, rộng 25cm. •
Sử dụng 2 module cảm biến : Module cảm biện độ ẩm đất,
module cảm biến nhiệt độ độ ẩm không khí để truyền dữ
liệu môi trường của đối tượng canh tác vào bộ điều khiển trung tâm. •
Một Esp8266 đóng vai trò làm bộ điều khiển trung tâm. •
Dữ liệu của ánh sáng, nhiệt độ, độ ẩm được hiện trên
smartphone qua ứng dụng Blynk 4. BỐ CỤC 1. Phần mở đầu
Trình bày, đặt vấn đề dẫn nhập lí do chọn đề tài, mục tiêu,
nội dung nghiên cứu, các giới hạn thông số và bố cục đồ án.
2. Chương 1: Cơ Sở Lý Thuyết.
Trình bày các lý thuyết liên quan đến vấn đề mà đề tài sẽ
dùng để thực hiện thiết kế, thi công cho đề tài.
3. Chương 2: Thiết Kế và Thi Công
Trình bày tổng quan các yêu cầu của để tài về thiết kế và
các tính toán hệ thống bao gồm sơ đồ nguyên lý toàn mạch
và của từng phần của hệ thống.
4. Chương 3: Kết Quả, Nhận Xét và Đánh Giá
Trình bày kết quả thi công phần cứng và kết quả hình ảnh
trên màn hình hay mô phỏng tín hiệu, kết quả thống kê.
5. Chương 4: Kết Luận và Hướng Phát Triển
- Trình bày kết quả của cả quá trình nghiên cứu làm đề
tài bao gồm thời gian nghiên cứu, kết quả đạt được, nhận
xét, đánh giá về đề tài và tính ứng dụng của đề tài trong thực tiễn.
- Trình bày kết quả đạt được so với mục tiêu đề ra ban
đầu, nhận xét và đánh giá kết quả đạt được của đề tài
nghiên cứu. Hướng phát triển của đề tài sau này trong quá trình nghiên cứu.
CHƯƠNG 1. CƠ SỞ LÝ THUYẾT
I. ỨNG DỤNG CỦA IOT TRONG NÔNG NGHIỆP 1.1.1. Giới thiệu
Từ khi lần đầu được giới thiệu cách đây gần 20 năm, cho
tới hiện nay các ứng dụng IOT là một trong những mảng công
nghệ phát triển nhất trong cuộc cách mạng công nghiệp 4.0, nó
xuất hiện và tác động tích cực tới từng ngành, từng lĩnh vực
trong đó có ngành nông nghiệp.Ứng dụng IOT trong nông
nghiệp góp phần tạo nên một môi trường sản xuất năng động,
khoa học và giải phóng sức lao động, tăng năng suất, mang lại
hiệu quả kinh tế cao, giúp nâng cao tính chuyên nghiệp và cải
thiện bộ mặt cho cho nền nông nghiệp trong tương lai gần.
Hình 1.1. Minh họa về IOT trong
nông nghiệp II. GIỚI THIỆU VỀ ỨNG DỤNG BLYNK.
Blynk là một ứng dụng chạy trên nền tảng iOS và
Android để điều khiển và giám sát thiết bị thông qua internet.
Blynk không bị ràng buộc với những phần cứng cụ thể nào cả,
thay vào đó, nó hỗ trợ phần cứng cho bạn lựa chọn như
Arduino, Raspberry Pi, ESP8266 và nhiều module phần cứng phổ biến khác.
Hình 1.6. Kết nối blynk với thiết bị
II. CẤU TRÚC PHẦN CỨNG 1. Kít ESP8266
Kít ESP8266 là kít phát triển dựa trên nền chíp Wifi SoC
ESP8266 với thiết kế dễ dàng sử dụng vì tích hợp sẵn mạch nạp
sử dụng chíp CP2102 trên borad. Bên trong ESP8266 có sẵn
một lõi vi sử lý vì thế bạn có thể trực tiếp lập trình cho ESP8266
mà không cần thêm bất kì con vi sử lý nào nữa. Hiện tại có hai
ngôn ngữ có thể lập trình cho ESP8266, sử dụng trực tiếp phần
mềm IDE của Arduino để lập trình với bộ thư viện riêng hoặc
sử dụng phần mềm node MCU
Kit RF thu phát Wifi ESP8266 NodeMCU được dùng cho
các ứng dụng cần kết nối, thu thập dữ liệu và điều khiển qua
sóng Wifi, đặc biệt là các ứng dụng liên quan đến IoT
Hình 1.8. Sơ đồ chân kít Esp8266
2. Module relay 2 kênh.
Rơ-le là một loại linh kiện điện tử thụ động rất hay gặp
trong các ứng dụng thực tế. Khi bạn gặp các vấn đề liên quan
đến công suất và cần sự ổn định cao, ngoài ra có thể dễ dàng bảo trì
Hình 1.9. Sơ đồ chân module relay 5V 3. DHT11
DHT11 Là cảm biến nhiệt độ, độ ẩm rất thông dụng hiện
nay vì chi phí rẻ và rất dễ lấy dữ liệu thông qua giao tiếp 1-wire
( giao tiếp digital 1-wire truyền dữ liệu duy nhất). Cảm biến
được tích hợp bộ tiền xử lý tín hiệu giúp dữ liệu nhận về được
chính xác mà không cần phải qua bất kỳ tính toán nào. Hình 1.11. Dht11
4. Cảm biến độ ẩm đất
Cảm biến độ ẩm đất, trạng thái đầu ra mức thấp (0V),
khi đất thiếu nước đầu ra sẽ là mức cao (5V), độ nhạy cao chúng
ta có thể điều chỉnh được bằng biến trở. Module Cảm biến phát
hiện độ ẩm đất có thể sử dung tưới hoa tự động khi không có
người quản lý khu vườn của bạn hoặc dùng trong những ứng
dụng tương tự như trồng cây.
Hình 2.13. Cảm biến độ ẩm đất 5. Bơm nước.
CHƯƠNG 2. THIẾT KẾ VÀ THI CÔNG 2.1.
GIỚI THIỆU 2.2. THIẾT KẾ
1. Sơ đồ khối của hệ thống
Hình 2.1. Sơ đồ khối hệ thống
2. Phần mềm lập trình. Arduino IDE.
3. Sơ đồ nguyên lý toàn mạch.
Hình 2.7. Sơ đồ nguyên lý toàn mạch
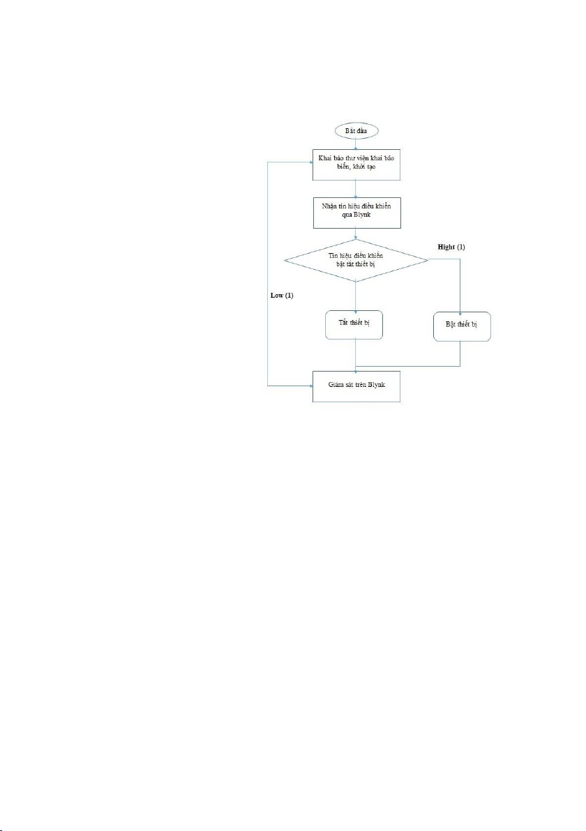
4. Lưu đồ giải thuật
A. Lưu đồ điều khiển máy quạt
B. Lưu đồ điều khiển máy bơm nước 2.3. THI CÔNG
2.3.1. Linh kiện sử dụng trong mạch
Bảng 3.1. Linh kiện sử dụng trong mạch Tên linh kiện Số lượng Esp8266 1
Cảm biến nhiệt độ, độ ẩm 1
Cảm biến độ ẩm đất 1 Relay 2 kênh 1 Bơm nước 12v 1 Quạt 2
2.3.2. Thi công hệ thống
Hình 3.3. Mô hình hệ thống
CHƯƠNG 3. KẾT QUẢ, NHẬN XÉT VÀ ĐÁNH GIÁ 3.1. KẾT QUẢ 3.1.1. Nội dung
Nghiên cứu về module wifi ESP8266 Node MCU
Nghiên cứu về cảm biến độ ẩm đất
Nghiên cứu về module cảm biến nhiệt độ DHT11
3.1.2. Kết quả nghiên cứu
Qua đề tài này, em còn được trau dồi thêm kỹ năng giao
tiếp các cảm biến thông dụng với Esp8266. Bên cạnh đó, kỹ
năng truyền – nhận thông tin qua WiFi nhờ module Esp8266
Node MCU cũng được em hiểu rõ hơn.
Hệ thống điều khiển thông qua thiết bị thông minh bằng
ứng dụng chuyên dụng được cài đặt sẵn trên thiết bị sử dụng hệ điều hành Android.
Hình 4.1. Kết quả nghiên cứu
Ứng dụng này có đầy đủ các thông tin được cập nhật liên
tục từ bộ điều khiển và các nút nhấn hỗ trợ cho quá trình điều
khiển các thiết bị ngoại vi tại vườn.
Ứng dụng này là giải pháp tối ưu trong việc sửa chữa,
bảo trì các thiết bị ngoại vi tại vườn.
Dữ liệu điều khiển có quy trình cụ thể như sau:
Hình 3.2. Quy trình truyền dữ liệu cảm biến dữ liệu lên app điện thoại.
Hình 3.3. Quy trình truyền dữ liệu từ App đến các thiết bị ngoại vi
Người nuôi trồng không cần phải lắp đặt hay thao gỡ nhà
kính khi muốn trồng xen canh các loại cây khác nhau, với hệ
thống IoT này, điều kiện canh tác có thể được thay đổi một cách
linh hoạt. Chi phí cho lượng điện tiêu thụ cho quá trình canh
tác cũng được giảm đáng kể, vì hệ thống thực hiện điều khiển
tắt – mở các thiết bị ngoại vi một cách tự động, nhiệt độ không
khí đạt khoảng an toàn, quạt gió sẽ tự động tắt, độ ẩm đất đạt
khoảng ổn định cho sự sinh trưởng và phát triển của cây, bơm
nước tự động tắt; ngược lại, khi không đáp ứng được điều kiện
môi trường đặt trước, hệ thống sẽ tự động mở hoặc tắt các thiết
bị ngoại vi để đảm bảo môi trường nuôi trồng luôn ở trạng thái
tốt nhất. Chính vì vậy, năng suất canh tác khi sử dụng hệ thống
IoT này sẽ tăng cao; bởi lẽ, điều kiện canh tác không phụ thuộc
vào điều kiện môi trường, đáp ứng được nhu cầu của thị trường,
nhu cầu của các khách hàng khó tính nhất. 3.2. NHẬN XÉT
Trong quá trình thiết kế và thi công đề tài, em gặp nhiều
khó khăn và phát sinh trong việc lựa chọn linh kiện, hướng thiết
kế, nhưng sau khi tìm hiểu thì những vấn đề trên đã được giải quyết.
Khó khăn lớn nhất của đề tài là việc nghiên cứu ra sau khi thu
được giá trị đọc được từ cảm biến là thông báo để hiện thị lên app.
Sau thời gian nghiên cứu, thi công thì dự án đã hoàn
thành kịp tiến độ. Hệ thống hoạt động tương đối ổn định. Nhưng
những yêu cầu đặt ra đối với hệ thống chỉ đạt trên 85%, vẫn còn
điểm hạn chế là chưa áp dụng được vào qui mô lớn. 3.3. ĐÁNH GIÁ
Hệ thống có khả năng giúp người dùng giám sát được đối tượng canh tác.
Hệ thống hoạt động ổn định trong thời gian dài, đảm bảo
được việc thu thập thông tin từ đối tượng canh tác cũng như
truyền nhận dữ liệu lên App.
KẾT LUẬN VÀ HƯỚNG PHÁT TRIỂN • KẾT LUẬN
Sau một thời gian nghiên cứu và hoàn thành đề tài, em đã
nhận thấy mô hình đã hiệu quả được 85%, trong thời gian
nghiên cứu và thực hiện đề tài, em đã học hỏi và tìm hiểu thêm
được nhiều kiến thức mới cũng như củng cố lại kiến thức đã
học giúp hoàn thành đề tài này. Vì đây là đề tài hướng đến việc
giúp cho những người nông dân giảm bớt thời gian và sức lao
động, trong quá trình canh tác nông nghiệp nên phải chú trọng
độ ổn định và chính xác dẫn đến nhiều khó khăn trong quá trình
lập trình. Nhưng nhờ sự hướng dẫn của giảng viên hướng dẫn
và các tài liệu tham khảo thì em đã giải quyết được tương đối
yêu cầu của đề tài. Trong quá trình thực hiện đề tài về phần
cứng, em đã tìm hiểu được chức năng của các chân IO của
ESP8266 Node MCU để viết lệnh nhận dữ liệu từ các module
cảm biến để điều khiển các thiết bị ngoại vi. Việc kết hợp các
module này lại với nhau để làm việc ổn định mất nhiều thời
gian nhưng cũng học hỏi được rất nhiều trong quá trình làm.
Tuy rằng sản phẩm đã được hoàn thành nhưng em vẫn nhận
thấy sản phẩm còn nhiều thiếu sót, cần được chỉnh sửa và cải tiến hơn.
• Xây dựng hoàn thành mô hình Hệ thống tưới
cây thông minh dựa trên IOT sử dụng cảm biến độ ẩm đất và Esp8266.
• Mô hình có khả năng cập nhật dữ liệu từ đối
tượng canh tác để xử lý theo yêu cầu mà người dùng cài đặt.
• HƯỚNG PHÁT TRIỂN
Đề tài cơ bản đáp ứng được những yêu cầu đặt ra tuy
nhiên để sản phẩm hoàn thiện được hơn nữa thì đòi hỏi cần
được cải tiến và nghiên cứu thêm. Về chức năng, thiết bị được
nghiên cứu chỉ dừng lại ở các chức năng cơ bản: đọc nhiệt độ
độ ẩm đất, độ ẩm không khí.
Một số chức năng nên bổ sung thêm là:
• Độ PH: Xử lý pH trong đất
• Phát triển mô hình với quy mô lớn hơn
• Có lò sưởi để tăng nhiệt độ khi nhiệt độ xuống thấp
• Hoàn thiện mô hình và tối ưu một cách kinh tế hơn.
• Có thể dùng năng lượng từ pin mặt trời để tạo ra nguồn điện
• Cài đặt giá trị để cảm biến theo điều kiện sống của từng loại cây trồng